drh-20241231
00012989462024FYFALSEP3Yhttp://fasb.org/us-gaap/2024#PrepaidExpenseAndOtherAssetshttp://fasb.org/us-gaap/2024#PrepaidExpenseAndOtherAssetshttp://fasb.org/us-gaap/2024#AccountsPayableAndAccruedLiabilitiesCurrentAndNoncurrenthttp://fasb.org/us-gaap/2024#AccountsPayableAndAccruedLiabilitiesCurrentAndNoncurrentP3YP3Yiso4217:USDxbrli:sharesiso4217:USDxbrli:sharesxbrli:puredrh:hoteldrh:roomdrh:loandrh:facilitydrh:parkingAreadrh:renewalTermdrh:ground_leaseutr:sqftdrh:votedrh:segment00012989462024-01-012024-12-310001298946us-gaap:CommonStockMember2024-01-012024-12-310001298946us-gaap:RedeemablePreferredStockMember2024-01-012024-12-3100012989462024-06-2800012989462025-02-2600012989462024-10-012024-12-3100012989462024-12-3100012989462023-12-3100012989462023-01-012023-12-310001298946us-gaap:OccupancyMember2024-01-012024-12-310001298946us-gaap:OccupancyMember2023-01-012023-12-310001298946us-gaap:OccupancyMember2022-01-012022-12-310001298946us-gaap:FoodAndBeverageMember2024-01-012024-12-310001298946us-gaap:FoodAndBeverageMember2023-01-012023-12-310001298946us-gaap:FoodAndBeverageMember2022-01-012022-12-310001298946us-gaap:HotelOwnedMember2024-01-012024-12-310001298946us-gaap:HotelOwnedMember2023-01-012023-12-310001298946us-gaap:HotelOwnedMember2022-01-012022-12-3100012989462022-01-012022-12-310001298946drh:HotelManagementMember2024-01-012024-12-310001298946drh:HotelManagementMember2023-01-012023-12-310001298946drh:HotelManagementMember2022-01-012022-12-310001298946us-gaap:FranchiseMember2024-01-012024-12-310001298946us-gaap:FranchiseMember2023-01-012023-12-310001298946us-gaap:FranchiseMember2022-01-012022-12-310001298946drh:OtherPropertyLevelExpensesMember2024-01-012024-12-310001298946drh:OtherPropertyLevelExpensesMember2023-01-012023-12-310001298946drh:OtherPropertyLevelExpensesMember2022-01-012022-12-310001298946us-gaap:PreferredStockMember2021-12-310001298946us-gaap:CommonStockMember2021-12-310001298946us-gaap:AdditionalPaidInCapitalMember2021-12-310001298946us-gaap:AccumulatedOtherComprehensiveIncomeMember2021-12-310001298946us-gaap:RetainedEarningsMember2021-12-310001298946us-gaap:ParentMember2021-12-310001298946us-gaap:NoncontrollingInterestMember2021-12-3100012989462021-12-310001298946us-gaap:RetainedEarningsMember2022-01-012022-12-310001298946us-gaap:ParentMember2022-01-012022-12-310001298946us-gaap:NoncontrollingInterestMember2022-01-012022-12-310001298946us-gaap:CommonStockMember2022-01-012022-12-310001298946us-gaap:AdditionalPaidInCapitalMember2022-01-012022-12-310001298946us-gaap:PreferredStockMember2022-12-310001298946us-gaap:CommonStockMember2022-12-310001298946us-gaap:AdditionalPaidInCapitalMember2022-12-310001298946us-gaap:AccumulatedOtherComprehensiveIncomeMember2022-12-310001298946us-gaap:RetainedEarningsMember2022-12-310001298946us-gaap:ParentMember2022-12-310001298946us-gaap:NoncontrollingInterestMember2022-12-3100012989462022-12-310001298946us-gaap:RetainedEarningsMember2023-01-012023-12-310001298946us-gaap:ParentMember2023-01-012023-12-310001298946us-gaap:NoncontrollingInterestMember2023-01-012023-12-310001298946us-gaap:AccumulatedOtherComprehensiveIncomeMember2023-01-012023-12-310001298946us-gaap:AdditionalPaidInCapitalMember2023-01-012023-12-310001298946us-gaap:CommonStockMember2023-01-012023-12-310001298946us-gaap:PreferredStockMember2023-12-310001298946us-gaap:CommonStockMember2023-12-310001298946us-gaap:AdditionalPaidInCapitalMember2023-12-310001298946us-gaap:AccumulatedOtherComprehensiveIncomeMember2023-12-310001298946us-gaap:RetainedEarningsMember2023-12-310001298946us-gaap:ParentMember2023-12-310001298946us-gaap:NoncontrollingInterestMember2023-12-310001298946us-gaap:RetainedEarningsMember2024-01-012024-12-310001298946us-gaap:ParentMember2024-01-012024-12-310001298946us-gaap:NoncontrollingInterestMember2024-01-012024-12-310001298946us-gaap:AccumulatedOtherComprehensiveIncomeMember2024-01-012024-12-310001298946us-gaap:CommonStockMember2024-01-012024-12-310001298946us-gaap:AdditionalPaidInCapitalMember2024-01-012024-12-310001298946us-gaap:PreferredStockMember2024-12-310001298946us-gaap:CommonStockMember2024-12-310001298946us-gaap:AdditionalPaidInCapitalMember2024-12-310001298946us-gaap:AccumulatedOtherComprehensiveIncomeMember2024-12-310001298946us-gaap:RetainedEarningsMember2024-12-310001298946us-gaap:ParentMember2024-12-310001298946us-gaap:NoncontrollingInterestMember2024-12-310001298946drh:DiamondRockHospitalityLimitedPartnershipMember2024-01-012024-12-310001298946srt:MinimumMemberus-gaap:LandBuildingsAndImprovementsMember2024-12-310001298946srt:MaximumMemberus-gaap:LandBuildingsAndImprovementsMember2024-12-310001298946srt:MinimumMemberdrh:FurnitureFixturesAndEquipmentMember2024-12-310001298946srt:MaximumMemberdrh:FurnitureFixturesAndEquipmentMember2024-12-310001298946srt:MinimumMemberdrh:ComputerEquipmentAndAcquiredSoftwareMember2024-12-310001298946srt:MaximumMemberdrh:ComputerEquipmentAndAcquiredSoftwareMember2024-12-310001298946us-gaap:RestrictedStockMembersrt:MinimumMember2024-01-012024-12-310001298946us-gaap:RestrictedStockMembersrt:MaximumMember2024-01-012024-12-310001298946us-gaap:PerformanceSharesMember2024-01-012024-12-310001298946us-gaap:PerformanceSharesMembersrt:ExecutiveOfficerMember2024-01-012024-12-310001298946us-gaap:PerformanceSharesMembersrt:ExecutiveOfficerMembersrt:MinimumMember2024-01-012024-12-310001298946us-gaap:PerformanceSharesMembersrt:ExecutiveOfficerMembersrt:MaximumMember2024-01-012024-12-310001298946drh:ChicagoMarriottMemberus-gaap:CustomerConcentrationRiskMemberus-gaap:SalesRevenueNetMember2024-01-012024-12-310001298946drh:ChicagoMarriottMemberus-gaap:CustomerConcentrationRiskMemberdrh:IncomeBeforeTaxesBenchmarkMember2024-01-012024-12-310001298946us-gaap:LandMember2024-12-310001298946us-gaap:LandMember2023-12-310001298946us-gaap:LandImprovementsMember2024-12-310001298946us-gaap:LandImprovementsMember2023-12-310001298946us-gaap:BuildingMember2024-12-310001298946us-gaap:BuildingMember2023-12-310001298946drh:FurnitureFixturesAndEquipmentMember2024-12-310001298946drh:FurnitureFixturesAndEquipmentMember2023-12-310001298946us-gaap:ConstructionInProgressMember2024-12-310001298946us-gaap:ConstructionInProgressMember2023-12-310001298946drh:WestinWashingtonDCCityCenterHotelMemberus-gaap:SubsequentEventMember2025-02-192025-02-190001298946drh:WestinWashingtonDCCityCenterHotelMember2024-01-012024-12-310001298946drh:WestinWashingtonDCCityCenterHotelMember2024-12-310001298946us-gaap:ConstructionInProgressMember2024-01-012024-12-310001298946us-gaap:ConstructionInProgressMember2023-01-012023-12-310001298946drh:PrayMontanaMemberdrh:ChicoHotSpringsResortDaySpaMember2023-08-012023-08-010001298946drh:PrayMontanaMemberdrh:ChicoDaySpaMember2023-10-252023-10-250001298946drh:MinneapolisMinnesotaMemberdrh:ACHotelMinneapolisDowntownMember2024-11-122024-11-120001298946drh:CourtyardManhattanMidtownEastMemberus-gaap:MortgagesMember2024-12-310001298946drh:CourtyardManhattanMidtownEastMemberus-gaap:MortgagesMember2023-12-310001298946drh:RenaissanceWorthingtonMemberus-gaap:MortgagesMember2024-12-310001298946drh:RenaissanceWorthingtonMemberus-gaap:MortgagesMember2023-12-310001298946drh:HotelClioMortgageLoanMemberus-gaap:MortgagesMember2024-12-310001298946drh:HotelClioMortgageLoanMemberus-gaap:MortgagesMember2023-12-310001298946drh:WestinBostonSeaportDistrictMemberus-gaap:MortgagesMember2024-12-310001298946drh:WestinBostonSeaportDistrictMemberus-gaap:MortgagesMember2023-12-310001298946drh:UnsecuredTermLoanOneDueJanuary2028Memberdrh:UnsecuredTermLoanMember2024-01-012024-12-310001298946drh:UnsecuredTermLoanOneDueJanuary2028Memberdrh:UnsecuredTermLoanMember2024-12-310001298946drh:UnsecuredTermLoanOneDueJanuary2028Memberdrh:UnsecuredTermLoanMember2023-12-310001298946drh:UnsecuredTermLoanDueJanuary2026Memberdrh:UnsecuredTermLoanMember2024-01-012024-12-310001298946drh:UnsecuredTermLoanDueJanuary2026Memberdrh:UnsecuredTermLoanMember2024-12-310001298946drh:UnsecuredTermLoanDueJanuary2026Memberdrh:UnsecuredTermLoanMember2023-12-310001298946drh:SeniorUnsecuredCreditFacilityMemberus-gaap:LineOfCreditMember2024-01-012024-12-310001298946drh:SeniorUnsecuredCreditFacilityMemberus-gaap:LineOfCreditMember2024-12-310001298946drh:SeniorUnsecuredCreditFacilityMemberus-gaap:LineOfCreditMember2023-12-310001298946drh:UnsecuredTermLoanMember2024-12-310001298946drh:UnsecuredTermLoanMember2023-12-310001298946drh:UnsecuredTermLoanOneDueJanuary2028Memberus-gaap:InterestRateSwapMemberdrh:UnsecuredTermLoanMember2024-12-310001298946us-gaap:MortgagesMember2024-12-310001298946drh:CourtyardManhattanMidtownEastMemberus-gaap:MortgagesMember2024-08-062024-08-060001298946us-gaap:MortgagesMember2024-01-012024-12-310001298946drh:SeniorUnsecuredCreditFacilityMemberus-gaap:LineOfCreditMember2022-09-270001298946drh:TermLoanFacilitiesMemberus-gaap:LineOfCreditMember2022-09-270001298946drh:UnsecuredTermLoanDueJanuary2025Memberdrh:UnsecuredTermLoanMember2024-12-310001298946us-gaap:LineOfCreditMember2022-09-270001298946drh:LeverageRangeOneMemberus-gaap:LineOfCreditMember2024-01-012024-12-310001298946drh:LeverageRangeOneMemberdrh:UnsecuredTermLoanMember2024-01-012024-12-310001298946drh:LeverageRangeTwoMemberus-gaap:LineOfCreditMember2024-01-012024-12-310001298946drh:LeverageRangeTwoMemberdrh:UnsecuredTermLoanMember2024-01-012024-12-310001298946drh:LeverageRangeThreeMemberus-gaap:LineOfCreditMember2024-01-012024-12-310001298946drh:LeverageRangeThreeMemberdrh:UnsecuredTermLoanMember2024-01-012024-12-310001298946drh:LeverageRangeFourMemberus-gaap:LineOfCreditMember2024-01-012024-12-310001298946drh:LeverageRangeFourMemberdrh:UnsecuredTermLoanMember2024-01-012024-12-310001298946drh:LeverageRangeFiveMemberus-gaap:LineOfCreditMember2024-01-012024-12-310001298946drh:LeverageRangeFiveMemberdrh:UnsecuredTermLoanMember2024-01-012024-12-310001298946drh:LeverageRangeSixMemberus-gaap:LineOfCreditMember2024-01-012024-12-310001298946drh:LeverageRangeSixMemberdrh:UnsecuredTermLoanMember2024-01-012024-12-310001298946drh:LeverageRangeSevenMemberus-gaap:LineOfCreditMember2024-01-012024-12-310001298946drh:LeverageRangeSevenMemberdrh:UnsecuredTermLoanMember2024-01-012024-12-310001298946drh:SeniorUnsecuredCreditFacilityAndUnsecuredTermLoansMemberdrh:OriginalCovenantMember2024-12-310001298946drh:SeniorUnsecuredCreditFacilityAndUnsecuredTermLoansMemberdrh:ActualComparedToCovenantMember2024-12-310001298946drh:SeniorUnsecuredCreditFacilityAndUnsecuredTermLoansMemberdrh:OriginalCovenantMember2024-01-012024-12-310001298946drh:SeniorUnsecuredCreditFacilityAndUnsecuredTermLoansMemberdrh:ActualComparedToCovenantMember2024-01-012024-12-310001298946drh:MortgageDebtInterestMember2024-01-012024-12-310001298946drh:MortgageDebtInterestMember2023-01-012023-12-310001298946drh:MortgageDebtInterestMember2022-01-012022-12-310001298946drh:UnsecuredTermLoanInterestMember2024-01-012024-12-310001298946drh:UnsecuredTermLoanInterestMember2023-01-012023-12-310001298946drh:UnsecuredTermLoanInterestMember2022-01-012022-12-310001298946drh:CreditFacilityInterestAndUnusedFeesMember2024-01-012024-12-310001298946drh:CreditFacilityInterestAndUnusedFeesMember2023-01-012023-12-310001298946drh:CreditFacilityInterestAndUnusedFeesMember2022-01-012022-12-310001298946drh:UnsecuredTermLoanOneDueJuly2024Memberus-gaap:InterestRateSwapMemberus-gaap:DesignatedAsHedgingInstrumentMember2024-12-310001298946drh:UnsecuredTermLoanOneDueJuly2024Memberus-gaap:InterestRateSwapMemberus-gaap:DesignatedAsHedgingInstrumentMember2023-12-310001298946drh:UnsecuredTermLoanTwoDueJuly2024Memberus-gaap:InterestRateSwapMemberus-gaap:DesignatedAsHedgingInstrumentMember2024-12-310001298946drh:UnsecuredTermLoanTwoDueJuly2024Memberus-gaap:InterestRateSwapMemberus-gaap:DesignatedAsHedgingInstrumentMember2023-12-310001298946drh:UnsecuredTermLoanDueJanuary2028Memberus-gaap:InterestRateSwapMemberus-gaap:NondesignatedMember2024-12-310001298946drh:UnsecuredTermLoanDueJanuary2028Memberus-gaap:InterestRateSwapMemberus-gaap:NondesignatedMember2023-12-310001298946drh:UnsecuredTermLoanDueJanuary2027Memberus-gaap:InterestRateSwapMemberus-gaap:NondesignatedMember2024-12-310001298946drh:UnsecuredTermLoanDueJanuary2027Memberus-gaap:InterestRateSwapMemberus-gaap:NondesignatedMember2023-12-310001298946drh:UnsecuredTermLoanDueTwoJanuary2028Memberus-gaap:InterestRateSwapMemberus-gaap:NondesignatedMember2024-12-310001298946drh:UnsecuredTermLoanDueTwoJanuary2028Memberus-gaap:InterestRateSwapMemberus-gaap:NondesignatedMember2023-12-310001298946drh:UnsecuredTermLoanDueThreeJanuary2028Memberus-gaap:InterestRateSwapMemberus-gaap:NondesignatedMember2024-12-310001298946drh:UnsecuredTermLoanDueThreeJanuary2028Memberus-gaap:InterestRateSwapMemberus-gaap:NondesignatedMember2023-12-310001298946drh:UnsecuredTermLoanDueTwoJanuary2027Memberus-gaap:InterestRateSwapMemberus-gaap:NondesignatedMember2024-12-310001298946drh:UnsecuredTermLoanDueTwoJanuary2027Memberus-gaap:InterestRateSwapMemberus-gaap:NondesignatedMember2023-12-310001298946drh:UnsecuredTermLoanDueJanuary2026Memberus-gaap:InterestRateSwapMemberus-gaap:NondesignatedMember2024-12-310001298946drh:UnsecuredTermLoanDueJanuary2026Memberus-gaap:InterestRateSwapMemberus-gaap:NondesignatedMember2023-12-310001298946us-gaap:InterestRateSwapMember2024-12-310001298946us-gaap:InterestRateSwapMember2023-12-310001298946us-gaap:GainLossOnDerivativeInstrumentsMemberus-gaap:DesignatedAsHedgingInstrumentMember2024-01-012024-12-310001298946us-gaap:GainLossOnDerivativeInstrumentsMemberus-gaap:DesignatedAsHedgingInstrumentMember2023-01-012023-12-310001298946us-gaap:GainLossOnDerivativeInstrumentsMemberus-gaap:DesignatedAsHedgingInstrumentMember2022-01-012022-12-310001298946us-gaap:InterestExpenseMemberus-gaap:DesignatedAsHedgingInstrumentMember2024-01-012024-12-310001298946us-gaap:InterestExpenseMemberus-gaap:DesignatedAsHedgingInstrumentMember2023-01-012023-12-310001298946us-gaap:InterestExpenseMemberus-gaap:DesignatedAsHedgingInstrumentMember2022-01-012022-12-310001298946us-gaap:InterestExpenseMemberus-gaap:NondesignatedMember2024-01-012024-12-310001298946us-gaap:InterestExpenseMemberus-gaap:NondesignatedMember2023-01-012023-12-310001298946us-gaap:InterestExpenseMemberus-gaap:NondesignatedMember2022-01-012022-12-310001298946us-gaap:CarryingReportedAmountFairValueDisclosureMember2024-12-310001298946us-gaap:EstimateOfFairValueFairValueDisclosureMember2024-12-310001298946us-gaap:CarryingReportedAmountFairValueDisclosureMember2023-12-310001298946us-gaap:EstimateOfFairValueFairValueDisclosureMember2023-12-310001298946drh:ParkingGarageMember2024-12-310001298946drh:CourtyardManhattanFifthAvenueMember2024-10-310001298946drh:HiltonBethesdaHotelMember2024-12-310001298946drh:CourtyardManhattanFifthAvenueMember2024-12-310001298946drh:CourtyardManhattanFifthAvenueMember2024-01-012024-12-310001298946drh:CourtyardManhattanFifthAvenueTwoMember2024-01-012024-12-310001298946drh:MarriottSaltLakeCityDowntownMember2024-12-310001298946drh:BostonWestinWaterfrontMember2024-12-310001298946drh:GroundLeasesFirstSetofRenewalOptionsMemberdrh:HotelPalomarPhoenixMember2024-12-310001298946drh:GroundLeasesFirstSetofRenewalOptionsMemberdrh:HotelPalomarPhoenixMember2024-01-012024-12-310001298946drh:CavalloPointMember2024-12-310001298946drh:HotelClioMember2024-12-310001298946drh:HotelClioMember2024-01-012024-12-310001298946drh:OrchardsInnMember2024-01-012024-12-310001298946drh:OrchardsInnMember2024-12-310001298946drh:BourbonOrleansHotelMember2024-12-310001298946drh:EmbassySuitesByHiltonBethesdaMemberdrh:ThroughApril2087Member2024-12-310001298946drh:CourtyardManhattanFifthAvenueMemberdrh:October2017throughSeptember2027Member2024-12-310001298946drh:CourtyardManhattanFifthAvenueMemberdrh:October2027throughSeptember2037Member2024-12-310001298946drh:CourtyardManhattanFifthAvenueMemberdrh:October2037throughSeptember2047Member2024-12-310001298946drh:CourtyardManhattanFifthAvenueMemberdrh:October2047throughSeptember2057Member2024-12-310001298946drh:CourtyardManhattanFifthAvenueMemberdrh:October2057throughSeptember2067Member2024-12-310001298946drh:CourtyardManhattanFifthAvenueMemberdrh:October2067throughSeptember2077Member2024-12-310001298946drh:CourtyardManhattanFifthAvenueMemberdrh:October2077ThroughSeptember2087Member2024-12-310001298946drh:CourtyardManhattanFifthAvenueMemberdrh:October2087ThroughSeptember2097Member2024-12-310001298946drh:CourtyardManhattanFifthAvenueMemberdrh:October2097ThroughSeptember2107Member2024-12-310001298946drh:CourtyardManhattanFifthAvenueMemberdrh:October2107ThroughSeptember2117Member2024-12-310001298946drh:CourtyardManhattanFifthAvenueMemberdrh:October2117ThroughSeptember2121Member2024-12-310001298946drh:SaltLakeCityMarriottDowntownMemberdrh:ThroughDecember2106Member2024-12-310001298946drh:SaltLakeCityMarriottDowntownMemberdrh:January2018ThroughDecember2056Member2024-12-310001298946drh:BostonWestinWaterfrontMemberdrh:January2021throughDecember2025Member2024-12-310001298946drh:BostonWestinWaterfrontMemberdrh:January2026throughDecember2030Member2024-12-310001298946drh:BostonWestinWaterfrontMemberdrh:January2031throughDecember2035Member2024-12-310001298946drh:BostonWestinWaterfrontMemberdrh:January2036throughMay2099Member2024-12-310001298946drh:BostonWestinWaterfrontMemberdrh:June2016ThroughMay2026Member2024-12-310001298946drh:BostonWestinWaterfrontMemberdrh:June2026ThroughMay2036Member2024-12-310001298946drh:BostonWestinWaterfrontMemberdrh:June2036ThroughMay2046Member2024-12-310001298946drh:BostonWestinWaterfrontMemberdrh:June2046ThroughMay2056Member2024-12-310001298946drh:BostonWestinWaterfrontMemberdrh:June2056ThroughMay2066Member2024-12-310001298946drh:BostonWestinWaterfrontMemberdrh:January2066throughMay2099Member2024-12-310001298946drh:HotelClioMemberdrh:January2015throughDecember2020Member2024-12-310001298946drh:HotelClioMemberdrh:January2026throughDecember2030Member2024-12-310001298946drh:OrchardsInnMemberdrh:July2018ThroughDecember2070Member2024-12-310001298946drh:HotelPalomarPhoenixMemberdrh:April2022ThroughMarch2085Member2024-12-310001298946drh:HotelPalomarPhoenixMemberdrh:January2022ThroughJune2033Member2024-12-310001298946drh:HotelPalomarPhoenixMemberdrh:July2033ThroughJune2043Member2024-12-310001298946drh:HotelPalomarPhoenixMemberdrh:July2043ThroughJune2053Member2024-12-310001298946drh:HotelPalomarPhoenixMemberdrh:July2053ThroughJune2063Member2024-12-310001298946drh:HotelPalomarPhoenixMemberdrh:July2063ThroughJune2085Member2024-12-310001298946drh:CavalloPointMemberdrh:January2019ThroughDecember2066Member2024-12-310001298946drh:CavalloPointMemberdrh:January2024ThroughDecember2028Member2024-12-310001298946drh:CavalloPointMemberdrh:January2029ThroughDecember2033Member2024-12-310001298946drh:CavalloPointMemberdrh:January2034ThroughDecember2066Member2024-12-310001298946drh:CavalloPointMemberdrh:ThroughDecember2066Member2024-12-310001298946drh:BourbonOrleansHotelParkingSubleaseMemberdrh:ThroughJuly2069Member2024-12-310001298946drh:EmbassySuitesByHiltonBethesdaMember2024-12-310001298946drh:CourtyardManhattanFifthAvenueMembersrt:MaximumMember2024-12-310001298946drh:BostonWestinWaterfrontMembersrt:MaximumMember2024-12-310001298946drh:BostonWestinWaterfrontMember2024-01-012024-12-310001298946drh:HotelClioMembersrt:ScenarioForecastMember2031-01-012031-01-310001298946drh:HotelClioMembersrt:ScenarioForecastMember2031-01-310001298946drh:HotelPalomarPhoenixMember2024-12-310001298946drh:CavalloPointMemberdrh:January2019ThroughDecember2066Member2024-01-012024-12-310001298946drh:BourbonOrleansHotelParkingSubleaseMemberdrh:ThroughJuly2069Member2024-01-012024-12-310001298946us-gaap:CommonStockMember2024-08-012024-08-310001298946us-gaap:CommonStockMember2024-05-310001298946us-gaap:CommonStockMember2023-01-012023-12-310001298946us-gaap:SubsequentEventMember2025-02-280001298946us-gaap:SeriesAPreferredStockMember2023-01-012023-12-310001298946us-gaap:SeriesAPreferredStockMember2024-01-012024-12-310001298946us-gaap:SeriesAPreferredStockMember2024-12-310001298946us-gaap:SeriesAPreferredStockMember2023-12-310001298946drh:UnaffiliatedThirdPartiesMember2018-12-3100012989462018-12-3100012989462018-12-012018-12-310001298946drh:UnaffiliatedThirdPartiesMember2024-12-310001298946drh:UnaffiliatedThirdPartiesMember2023-12-310001298946drh:LongTermIncentivePlanUnitMember2024-12-310001298946drh:LongTermIncentivePlanUnitMember2023-12-310001298946drh:O2023Q2DividendsMember2023-04-012023-06-300001298946drh:O2023Q3DividendsMember2023-07-012023-09-300001298946drh:O2023Q4DividendsMember2023-10-012023-12-310001298946drh:O2024Q1DividendsMember2024-01-012024-03-310001298946drh:O2024Q2DividendsMember2024-04-012024-06-300001298946drh:O2024Q3DividendsMember2024-07-012024-09-300001298946drh:O2024Q4DividendsMember2024-10-012024-12-310001298946us-gaap:SubsequentEventMemberdrh:O2025Q1DividendsMember2025-01-012025-03-310001298946drh:O2023Q1DividendsMember2023-01-012023-03-310001298946drh:A2024EquityIncentivePlanMember2024-02-270001298946drh:A2024EquityIncentivePlanMember2024-12-310001298946us-gaap:RestrictedStockMember2021-12-310001298946us-gaap:RestrictedStockMember2022-01-012022-12-310001298946us-gaap:RestrictedStockMember2022-12-310001298946us-gaap:RestrictedStockMember2023-01-012023-12-310001298946us-gaap:RestrictedStockMember2023-12-310001298946us-gaap:RestrictedStockMember2024-01-012024-12-310001298946us-gaap:RestrictedStockMember2024-12-310001298946us-gaap:RestrictedStockMembersrt:ExecutiveOfficerMember2024-01-012024-12-310001298946us-gaap:RestrictedStockMembersrt:ExecutiveOfficerMember2022-01-012022-12-310001298946us-gaap:PerformanceSharesMembersrt:MinimumMember2024-01-012024-12-310001298946us-gaap:PerformanceSharesMembersrt:MaximumMember2024-01-012024-12-310001298946us-gaap:PerformanceSharesMember2021-03-022021-03-020001298946us-gaap:PerformanceSharesMember2021-03-020001298946us-gaap:PerformanceSharesMember2022-02-222022-02-220001298946us-gaap:PerformanceSharesMember2022-02-220001298946us-gaap:PerformanceSharesMember2022-08-092022-08-090001298946us-gaap:PerformanceSharesMember2022-08-090001298946us-gaap:PerformanceSharesMember2023-02-232023-02-230001298946us-gaap:PerformanceSharesMember2023-02-230001298946us-gaap:PerformanceSharesMember2024-05-072024-05-070001298946us-gaap:PerformanceSharesMember2024-05-070001298946us-gaap:PerformanceSharesMember2021-12-310001298946us-gaap:PerformanceSharesMember2022-01-012022-12-310001298946us-gaap:PerformanceSharesMember2022-12-310001298946us-gaap:PerformanceSharesMember2023-01-012023-12-310001298946us-gaap:PerformanceSharesMember2023-12-310001298946us-gaap:PerformanceSharesMember2024-12-310001298946us-gaap:PerformanceSharesMembersrt:ExecutiveOfficerMember2022-01-012022-12-310001298946drh:LongTermIncentivePlanUnitMember2021-12-310001298946drh:LongTermIncentivePlanUnitMember2022-01-012022-12-310001298946drh:LongTermIncentivePlanUnitMember2022-12-310001298946drh:LongTermIncentivePlanUnitMember2023-01-012023-12-310001298946drh:LongTermIncentivePlanUnitMember2024-01-012024-12-310001298946drh:LongTermIncentivePlanUnitMembersrt:ExecutiveOfficerMember2024-01-012024-12-310001298946drh:OrdinaryNonQualifiedIncomeMemberus-gaap:CommonStockMember2024-01-012024-12-310001298946drh:OrdinaryNonQualifiedIncomeMemberus-gaap:CommonStockMember2023-01-012023-12-310001298946drh:OrdinaryNonQualifiedIncomeMemberus-gaap:CommonStockMember2022-01-012022-12-310001298946drh:QualifiedDividendsMemberus-gaap:CommonStockMember2024-01-012024-12-310001298946drh:QualifiedDividendsMemberus-gaap:CommonStockMember2023-01-012023-12-310001298946drh:QualifiedDividendsMemberus-gaap:CommonStockMember2022-01-012022-12-310001298946us-gaap:CommonStockMember2022-01-012022-12-310001298946drh:OrdinaryNonQualifiedIncomeMemberus-gaap:SeriesAPreferredStockMember2024-01-012024-12-310001298946drh:OrdinaryNonQualifiedIncomeMemberus-gaap:SeriesAPreferredStockMember2023-01-012023-12-310001298946drh:OrdinaryNonQualifiedIncomeMemberus-gaap:SeriesAPreferredStockMember2022-01-012022-12-310001298946drh:QualifiedDividendsMemberus-gaap:SeriesAPreferredStockMember2024-01-012024-12-310001298946drh:QualifiedDividendsMemberus-gaap:SeriesAPreferredStockMember2023-01-012023-12-310001298946drh:QualifiedDividendsMemberus-gaap:SeriesAPreferredStockMember2022-01-012022-12-310001298946us-gaap:SeriesAPreferredStockMember2022-01-012022-12-310001298946us-gaap:DomesticCountryMember2024-12-310001298946us-gaap:DomesticCountryMember2023-12-310001298946us-gaap:StateAndLocalJurisdictionMember2024-12-310001298946us-gaap:StateAndLocalJurisdictionMember2023-12-310001298946us-gaap:PerformanceSharesMember2023-01-012023-12-310001298946us-gaap:RestrictedStockMember2022-01-012022-12-310001298946us-gaap:RestrictedStockMember2023-01-012023-12-310001298946us-gaap:RestrictedStockMember2024-01-012024-12-310001298946us-gaap:PerformanceSharesMember2024-01-012024-12-310001298946us-gaap:PerformanceSharesMember2022-01-012022-12-310001298946srt:MinimumMember2024-12-310001298946srt:MaximumMember2024-12-310001298946us-gaap:OccupancyMembersrt:MinimumMember2024-01-012024-12-310001298946us-gaap:OccupancyMembersrt:MaximumMember2024-01-012024-12-310001298946us-gaap:FoodAndBeverageMembersrt:MinimumMember2024-01-012024-12-310001298946us-gaap:FoodAndBeverageMembersrt:MaximumMember2024-01-012024-12-310001298946drh:HotelOwnershipSegmentMember2024-01-012024-12-310001298946drh:HotelOwnershipSegmentMember2023-01-012023-12-310001298946drh:HotelOwnershipSegmentMember2022-01-012022-12-310001298946us-gaap:OccupancyMemberdrh:HotelOwnershipSegmentMember2024-01-012024-12-310001298946us-gaap:OccupancyMemberdrh:HotelOwnershipSegmentMember2023-01-012023-12-310001298946us-gaap:OccupancyMemberdrh:HotelOwnershipSegmentMember2022-01-012022-12-310001298946us-gaap:FoodAndBeverageMemberdrh:HotelOwnershipSegmentMember2024-01-012024-12-310001298946us-gaap:FoodAndBeverageMemberdrh:HotelOwnershipSegmentMember2023-01-012023-12-310001298946us-gaap:FoodAndBeverageMemberdrh:HotelOwnershipSegmentMember2022-01-012022-12-310001298946us-gaap:HotelOwnedMemberdrh:HotelOwnershipSegmentMember2024-01-012024-12-310001298946us-gaap:HotelOwnedMemberdrh:HotelOwnershipSegmentMember2023-01-012023-12-310001298946us-gaap:HotelOwnedMemberdrh:HotelOwnershipSegmentMember2022-01-012022-12-310001298946drh:HotelManagementMemberdrh:HotelOwnershipSegmentMember2024-01-012024-12-310001298946drh:HotelManagementMemberdrh:HotelOwnershipSegmentMember2023-01-012023-12-310001298946drh:HotelManagementMemberdrh:HotelOwnershipSegmentMember2022-01-012022-12-310001298946us-gaap:FranchiseMemberdrh:HotelOwnershipSegmentMember2024-01-012024-12-310001298946us-gaap:FranchiseMemberdrh:HotelOwnershipSegmentMember2023-01-012023-12-310001298946us-gaap:FranchiseMemberdrh:HotelOwnershipSegmentMember2022-01-012022-12-310001298946drh:PropertyTaxesMemberdrh:HotelOwnershipSegmentMember2024-01-012024-12-310001298946drh:PropertyTaxesMemberdrh:HotelOwnershipSegmentMember2023-01-012023-12-310001298946drh:PropertyTaxesMemberdrh:HotelOwnershipSegmentMember2022-01-012022-12-310001298946us-gaap:OperatingSegmentsMemberdrh:HotelOwnershipSegmentMember2024-12-310001298946us-gaap:OperatingSegmentsMemberdrh:HotelOwnershipSegmentMember2023-12-310001298946us-gaap:CorporateNonSegmentMember2024-12-310001298946us-gaap:CorporateNonSegmentMember2023-12-310001298946us-gaap:HotelOwnedMember2024-01-012024-12-310001298946us-gaap:HotelOwnedMember2023-01-012023-12-310001298946us-gaap:HotelOwnedMember2022-01-012022-12-310001298946drh:ACHotelMinneapolisDowntownMember2024-12-310001298946drh:ACHotelMinneapolisDowntownMembersrt:MinimumMember2024-12-310001298946drh:ACHotelMinneapolisDowntownMembersrt:MaximumMember2024-12-310001298946drh:AtlantaMarriottAlpharettaMember2024-12-310001298946drh:AtlantaMarriottAlpharettaMembersrt:MinimumMember2024-12-310001298946drh:AtlantaMarriottAlpharettaMembersrt:MaximumMember2024-12-310001298946drh:BourbonOrleansHotelMembersrt:MinimumMember2024-12-310001298946drh:BourbonOrleansHotelMembersrt:MaximumMember2024-12-310001298946drh:CavalloPointTheLodgeAtGoldenGateMember2024-12-310001298946drh:CavalloPointTheLodgeAtGoldenGateMembersrt:MinimumMember2024-12-310001298946drh:CavalloPointTheLodgeAtGoldenGateMembersrt:MaximumMember2024-12-310001298946drh:ChicagoMarriottDowntownMagnificentMileMember2024-12-310001298946drh:ChicagoMarriottDowntownMagnificentMileMembersrt:MinimumMember2024-12-310001298946drh:ChicagoMarriottDowntownMagnificentMileMembersrt:MaximumMember2024-12-310001298946drh:ChicoHotSpringsResortDaySpaMember2024-12-310001298946drh:ChicoHotSpringsResortDaySpaMembersrt:MinimumMember2024-12-310001298946drh:ChicoHotSpringsResortDaySpaMembersrt:MaximumMember2024-12-310001298946drh:EmbassySuitesByHiltonBethesdaMembersrt:MinimumMember2024-12-310001298946drh:EmbassySuitesByHiltonBethesdaMembersrt:MaximumMember2024-12-310001298946drh:TheGwenHotelMember2024-12-310001298946drh:TheGwenHotelMembersrt:MinimumMember2024-12-310001298946drh:TheGwenHotelMembersrt:MaximumMember2024-12-310001298946drh:CourtyardDenverDowntownMember2024-12-310001298946drh:CourtyardDenverDowntownMembersrt:MinimumMember2024-12-310001298946drh:CourtyardDenverDowntownMembersrt:MaximumMember2024-12-310001298946drh:CourtyardNewYorkManhattanFifthAvenueMember2024-12-310001298946drh:CourtyardNewYorkManhattanFifthAvenueMembersrt:MinimumMember2024-12-310001298946drh:CourtyardNewYorkManhattanFifthAvenueMembersrt:MaximumMember2024-12-310001298946drh:CourtyardNewYorkManhattanMidtownEastMember2024-12-310001298946drh:CourtyardNewYorkManhattanMidtownEastMembersrt:MinimumMember2024-12-310001298946drh:CourtyardNewYorkManhattanMidtownEastMembersrt:MaximumMember2024-12-310001298946drh:HavanaCabanaKeyWestMember2024-12-310001298946drh:HavanaCabanaKeyWestMembersrt:MinimumMember2024-12-310001298946drh:HavanaCabanaKeyWestMembersrt:MaximumMember2024-12-310001298946drh:HendersonBeachResortMember2024-12-310001298946drh:HendersonBeachResortMembersrt:MinimumMember2024-12-310001298946drh:HendersonBeachResortMembersrt:MaximumMember2024-12-310001298946drh:HendersonParkInnMember2024-12-310001298946drh:HendersonParkInnMembersrt:MinimumMember2024-12-310001298946drh:HendersonParkInnMembersrt:MaximumMember2024-12-310001298946drh:HotelChamplainBurlingtonMember2024-12-310001298946drh:HotelChamplainBurlingtonMembersrt:MinimumMember2024-12-310001298946drh:HotelChamplainBurlingtonMembersrt:MaximumMember2024-12-310001298946drh:HiltonGardenInnNewYorkTimesSquareCentralMember2024-12-310001298946drh:HiltonGardenInnNewYorkTimesSquareCentralMembersrt:MinimumMember2024-12-310001298946drh:HiltonGardenInnNewYorkTimesSquareCentralMembersrt:MaximumMember2024-12-310001298946drh:HotelClioMembersrt:MinimumMember2024-12-310001298946drh:HotelClioMembersrt:MaximumMember2024-12-310001298946drh:HotelEmblemSanFranciscoMember2024-12-310001298946drh:HotelEmblemSanFranciscoMembersrt:MinimumMember2024-12-310001298946drh:HotelEmblemSanFranciscoMembersrt:MaximumMember2024-12-310001298946drh:HotelPalomarPhoenixMembersrt:MinimumMember2024-12-310001298946drh:HotelPalomarPhoenixMembersrt:MaximumMember2024-12-310001298946drh:TheHytheVailMember2024-12-310001298946drh:TheHytheVailMembersrt:MinimumMember2024-12-310001298946drh:TheHytheVailMembersrt:MaximumMember2024-12-310001298946drh:KimptonShorebreakFortLauderdaleBeachResortMember2024-12-310001298946drh:KimptonShorebreakFortLauderdaleBeachResortMembersrt:MinimumMember2024-12-310001298946drh:KimptonShorebreakFortLauderdaleBeachResortMembersrt:MaximumMember2024-12-310001298946drh:KimptonShorebreakHuntingtonBeachResortMember2024-12-310001298946drh:KimptonShorebreakHuntingtonBeachResortMembersrt:MinimumMember2024-12-310001298946drh:KimptonShorebreakHuntingtonBeachResortMembersrt:MaximumMember2024-12-310001298946drh:MargaritavilleBeachHouseKeyWestMember2024-12-310001298946drh:MargaritavilleBeachHouseKeyWestMembersrt:MinimumMember2024-12-310001298946drh:MargaritavilleBeachHouseKeyWestMembersrt:MaximumMember2024-12-310001298946drh:LakeAustinSpaResortMember2024-12-310001298946drh:LakeAustinSpaResortMembersrt:MinimumMember2024-12-310001298946drh:LakeAustinSpaResortMembersrt:MaximumMember2024-12-310001298946drh:TheLandingLakeTahoeResortSpaMember2024-12-310001298946drh:TheLandingLakeTahoeResortSpaMembersrt:MinimumMember2024-12-310001298946drh:TheLandingLakeTahoeResortSpaMembersrt:MaximumMember2024-12-310001298946drh:LAubergedeSedonaMember2024-12-310001298946drh:LAubergedeSedonaMembersrt:MinimumMember2024-12-310001298946drh:LAubergedeSedonaMembersrt:MaximumMember2024-12-310001298946drh:OrchardsInnSedonaMember2024-12-310001298946drh:OrchardsInnSedonaMembersrt:MinimumMember2024-12-310001298946drh:OrchardsInnSedonaMembersrt:MaximumMember2024-12-310001298946drh:SaltLakeCityMarriottDowntownAtCityCreekMember2024-12-310001298946drh:SaltLakeCityMarriottDowntownAtCityCreekMembersrt:MinimumMember2024-12-310001298946drh:SaltLakeCityMarriottDowntownAtCityCreekMembersrt:MaximumMember2024-12-310001298946drh:TheDagnyBostonMember2024-12-310001298946drh:TheDagnyBostonMembersrt:MinimumMember2024-12-310001298946drh:TheDagnyBostonMembersrt:MaximumMember2024-12-310001298946drh:TheLindyRenaissanceCharlestonHotelMember2024-12-310001298946drh:TheLindyRenaissanceCharlestonHotelMembersrt:MinimumMember2024-12-310001298946drh:TheLindyRenaissanceCharlestonHotelMembersrt:MaximumMember2024-12-310001298946drh:TheLodgeAtSonomaResortMember2024-12-310001298946drh:TheLodgeAtSonomaResortMembersrt:MinimumMember2024-12-310001298946drh:TheLodgeAtSonomaResortMembersrt:MaximumMember2024-12-310001298946drh:TranquilityBayBeachfrontResortMember2024-12-310001298946drh:TranquilityBayBeachfrontResortMembersrt:MinimumMember2024-12-310001298946drh:TranquilityBayBeachfrontResortMembersrt:MaximumMember2024-12-310001298946drh:WestinBostonSeaportDistrictMember2024-12-310001298946drh:WestinBostonSeaportDistrictMembersrt:MinimumMember2024-12-310001298946drh:WestinBostonSeaportDistrictMembersrt:MaximumMember2024-12-310001298946drh:WestinFortLauderdaleBeachResortMember2024-12-310001298946drh:WestinFortLauderdaleBeachResortMembersrt:MinimumMember2024-12-310001298946drh:WestinFortLauderdaleBeachResortMembersrt:MaximumMember2024-12-310001298946drh:WestinSanDiegoBayviewMember2024-12-310001298946drh:WestinSanDiegoBayviewMembersrt:MinimumMember2024-12-310001298946drh:WestinSanDiegoBayviewMembersrt:MaximumMember2024-12-310001298946drh:WestinWashingtonDCCityCenterMember2024-12-310001298946drh:WestinWashingtonDCCityCenterMembersrt:MinimumMember2024-12-310001298946drh:WestinWashingtonDCCityCenterMembersrt:MaximumMember2024-12-310001298946drh:WorthingtonRenaissanceFortWorthHotelMember2024-12-310001298946drh:WorthingtonRenaissanceFortWorthHotelMembersrt:MinimumMember2024-12-310001298946drh:WorthingtonRenaissanceFortWorthHotelMembersrt:MaximumMember2024-12-31

Table of Contents


UNITED STATES SECURITIES AND EXCHANGE COMMISSION
Washington, D.C. 20549
_____________________________
FORM 10-K

ANNUAL REPORT PURSUANT TO SECTION 13 OR 15(d) OF THE SECURITIES EXCHANGE ACT OF 1934
For the fiscal year ended December 31, 2024

OR

TRANSITION REPORT PURSUANT TO SECTION 13 OR 15(d) OF THE SECURITIES EXCHANGE ACT OF 1934
Commission file number 001-32514
DIAMONDROCK HOSPITALITY COMPANY
(Exact Name of Registrant as Specified in Its Charter)
Maryland 20-1180098
(State of Incorporation) (I.R.S. Employer Identification No.)
   
2 Bethesda Metro Center, Suite 1400,Bethesda,Maryland 20814
(Address of Principal Executive Offices) (Zip Code)
(240744-1150
(Registrant’s telephone number, including area code)

Securities registered pursuant to Section 12(b) of the Act:
Title of Each ClassTrading symbol(s)Name of Exchange on Which Registered
Common Stock, $0.01 par valueDRHNew York Stock Exchange
8.250% Series A Cumulative Redeemable Preferred Stock, $0.01 par value per shareDRH Pr ANew York Stock Exchange

Securities registered pursuant to Section 12(g) of the Act:
None
Indicate by check mark if the registrant is a well-known seasoned issuer, as defined in Rule 405 of the Securities Act       Yes No
Indicate by check mark if the registrant is not required to file reports pursuant to Section 13 or Section 15(d) of the Act.    Yes No
Indicate by check mark whether the registrant (1) has filed all reports required to be filed by Section 13 or 15(d) of the Securities Exchange Act of 1934 during the preceding 12 months (or for such shorter period that the registrant was required to file such reports), and (2) has been subject to such filing requirements for the past 90 days. Yes No
Indicate by check mark whether the registrant has submitted electronically every Interactive Data File required to be submitted pursuant to Rule 405 of Regulation S-T (§232.405 of this chapter) during the preceding 12 months (or for such shorter period that the registrant was required to submit such files). Yes No
Indicate by check mark whether the registrant is a large accelerated filer, an accelerated filer, a non-accelerated filer, a smaller reporting company or an emerging growth company. See the definitions of “large accelerated filer,” “accelerated filer,” “smaller reporting company,” and "emerging growth company" in Rule 12b-2 of the Exchange Act.



Table of Contents

Large Accelerated FilerAccelerated filerNon-accelerated filer
Smaller reporting companyEmerging growth company
If an emerging growth company, indicate by check mark if the registrant has elected not to use the extended transition period for complying with any new or revised financial accounting standards pursuant to Section 13(a) of the Exchange Act.
Indicate by check mark whether the registrant has filed a report on and attestation to its management’s assessment of the effectiveness of its internal control over financial reporting under Section 404(b) of the Sarbanes-Oxley Act (15 U.S.C. 7262(b)) by the registered public accounting firm that prepared or issued its audit report.
If securities are registered pursuant to Section 12(b) of the Act, indicate by check mark whether the financial statements of the registrant included in the filing reflect the correction of an error to previously issued financial statements.
Indicate by check mark whether any of those error corrections are restatements that required a recovery analysis of incentive-based compensation received by any of the registrant's executive officers during the relevant recovery period pursuant to §240.10D-1(b).
Indicate by check mark whether the registrant is a shell company (as defined in Rule 12b-2 of the Exchange Act). Yes No
The aggregate market value of the common equity held by non-affiliates of the Registrant (assuming for these purposes, but without conceding, that all executive officers and Directors are “affiliates” of the Registrant) as of June 28, 2024, the last business day of the Registrant's most recently completed second fiscal quarter, was $1.7 billion (based on the closing sale price of the Registrant's Common Stock on that date as reported on the New York Stock Exchange).
The registrant had 208,089,563 shares of its $0.01 par value Common Stock outstanding as of February 26, 2025.

Documents Incorporated by Reference
Portions of the registrant's Proxy Statement for its 2025 Annual Meeting of Stockholders, to be filed with the Securities and Exchange Commission not later than 120 days after December 31, 2024, are incorporated by reference in Part III herein.



Table of Contents
INDEX
  
 Page No.
  
-3-


Table of Contents
SPECIAL NOTE ABOUT FORWARD-LOOKING STATEMENTS

Certain statements in this Annual Report on Form 10-K, other than purely historical information, including estimates, projections, statements relating to our business plans, objectives and expected operating results, and the assumptions upon which those statements are based, are “forward-looking statements” within the meaning of the Private Securities Litigation Reform Act of 1995, Section 27A of the Securities Act of 1933 and Section 21E of the Securities Exchange Act of 1934. These forward-looking statements generally are identified by the words “believes,” “project,” “expects,” “anticipates,” “estimates,” “intends,” “strategy,” “plan,” “may,” “will,” “would,” “will be,” “will continue,” “will likely result,” “strive,” “endeavor,” “mission,” “goal,” and similar expressions. Forward-looking statements are based on current expectations and assumptions that are subject to risks and uncertainties which may cause actual results to differ materially from the forward-looking statements.

Some of the risks and uncertainties that may cause our actual results, performance or achievements to differ materially from those expressed or implied by forward-looking statements include, among others, the following:

negative developments in the economy, including, but not limited to elevated inflation and interest rates, job loss or growth trends, an increase in unemployment or a decrease in corporate earnings and investment;
increased competition in the lodging industry and from alternative lodging channels or third party internet intermediaries in the markets in which we own properties;
failure to effectively execute our long-term business strategy and successfully identify and complete acquisitions and dispositions;
risks and uncertainties affecting hotel management, operations and renovations (including, without limitation, elevated inflation, construction delays, increased construction costs, disruption in hotel operations and the risks associated with our management and franchise agreements);
risks associated with the availability and terms of financing and the use of debt to fund acquisitions and renovations or refinance existing indebtedness, including the impact of higher interest rates on the cost and/or availability of financing;
risks associated with our level of indebtedness and our ability to satisfy our obligations under our debt agreements;
risks associated with the lodging industry overall, including, without limitation, decreases in the frequency of travel and increases in operating costs;
risks and uncertainties associated with our obligations under our management agreements;
risks associated with natural disasters and other unforeseen catastrophic events;
the adverse impact of any future pandemic, epidemic or outbreak of any highly infectious disease on the U.S., regional and global economies, travel, the hospitality industry, and on our financial condition and results of operations and our hotels;
costs of compliance with government regulations, including, without limitation, the Americans with Disabilities Act;
potential liability for uninsured losses and environmental contamination;
risks associated with security breaches through cyber-attacks or otherwise, as well as other significant disruptions of our and our hotel managers’ information technologies and systems, which support our operations and those of our hotel managers;
risks associated with our potential failure to maintain our qualification as a real estate investment trust (“REIT”) under the Internal Revenue Code of 1986, as amended (the “Code”);
possible adverse changes in tax and environmental laws; and
risks associated with our dependence on key personnel whose continued service is not guaranteed.
The risks and uncertainties set forth above are not exhaustive. Other sections of this Annual Report on Form 10-K, including Item 1A “Risk Factors” and Item 7 “Management's Discussion and Analysis of Financial Condition and Results of Operations,” discuss these and other risks and uncertainties that could cause actual results and events to differ materially from such forward-looking statements.

Except as required by law, we undertake no obligation to update or revise publicly any forward-looking statements, whether as a result of new information, future events or otherwise.

References in this Annual Report on Form 10-K to “we,” “our,” “us” and “the Company” refer to DiamondRock Hospitality Company, including as the context requires, DiamondRock Hospitality Limited Partnership, as well as our other direct and indirect subsidiaries.

-4-


Table of Contents

SUMMARY OF RISK FACTORS

The risk factors detailed in Item 1A entitled “Risk Factors” in this Annual Report on Form 10-K, are the risks that we believe are material to our investors, and a reader should carefully consider them. Those risks are not all of the risks we face and other factors not presently known to us, or that we currently believe are immaterial, may also affect our business if they occur. The following is a summary of the risk factors detailed in Item 1A:

Our hotels are subject to significant competition and our business model, especially our concentration in premium full-service hotels, can be highly volatile, which may make it difficult to execute our long-term business strategy.
Unfavorable market and economic conditions in the U.S. and in the specific markets where our hotels are located and other factors beyond our control, including effects on macroeconomic indicators such as U.S. gross domestic product (“GDP”) growth, employment, personal discretionary spending levels, corporate earnings and investment, foreign exchange rates and travel demand, may adversely affect the lodging industry.
We may be unable to comply with financial covenants, obtain waivers, or renegotiate such covenants under our senior unsecured credit facility and unsecured term loans, which could result in a default and potential acceleration of our indebtedness and impact our ability to make additional borrowings.
The increase in the use of third-party internet travel intermediaries and the increase in alternative lodging channels, such as Airbnb, could adversely affect our profitability.
A decrease in business-related travel could adversely affect our profitability.
Due to restrictions in our hotel management agreements, franchise agreements, mortgage agreements and ground leases, we may not be able to sell our hotels at the highest possible price, or at all.
We may be subject to unknown or contingent liabilities related to hotels we currently own, as well as hotels that we have sold or may acquire in the future, for, among other things, uninsured losses and environmental contamination.
We are susceptible to delays in completing ongoing or future renovations and capital improvements due to potential lack of funding for such expenditures, disruptions in the supply of materials or products and the inability of contractors to perform on a timely basis, or at all.
Several of our hotels are operated under franchise agreements and we are subject to the risks associated with the franchise brand and the costs associated with maintaining the franchise license, as well as risks associated with concentrating the majority of our portfolio under the Marriott International, Inc., Hilton Worldwide Holdings Inc. or IHG Hotels & Resorts brands.
Our results of operations are highly dependent on the management of our hotel properties by third-party hotel management companies.
Any future pandemic, epidemic or outbreak of any highly infectious disease could cause widespread disruption in the U.S., regional and global economies, travel and the hospitality industry and could materially and adversely impact our business, financial condition and results of operations.
Many of our costs, such as operating expenses, interest expense and acquisition and renovation costs, could be adversely impacted by periods of heightened inflation, by an increase in tariffs or any increase in costs due to supply chain issues.
High interest rates and/or the unavailability of certain types of financing could make it difficult for us to finance or refinance properties and adversely impact the amounts, sources and costs of capital available to us in the future.
The terms of the agreements governing our outstanding indebtedness may limit our financial and operating activities and our ability to make distributions to our stockholders and may also adversely affect our ability to incur additional debt to fund future needs.
Failure to maintain our qualification as a REIT would have significant adverse consequences to the value of our common stock and our 8.250% Series A Cumulative Redeemable Preferred Stock (“Series A Preferred Stock”).
Natural disasters caused by climate change or otherwise, terrorist attacks, active shooter attacks, significant military actions, outbreaks of contagious diseases, pandemics, or other widespread health emergencies may adversely impact our financial condition and results of operations.
We depend on senior executive officers whose continued service is not guaranteed, and changes in our senior executive officers may adversely affect the operation of our business.
We and our hotel managers rely on information technology in our operations and any material failures, inadequacies, interruptions, security failures, or cybersecurity incidents related to our or our hotel managers’ information technologies and systems could harm our business and adversely impact our results of operations.
Even if we maintain our status as a REIT, in certain circumstances, we may be subject to federal and state income taxes, which would reduce our cash available for distribution to our stockholders.
We may be subject to litigation, which could have a material adverse effect on our financial condition, results of operations, cash flow and trading price of our common stock and our Series A Preferred Stock.
-5-


Table of Contents
We must comply with applicable governmental regulations, including, without limitation, the Americans with Disabilities Act, which could be costly.
The ability of our stockholders to control our policies and effect a change of control of our company is limited by certain provisions of our charter, our bylaws and by Maryland law.
We may be unable to generate sufficient cash flows from our operations to make distributions to our stockholders at expected levels, and we cannot assure you of our ability to make distributions in the future.

This section contains forward-looking statements. You should refer to the explanation of the qualifications and limitations on forward-looking statements beginning on page 4.

PART I

Item 1. Business

Overview

DiamondRock Hospitality Company is a lodging-focused Maryland corporation operating as a REIT for U.S. federal income tax purposes. As of December 31, 2024, we owned a portfolio of 37 premium hotels and resorts that contain 10,004 guest rooms located in 26 different markets in the United States. Subsequent to December 31, 2024, we sold the Westin Washington D.C. City Center hotel located in Washington, D.C. The markets that we target are those that we believe align with our strategic objectives, including destination markets with constrained supply trends, those that provide geographic diversity relative to our existing portfolio, and those that are considered to have high growth potential.

As an owner, rather than an operator, of lodging properties, we receive all of the operating profits or losses generated by our hotels after the payment of fees due to hotel managers and hotel brands, which are calculated based on the revenues and profitability of each hotel.

Our strategy is to apply aggressive asset management, prudent financial strategy, and disciplined capital allocation to high quality lodging properties in North American urban and resort markets with superior growth prospects and high barriers-to-entry. Our goal is to deliver long-term stockholder returns that exceed those generated by our peers through a combination of dividends and enduring capital appreciation.

Our primary business is to acquire, own, renovate and asset manage premium hotel properties in the United States. Our portfolio is concentrated in major urban markets and destination resort locations. All of our hotels are managed by a third party—either an independent operator or a brand operator, such as Marriott.

We critically evaluate each of our hotels to ensure that we own a portfolio of hotels that conforms to our vision, supports our mission and corresponds with our strategy. On a regular basis, we analyze our portfolio to identify opportunities to invest capital in certain projects or market non-core assets for sale in order to increase our portfolio quality. We are committed to a conservative capital structure with prudent leverage. We regularly assess the availability and affordability of capital in order to maximize stockholder value and minimize enterprise risk. In addition, we are committed to following sound corporate governance practices and to being open and transparent in our communications with our stockholders.

Our Company

We commenced operations in July 2004 and became a public reporting company in May 2005. Our common stock and Series A Preferred Stock are listed and traded on the New York Stock Exchange (the “NYSE”) under the symbols “DRH” and “DRH Pr A”, respectively.

Our Business Strategy

Our strategy is to apply aggressive asset management, prudent financial strategy, and disciplined capital allocation to high quality lodging properties in North American urban and resort markets with superior growth prospects and high barriers-to-entry.

We plan to strategically allocate capital in order to create value depending on our cost of capital. If our cost of capital is attractive, we expect to:

-6-


Table of Contents
pursue strategic acquisitions in line with our target asset type;

consider opportunistically raising equity; and

evaluate opportunities to dispose of non-core hotels.

If we believe our cost of capital is elevated, we expect to create value over the long term to stockholders by deploying investment capacity into share repurchases.

We prefer a relatively efficient capital structure. We structure our hotel investments to be straightforward and to fit within our conservative capital structure; however, we will consider a more complex transaction (e.g. the issuance of operating partnership units to limited partners or entry into a joint venture) if we believe that the projected returns to our stockholders will significantly exceed the returns that would otherwise be available.

High-Quality Urban and Destination Resort Hotels

As of December 31, 2024, we owned 37 premium hotels and resorts throughout the United States. Our hotels and resorts are primarily categorized as luxury and upper upscale as defined by STR, Inc. and are generally located in high barrier-to-entry markets with multiple demand generators. Our portfolio is composed primarily of hotels and resorts located in popular leisure destinations and major urban markets. We consider lodging properties located in major urban markets and resort destinations to be the most capable of generating dynamic cash flow growth and achieving superior long-term capital appreciation.

We have enhanced our hotel portfolio over the past several years by recycling capital from non-core hotels, located in slower growth markets or requiring a significant capital investment, to higher quality hotels located primarily in urban and destination resort markets that align with our strategic goals. Over 97% of revenues for the year ended December 31, 2024 was derived from core urban and resort destination hotels. Our capital recycling program has also achieved several other important strategic portfolio goals that include improving our portfolio’s geographic, climate, operator and brand diversity. In addition, we have repositioned certain of our hotels through a change in brand, comprehensive renovation and/or change in third-party hotel manager to a more efficient operator, which further improved our portfolio's brand and management diversity.

We are highly sensitive to our cost of capital and may pursue acquisitions that create value in the near term. We will continue to evaluate our portfolio for opportunities to upgrade our portfolio by considering strategic acquisitions and opportunistic non-core hotel dispositions. Our acquisition strategy focuses primarily on hotels that we believe can be acquired at a discount to replacement cost present unique value-add opportunities.

We evaluate each hotel in our portfolio to assess the optimal brand and management strategy for the individual hotel and market. We leverage the leading global hotel brands at many of our hotels, which are flagged under a brand owned by Marriott International, Inc. (“Marriott”), Hilton Worldwide Holdings Inc. (“Hilton”) or IHG Hotels & Resorts (“IHG”). We also maintain a portion of our hotels as independent lifestyle hotels. We believe that premier global hotel brands create significant value for certain hotels as a result of each brand's ability to produce incremental revenue through their strong reservation and loyalty rewards systems and sales organizations. We are also interested in owning independent or non-branded hotels located in premier or unique markets where we believe that the returns on such a hotel may be higher than if the hotel were operated under a globally-recognized brand.

Innovative Asset Management

We believe that we can create significant value in our portfolio through innovative asset management strategies such as rebranding, renovating and repositioning our hotels. We completed rebrandings at six of our hotels since 2021 and are currently completing a rebranding and repositioning at one additional hotel. We regularly evaluate our portfolio to determine if there are additional opportunities to employ these value-add strategies.

Our asset management team is focused on improving hotel profits through revenue management strategies and cost control programs. Our asset management team also focuses on identifying new and potential value creation opportunities across our portfolio, including implementing resort or amenity fees where appropriate, creating incremental guest rooms, leasing out restaurants to more profitable third-party operators, converting underutilized space to revenue-generating meeting space, marketing underutilized midweek bookings and implementing programs to reduce energy consumption and increase labor efficiency.

-7-


Table of Contents
Our senior management team has established a broad network of hotel industry contacts and relationships, including relationships with hotel owners, financiers, operators, project managers and contractors and other key industry participants. We use our broad network of hotel industry contacts and relationships to maximize the value of our hotels. We strive to negotiate management agreements that give us the right to exert influence over the management of our properties, annual budgets and all capital expenditures (all to the extent permitted under the REIT rules), and then to use those rights to continually monitor and improve the performance of our properties. We cooperatively partner with our hotel managers in an attempt to increase operating results and long-term asset values at our hotels. In addition to working directly with the personnel at our hotels, our senior management team also has long-standing professional relationships with our hotel managers' senior executives, and we work directly with these senior executives to improve the performance of our hotels.

Conservative Capital Structure

We believe that a conservative capital structure maximizes investment capacity while reducing enterprise risk. We currently employ a conservative debt profile with prudent leverage. We maintain balance sheet flexibility with our existing corporate cash, capacity under our senior unsecured credit facility and 34 of our 37 hotels unencumbered by mortgage debt as of December 31, 2024. We believe it is prudent to reduce the inherent risk of highly cyclical lodging fundamentals through a low leverage capital structure. Over time, we intend to finance our long-term growth with issuances of common and preferred equity securities and debt financings having staggered maturities. We may also consider entering into joint ventures or alliances with one or more third parties to pursue attractive investment opportunities.

We believe that our strategically designed capital structure is a value creation tool that can be used over the entire lodging cycle. Specifically, we believe that lower leverage benefits us in the following ways:

it provides capacity to fund attractive acquisitions;

it enhances our ability to maintain a sustainable dividend;

it enables us to opportunistically repurchase shares during periods of stock price dislocation; and

it provides capacity to fund late-cycle capital needs.

As of December 31, 2024, our outstanding debt consists of a combination of unsecured term loans and fixed-rate property-specific mortgage debt. We prefer that a significant portion of our portfolio remain unencumbered by debt in order to provide maximum balance sheet flexibility. We expect that our strategy will enable us to maintain a balance sheet with an appropriate amount of debt throughout all phases of the lodging cycle.

Corporate Responsibility

Our Corporate Responsibility program incorporates governance, environmental, and social initiatives in our overall business strategy, investment decisions and asset management strategies. Our Corporate Responsibility program is guided by executive and board-level oversight. The Nominating and Corporate Governance Committee is assigned to oversee the policies, strategy, and implementation of the program. In 2024, as a result of our commitment to sustainability, we were ranked first in sustainability performance as the Global Listed Sector Leader/Hotel by the GRESB Real Estate Assessment for the Standing Investments Benchmark. In addition, in 2024, we were the recipient of the National Association of Real Estate Investment Trusts’ (“Nareit”) 2024 Leader in the Light Award for the lodging and resorts sector. The award recognizes member companies that demonstrate leadership in implementing sustainable and socially responsible investment and operating practices, good governance, and transparency.

We are committed to transparent reporting of our corporate responsibility initiatives. In January 2025, we published our most recent annual Corporate Responsibility Report. The annual Corporate Responsibility Report is prepared in accordance with relevant international standards and best practices, including standards developed for the real estate sector by the International Financial Reporting Standards (“IFRS”) Foundation, which was formerly known as the Sustainable Accounting Standards Board.

Accounting metrics and disclosures for the real estate industry are provided by the IFRS Foundation, which publishes the Real Estate Sustainability Accounting Standard. This standard advises that total energy consumed (“Total Energy Consumption”) and total water withdrawn (“Total Water Consumption”) are the metrics that best correspond with the real estate industry. The water and energy data we use is first gathered from utility statements and then reviewed, aggregated, and analyzed by third-parties.
-8-


Table of Contents

Beginning in 2021, we engaged an independent third party to verify our energy and water consumption data. The following charts display our Total Energy Consumption and Total Water Consumption for 2021, 2022 and 2023, the last fiscal year for which data is available. These metrics relate to our hotels owned for the entire year presented. In 2021, total consumption of both energy and water was significantly reduced due to the historically low occupancy levels at our hotels as a result of the COVID-19 pandemic.

https://cdn.kscope.io/4cff5cdc636e7c7bcd4d37226e695df1-ESG disclosure.jpg

We display key metrics, documents, programs and policies through the Global Reporting Initiative (“GRI”) Index, and in accordance with the GRI framework. We also display disclosures in accordance with the framework established by the Task Force on Climate-Related Financial Disclosures.

Annually, we submit a response to the GRESB survey (the “GRESB Report”), which benchmarks our approach and performance on environmental, social and governance indicators against other real estate companies. The GRESB Report is accessible on our website. The information included in or otherwise accessible through the GRESB Report, is not incorporated by reference in, or considered to be a part of, this Annual Report on Form 10-K or any other document unless expressly incorporated by reference therein.

For more information on our Corporate Responsibility program, as well as our enterprise-wide policies, please see our current Corporate Responsibility Report available at https://investor.drhc.com/sustainability-report. The information included in or otherwise accessible through our website, is not incorporated by reference in, or considered to be part of, this Annual Report on Form 10-K or any other document unless expressly incorporated by reference therein.

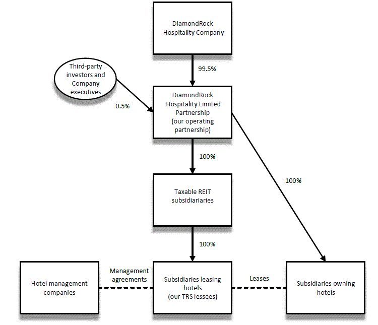
Our Corporate Structure

We conduct our business through a traditional umbrella partnership REIT, or UPREIT, in which our hotels are owned by subsidiaries of our operating partnership, DiamondRock Hospitality Limited Partnership. We are the sole general partner of our operating partnership and own either directly or indirectly 99.5% of the limited partnership units (“common OP units”) of our operating partnership. The remaining 0.5% of the common OP units are held by third parties and current and former executive officers of the Company. A portion of our common OP units were issued in connection with our acquisition of Cavallo Point, The Lodge at the Golden Gate (“Cavallo Point”) in December 2018. Each common OP unit currently owned by holders other than us is redeemable, at the option of the holder, for an amount of cash equal to the market value of one share of our common stock or, at our election, one share of our common stock, in each case subject to adjustment upon the occurrence of stock splits, mergers, consolidations or similar pro-rata share transactions. As of December 31, 2024, limited partners held 994,653 common OP units. We may issue additional common OP units from time to time in connection with acquiring hotel properties, financing, compensation, or other reasons.

In order for the income from our hotel investments to constitute “rents from real property” for purposes of the gross income tests required for REIT qualification, we must lease each of our hotels to our taxable REIT subsidiaries, or TRS, or a wholly-owned subsidiary thereof (each, a TRS lessee), or to an unrelated third party. In turn, our TRS lessees must engage a third-party management company to manage the hotels. As of December 31, 2024, we leased all of our hotels to TRS lessees, except for one hotel that is directly owned by a TRS.

The following chart shows our corporate structure as of the date of this report:

-9-


Table of Contents
https://cdn.kscope.io/4cff5cdc636e7c7bcd4d37226e695df1-Corporate Structure Chart_DRHC_10-K 2024.gif

Competition

The hotel industry is highly competitive and our hotels are subject to competition from other hotels for guests. Competition is based on a number of factors, including convenience of location, reputation, brand affiliation, price, range of services, guest amenities, and quality of customer service. Competition is specific to the individual markets in which our properties are located and will include competition from existing and new hotels operated under brands in the full-service, select-service and extended-stay segments. We believe that properties flagged with a Marriott, Hilton or IHG-affiliated brand will enjoy the competitive advantages associated with their operations under such brand. We believe these global brands' reservation systems and national advertising, marketing and promotional services combined with strong management by third-party operators enable our properties to perform favorably in terms of both occupancy and room rates relative to other brands and non-branded hotels. The guest loyalty programs operated by these global brands can be a cost-effective source of guest demand that might otherwise go to competing hotels. Increased competition may have a material adverse effect on occupancy, Average Daily Rate (or ADR) and Revenue per Available Room (or RevPAR), or may require us to make capital improvements that we otherwise would not undertake, which may result in decreases in the profitability of our hotels.

In addition to competing with traditional hotels and lodging facilities, we compete with alternative lodging, including third-party providers of short-term rental properties and serviced apartments. We compete based on a number of factors, including room rates, quality of accommodations, service levels, convenience of location, reputation, reservation systems, brand recognition and supply and availability of alternative lodging.

We face competition for the acquisition of hotels from institutional pension funds, private equity funds, REITs, hotel companies and others who are engaged in hotel acquisitions and investments. Some of these competitors have substantially greater financial and operational resources than we have and may have greater knowledge of the markets in which we seek to invest. This competition may reduce the number of suitable investment opportunities offered to us and increase the cost of acquiring our targeted hotel investments.
-10-


Table of Contents

Seasonality

The periods during which our hotels experience higher revenues vary from property to property, depending principally upon location and the customer base served. Accordingly, we expect some seasonality in our business. Volatility in our financial performance from the seasonality of the lodging industry could adversely affect our financial condition and results of operations.

Governmental Regulations

Compliance with various governmental regulations has an impact on our business, including our capital expenditures, earnings and competitive position, which can be material. We incur costs to monitor and take actions to comply with governmental regulations that are applicable to our business, which include, among others, federal securities laws and regulations, applicable stock exchange requirements, REIT and other tax laws and regulations, environmental and health and safety laws and regulations, local zoning, usage and other regulations relating to real property and the Americans with Disabilities Act of 1990.

See “Item 1A – Risk Factors” for a discussion of material risks to us, including, to the extent material, to our competitive position, relating to governmental regulations, and see “Item 7. Management’s Discussion and Analysis of Financial Condition and Results of Operations” together with our consolidated financial statements, including the related notes included therein, for a discussion of material information relevant to an assessment of our financial condition and results of operations, including, to the extent material, the effects that compliance with governmental regulations may have upon our capital expenditures and earnings.

Employees and Human Capital

The Company is headquartered in Bethesda, Maryland. As of December 31, 2024, we employed 34 full-time employees and did not have any part-time employees. None of our employees are members of any union. During 2024, all employees involved in the day-to-day operation of our hotels were employed by third-party management companies engaged pursuant to hotel management agreements. The employees of our hotel managers at the Courtyard New York Manhattan/Fifth Avenue, Courtyard New York Manhattan/Midtown East, Hilton Garden Inn New York/Times Square Central, Westin Boston Seaport District and The Dagny Boston are currently represented by labor unions and are subject to collective bargaining agreements.

We believe prioritizing employee well-being is a key element for attracting and retaining the best and most talented employees. Our key human capital management objectives are to attract, recruit, hire, develop and promote a deep bench of talent that translates into a strong and successful workforce. To support these objectives, our human resources programs are designed to develop talent to prepare them for the critical roles and leadership positions of the future; reward and support employees through competitive pay and benefit programs; enhance our culture that is focused on providing a work environment that is free from any form of discrimination of harassment for any protected class; and evolve and invest in technology, tools, and resources to enable employees at work.

Insurance

We carry comprehensive property insurance and general liability insurance, including fire, extended coverage, windstorm, business interruption and rental loss insurance covering all of the properties in our portfolio. In addition, we carry earthquake and terrorism insurance on our properties in an amount and with deductibles which we believe are commercially reasonable. We do not carry insurance for generally uninsurable losses such as loss from riots, war or acts of God. Certain of our properties are located in areas known to be seismically active or subject to hurricanes and we believe that we have appropriate insurance for those risks, although they are subject to higher deductibles than ordinary property insurance.

Most of our hotel management agreements and mortgage agreements require that we obtain and maintain property insurance, business interruption insurance, flood insurance, earthquake insurance (if the hotel is located in an “earthquake prone zone” as determined by the U.S. Geological Survey) and other customary types of insurance related to hotels. We comply with all such requirements. In addition, either we or the hotel manager are responsible for obtaining general liability insurance, workers' compensation and employer's liability insurance.

We may adjust our insurance coverage based on market conditions or changes in a property's risks or exposures. We may incur losses, including material losses, due to uninsured risks, deductibles, or losses that exceed our coverage limits.

-11-


Table of Contents
Available Information

We maintain a website at the following address: www.drhc.com. We make our proxy statements, annual reports on Form 10-K, quarterly reports on Form 10-Q, current reports on Form 8-K, including exhibits, and amendments to those reports, filed or furnished pursuant to Section 13(a) or 15(d) of the Securities Exchange Act of 1934, as amended (the “Exchange Act”), available on our website free of charge as soon as reasonably practicable after such reports and amendments are electronically filed with, or furnished to, the Securities and Exchange Commission (the “SEC”). Such reports are also available by accessing the EDGAR database on the SEC's website at www.sec.gov.

Our website is also a key source of important information about us. We post to the Investor Relations section of our website important information about our business, our operating results and our financial condition and prospects, including, for example, information about material acquisitions and dispositions, our earnings releases and certain supplemental financial information related or complementary thereto. The website also has a Corporate Governance page that includes, among other things, copies of our charter, our bylaws, our Code of Business Conduct and Ethics and the charters for each standing committee of our Board of Directors: currently, the Audit Committee, the Compensation Committee and the Nominating and Corporate Governance Committee. We intend to disclose on our website any amendment to, or waiver of, any provisions of our Code of Business Conduct and Ethics that apply to any of our directors, executive officers or senior financial officers that would otherwise be required to be disclosed under the rules of the SEC or the NYSE. Copies of our charter, our bylaws, our Code of Business Conduct and Ethics and our SEC reports are also available in print to stockholders upon request addressed to Investor Relations, DiamondRock Hospitality Company, 2 Bethesda Metro Center, Suite 1400, Bethesda, Maryland 20814 or through the “Information Request” section on the Investor Relations page of our website.

The information included in or otherwise accessible through our website, is not incorporated by reference in, or considered to be a part of, this Annual Report on Form 10-K or any other document unless expressly incorporated by reference therein.

Supplemental Material U.S. Federal Income Tax Considerations

The following discussion supplements and updates the disclosure under “Material U.S. Federal Income Tax Considerations” in the prospectus dated August 5, 2024 contained in our Registration Statement on Form S-3 filed with the SEC on August 5, 2024 (such disclosure, the “Base Disclosure”). Capitalized terms used in this section that are not otherwise defined shall have the same meaning as when used in the Base Disclosure.

The fifth sentence of the third paragraph under the heading “Material U.S. Federal Income Tax – Qualification as a REIT – Hotels” is hereby deleted. The sixth sentence of the same paragraph is hereby deleted and replaced with the following: “The furniture, fixtures and equipment owned by us (not through our TRS lessees) account for a small portion (under 15%), determined under the methodology described above) of the total rent we receive from our lessees.”

Item 1A. Risk Factors

Set forth below are the risks that we believe are material to our investors and should be carefully considered. These risks are not all of the risks we face and other factors not presently known to us or that we currently believe are immaterial may also affect our business if they occur. This section contains forward-looking statements. You should refer to the explanation of the qualifications and limitations on forward-looking statements beginning on page 4.

Risks Related to Our Business and Operations

Our business model, especially our concentration in premium full-service hotels, can be highly volatile.

We solely own hotels, a very different asset class from many other REITs. A typical healthcare REIT, for example, has long-term leases with third-party tenants, which provide a relatively stable long-term stream of revenue. Our TRS lessees, on the other hand, do not enter into leases with hotel managers. Instead, the TRS lessee engages the hotel manager pursuant to a management agreement and pays the manager a fee for managing the hotel. The TRS lessee receives all of the operating profit or losses at the hotel. Moreover, virtually all hotel guests stay at the hotel for only a few nights, so the rate and occupancy at each of our hotels changes every day. As a result, our earnings may be highly volatile.

In addition to fluctuations related to our business model, our hotels are, and will continue to be, subject to various long-term operating risks common to the hotel industry, many of which are beyond our control, including:

-12-


Table of Contents
dependence on business and commercial travelers and tourism, both of which vary with consumer and business confidence in the strength of the economy;

decreases in the frequency of business travel that may result from alternatives to in-person meetings and a sustained increase in hybrid or remote work arrangements;

competition from other hotels and alternative lodging channels located in the markets in which we own properties;

competition from third-party internet travel intermediaries;

an over-supply or over-building of hotels in the markets in which we own properties, which could adversely affect occupancy rates, revenues and profits at our hotels;

increases in energy and transportation costs and other expenses affecting travel, which may affect travel patterns and reduce the number of business and commercial travelers and tourists;

increases in operating costs due to inflation and other factors that may not be offset by increased room rates; and

changes in governmental laws and regulations, fiscal policies and zoning ordinances and the related costs of compliance.

In addition, our hotels are mostly in the premium full-service segment of the hotel business, which, historically, tends to have the strongest operating results in a growing economy and the weakest results in a contracting or slow growth economy when many travelers might curtail travel or choose lower cost hotels. In periods of weak demand, profitability is negatively affected by the relatively high fixed costs of operating premium full-service hotels as compared to other classes of hotels.

The occurrence of any of the foregoing factors could have a material adverse effect on our business, financial condition, results of operations and our ability to make distributions to our stockholders.

Economic conditions and other factors beyond our control may adversely affect the lodging industry.

Our entire business is related to the lodging industry. The performance of the lodging industry is highly cyclical and has historically been linked to key macroeconomic indicators, such as U.S. GDP growth, employment, personal discretionary spending levels, corporate earnings and investment, foreign exchange rates and travel demand. Given that our hotels are concentrated in major urban markets and destination resort locations in the U.S., our business may be particularly sensitive to changes in foreign exchange rates or a negative international perception of the U.S. arising from its political or other positions. Furthermore, other macroeconomic factors, such as consumer confidence and conditions which negatively shape public perception of travel, including travel-related disruptions or incidents and their impact on travel, may have a negative effect on the lodging industry and may adversely impact our revenues and profitability.

Our hotels are subject to significant competition.

Currently, the markets where our hotels are located are very competitive. However, a material increase in the supply of new hotel rooms to a market can quickly destabilize that market and existing hotels can experience rapidly decreasing RevPAR and profitability. If such over-building occurs in one or more of our major markets, our business, financial condition, results of operations and our ability to make distributions to our stockholders may be materially adversely affected.

Our hotels are subject to seasonal volatility, which is expected to contribute to fluctuations in our financial condition and results of operations.
The periods during which our hotels experience higher revenues vary from property to property, depending principally upon location and the customer base served. This seasonality can be expected to cause periodic fluctuations in a hotel’s room revenues, occupancy levels, room rates and operating expenses. We can provide no assurances that our cash flows will be sufficient to offset any shortfalls that occur as a result of these fluctuations. Volatility in our financial performance resulting from the seasonality of our hotels could have a material adverse effect on our business, financial condition, results of operations and our ability to make distributions to our stockholders.

The increase in the use of third-party internet travel intermediaries and the increase in alternative lodging channels, such as Airbnb, could adversely affect our profitability.
-13-


Table of Contents

Many of our managers and franchisors contract with third-party internet travel intermediaries, including, but not limited to Expedia.com and Priceline.com and their subsidiaries. These internet intermediaries are generally paid commissions and transaction fees by our managers and franchisors for sales of our rooms through such agencies. These intermediaries initially focused on leisure travel, but have grown to focus on corporate travel and group meetings as well. If bookings through these intermediaries increase, these internet intermediaries may be able to negotiate higher commissions, reduced room rates or other contract concessions from us, our managers or our franchisors. In addition, internet intermediaries use extensive marketing, which could result in hotel consumers developing brand loyalties to the offered brands and such internet intermediary instead of our management or franchise brands. Further, internet intermediaries emphasize pricing and quality indicators, such as a star rating system, at the expense of brand identification. In response to these intermediaries, the brand operators and franchisors have launched initiatives to offer discounted rates for booking on their sites, which could put downward pressure on rates and revenue. In addition, an increasing number of companies have entered various aspects of the online travel market. An increase in hotel reservations made through these companies, such as Google, Apple, Amazon or Facebook, may reduce the value of our franchise brands, which may negatively affect our average rates and revenues.

In addition to competing with traditional hotels and lodging facilities, we compete with alternative lodging, including third-party providers of short-term rental properties and serviced apartments, such as Airbnb, as well as alternative meeting and event space platforms, such as Convene. We compete based on a number of factors, including room rates, quality of accommodations, service levels, convenience of location, reputation, reservation systems, brand recognition and supply and availability of alternative lodging and event space. Increasing use of these alternative facilities could materially adversely affect the occupancy at our hotels and could put downward pressure on average rates and revenues.

Additionally, social media review platforms, including, but not limited to Tripadvisor.com, may negatively impact our occupancy levels and operating results as people may publicize their dissatisfaction with a hotel stay.

The increased use of business-related technology may materially and adversely affect the need for business-related travel, and, therefore, demand for rooms in some of our hotels.

The increased use of Zoom video conferencing, Microsoft Teams and other teleconferencing and video-conference technology by businesses has resulted in decreased business travel as companies have leveraged the use of technologies that allow multiple parties from different locations to participate in virtual meetings without traveling to a centralized meeting location, such as our hotels. To the extent that such technologies, or new technologies, continue to play a role in day-to-day business interactions and the necessity for business-related travel decreases, demand for hotel rooms may decrease and our hotels could be materially and adversely affected.

Investments in hotels are illiquid and we may not be able to respond in a timely fashion to adverse changes in the performance of our properties.

Because real estate investments are relatively illiquid, our ability to promptly sell one or more hotel properties or investments in our portfolio in response to changing economic, financial and investment conditions may be limited. Moreover, the Code imposes restrictions on a REIT’s ability to dispose of properties that are not applicable to other types of real estate companies. In particular, the tax laws applicable to REITs require that we hold our hotels for investment, rather than primarily for sale in the ordinary course of business, which may cause us to forego or defer sales of hotels that would otherwise be in our best interests.

In addition, the real estate market is affected by many factors that are beyond our control, including:

adverse changes in international, national, regional and local economic and market conditions;

changes in supply of competitive hotels;

changes in interest rates and in the availability, cost and terms of debt financing;

changes in tax laws and property tax rates, or an increase in the assessed valuation of a property for real estate tax purposes;

changes in governmental laws and regulations, fiscal policies and zoning ordinances and the related costs of compliance with laws and regulations, fiscal policies and ordinances;
-14-


Table of Contents

fluctuations in foreign currency exchange rates;

the ongoing need for capital improvements, particularly in older structures;

changes in operating expenses; and

pandemics and the outbreak of diseases, federal, state and local government shutdowns, airline strikes, civil unrest, active shooter attacks, acts of God, including earthquakes, floods, wildfires, hurricanes and other natural disasters and acts of war or terrorism and geopolitical events and their consequences which may result in uninsured losses.

It may be in the best interest of our stockholders to sell one or more of our hotels in the future. We cannot predict whether we will be able to sell any hotel property or investment at an acceptable price or otherwise on reasonable terms and conditions. We also cannot predict the length of time that will be necessary to find a willing purchaser and to close the sale of a hotel property or loan.

These facts and any others that would impede our ability to respond to adverse changes in the performance of our hotel properties could have a material adverse effect on our operating results and financial condition, as well as our ability to make distributions to our stockholders.

Due to restrictions in our hotel management agreements, franchise agreements, mortgage agreements and ground leases, we may not be able to sell our hotels at the highest possible price, or at all.

Certain of our current hotel management and franchise agreements are long-term.

All but three of our hotel management agreements are terminable at our option. The remaining three hotel management agreements have remaining terms ranging from approximately three years to 34 years, inclusive of renewal periods that are exercisable at the option of the property manager. We are subject to franchise agreements at certain of our properties, with remaining terms of up to 26 years, inclusive of renewal periods that are exercisable at the option of the franchisor. See Item 2, Properties, for hotel management and franchise agreement details. Because some of our hotels would have to be sold subject to the applicable agreement, the term length of an agreement may deter some potential purchasers and could adversely impact the price realized from any such sale. To the extent that we receive lower sale proceeds, our business, financial condition, results of operations and our ability to make distributions to stockholders could be materially adversely affected.

Our mortgage agreements contain certain provisions that may limit our ability to sell our hotels.

In order to assign or transfer our rights and obligations under certain of our mortgage agreements, we generally must obtain the consent of the lender, pay a fee equal to a fixed percentage of the outstanding loan balance, and pay any costs incurred by the lender in connection with any such assignment or transfer. These provisions of our mortgage agreements may limit our ability to sell our hotels which, in turn, could adversely impact the price realized from any such sale. To the extent that we receive lower sale proceeds, our business, financial condition, results of operations and our ability to make distributions to stockholders could be materially adversely affected.

Our ground leases contain certain provisions that may limit our ability to sell our hotels.

Our ground lease agreements with respect to the Embassy Suites by Hilton Bethesda, the Salt Lake City Marriott Downtown at City Creek, the Westin Boston Seaport District, the Hotel Palomar Phoenix, the Courtyard New York Manhattan/Fifth Avenue and Cavallo Point, as well as the ground lease underlying our annex sublease at the Orchards Inn Sedona, require the consent of the lessor for assignment or transfer. These provisions of our ground leases may limit our ability to sell our hotels which, in turn, could adversely impact the price realized from any such sale. In addition, at any given time, investors may be disinterested in buying properties subject to a ground lease and may pay a lower price for such properties than for a comparable property owned in fee simple or they may not purchase such properties at any price. Accordingly, we may find it difficult to sell a property subject to a ground lease or may receive lower proceeds from any such sale. To the extent that we receive lower sale proceeds or are unable to sell the hotel at an opportune time or at all, our business, financial condition, results of operations and our ability to make distributions to stockholders could be materially adversely affected.

Some of our hotels are subject to rights of first offer that may limit our ability to sell our hotels.

-15-


Table of Contents
We are subject to a franchisor’s or operator’s right of first offer, in some instances under our franchise agreements or management agreements. Such provisions may limit our ability to sell our hotels which, in turn, could adversely impact the price realized from any such sale. To the extent that we receive lower sale proceeds, our business, financial condition, results of operations and our ability to make distributions to stockholders could be materially adversely affected.

We may be subject to unknown or contingent liabilities related to recently sold or acquired hotels, as well as hotels that we may sell or acquire in the future.

Our recently sold or acquired hotels, as well as hotels we may sell or acquire in the future, may be subject to unknown or contingent liabilities for which we may be liable to the buyers or for which we may have no recourse, or only limited recourse, against the sellers. In general, the representations and warranties provided under our transaction agreements related to the sale or purchase of a hotel may survive for a defined period of time after the completion of the transaction.

Furthermore, indemnification under such agreements may be limited and subject to various materiality thresholds, a significant deductible, or an aggregate cap on losses. As a result, there is no guaranty that we will not be obligated to reimburse buyers for their losses or that we will be able to recover any amounts with respect to losses due to breaches by sellers of their representations and warranties.

In addition, the total amount of costs and expenses that may be incurred with respect to the unknown or contingent liabilities may exceed our expectations, and we may experience other unanticipated adverse effects, all of which could materially and adversely affect our operating results and cash flows.

We are subject to risks associated with our ongoing need for renovations and capital improvements as well as financing for such expenditures.

In order to remain competitive, our hotels have an ongoing need for renovations and other capital improvements, including replacements, from time to time, of furniture, fixtures and equipment. These capital improvements may give rise to the following risks:

construction cost overruns and delays, including those caused by supply chain disruptions or inflationary price increases;

a possible shortage of available cash to fund capital improvements and the related possibility that financing for these capital improvements may not be available to us on affordable terms;

the renovation investment failing to produce the returns on investment that we expect;

disruptions in the operations of the hotel as well as in demand for the hotel while capital improvements are underway; and

disputes with franchisors/hotel managers regarding compliance with relevant franchise/management agreements.

The costs of these capital improvements or profit displacements during the completion of these capital improvements could have a material adverse effect on our business, financial condition, results of operations and our ability to make distributions to our stockholders.

In addition, we may not be able to fund capital improvements or acquisitions solely from cash provided from our operating activities because we generally must distribute at least 90% of our REIT taxable income, determined without regard to the dividends paid deduction and excluding net capital gains, each year to maintain our REIT tax status. As a result, our ability to fund capital expenditures or investments through retained earnings is very limited. Consequently, we rely upon the availability of debt or equity capital to fund our investments and capital improvements. These sources of funds may not be available on reasonable terms or conditions.

Any future pandemic, epidemic or outbreak of any highly infectious disease could cause widespread disruptions in the U.S., regional and global economies, travel and the hospitality industry and could materially and adversely impact our business, financial condition and results of operations.

Any future pandemic, epidemic or outbreak of any highly infectious disease, could cause widespread disruptions to the U.S. and global economy and volatility and negative pressure in financial markets.
-16-


Table of Contents

The full extent to which any future pandemic, epidemic or outbreak of any highly infectious disease impacts our operations will depend on future developments, which are highly uncertain and cannot be predicted with confidence, including the scope, severity and duration of such pandemic, the emergence and characteristics of variants, the actions taken to contain the pandemic or mitigate its impact, including the adoption, administration and effectiveness of available vaccines, and the direct and indirect economic effects of the pandemic and containment measures, among others. Any future pandemic, epidemic or outbreak of any other highly infectious disease may materially and adversely affect, our business, financial condition and results of operations, and our ability to pay dividends, and may also have the effect of heightening many of the risks described below and within this “Risk Factors” section, including:

a complete or partial closure or re-closure of, or other operational issues at, one or more of our hotels resulting from government, third-party hotel manager or franchisor action, which could materially adversely affect our operations;

the postponement or cancellation of conferences, conventions, festivals, sporting events, public events and other group business that would have otherwise brought individuals to the cities in which our hotels are located, which could cause a decrease in occupancy rates over a prolonged period of time and exacerbate the seasonal volatility at our hotels;

a general decline in in-person business meetings and an increase in the use of teleconferencing and video-conference technology, which could cause a sustained shift away from business-related travel and have a material adverse effect on the overall demand for hotel rooms; and

a decrease in individuals’ willingness to travel as a result of the public health risks and social impacts of such outbreak or a decrease in consumer spending, which could affect the ability of our hotels to generate sufficient revenues to meet operating and other expenses in the short- and long-term.

In the event of natural disasters caused by climate change or otherwise, terrorist attacks, active shooter incidents, significant military actions, outbreaks of contagious diseases or other events for which we may not have adequate insurance, our operations may suffer.

We are subject to the risks associated with the direct and indirect physical effects of climate change, which can include more frequent and severe storms, hurricanes, flooding, droughts and wildfires, any of which could have a material adverse effect on our business, financial condition and results of operations. Some of our hotels are located in areas that are seismically active and some are located in areas that have experienced, and will continue to experience, many hurricanes. Eleven of our hotels are located in metropolitan markets that have been, or may in the future be, targets of actual or threatened terrorist attacks or active shooter attacks, including New York City, Chicago, Boston, San Francisco and Washington, D.C. These hotels are material to our financial results, having constituted 72% of our total revenues in 2024. In addition, to the extent that climate change causes an increase in storm intensity or rising sea levels, our hotels, which are concentrated in coastal areas and other areas that may be impacted by climate change, may be susceptible to an increase in weather-related damage. Additionally, even in the absence of direct physical damage to our hotels, the occurrence of any natural disasters, terrorist attacks, significant military actions, outbreaks of pandemics or other diseases, such as Zika, Ebola, COVID-19, H1N1 or other similar viruses, or severe weather, extreme temperatures or a changing climate in the area of any of our hotels, will likely have a material adverse effect on business and commercial travelers and tourists, the economy generally and the hotel and tourism industries in particular. While we cannot predict the impact of the occurrence of any of these events, such events may result in decreases in consumer discretionary spending, including the frequency with which our customers choose to stay at hotels or the amount they spend on hotels, which could result in a material adverse effect on our business, financial condition, results of operations and our ability to make distributions to our stockholders.

We have acquired and intend to maintain comprehensive insurance on each of our hotels, including liability, terrorism, fire and extended coverage, of the type and amount that we believe are customarily obtained for or by hotel owners. We cannot guarantee that such coverage will continue to be available at reasonable rates or with reasonable deductibles. Our seven Florida hotels, the Bourbon Orleans Hotel and The Lindy Renaissance Charleston Hotel each have a deductible of 5% of total insured value for a named storm. In addition, each of our five California hotels have a deductible of 5% of total insured value for damage due to an earthquake. We have submitted insurance claims relating to natural disasters at our hotels before and may need to submit similar claims in the future. The prior claims and the increased incidence of substantial claims due to future natural disasters may adversely impact the availability or pricing of insurance available to us.

Various types of catastrophic losses, like earthquakes, floods, wildfires, losses from foreign terrorist activities, or losses from domestic terrorist activities may not be insurable or are generally not insured because of economic infeasibility, legal restrictions or the policies of insurers. Future lenders may require such insurance, and our failure to obtain such insurance could
-17-


Table of Contents
constitute a default under the loan agreements. Depending on our access to capital, liquidity and the value of the properties securing the affected loan in relation to the balance of the loan, a default could have a material adverse effect on our results of operations and ability to obtain future financing.

In the event of a substantial loss, our insurance coverage may not be sufficient to cover the full current market value or replacement cost of our lost investment. Should an uninsured loss or a loss in excess of insured limits occur, we could lose all or a portion of the capital we have invested in a hotel, as well as the anticipated future revenue from that particular hotel. In that event, we might, nevertheless, remain obligated for any mortgage debt or other financial obligations secured by or related to the property. Inflation, changes in building codes and ordinances, environmental considerations and other factors might also prevent us from using insurance proceeds to replace or renovate a hotel after it has been damaged or destroyed. Under those circumstances, the insurance proceeds we receive might be inadequate to restore our economic position with regard to the damaged or destroyed property.

We and our hotel managers rely on information technology in our operations and any material failures, inadequacies, interruptions, security failures, or cybersecurity incidents could harm our business.

We and our hotel managers rely on information technologies and systems, including the Internet, to access, store, transmit, deliver and manage information and processes. Some of these information technologies and systems are provided by third-party vendors. We rely on commercially available systems, software, tools and monitoring to provide security for processing, transmission and storage of certain confidential customer information, such as individually identifiable information, including information relating to financial accounts. Recently, a number of hotels and hotel management companies have been subject to cybersecurity incidents, including successful attacks seeking guest credit card information. Moreover, the risk of a cybersecurity incident has generally increased as the number, intensity and sophistication of attempted attacks and intrusions from around the world has increased.

For these reasons, we and our hotel managers are subject to risks associated with cybersecurity incidents, whether through cyber-attacks such as ransomware or online fraud schemes, spoofed e-mails and social engineering efforts by bad actors aimed at obtaining confidential information. Any compromise of the function, security and availability of our network and systems or the network and systems of our hotel managers or our third-party vendors could result in disruptions to operations, misappropriated or compromised confidential hotel or guest information, systems disruptions, the shutdown of our hotels, exploited security vulnerability of our respective networks, delayed sales or bookings, lost guest reservations and damage to our reputation or the reputations of our hotel managers and third-party vendors. Although we and our hotel managers have taken steps to protect the security of these systems, there can be no assurance that such security measures will prevent failures, inadequacies or interruptions in system services, or that system security will not be breached through physical or electronic break-ins, computer viruses, or other cybersecurity incidents. The costs to us to eliminate or alleviate cybersecurity incidents could be significant and may increase as the number, intensity and sophistication of such incidents increases. Disruptions in service, system shutdowns and cybersecurity incidents affecting either the information technologies and systems of our hotel managers, our third-party vendors or our own information technologies and systems, including unauthorized disclosure of confidential information, could have a material adverse effect on our business operations and results, our financial and compliance reporting and our reputation.

Many of our hotel managers carry cyber insurance policies to protect and offset a portion of potential costs that may be incurred from a cybersecurity incident. Additionally, we currently have cyber insurance policies to provide supplemental coverage above the coverage carried by our third-party managers. However, these insurance policies may not be adequate to cover all losses relating to cybersecurity incidents. Despite various precautionary steps to protect our hotels from losses resulting from cybersecurity incidents, any occurrence of a cybersecurity incident could still result in losses at our properties, which could affect our results of operations. We are not aware of any cybersecurity incidents that we believe to be material or that could have a material adverse effect on our business, financial condition and results of operations.

Our results of operations are highly dependent on the management of our hotel properties by third-party hotel management companies.

In order to qualify as a REIT, we cannot operate our hotel properties or control the daily operations of our hotel properties. Our TRS lessees may not operate these hotel properties and, therefore, they must enter into third-party hotel management agreements with one or more eligible independent contractors. Thus, third-party hotel management companies that enter into management contracts with our TRS lessees control the daily operations of our hotel properties.

Under the terms of the hotel management agreements that we have entered into, or that we will enter into in the future, our ability to participate in operating decisions regarding our hotel properties is limited to certain matters, including approval of the annual operating budget. We currently rely, and will continue to rely, on these hotel management companies to adequately
-18-


Table of Contents
operate our hotel properties under the terms of the hotel management agreements. While we and our TRS lessees closely monitor the performance of our hotel managers, we do not have the authority to require any hotel property to be operated in a particular manner or to govern any particular aspect of its operations (for instance, setting room rates and cost structures). Thus, even if we believe that our hotel properties are being operated inefficiently or in a manner that does not result in satisfactory occupancy rates, ADRs and operating profits, we may not have sufficient rights under our hotel management agreements to enable us to force the hotel management company to change its method of operation. We can only seek redress if a hotel management company violates the terms of the applicable hotel management agreement with the TRS lessee, and then only to the extent of the remedies provided for under the terms of the hotel management agreement. Three of our current management agreements are non-terminable, subject to certain exceptions for cause or failure to achieve certain performance targets. In the event that we need to replace any of our hotel management companies pursuant to termination for cause or performance, we may experience significant disruptions at the affected properties and the new management companies may not meet our performance expectations, which may have a material adverse effect on our business, financial condition, results of operations and our ability to make distributions to our stockholders.
We may be unable to maintain good relationships with third-party hotel managers and franchisors.
The success of our respective hotel investments and the value of our franchised properties largely depend on our ability to establish and maintain good relationships with the third-party hotel managers and franchisors of our respective hotel management and franchise agreements. If we are unable to maintain good relationships with third-party hotel managers or franchisors, we may be unable to renew existing management or franchise agreements or expand relationships with them. Additionally, opportunities for developing new relationships with additional third-party hotel managers or franchisors may be adversely affected. This, in turn, could have an adverse effect on our results of operations and our ability to execute our repositioning strategy through a change in brand or change in third-party hotel manager.

Several of our hotels are operated under franchise agreements and we are subject to the risks associated with the franchise brand and the costs associated with maintaining the franchise license.

As of the date of this report, 19 of our 36 hotels operate under Marriott, Hilton, or IHG franchise agreements. The maintenance of the franchise licenses for branded hotel properties is subject to the franchisors’ operating standards and other terms and conditions set forth in the applicable franchise agreement. Franchisors periodically inspect hotel properties to ensure that we, our TRS lessees and management companies follow their brand standards.

If we fail to maintain these required standards, then the brand may terminate its agreement with us and assert a claim for damages for any liability we may have caused, which could include liquidated damages. Moreover, from time to time, we may receive notices from franchisors or the hotel brands regarding alleged non-compliance with the franchise agreements or brand standards, and we may disagree with these claims that we are not in compliance. Any disputes arising under these agreements could also lead to a termination of a franchise or management agreement and a payment of liquidated damages. If we were to lose a franchise or hotel brand for a particular hotel, it could harm the operation, financing, or value of that hotel due to the loss of the franchise or hotel brand name, marketing support and centralized reservation system, all or any of which could have a material adverse effect on our business, financial condition, results of operations and our ability to make distributions to stockholders.

Contractual and other disagreements with third-party hotel managers and franchisors could make us liable to them or result in litigation costs or other expenses.
Our management and franchise agreements with third-party hotel managers require us and the applicable third-party hotel manager to comply with operational and performance conditions that are subject to interpretation and could result in disagreements, and we expect this will be true of any management and franchise agreements that we enter into with future third-party hotel managers or franchisors. At any given time, we may be in disputes with one or more third-party hotel managers or franchisors.
Any such dispute could be very expensive for us, even if the outcome is ultimately in our favor. We cannot predict the outcome of any arbitration or litigation, the effect of any negative judgment against us or the amount of any settlement that we may enter into with any franchisor or other third-party hotel manager. In the event we terminate a management or franchise agreement early and the hotel manager or franchisor considers such termination to have been wrongful, they may seek damages. Additionally, we may be required to indemnify our third-party hotel managers and franchisors against disputes with third parties pursuant to our management and franchise agreements. An adverse result in any of these proceedings could materially and adversely affect our revenues and profitability.
-19-


Table of Contents
If we were to lose a brand license at one or more of our hotels, the value of the affected hotels could decline significantly and we could incur significant costs to obtain new franchise licenses, which could materially and adversely affect our results of operations and profitability as well as limit or slow our future growth.
The terms of our franchise and brand management agreements generally require us to meet specified operating standards and other terms and conditions, and compliance with such standards may be costly. Failure by us, or any hotel management company that we engage, to maintain these standards or other terms and conditions could result in a franchise license being canceled or the franchisor requiring us to undertake a costly property improvement program. If a franchise license is terminated due to our failure to make required improvements or to otherwise comply with its terms, we also may be liable to the franchisor for a termination payment, which could materially and adversely affect our results of operations and profitability.

If we were to lose a brand license, the underlying value of a particular hotel could decline significantly from the loss of associated name recognition, marketing support, participation in guest loyalty programs and the centralized reservation system provided by the franchisor or brand manager, which could require us to recognize an impairment on the hotel. Furthermore, the loss of a franchise license at a particular hotel could harm our relationship with the franchisor or brand manager, which could impede our ability to operate other hotels under the same brand, limit our ability to obtain new franchise licenses or brand management agreements from the franchisor or brand in the future on favorable terms, or at all, and cause us to incur significant costs to obtain a new franchise license or brand management agreement for the particular hotel. Accordingly, if we lose one or more franchise licenses or brand management agreements, it could materially and adversely affect our results of operations and profitability as well as limit or slow our future growth.

Our business may be adversely affected by consolidation in the lodging industry.

Consolidation among companies in the lodging industry may reduce our bargaining power in negotiating management agreements and franchise agreements due to decreased competition among major brand companies. We believe this could provide the major brand companies with leverage when negotiating for property improvement plans where the franchisor or hotel brand requires renovations to bring the physical condition of a hotel into compliance with the specifications and standards each franchisor or hotel brand has developed.

Industry consolidation could also result in the lack of differentiation among the brands, which could impact the ability to drive higher rates in those brands. In addition, to the extent that consolidation among hotel brand companies adversely affects the loyalty reward program offered by one or more of our hotels, customer loyalty to those hotels may suffer and demand for guestrooms may decrease. Furthermore, because each hotel brand company relies on its own network of reservation systems, hotel management systems and customer databases, the integration of two or more networks may result in a disruption to operations of these systems, such as disruptions in processing guest reservations, delayed bookings or sales, or lost guest reservations, which could adversely affect our financial condition and results of operations. Additionally, following the completion of a merger of companies, the costs to integrate the companies may be absorbed by our impacted hotel or hotels and adversely affect our financial condition and results of operations.

Our ownership of properties through ground leases exposes us to the risks that we may have difficulty financing such properties, be forced to sell such properties for a lower price, are unable to extend the ground leases at maturity or lose such properties upon breach or termination of the ground leases.

We hold a leasehold or subleasehold interest in all or a portion of the land underlying eight of our hotels owned as of December 31, 2024 (Embassy Suites by Hilton Bethesda, Courtyard New York Manhattan/Fifth Avenue, Salt Lake City Marriott Downtown at City Creek, Westin Boston Seaport District, Hotel Clio, Orchards Inn Sedona, Hotel Palomar Phoenix, and Cavallo Point), and a parking area near the Bourbon Orleans Hotel. We may acquire additional hotels in the future subject to ground leases. In the past, from time to time, secured lenders have been unwilling to lend, or otherwise charged higher interest rates, for loans secured by a leasehold mortgage compared to loans secured by a fee simple mortgage. For this reason, we may have a difficult time selling a property subject to a ground lease or may receive lower proceeds from a sale. Finally, as the lessee under our ground leases, we are exposed to the possibility of losing the hotel, or a portion of the hotel, upon termination, or an earlier breach by us, of the ground lease, which could result in a material adverse effect on our business, financial condition, results of operations and our ability to make distributions to our stockholders.

Furthermore, unless we purchase a fee simple interest in the land and improvements subject to our ground leases, we will not have any economic interest in the land or improvements at the expiration of our ground leases and therefore we generally will not share in any increase in value of the land or improvements beyond the term of a ground lease, notwithstanding our capital outlay to purchase our interest in the hotel or fund improvements thereon, and will lose our right to use the hotel.

-20-


Table of Contents
The failure of tenants to make rent payments under our retail and restaurant leases may adversely affect our results of operation.

On occasion, retail and restaurant tenants at our hotel properties may fail to make rent payments when due. Generally, we hold security deposits in connection with each lease which may be applied in the event that the tenant under the lease fails or is unable to make payments; however, these security deposits do not provide us with sustained cash flow to pay distributions or for other purposes. In the event that a tenant continually fails to make rent payments, the security deposits may be applied in full to the non-payment of rents, but we face the risk of being unable to recover a portion of the rents due to us or being unable to recover any amounts whatsoever. If we evict a tenant, we also face the risk of delay or inability to find a suitable tenant or replacement tenant that suit the needs of our hotel.

We face competition for hotel acquisitions and investments, and we may not be successful in identifying or completing hotel acquisitions and investments that meet our criteria, which may impede our growth.

One component of our long-term business strategy is expansion through hotel acquisitions and investments. However, we may not be successful in identifying or completing acquisitions or investments that are consistent with our strategy. We compete with institutional pension funds, private equity funds, REITs, hotel companies and others who are engaged in hotel acquisitions and investments. This competition for hotel investments may increase the price we pay for hotels and these competitors may succeed in acquiring those hotels that we seek to purchase. In addition, the number of entities competing for suitable hotels may increase in the future, which would increase demand for these hotels and the prices we must pay to acquire them. If we pay higher prices for hotels, our returns on investment and profitability may be reduced. Also, future acquisitions of hotels, hotel companies or hotel investments may not yield the returns we expect, especially if we cannot obtain financing without paying higher borrowing costs, and may result in stockholder dilution.

Many of our costs, such as operating expenses, interest expense and acquisition and renovation costs, could be adversely impacted by periods of heightened inflation.

During 2024, inflation began to moderate, but remained elevated relative to the years preceding 2021. Inflationary increases in certain of our operating expenses, including, but not limited to, labor costs, employee-related benefits, food, beverage and utility costs, repairs and maintenance expenses, property taxes and insurance premiums, have and may continue to negatively impact our business and results of operations. While, in general, operators of hotels possess the ability to adjust room rates daily to reflect the effects of inflation, competitive pressures, customer resistance to higher booking costs or other factors may limit the ability of our management companies to raise room rates. Additionally, inflation may have a negative effect on our ability to renovate or make capital improvements, including replacements, from time to time, of furniture, fixtures and equipment. See “Risk Factors—Risks Related to our Business and Operations—We are subject to risks associated with our ongoing need for renovations and capital improvements as well as financing for such expenditures.”

In March 2022, the Federal Reserve began to raise interest rates in an effort to curb inflation. While the Federal Reserve made several cuts to interest rates in the second half of 2024 in response to decreases in inflation levels, it continues to indicate that it will remain data-dependent in determining whether to hold its benchmark rate at current levels or continue to slowly ease interest rates throughout 2025. Our direct exposure to increases in interest rates in the short term is limited to our unhedged variable rate debt, which amounted to approximately $575.0 million as of December 31, 2024. However, the effect of inflation on interest rates could increase our financing costs over time, either through near-term borrowings under our Credit Agreement or refinancing of our existing borrowings that may incur higher interest expenses related to the issuance of new debt. For more information, see “Risk Factors—Risks Related to our Debt and Financing— Future debt service obligations may adversely affect our operating results, require us to liquidate our properties, jeopardize our ability to make cash distributions necessary to maintain our tax status as a REIT and limit our ability to make distributions to our stockholders.”

In addition, historically, during periods of increasing interest rates, real estate valuations have generally decreased as a result of rising capitalization rates, which tend to be positively correlated with interest rates. Consequently, prolonged periods of higher interest rates may negatively impact the valuation of our portfolio and result in the decline of the quoted trading price of our securities and market capitalization, as well as lower sales proceeds from future dispositions.

Even if we successfully complete hotel acquisitions, there can be no assurance that we will be able to successfully integrate the hotels we acquire into our existing operations or otherwise realize the expected benefits of these acquisitions.

Even if we successfully complete hotel acquisitions, there can be no assurance that we will be able to successfully integrate the hotels we acquire into our existing operations or otherwise realize the expected benefits of these acquisitions. In
-21-


Table of Contents
addition, the acquisition and subsequent integration of the additional hotels into our existing portfolio may require significant time and focus from our management team and may divert attention from the day-to-day operations of our business, which could delay the achievement of our strategic objectives. Acquired properties may be located in markets where we may face risks associated with a lack of market knowledge or understanding of the local economy, lack of business relationships in the area and unfamiliarity with local governmental and permitting procedures. Further, the acquired properties may present other unique risks due to the nature of the assets acquired. Any delay or failure on our part to operate acquired properties to meet our financial expectations could impede our growth and have an adverse effect on us, including our financial condition, results of operations, cash flow.

Actions by organized labor could have a material adverse effect on our business.

We believe that, in recent years, labor unions generally became more aggressive about organizing workers at hotels in certain geographic locations. Additional labor activities at hotels in our portfolio could significantly increase administrative, labor and legal expenses and decrease productivity, thereby reducing the profits that we receive and have a material adverse effect on our business, financial condition, results of operations and our ability to make distributions to our stockholders.

We have entered into management agreements with third-party managers to operate our hotels. Our hotel managers are responsible for hiring and maintaining the labor force at each of our hotels. From time to time, strikes, lockouts, public demonstrations or other negative actions and publicity may disrupt hotel operations at any of our hotels, negatively impact our reputation or the reputation of our brands, or harm relationships with the labor forces at our hotels. We also may incur increased legal costs and indirect labor costs as a result of contract disputes or other events. Additionally, hotels where our managers have collective bargaining agreements with employees are more highly affected by labor force activities than others. The resolution of labor disputes or new or re-negotiated labor contracts could lead to increased labor costs, either by increases in wages or benefits or by changes in work rules that raise hotel operating costs. Furthermore, labor agreements may limit the ability of our hotel managers to reduce the size of hotel workforces during an economic downturn because collective bargaining agreements are negotiated between the hotel managers and labor unions. We do not have the ability to control the outcome of these negotiations.

Labor shortages could slow our growth or harm our business.

Our success depends in part upon our third-party managers’ ability to attract, motivate and retain a sufficient number of qualified employees. Qualified individuals needed to fill these positions are in short supply in some areas. The inability to recruit and retain these individuals may adversely impact hotel operations and guest satisfaction, which could harm our business. Additionally, competition for qualified employees may require us or our third party managers to pay meaningfully higher wages to attract enough employees than has historically been the case, and continued tightness in labor markets could result in continued escalation of labor costs. In addition, we could face additional challenges meeting workforce requirements due to changes in workforce dynamics, such as remote work arrangements or more flexibility in work schedules, which could result in increased labor costs in the future.

Actions by federal, state or local jurisdictions could have a material adverse effect on our business.

Several local jurisdictions in the U.S. have enacted, or considered, legislation increasing the minimum wage for workers in the jurisdiction. Some of this legislation applies to hotels only. If a jurisdiction in which the Company owns a hotel adopts such legislation, then the cost to operate the hotel may increase significantly and could have a material adverse effect on our business, financial condition, results of operations and our ability to make distributions to our stockholders.

Risks Related to the Economy and Credit Markets

The lack of availability and terms of financing could adversely impact the amounts, sources and costs of capital available to us.

The ownership of hotels is very capital intensive. We finance the acquisition of our hotels with a mixture of equity and long-term debt, while we traditionally finance renovations and operating needs with cash provided from operations or with borrowings from our corporate credit facility. Our mortgage loans typically have a large balloon payment due at their maturity. Generally, we find it more efficient to place a significant amount of debt on a small number of our hotels while we try to maintain a significant number of our hotels unencumbered.

During periods of economic recession, it could be difficult for us to borrow money. In recent years, a significant percentage of hotel loans were made by lenders who sold such loans to securitized lending vehicles, such as commercial
-22-


Table of Contents
mortgage backed security (“CMBS”) pools. If the market for new CMBS issuances results in CMBS lenders making fewer loans, there is a risk that the debt capital available to us could be reduced.

An uncertain environment in the lodging industry and the economy generally could result in declines in our average daily room rates, occupancy and RevPAR, and thereby have a material adverse effect on our results of operations.

The performance of the lodging industry has traditionally been closely linked with the general economy. A stall in economic growth or an economic recession could have a materially adverse effect on our results of operations. When a property's occupancy or room rates drop to the point where its revenues are less than its operating expenses, we are required to spend additional funds in order to cover that property's operating expenses.

In addition, if the operating results decline at our hotels that are secured by mortgage debt, there may not be sufficient operating profits from the hotel to fund the debt service on the mortgage. In such a case, we may be forced to choose from a number of unfavorable options, including using corporate cash, drawing on our corporate credit facility, selling a hotel on disadvantageous terms, including an unattractive price, or defaulting on the mortgage debt and permitting the lender to foreclose. Any one of these options could have a material adverse effect on our business, results of operations, financial condition and ability to pay distributions to our stockholders.

Risks Related to Our Debt and Financing

The instruments governing our existing indebtedness contain, and instruments governing our future indebtedness may contain, financial covenants that could limit our operations and our ability to make distributions to our stockholders.

Our existing property-level debt instruments contain, and instruments governing property-level debt we incur in the future may contain, restrictions (including cash management provisions) that may, under circumstances specified in the loan agreements, prohibit our subsidiaries that own our hotels from making distributions or paying dividends, repaying loans to us or other subsidiaries or transferring any of their assets to us or another subsidiary. Failure to meet our financial covenants could result from, among other things, changes in our results of operations, incurring additional debt or changes in general economic conditions. In addition, this could cause one or more of our lenders to accelerate the timing of payments and could have a material adverse effect on our business, financial condition, results of operations and our ability to make distributions to our stockholders. The terms of our debt may restrict our ability to engage in transactions that we believe would otherwise be in the best interests of our stockholders.

Our credit facility and term loans contain financial covenants that may constrain our ability to sell assets and make distributions to our stockholders.

Our corporate credit facility and term loans contain several financial covenants, the most constraining of which limits the amount of debt that we may incur compared to the value of our hotels (our leverage covenant) and the amount of debt service we pay compared to our cash flow (our debt service coverage covenant). If we were to default under either of these covenants or were unable to obtain a waiver of such default, the lenders may require us to repay all amounts then outstanding under our credit facility and term loans and may terminate our credit facility and term loans. These and our other financial covenants constrain us from incurring material amounts of additional debt or from selling properties that generate a material amount of income. In addition, our credit facility requires that we maintain a minimum number of our hotels as unencumbered assets.

All of our existing mortgage debt agreements contain, and future mortgage debt agreements may contain, “cash trap” provisions that could limit our ability to make distributions to our stockholders.

All of our loan agreements contain, and future mortgage debt agreements may contain, cash trap provisions that may be triggered if the performance of the affected hotel or hotels declines to a certain level. If the provisions in one or more of these loan agreements are triggered, substantially all of the cash flow generated by the hotel or hotels affected will be deposited directly into lockbox accounts and then swept into cash management accounts for the benefit of the lenders. Cash will be distributed to us only after certain items are paid, including deposits into leasing and maintenance reserves and the payment of debt service, insurance, taxes, operating expenses, and extraordinary capital expenditures and leasing expenses. These “cash trap” provisions do not provide the lender the right to accelerate repayment of the underlying debt. As of December 31, 2024, we had no cash traps in place. However, the triggering of cash traps in the future could affect our liquidity and our ability to make distributions to our stockholders.

There is refinancing risk associated with our debt.

-23-


Table of Contents
Our typical debt contains limited principal amortization; therefore, the vast majority of the principal must be repaid at the maturity of the loan in a so-called “balloon payment.” In the event that we do not have sufficient funds to repay the debt at the maturity of these loans, we will need to refinance this debt. If the credit environment is constrained at the time of our debt maturities, we would have a very difficult time refinancing debt. When we refinance our debt, prevailing interest rates and other factors may result in paying a greater amount of debt service, which will adversely affect our cash flow, and, consequently, our cash available for distribution to our stockholders. If we are unable to refinance our debt on acceptable terms, we may be forced to choose from a number of unfavorable options. These options include agreeing to otherwise unfavorable financing terms on one or more of our unencumbered assets, selling one or more hotels on disadvantageous terms, including unattractive prices or defaulting on the mortgage and permitting the lender to foreclose. Any one of these options could have a material adverse effect on our business, financial condition, results of operations and our ability to make distributions to our stockholders.

If we default on our secured debt in the future, the lenders may foreclose on our hotels.

All of our indebtedness, except our credit facility and term loan, is secured by single property first mortgages on the applicable property. If we default on any of the secured loans, the lender will be able to foreclose on the property pledged to the relevant lender under that loan. While we have maintained certain of our hotels unencumbered by mortgage debt, we have a relatively high loan-to-value on a number of our hotels which are subject to mortgage loans and, as a result, those mortgaged hotels may be at an increased risk of default and foreclosure. In addition, to the extent that we cannot meet any future debt service obligations, we will risk losing some or all of our hotels that are pledged to secure our obligations to foreclosure. This could affect our ability to make distributions to our stockholders.

In addition to losing the property, a foreclosure may result in recognition of taxable income. Under the Code, a foreclosure of property securing non-recourse debt would be treated as a sale of the property for a purchase price equal to the outstanding balance of the debt secured by the mortgage. If the outstanding balance of the debt secured by the mortgage exceeds our tax basis in the property, we would recognize taxable income on foreclosure even though we did not receive any cash proceeds. As a result, we may be required to identify and utilize other sources of cash for distributions to our stockholders. If this occurs, our financial condition, cash flow and ability to satisfy our other debt obligations or ability to pay distributions may be adversely affected.

Future debt service obligations may adversely affect our operating results, require us to liquidate our properties, jeopardize our ability to make cash distributions necessary to maintain our tax status as a REIT and limit our ability to make distributions to our stockholders.

In the future, we and our subsidiaries may incur substantial additional debt, including secured debt. Although borrowing costs are expected to decrease slightly throughout 2025, they remain elevated following steady increases since 2021 and, as a result, borrowing costs on new and refinanced debt may continue to be more expensive. Our existing debt, and any additional debt borrowed in the future could subject us to many risks, including the risks that:

our cash flow from operations will be insufficient to make required payments of principal and interest or to make cash distributions necessary to maintain our tax status as a REIT;

we may be vulnerable to adverse economic and industry conditions;

we may be required to dedicate a substantial portion of our cash flow from operations to the repayment of our debt, thereby reducing the cash available for distribution to our stockholders, operations and capital expenditures, future investment opportunities or other purposes;

the terms of any refinancing might not be as favorable as the terms of the debt being refinanced; and

the use of leverage could adversely affect our stock price and our ability to make distributions to our stockholders.

If we violate covenants in our future indebtedness agreements, we could be required to repay all or a portion of our indebtedness before maturity at a time when we might be unable to arrange financing for such repayment on favorable terms, if at all.

Refinanced debt could reduce the amounts available for distribution to our stockholders, as well as reduce funds available for our operations, future investment opportunities or other purposes.

Increases in interest rates may increase our interest expense.
-24-


Table of Contents

Interest rates are highly sensitive to many factors that are beyond our control, including general economic conditions and policies of various governmental and regulatory agencies. For instance, following consistent rate increases throughout 2022 and 2023, the U.S. Federal Reserve made several cuts to its benchmark interest rate in the second half of 2024 and has indicated it will continue to assess rate cuts in 2025, as rates remain elevated relative to the years preceding 2021. Higher interest rates could increase debt service requirements on any of our floating rate debt, including our unsecured term loans and any outstanding balance on our senior unsecured credit facility, and could reduce the amounts available for distribution to our stockholders, as well as reduce funds available for our operations, future business opportunities or other purposes.

Hedging against interest rate exposure may adversely affect us.

We manage certain exposure to interest rate volatility by using interest rate hedging, such as swap agreements, to hedge against the possible negative effects of interest rate fluctuations. We may continue to do so in the future. However, hedging can be expensive, particularly during periods of volatile interest rates, available interest rate hedges may not correspond directly with the interest rate risk for which protection is sought, the duration of the interest rate hedge may not match the duration of the related liability, and we cannot assure you that any hedging will adequately mitigate the adverse effects of interest rate increases or that counterparties under these agreements will honor their obligations. As a result, our hedging transactions could have a material and adverse effect on our results of operations.

Risks Related to Regulation and the Environment

Noncompliance with governmental regulations could adversely affect our operating results.

Environmental matters.

Our hotels are, and the hotels that we acquire in the future will be, subject to various federal, state and local environmental laws and regulations relating to environmental protection. Under these laws, courts and government agencies may have the authority to require us, as owner of a contaminated property, to clean up the property, even if we did not know of, or were not responsible for, the contamination. These laws apply to persons who owned a property at the time it became contaminated so we may incur cleanup costs or other environmental liabilities even after we sell a property. In addition to the costs of cleanup, environmental contamination can affect the value of a property and, therefore, an owner’s ability to borrow funds using the property as collateral or to sell the property. Additionally, under certain environmental laws, courts and government agencies also have the authority to require that (i) a person who sent waste to a waste disposal facility, such as a landfill or an incinerator, pay for the clean-up of that facility if it becomes contaminated and threatens human health or the environment and (ii) a person who arranges for the disposal or treatment, or transports for disposal or treatment, a hazardous substance at a property owned by another person pay for the costs of removal or remediation of hazardous substances released into the environment at that property.

Our hotels are also subject to various federal, state, and local environmental, health and safety laws and regulations that address a wide variety of issues, including, but not limited to, storage tanks, air emissions from emergency generators, storm water and wastewater discharges, asbestos, lead-based paint, mold and mildew and waste management. Some of our hotels routinely handle and use hazardous or regulated substances and wastes as part of their operations, which substances and wastes are subject to regulation (e.g., swimming pool chemicals). Our hotels incur costs to comply with these laws and regulations, and could be subject to fines and penalties for noncompliance. Additionally, various court decisions have established that third parties may recover damages for injury caused by property contamination. For instance, a person exposed to asbestos while staying or working in a hotel may seek to recover damages if he or she suffers injury from the asbestos.

Although we have taken and will take commercially reasonable steps to assess the condition of our properties, there may be unknown environmental problems associated with our properties. If environmental contamination exists on our properties, we could become subject to strict, joint and several liability for the contamination by virtue of our ownership interest. In addition, we are obligated to indemnify our lenders for any liability they may incur in connection with a contaminated property.

We could be responsible for the costs associated with a contaminated property, including the costs to clean up a contaminated property or to defend against a claim, and such costs could have a material adverse effect on our results of operations and financial condition and our ability to pay dividends to our stockholders. Additionally, we regularly incur costs to comply with environmental laws and we cannot assure you that future laws or regulations will not impose material environmental liabilities or that the current environmental condition of our hotels will not be affected by the condition of the properties in the vicinity of our hotels (such as the presence of leaking underground storage tanks) or by third parties unrelated to us.
-25-


Table of Contents

Climate change

In recent years, numerous treaties, laws and regulations have been enacted to regulate or limit carbon emissions and, as a result, we are subject to the risks associated with such transitional effects to a low carbon scenario. These effects may include, but are not limited to, increased regulation for building efficiency and equipment specifications, increased regulations or investor requirements for environmental and social disclosures and increased costs to manage the shift in consumer preferences. For example, in an effort to mitigate the impact of climate change, our hotels could become subject to increased governmental regulations mandating energy efficiency standards, the usage of sustainable energy sources and updated equipment specifications which may require additional capital investments or result in increased operating costs. Additionally, if there is a shift in consumer preferences for more sustainable travel accommodations, we may also incur increased costs to manage such consumer expectations for sustainable buildings and hotel operations. The drive to limit carbon emissions and other climate change related regulations and consumer preferences may require us to make significant investments in our hotels and could result in increased energy costs at our properties which could have a material adverse effect on our results of operations and our ability to make distributions to our stockholders.

Americans with Disabilities Act and other changes in governmental rules and regulations.

Our properties must comply with Title III of the Americans with Disabilities Act of 1990 (the “ADA”), to the extent that such properties are “public accommodations” as defined by the ADA. Under the ADA, all public accommodations must meet various federal non-discrimination requirements related to access and use by individuals with disabilities. Compliance with the ADA’s requirements could require removal of architectural barriers to access and non-compliance could result in the payment of civil penalties, damages, and attorneys' fees and costs. We believe that our properties are in substantial compliance with the ADA; however, the obligation to comply with the ADA is an ongoing one, and we will continue to assess our properties and to make alterations as appropriate in this regard. If we are required to make substantial modifications to our hotels, whether to comply with the ADA or other changes in governmental rules and regulations, our financial condition, results of operations and ability to make distributions to our stockholders could be adversely affected.

Our hotel properties may contain or develop harmful mold, which could lead to liability for adverse health effects and costs of remediating the problem.

When excessive moisture accumulates in buildings or on building materials, mold growth may occur, particularly if the moisture problem remains undiscovered or is not addressed over a period of time. Some molds may produce airborne toxins or irritants. Concern about indoor exposure to mold has been increasing, as exposure to mold may cause a variety of adverse health effects and symptoms, including allergic reactions. As a result, the presence of mold to which our hotel guests or employees could be exposed at any of our properties could require us to undertake a costly remediation program to contain or remove the mold from the affected property, which would reduce our cash available for distribution. In addition, exposure to mold by our guests or employees, management company employees or others could expose us to liability if property damage or adverse health concerns arise.

Risks Related to Our Status as a REIT

We cannot assure you that we will remain qualified as a REIT.

We believe that we are qualified to be taxed as a REIT for U.S. federal income tax purposes for our taxable year ended December 31, 2024, and we expect to continue to qualify as a REIT for future taxable years, but we cannot assure you that we have qualified, or will remain qualified, as a REIT. The REIT qualification requirements are extremely complex and official interpretations of the U.S. federal income tax laws governing qualification as a REIT are limited. Certain aspects of our REIT qualification are beyond our control. Accordingly, we cannot be certain that we will be successful in operating so that we can remain qualified as a REIT. At any time, new laws, interpretations or court decisions may change the U.S. federal tax laws or the U.S. federal income tax consequences of our qualification as a REIT. Moreover, our charter provides that our board of directors may revoke or otherwise terminate our REIT election, without the approval of our stockholders, if it determines that it is no longer in our best interest to continue to qualify as a REIT.

If we fail to qualify as a REIT and do not qualify for certain statutory relief provisions, or otherwise cease to be a REIT, we will be subject to U.S. federal income tax on our taxable income at the corporate tax rate. We might need to borrow money or sell assets in order to pay any such tax. Also, we would not be allowed a deduction for dividends paid to our stockholders in computing our taxable income and we would no longer be compelled to make distributions under the Code. Unless we were
-26-


Table of Contents
entitled to relief under certain U.S. federal income tax laws, we could not re-elect REIT status until the fifth calendar year after the year in which we failed to qualify as a REIT. If we fail to qualify as a REIT but are eligible for certain relief provisions, then we may retain our status as a REIT, but we may be required to pay a penalty tax, which could be substantial.

Maintaining our REIT qualification contains certain restrictions and drawbacks.

Complying with REIT requirements may cause us to forgo otherwise attractive opportunities.

To remain qualified as a REIT for U.S. federal income tax purposes, we must continually satisfy tests concerning, among other things, the sources of our income, the nature and diversification of our assets, the amounts we distribute to our stockholders and the ownership of our stock. In order to meet these tests, we may be required to forgo attractive business or investment opportunities. For example, we may not lease to our TRS any hotel that contains gaming. Thus, compliance with the REIT requirements may hinder our ability to operate solely to maximize profits.

To qualify as a REIT, we must meet annual distribution requirements.

In order to remain qualified as a REIT, we generally are required to distribute at least 90% of our REIT taxable income, determined without regard to the dividends paid deduction and excluding net capital gains, each year to our stockholders. To the extent that we satisfy this distribution requirement, but distribute less than 100% of our REIT taxable income, we will be subject to U.S. federal corporate income tax on our undistributed REIT taxable income. In addition, we will be subject to a 4% non-deductible excise tax if the actual amount that we pay out to our stockholders in a calendar year is less than a minimum amount specified under U.S. federal tax laws. As a result of differences between cash flow and the accrual of income and expenses for tax purposes, or non-deductible expenditures, for example, our REIT taxable income in any given year could exceed our cash available for distribution. Accordingly, we may be required to borrow money or sell assets at disadvantageous prices, distribute amounts that would otherwise be invested in future acquisitions or capital expenditures or used for the repayment of debt, pay dividends in the form of “taxable stock dividends” or find another alternative source of funds to make distributions sufficient to enable us to pay out enough of our taxable income to satisfy the distribution requirement and to avoid U.S. federal corporate income tax and the 4% nondeductible excise tax in a particular year.

The formation of our TRSs and TRS lessees increases our overall tax liability.

Overall, no more than 20% of the value of a REIT’s assets may consist of stock or securities of one or more TRS. Our domestic TRS are subject to U.S. federal and state income tax on their taxable income. The taxable income of our TRS lessees currently consists and generally will continue to consist of revenues from the hotels leased by our TRS lessees plus, in certain cases, key money payments (amounts paid to us by a hotel management company in exchange for the right to manage a hotel we acquire) and yield support payments, net of the operating expenses for such properties and rent payments to us. Such taxes could be substantial.

We will be subject to a 100% excise tax to the extent that transactions with our TRSs are not conducted on an arm’s-length basis. For example, to the extent that the rent paid by one of our TRS lessees exceeds an arm’s-length rental amount, such excess is potentially subject to this excise tax. While we believe that we structure all of our leases on an arm’s-length basis, upon an audit, the IRS might disagree with our conclusion.

If the leases of our hotels to our TRS lessees are not respected as true leases for U.S. federal income tax purposes, we will fail to qualify as a REIT.
To qualify as a REIT, we must annually satisfy two gross income tests, under which specified percentages of our gross income must be derived from certain sources, such as “rents from real property.” Rents paid to us by our TRS lessees pursuant to the leases of our hotels will constitute substantially all of our gross income. In order for such rent to qualify as “rents from real property” for purposes of the gross income tests, the leases must be respected as true leases for U.S. federal income tax purposes and not be treated as service contracts, financing arrangements, joint ventures or some other type of arrangement. If our leases are not respected as true leases for U.S. federal income tax purposes, we will fail to qualify as a REIT.

You may be restricted from transferring our common stock and Series A Preferred Stock.

In order to maintain our REIT qualification, among other requirements, no more than 50% in value of our outstanding stock may be owned, directly or indirectly, by five or fewer individuals (as defined in the U.S. federal income tax laws to include certain entities) during the last half of any taxable year. In addition, the REIT rules generally prohibit a manager of one of our hotels from owning, directly or indirectly, more than 35% of our stock and a person who holds 35% or more of our stock
-27-


Table of Contents
from also holding, directly or indirectly, more than 35% of any such hotel management company. To qualify for and preserve REIT status, our charter contains an aggregate share ownership limit, a common share ownership limit, and a preferred share ownership limit. Generally, any shares of our stock owned by affiliated owners will be added together for purposes of the aggregate share ownership limit, and any shares of common stock or preferred stock, as applicable, owned by affiliated owners will be added together for purposes of the common share ownership limit and the preferred share ownership limit.

If anyone transfers or owns shares in a way that would violate the aggregate share ownership limit, the common share ownership limit, or the preferred share ownership limit (unless such ownership limits have been waived by our board of directors), or would prevent us from continuing to qualify as a REIT under the U.S. federal income tax laws, those shares instead will be transferred to a trust for the benefit of a charitable beneficiary and will be either redeemed by us or sold to a person whose ownership of the shares will not violate the aggregate share ownership limit, the common share ownership limit, or the preferred share ownership limit (as applicable). If this transfer to a trust would not be effective to prevent a violation of the ownership restrictions in our charter, then the initial intended transfer or ownership will be null and void from the outset. The intended transferee or owner of those shares will be deemed never to have owned the shares. Anyone who acquires or owns shares in violation of the aggregate share ownership limit, the common share ownership limit, the preferred share ownership limit (unless such ownership limits have been waived by our board of directors) or the other restrictions on transfer or ownership in our charter bears the risk of a financial loss when the shares are redeemed or sold if the market price of our stock falls between the date of purchase and the date of redemption or sale.

Even if we maintain our status as a REIT, in certain circumstances, we may be subject to U.S. federal and state income taxes, which would reduce our cash available for distribution to our stockholders.

Even if we qualify and maintain our status as a REIT, we may be subject to U.S. federal income taxes or state taxes in various circumstances. For example, net income from a “prohibited transaction” will be subject to a 100% tax. In addition, we may not be able to distribute all of our income in any given year, which would result in corporate level taxes, and we may not make sufficient distributions to avoid excise taxes. We may also decide to retain certain gains from the sale or other disposition of our property and pay income tax directly on such gains. In that event, our stockholders would be required to include such gains in income and would receive a corresponding credit for their share of taxes paid by us. We may also be subject to U.S. state and local and non-U.S. taxes on our income or properties, either directly or at the level of our operating partnership or the other companies through which we indirectly own our assets. In addition, we may be subject to U.S. federal, state, local or non-U.S. taxes in other various circumstances. Any U.S. federal or state taxes that we pay will reduce our cash available for distribution to our stockholders.

Our property taxes could increase due to property tax rate changes or reassessment, which could impact our cash flow.

Even if we qualify and maintain our status as a REIT, we are required to pay state and local property taxes on our properties. The property taxes on our properties may increase as property tax rates change or as our properties are assessed or reassessed by taxing authorities. Therefore, the amount of property taxes we pay in the future may increase substantially from what we have paid in the past and such increases may not be offset by increased room rates at our hotels. If the property taxes we pay increase, our financial condition, results of operations, cash flow, per share trading price of our common stock and Series A Preferred Stock and our ability to satisfy our principal and interest obligations and to make distributions to our stockholders may be negatively impacted.

Dividends payable by REITs generally do not qualify for reduced tax rates.

A maximum 20% tax rate applies to “qualified dividend income” payable to individual U.S. stockholders. Dividends payable by REITs, however, are generally not eligible for the reduced rates on qualified dividend income and are taxed at normal ordinary income tax rates (provided that for taxable years beginning after December 31, 2017 and before January 1, 2026, non-corporate taxpayers generally may deduct 20% of their ordinary REIT dividends that are not “capital gain dividends” or “qualified dividend income”). However, to the extent that our dividends are attributable to certain dividends that we receive from a TRS, such dividends generally will be eligible for the reduced rates that apply to qualified dividend income (but will be ineligible for the 20% deduction). The more favorable rates applicable to regular corporate dividends could cause investors who are individuals to perceive investments in REITs to be relatively less attractive than investments in the stocks of non-REIT corporations that pay qualified dividend income, which could adversely affect the value of the stock of REITs, including our common stock and Series A Preferred Stock. In addition, some non-REIT corporations may choose to pay dividends or increase dividends as a result of the lower corporate income tax rate that is effective for taxable years beginning after December 31, 2017. As a result, the trading price of our common stock and Series A Preferred Stock may be negatively impacted.

-28-


Table of Contents
Failure of our operating partnership to be taxable as a partnership could cause us to fail to qualify as a REIT and we could suffer other adverse tax consequences.

We believe that our operating partnership will continue to be treated for U.S. federal income tax purposes as a partnership and not as an association or as a publicly traded partnership taxable as a corporation. As a partnership, the operating partnership generally will not be subject to U.S. federal income tax on its income. Instead, each of its partners, including us, will be allocated that partner’s share of the operating partnership’s income. No assurance can be provided, however, that the IRS will not challenge the operating partnership’s status as a partnership for U.S. federal income tax purposes, or that a court would not sustain such a challenge. If the IRS were to determine that our operating partnership was properly treated as an association or as a publicly traded partnership taxable as a corporation, our operating partnership would be required to pay U.S. federal income tax at corporate rates on its net income, its partners would be treated as stockholders of our operating partnership and distributions to partners would constitute distributions that would not be deductible in computing the operating partnership’s taxable income. In addition, we could fail to qualify as a REIT, with the resulting consequences described above.

Our UPREIT structure may result in potential conflicts of interest with limited partners in our operating partnership whose interests may not be aligned with those of our stockholders.

Limited partners in our operating partnership have the right to vote on certain amendments to the agreement that governs our operating partnership, as well as on certain other matters. Persons holding such voting rights may exercise them in a manner that conflicts with our stockholders’ interests. As general partner of our operating partnership, we are obligated to act in a manner that is in the best interests of all partners of our operating partnership. Circumstances may arise in the future when the interests of limited partners in our operating partnership may conflict with the interests of our stockholders. These conflicts may be resolved in a manner that some stockholders believe is not in their best interests.

Legislative or regulatory action could adversely affect our stockholders.

In recent years, numerous legislative, judicial and administrative changes have been made to the U.S. federal income tax laws applicable to investments in REITs and similar entities. Additional changes to applicable tax laws are likely to continue to occur in the future, and we cannot assure our stockholders that any such changes will not adversely affect the taxation of a stockholder. Any such changes could have an adverse effect on an investment in our common stock and Series A Preferred Stock. All stockholders are urged to consult with their tax advisors with respect to the status of legislative, regulatory or administrative developments and proposals and their potential effect on an investment in our common stock and Series A Preferred Stock.

Risks Related to Our Organization and Structure

Provisions of our charter may limit the ability of a third party to acquire control of our company.

Our charter provides that no person may beneficially own more than 9.8% of the aggregate outstanding shares of our common stock, more than 9.8% of the aggregate outstanding shares of our Series A Preferred Stock, or more than 9.8% of the value of the aggregate outstanding shares of our capital stock, except certain “look-through entities,” such as mutual funds, which may beneficially own up to 15% of the aggregate outstanding shares of our common stock, up to 15% of the aggregate outstanding shares of our Series A Preferred Stock, or up to 15% of the value of the aggregate outstanding shares of our capital stock. Our board of directors has waived this ownership limitation for certain investors. Our bylaws waive this ownership limitation for certain other classes of investors. These ownership limitations may prevent an acquisition of control of our company by a third party without our board of directors’ approval, even if our stockholders believe the change of control is in their best interests.

Our charter also authorizes our board of directors to issue up to 400,000,000 shares of common stock and up to 10,000,000 shares of preferred stock, to classify or reclassify any unissued shares of common stock or preferred stock and to set the preferences, rights and other terms of the classified or reclassified shares. Furthermore, our board of directors may, without any action by the stockholders, amend our charter from time to time to increase or decrease the aggregate number of shares of stock of any class or series that we have authority to issue. Issuances of additional shares of stock may have the effect of delaying, deferring or preventing a transaction or a change in control of our company that might involve a premium to the market price of our common stock or otherwise be in our stockholders’ best interests.

Certain advance notice provisions of our bylaws may limit the ability of a third party to acquire control of our company.

-29-


Table of Contents
Our bylaws provide that (a) with respect to an annual meeting of stockholders, nominations of individuals for election to our board of directors and the proposal of other business to be considered by stockholders may be made only (i) pursuant to our notice of the meeting, (ii) by the board of directors or (iii) by a stockholder who is entitled to vote at the meeting and has complied with the advance notice procedures set forth in the bylaws and (b) with respect to special meetings of stockholders, only the business specified in our notice of meeting may be brought before the meeting of stockholders and nominations of individuals for election to the board of directors may be made only (A) by the board of directors or (B) provided that the board of directors has determined that directors shall be elected at such meeting by a stockholder who is entitled to vote at the meeting and has complied with the advance notice provisions set forth in the bylaws. These advance notice provisions may have the effect of delaying, deferring or preventing a transaction or a change in control of our company that might involve a premium to the market price of our common stock or otherwise be in our stockholders’ best interests.

Provisions of Maryland law may limit the ability of a third party to acquire control of our company.

The Maryland General Corporation Law, or the MGCL, has certain restrictions on a “business combination” and “control share acquisition” which we have opted out of. If an affirmative majority of votes cast by a majority of stockholders entitled to vote approve it, our board of directors may opt in to such provisions of the MGCL. If we opt in, and the stockholders approve it, these provisions may have the effect of delaying, deferring or preventing a transaction or a change in control of our company that might involve a premium price for holders of our common stock or otherwise be in their best interests.

In addition, provisions of Maryland law permit the board of a corporation with a class of equity securities registered under the Exchange Act and at least three independent directors, without stockholder approval, to implement possible takeover defenses, such as a classified board or a two-thirds vote requirement for removal of a director. These provisions, if implemented, may make it more difficult for a third party to affect a takeover. In February 2014, however, we amended our charter to prohibit us from dividing directors into classes unless such action is first approved by the affirmative vote of a majority of the votes cast on the matter by stockholders entitled to vote generally in the election of directors.

Stockholders have limited control over any changes that we make to our policies.

Our board of directors determines our major policies, including policies related to our investment objectives, leverage, financing, growth and distributions to our stockholders. Our board of directors may amend or revise these policies without a vote of our stockholders. This means that our stockholders will have limited control over changes in our policies and those changes could adversely affect our business, financial condition, results of operations and our ability to make distributions to our stockholders.

Our success depends on senior executive officers whose continued service is not guaranteed, and changes in our senior executive officers may adversely affect the operation of our business.

We depend on the efforts and expertise of our senior executive officers to manage our day-to-day operations and strategic business direction. Finding suitable replacements for senior executive officers can be difficult. The loss of any of their services could have a material adverse effect on our business, financial condition, results of operations and our ability to make distributions to our stockholders.

We have entered into an agreement with each of our senior executive officers that provides each of them benefits in the event that his or her employment is terminated by us without cause, by him or her for good reason or under certain circumstances following a change of control of our company.

We have entered into an agreement with each of our senior executive officers that provides each of them with severance benefits if his or her employment is terminated under certain circumstances following a change of control of our company. Certain of these benefits and the related tax indemnity in the case of certain executive officers could prevent or deter a change of control of our company that might involve a premium price for our common stock or otherwise be in the best interests of our stockholders.

We may be unable to generate sufficient cash flows from our operations to make distributions to our stockholders at expected levels, and we cannot assure you of our ability to make distributions in the future.

We intend to pay quarterly dividends that represent at least 90% of our REIT taxable income. Our ability to make these intended distributions may be adversely affected by the factors, risks and uncertainties described in this Annual Report on Form 10-K and other reports that we file from time to time with the SEC. Our board of directors has the sole discretion to determine the timing, form and amount of any distribution to our stockholders and will make determinations regarding distributions based
-30-


Table of Contents
upon many facts, including our financial performance, our debt service obligations, our debt covenants, our capital expenditure requirements, the requirements for qualification as a REIT and other factors that our board of directors may deem relevant from time to time. As a result, no assurance can be given that we will be able to make distributions to our stockholders at expected levels, or at all, or that distributions will increase or even be maintained over time, any of which could materially and adversely affect the market price of our common stock and Series A Preferred Stock.

Changes in market conditions could adversely affect the market price of our common stock and Series A Preferred Stock.

As with other publicly traded equity securities, the value of our common stock and Series A Preferred Stock depends on various market conditions that may change from time to time. Among the market conditions that may affect the value of our common stock and Series A Preferred Stock are the following:

the extent of investor interest in our securities;

the general reputation of REITs and the attractiveness of our equity securities in comparison to other equity securities, including securities issued by other real estate-based companies;

the underlying asset value of our hotels;

investor confidence in the stock and bond markets, generally;

national and local economic conditions;

changes in tax laws;

our financial performance; and

general stock and bond market conditions.

The market value of our common stock is based primarily upon the market’s perception of our growth potential and our current and potential future earnings and cash distributions. Consequently, our common stock may trade at prices that are greater or less than our net asset value per share. If our future earnings or cash distributions are less than expected, it is likely that the market price of our common stock will diminish.

In addition, interest rates have increased significantly in recent years and may remain elevated in the near term. The market for common shares and preferred shares of publicly traded REITs may be influenced by the distribution yield on their shares (i.e., the amount of annual distributions as a percentage of the market price of their shares) relative to market interest rates. As market interest rates increase, prospective purchasers of REIT common shares and preferred shares may seek to achieve a higher distribution yield, which we may not be able to, or may choose not to, provide. Thus, higher market interest rates could cause the returns on investment in our common stock and Series A Preferred Stock to be relatively less attractive to our investors and the market price of our common stock and Series A Preferred Stock to decline. Additionally, higher market interest rates may adversely impact the market values of our hotels, which may be reflected in the market price of our common stock and Series A Preferred Stock.

We may be subject to litigation, which could have a material adverse effect on our financial condition, results of operations, cash flow and trading price of our common stock and Series A Preferred Stock.

We may be subject to litigation.  In addition, we generally indemnify third-party hotel managers for legal costs resulting from management of our hotels. Some of these claims may result in defense costs, settlements, fines or judgments against us, some of which are not covered by insurance. The outcome of these legal proceedings cannot be predicted. Payment of any such costs, settlements, fines or judgments that are not insured could have a material adverse impact on our financial position and results of operations.  In addition, certain litigation or the resolution of certain litigation may affect the availability or cost of some of our insurance coverage, which could adversely impact our results of operations and cash flows, expose us to increased risks that would be uninsured and/or adversely impact our ability to attract officers and directors.

The market price of our common stock has been volatile and could decline, resulting in a substantial or complete loss on our common stockholders’ investment.

-31-


Table of Contents
The market price of our common stock has been highly volatile in the past, and investors in our common stock may experience a decrease in the value of their shares, including decreases unrelated to our operating performance or prospects. In the past, securities class action litigation has often been instituted against companies following periods of volatility in their stock price. This type of litigation could result in substantial costs and divert our management’s attention and resources.

Future issuances of our common stock, Series A Preferred Stock or our operating partnership’s common OP units, may depress the market price of our common stock and have a dilutive effect on our existing stockholders.

We cannot predict whether future issuances of our common stock or Series A Preferred Stock or the availability of shares for resale in the open market may depress the market price of our common stock or Series A Preferred Stock. Future issuances or sales of a substantial number of shares of our common stock in the public market, or the issuance of our common stock or Series A Preferred Stock in connection with future property, portfolio or business acquisitions, or the perception that such issuances or sales might occur, may cause the market price of our shares to decline. In addition, future issuances or sales of our common stock or Series A Preferred Stock may be dilutive to existing stockholders.

Our December 2018 acquisition of Cavallo Point was partially funded by the issuance by our operating partnership of common OP units, which became redeemable by the sellers after the one-year anniversary of such issuance for cash or, at our election, on a one-for-one basis for shares of our common stock. Pursuant to the terms of the contribution agreement governing our acquisition of Cavallo Point, if any of the common OP units are outstanding seven years after their issuance, we have the option to redeem them for cash or shares of our common stock, at our election. In the future, our operating partnership may issue additional common OP units to acquire additional properties or portfolios. Such common OP unit issuances would reduce our ownership interest in the operating partnership and may in the future result in dilution of our shareholders’ equity interests.

Holders of our outstanding Series A Preferred Stock have dividend, liquidation and other rights that are senior to the rights of the holders of our common stock.

Our board of directors has the authority to designate and issue preferred stock with liquidation, dividend and other rights that are senior to those of our common stock. As of December 31, 2024, 4,760,000 shares of our Series A Preferred Stock were issued and outstanding. The aggregate liquidation preference with respect to the outstanding preferred stock is approximately $119.0 million and aggregate annual dividends on these shares are approximately $9.8 million. Holders of the Series A Preferred Stock are entitled to cumulative dividends before any dividends may be declared or set aside on our common stock. Upon our voluntary or involuntary liquidation, dissolution or winding up, before any payment is made to holders of our common stock, holders of the Series A Preferred Stock are entitled to receive a liquidation preference of $25.00 per share plus any accrued and unpaid distributions. This will reduce the remaining amount of our assets, if any, available to distribute to holders of our common stock. In addition, holders of our Series A Preferred Stock have the right to elect two additional directors to our board of directors whenever dividends on the preferred shares are in arrears for six or more quarterly dividends, whether or not consecutive.

The conversion rights of our Series A Preferred Stock may be detrimental to holders of our common stock.

As of December 31, 2024, 4,760,000 shares of our Series A Preferred Stock were outstanding and could be converted, upon the occurrence of limited specified change in control transactions, into shares of our common stock. The conversion of the Series A Preferred Stock would dilute the stockholder ownership in our Company and common OP unit holder ownership in our operating partnership and could adversely affect the market price of our common stock and could impair our ability to raise capital through the sale of additional equity securities.

Future offerings of debt securities or preferred stock, which would be senior to our common stock upon liquidation and for the purpose of distributions, may cause the market price of our common stock to decline.

In the future, we may increase our capital resources by making additional offerings of debt or equity securities, which may include senior or subordinated notes, classes of preferred stock and/or common stock. We will be able to issue additional shares of common stock or preferred stock without stockholder approval, unless stockholder approval is required by applicable law or the rules of any stock exchange or automated quotation system on which our securities may be listed or traded. Upon liquidation, holders of our debt securities and shares of preferred stock and lenders with respect to other borrowings will receive a distribution of our available assets prior to the holders of our common stock. Additional equity offerings could significantly dilute the holdings of our existing stockholders or reduce the market price of our common stock, or both. Holders of our common stock are not entitled to preemptive rights or other protections against dilution. Preferred stock and debt, if issued, could have a preference on liquidating distributions or a preference on dividend or interest payments that could limit our ability to make distributions to the holders of our common stock. Because our decision to issue securities in any future offering will
-32-


Table of Contents
depend on market conditions and other factors beyond our control, we cannot predict or estimate the amount, timing or nature of our future offerings. Thus, our stockholders bear the risk of our future offerings reducing the market price of our common stock and diluting their interest.

We cannot guarantee that we will repurchase our common stock pursuant to our share repurchase program or that our share repurchase program will enhance long-term stockholder value. Share repurchases could also increase the volatility of the price of our common stock and could diminish our cash reserves.

The timing, manner, price and actual number of shares repurchased under our share repurchase program will depend on a variety of factors including stock price, corporate and regulatory requirements, market conditions, and other corporate liquidity requirements and priorities. Our share repurchase program may be limited, suspended or terminated at any time without prior notice. In addition, repurchases of our common stock pursuant to our share repurchase program could affect our stock price and increase its volatility. The existence or use of our share repurchase program may cause our stock price to be higher than it would otherwise be, and could potentially reduce the market liquidity for our stock. Additionally, our share repurchase program could diminish our cash reserves, which may impact our ability to finance future growth and to pursue possible any future strategic opportunities or acquisitions. There can be no assurance that any share repurchases will enhance stockholder value because the market price of our common stock may decline below the levels at which we repurchased shares of stock. Although our share repurchase program is intended to enhance long-term stockholder value, there is no assurance that it will do so, and short-term stock price fluctuations could reduce the program’s effectiveness.

Tax protection agreements may limit our ability to sell or otherwise dispose of certain properties and may require our operating partnership to maintain certain debt levels that otherwise would not be required to operate our business.

In connection with contributions of properties to our operating partnership, our operating partnership has entered and may in the future enter into tax protection agreements under which it agrees to minimize the tax consequences to the contributing partners resulting from the sale or other disposition of the contributed properties. Tax protection agreements may make it economically prohibitive to sell any properties that are subject to such agreements. In addition, we may be required to maintain a minimum level of indebtedness throughout the term of any tax protection agreement regardless of whether such debt levels are otherwise required to operate our business.

Item 1B.   Unresolved Staff Comments

None.

Item 1C.   Cybersecurity

Cyber Risk Management and Strategy

We and our property managers rely on information technology in our operations, and any material failures, inadequacies, interruptions, security failures, social engineering attacks or cyber-attacks could harm our business. To help manage these risks, we engage and rely on external experts, internal auditors, and third-party assessors, including an information technology managed services provider. Our managed services provider currently provides us with both a virtual chief information security officer (vCISO) and a virtual chief information officer (vCIO), who offer us advice on technology, infrastructure, management, and productivity in relation to our information technology capabilities.

Our current view of cybersecurity risk is informed by a risk assessment conducted by a leading third-party assessor based on a recognized industry framework, which evaluated our cyber risk management controls. Our managed services provider also conducts periodic assessments of certain applications on our systems to determine, in part, any necessary security improvements. Our senior management reviews assessments performed by third-party assessors and our managed services provider to determine the appropriate treatment of identified risks.

We have also developed and implemented a cyber risk management program for our third-party property managers. This program aims to assess the cybersecurity maturity of various commercial properties that we own through an evaluation of our property managers’ cybersecurity risk profile.

We, like other companies in our industry, face a number of cybersecurity risks in connection with our business. Although such risks have not materially affected us, including our business strategy, results of operations or financial condition, to date, we have, from time to time, experienced threats to and security incidents related to our data and systems. For more information about the cybersecurity risks we face, see Item 1A "Risk Factors."
-33-


Table of Contents

Governance Related to Cybersecurity Risks

DiamondRock engages a managed services provider, which includes vCISO and vCIO services, to assist DiamondRock with the identification, monitoring, and management of cybersecurity risks. Our managed services provider reports periodically to our management team, including our Chief Accounting Officer, Chief Financial Officer & Treasurer and General Counsel & Chief Risk Officer. These senior executives then brief the Board on information regarding security matters at least quarterly. Additionally, we provide cybersecurity training for all Board members and senior executives.

As part of its charter, the Audit Committee oversees our policies with respect to risk assessment and risk management, including with respect to cybersecurity risks. The Audit Committee administers its risk oversight function by receiving regular reports from members of senior management, including the Chief Accounting Officer, Chief Financial Officer & Treasurer and General Counsel & Chief Risk Officer, on areas of material risk to the Company. Our Audit Committee discusses DiamondRock’s cybersecurity program at least annually, and receives quarterly updates from internal audit or management on cybersecurity incidents or other developments. Our Audit Committee reports on these matters to our Board of Directors as needed.

Our Board of Directors plays an important role in the risk oversight of the Company. Our Board is involved in risk oversight through its direct decision-making authority with respect to significant matters and the oversight of management by the Board’s committees. Our Board also relies on management to bring significant matters impacting DiamondRock to its attention.
-34-


Table of Contents

Item 2.   Properties

The following table sets forth certain information for each of our hotels owned as of December 31, 2024.
-35-


Table of Contents
HotelCityState
Chain Scale Segment (1)
Service CategoryRoomsManager
Chicago Marriott Downtown Magnificent MileChicagoIllinoisUpper UpscaleFull Service1,200 Marriott
Westin Boston Seaport District BostonMassachusettsUpper UpscaleFull Service793 Aimbridge Hospitality
Salt Lake City Marriott Downtown at City CreekSalt Lake CityUtahUpper UpscaleFull Service510 HEI Hotels & Resorts
Worthington Renaissance Fort Worth HotelFort WorthTexasUpper UpscaleFull Service504 Marriott
Westin San Diego BayviewSan DiegoCaliforniaUpper UpscaleFull Service436 Aimbridge Hospitality
Westin Fort Lauderdale Beach ResortFort LauderdaleFloridaUpper UpscaleFull Service432 HEI Hotels & Resorts
Westin Washington D.C. City Center (2)
WashingtonDistrict of ColumbiaUpper UpscaleFull Service410 Sage Hospitality
The Dagny BostonBostonMassachusettsUpper UpscaleFull Service403 Aimbridge Hospitality
The Hythe VailVailColoradoLuxuryFull Service344 Vail Resorts
Courtyard New York Manhattan/Midtown East New YorkNew YorkUpscaleSelect Service321 HEI Hotels & Resorts
Atlanta Marriott AlpharettaAtlantaGeorgiaUpper UpscaleFull Service318 Aimbridge Hospitality
The GwenChicagoIllinoisLuxuryFull Service311 HEI Hotels & Resorts
Hilton Garden Inn New York/Times Square Central New YorkNew YorkUpscaleSelect Service282 Highgate Hotels
Embassy Suites by Hilton BethesdaBethesdaMarylandUpper UpscaleFull Service272 Sage Hospitality
Hotel Champlain BurlingtonBurlingtonVermontUpper UpscaleFull Service258 Aimbridge Hospitality
Henderson Beach ResortDestinFloridaLuxuryFull Service269 Aimbridge Hospitality
AC Hotel Minneapolis Downtown (3)
MinneapolisMinnesotaUpscaleSelect Service245 Sage Hospitality
Kimpton Hotel Palomar PhoenixPhoenixArizonaUpper UpscaleFull Service242 Kimpton Hotels & Restaurants
Bourbon Orleans HotelNew OrleansLouisianaLuxuryFull Service220 Evolution Hospitality
Hotel Clio DenverColoradoLuxuryFull Service199 Sage Hospitality
Courtyard New York Manhattan/Fifth Avenue New YorkNew YorkUpscaleSelect Service189 Highgate Hotels
Margaritaville Beach House Key WestKey WestFloridaUpper UpscaleFull Service186 Ocean Properties
The Lodge at Sonoma ResortSonomaCaliforniaUpper UpscaleFull Service182 Sage Hospitality
Courtyard Denver DowntownDenverColoradoUpscaleSelect Service177 Sage Hospitality
The Lindy Renaissance Charleston HotelCharlestonSouth CarolinaUpper UpscaleFull Service167 Aimbridge Hospitality
Kimpton Shorebreak Huntington Beach ResortHuntington BeachCaliforniaUpper UpscaleFull Service157 Kimpton Hotels & Restaurants
Cavallo Point, The Lodge at the Golden GateSausalitoCaliforniaLuxuryFull Service142 Passport Resorts
Chico Hot Springs Resort & Day SpaPrayMontanaEconomyFull Service117 EOS Hospitality
Havana Cabana Key WestKey WestFloridaUpscaleFull Service106 EOS Hospitality
Tranquility Bay Beachfront ResortMarathonFloridaLuxuryFull Service103 EOS Hospitality
Hotel Emblem San FranciscoSan FranciscoCaliforniaUpper UpscaleFull Service96 Pacifica Hotels
Kimpton Shorebreak Fort Lauderdale Beach ResortFort LauderdaleFloridaUpper UpscaleFull Service96 HEI Hotels & Resorts
L'Auberge de SedonaSedonaArizonaLuxuryFull Service88 Evolution Hospitality
The Landing Lake Tahoe Resort & SpaSouth Lake TahoeCaliforniaLuxuryFull Service82 Evolution Hospitality
Orchards Inn SedonaSedonaArizonaUpscaleFull Service70 Evolution Hospitality
Lake Austin Spa ResortAustinTexasLuxuryFull Service40 EOS Hospitality
Henderson Park InnDestinFloridaLuxuryFull Service37 Aimbridge Hospitality
Total 10,004 
_____________
(1)As defined by STR, Inc.
-36-


Table of Contents
(2)On February 19, 2025, we sold the Westin Washington D.C. City Center.
(3)On November 12, 2024, we acquired the AC Hotel Minneapolis Downtown.

Hotel Management Agreements

We are party to hotel management agreements for each hotel we own. The following table sets forth the expiration date of the current term, the terms of termination of the manager by the Company, and the number of remaining renewal terms at the manager's option under the respective hotel management agreements for each of our hotels as of December 31, 2024. Generally, the term of the hotel management agreements, if applicable, renew automatically for a negotiated number of consecutive periods upon the expiration of the initial term unless the manager gives notice to us of its election not to renew the hotel management agreement.
PropertyManagerTerminableExpiration Date of Current Term
Number of Remaining Renewal Terms at Manager's Exclusive Option (1)
AC Hotel Minneapolis DowntownSage HospitalityAt will with no fee11/2029Five one-year periods
Atlanta Marriott AlpharettaAimbridge HospitalityAt will with no fee9/2025None
Bourbon Orleans HotelEvolution HospitalityAt will with no fee7/2026Month-to-month
Cavallo Point, The Lodge at the Golden GatePassport ResortsAt will with fee6/2028None
Chicago Marriott Downtown Magnificent MileMarriottNo12/2038Two ten-year periods
Chico Hot Springs Resort & Day SpaEOS HospitalityAt will with no fee8/2033Month-to-month
Courtyard Denver DowntownSage HospitalityAt will with fee7/2026One five-year period
Courtyard New York Manhattan/Fifth AvenueHighgate HotelsAt will with no fee10/2025None
Courtyard New York Manhattan/Midtown EastHEI Hotels & ResortsAt will with no fee8/2027None
Embassy Suites by Hilton BethesdaSage HospitalityAt will with no fee2/2027One five-year period
The GwenHEI Hotels & ResortsAt will with fee6/2026None
Havana Cabana Key WestEOS HospitalityAt will with no fee5/2032Month-to-month
Henderson Beach Resort
Aimbridge Hospitality
At will with no fee2/2032Month-to-month
Henderson Park InnAimbridge HospitalityAt will with no fee7/2026Month-to-month
The Dagny BostonAimbridge Hospitality At will with no fee7/2025None
Hotel Champlain BurlingtonAimbridge HospitalityAt will with no fee9/2029Month-to-month
Hilton Garden Inn New York/Times Square CentralHighgate HotelsAt will with no fee10/2025
One five-year period (2)
Hotel ClioSage HospitalityAt will with fee5/2026One five-year period
Hotel Emblem San FranciscoPacifica HotelsAt will fee until 3/2025; at will with no fee thereafter3/2028TTwo five-year periods
The Hythe VailVail ResortsAt will with fee3/2025None
Kimpton Hotel Palomar PhoenixKimpton Hotel & Restaurant GroupAt will with no fee12/2028
One five-year period (3)
Kimpton Shorebreak Fort Lauderdale Beach ResortHEI Hotels & ResortsAt will with no fee3/2028None
Kimpton Shorebreak Huntington Beach ResortKimpton Hotel & Restaurant GroupAt will with fee
2/2025 (4)
None
Lake Austin Spa ResortEOS HospitalityAt will with no fee11/2032Month-to-month
The Landing Lake Tahoe Resort & SpaEvolution HospitalityAt will with fee10/2029None
L'Auberge de SedonaEvolution HospitalityAt will with fee10/2029None
The Lodge at Sonoma ResortSage HospitalityAt will with fee9/2025None
Margaritaville Beach House Key WestOcean PropertiesNo7/2027None
Orchards Inn SedonaEvolution HospitalityAt will with fee10/2029None
The Lindy Renaissance Charleston HotelAimbridge HospitalityAt will with no fee9/2025None
Salt Lake City Marriott Downtown at City CreekHEI Hotels & ResortsAt will with no fee9/2025None
Tranquility Bay Beachfront ResortEOS HospitalityAt will with no fee4/2032Month-to-month
Westin Boston Seaport DistrictAimbridge HospitalityAt will with no fee12/2026None
Westin Fort Lauderdale Beach ResortHEI Hotels & ResortsAt will with no fee12/2027None
Westin San Diego BayviewAimbridge HospitalityAt will with no feeN/AMonth-to-month
Westin Washington D.C. City CenterSage HospitalityAt will with fee11/2026One five-year period
Worthington Renaissance Fort Worth HotelMarriottNo12/2031Two ten-year periods
____________________
(1)Certain agreements allow for other extension rights that may be only at our option.
(2)Hotel manager is entitled to one five-year extension option upon achievement of a certain level of net operating income, which is significantly above current net operating income at the hotel.
-37-


Table of Contents
(3)Hotel manager is entitled to one five-year extension option if the manager earns an incentive management fee in both 2027 and 2028. The manager did not earn an incentive management fee in 2024.
(4)On January 30, 2025, the term of the hotel operating agreement was extended to April 30, 2025.

Under our hotel management agreements, the hotel manager receives a base management fee and, if certain financial thresholds are met or exceeded, an incentive management fee. The base management fee is generally payable as a percentage of gross hotel revenues for each fiscal year. The incentive management fee is generally based on hotel operating profits, but the fee only applies to that portion of hotel operating profits above a negotiated return on our invested capital, which we refer to as the owner's priority. We refer to this excess of operating profits over the owner's priority as “available cash flow.”

The following table sets forth the base management fee and incentive management fee generally due and payable each fiscal year, for each of our hotels as of December 31, 2024:
Property
Base Management Fee (1)
Incentive Management Fee (2)
AC Hotel Minneapolis Downtown2.25%
(3)
10%
(3)
Atlanta Marriott Alpharetta2%15%
(4) (5)
Bourbon Orleans Hotel1%15%
(4) (5)
Cavallo Point, The Lodge at the Golden Gate2.5%20%
Chicago Marriott Downtown Magnificent Mile3%15%
(7)
Chico Hot Springs Resort & Day Spa2.5%15%
(4) (8)
Courtyard Denver Downtown1.5%
(6)
10%
Courtyard New York Manhattan/Fifth Avenue2.25%15%
(4)
Courtyard New York Manhattan/Midtown East1.75%15%
(4)
Embassy Suites by Hilton Bethesda1.5%
(6)
10%
The Gwen2.25%
(9)
15%
Havana Cabana Key West2.5%15%
(4) (8)
Henderson Beach Resort2.25%15%
(4) (5)
Henderson Park Inn2.5%15%
(4) (5)
The Dagny Boston1.25%15%
(4) (5)
Hotel Champlain Burlington1.5%
(10)
10%
(5)
Hilton Garden Inn New York/Times Square Central2.25%20%
(4)
Hotel Clio2%15%
(4)
Hotel Emblem San Francisco3%10%
(4)
The Hythe Vail2%15%
(4)
Kimpton Hotel Palomar Phoenix3.5%20%
Kimpton Shorebreak Fort Lauderdale Beach Resort2%15%
(4)
Kimpton Shorebreak Huntington Beach Resort2.5%15%
Lake Austin Spa Resort2.5%15%
(4) (8)
The Landing Lake Tahoe Resort & Spa1.25%15%
(5)
L'Auberge de Sedona2%
(12)
15%
(5)
The Lodge at Sonoma Resort2%15%
(4)
Margaritaville Beach House Key West3%10%
Orchards Inn Sedona2%
(12)
15%
(5)
The Lindy Renaissance Charleston Hotel2%15%
(4) (5)
Salt Lake City Marriott Downtown at City Creek2%15%
(4)
Tranquility Bay Beachfront Resort2.5%15%
(4) (8)
Westin Boston Seaport District1%
(11)
15%
(4) (5)
Westin Fort Lauderdale Beach Resort2%15%
(4)
Westin San Diego Bayview1.5%
(10)
10%
(5)
Westin Washington D.C. City Center1.5%
(6)
10%
Worthington Renaissance Fort Worth Hotel3%25%
______________
(1)As a percentage of gross revenues.    
(2)As a percentage of hotel operating profits above a specified return on our invested capital or specified operating profit thresholds.
(3)Aggregate management fees (base plus incentive) are capped at 3.5% of total operating revenue.
(4)Total incentive management fees are capped at 1% of gross revenues.
-38-


Table of Contents
(5)The property will not individually earn their incentive fee unless a collective owner's priority threshold is met.
(6)The base management fee is the sum of 1.5% of gross revenues and 1.5% gross operating profit. Total management fees are capped at 3% of gross revenues.
(7)Calculated as 15% of net operating income.
(8)The incentive management fee increases to 1.5% of gross revenues if the gross operating profit exceeds a specified amount plus any owner's priority.
(9)The incentive management fee is capped at 0.75% of gross revenues.
(10)Total management fees are capped at 2.5% of gross revenues.
(11)The base management fee decreases to 0.5% of gross revenues if the annual gross operating profit is less than $36 million. Effective January 1, 2025, the GOP threshold increases annually by the percentage increase in CPI. Base management fees for the year ended December 31, 2024 were 0.5% of gross revenues.
(12)The base management fee decreased from 2.25% of gross revenues to 2% of gross revenues beginning September 1, 2024.

Additional information regarding fees incurred under hotel management agreements can be found in Note 13 to our accompanying consolidated financial statements.

Franchise Agreements

The following table sets forth the terms of the hotel franchise agreements for our 20 franchised hotels as of December 31, 2024:
Franchised HotelsExpiration Date of AgreementFranchise Fee
AC Hotel Minneapolis Downtown10/20416% of gross room sales
Atlanta Marriott Alpharetta
9/2040 (1)
6% of gross room sales and 3% of gross food and beverage sales
Embassy Suites by Hilton Bethesda2/2037
3.5% of gross room sales; program fee of 4% of gross room sales (2)
Courtyard Denver Downtown10/20275.5% of gross room sales
Courtyard New York Manhattan/Fifth Avenue12/20356% of gross room sales
Courtyard New York Manhattan/Midtown East8/20426% of gross room sales
The Gwen9/20355% of gross room sales
Hotel Champlain Burlington6/2034
4% of gross room sales; program fee of 4% of gross room sales (3)
Hilton Garden Inn New York/Times Square Central6/20335% of gross room sales; program fee of 4.3% of gross room sales
Hotel Clio10/2036
6% of gross room sales and 3% of gross food and beverage sales (4)
The Hythe Vail12/2041
5% of gross room sales and 2% of gross food and beverage sales
Kimpton Shorebreak Fort Lauderdale Beach Resort4/20416% of gross room sales and 2% of gross food and beverage sales
The Lodge at Sonoma Resort12/20355% of gross room sales
Margaritaville Beach House Key West4/20415% of gross revenues
The Lindy Renaissance Charleston Hotel12/20315% of gross room sales
Salt Lake City Marriott Downtown at City Creek
9/2040 (1)
6% of gross room sales and 3% of gross food and beverage sales
Westin Boston Seaport District12/2026
6% of gross room sales and 2% of gross food and beverage sales (5)
Westin Fort Lauderdale Beach Resort12/20346% of gross room sales and 2% of gross food and beverage sales
Westin San Diego Bayview12/20407% of gross room sales and 3% of gross food and beverage sales
Westin Washington D.C. City Center12/20407% of gross room sales and 3% of gross food and beverage sales
______________
(1)The franchise agreement may be extended at Marriott's option for one 10-year term.
(2)In February 2026, the franchise fee will increase to 5.5% of gross room sales through the remainder of the term.
(3)In July 2028, the franchise fees will increase to 5% through the remainder of the term.
(4)In January 2030, the franchise fees will decrease to 5% of gross room sales and 2% of gross food and beverage sales.
(5)In January 2026, the franchise fees will increase to 7% of gross room sales and 3% of gross food and beverage sales through the remainder of the term.

Additional information regarding fees incurred under franchise agreements can be found in Note 13 to our accompanying consolidated financial statements.

Mortgage Debt

-39-


Table of Contents
As of December 31, 2024, three of our hotels are encumbered by mortgage debt. Additional information regarding such hotels can be found in Note 5 to our accompanying consolidated financial statements.

Ground Leases

Eight of our hotels and one parking area are subject to ground lease agreements. Additional information regarding our hotels that are subject to ground leases can be found in Note 8 to our accompanying consolidated financial statements.
-40-


Table of Contents
Item 3.Legal Proceedings

Litigation

We are subject to various claims, lawsuits and legal proceedings, including routine litigation arising in the ordinary course of business, regarding the operation of our hotels and Company matters. While it is not possible to ascertain the ultimate outcome of such matters, management believes that the aggregate amount of such liabilities, if any, in excess of amounts covered by insurance, will not have a material adverse impact on our financial condition or results of operations. The outcome of claims, lawsuits and legal proceedings brought against the Company, however, is subject to significant uncertainties.

Item 4.Mine Safety Disclosures

Not applicable.
-41-


Table of Contents
Part II

Item 5.  Market for Registrant's Common Equity, Related Stockholder Matters and Issuer Purchases of Equity Securities

Market Information

Our common stock trades on the NYSE under the symbol “DRH”. The closing price of our common stock on the NYSE on December 31, 2024 was $9.03 per share.

Stock Performance Graph

The following graph compares the five-year cumulative total stockholder return on our common stock against the cumulative total returns of the Standard & Poor's 500 Index (the “S&P 500 Total Return”) and the Dow Jones U.S. Hotels & Lodging REITs Index (the “Dow Jones U.S. Hotels Total Return”). We believe the Dow Jones U.S. Hotels & Lodging REITs Index's total return provides a relevant industry sector comparison to our common stock's total stockholder return given the index is based on REITs that primarily invest in lodging real estate.

The graph assumes an initial investment on December 31, 2019 of $100 in our common stock in each of the indices and also assumes the reinvestment of dividends. The total return values do not include dividends declared, but not paid, during the period.

https://cdn.kscope.io/4cff5cdc636e7c7bcd4d37226e695df1-Stock Performance Graph.gif

201920202021202220232024
DiamondRock Hospitality Company Total Return$100.00 $74.46 $86.73 $74.76 $86.96 $86.63 
S&P 500 Total Return$100.00 $118.40 $152.39 $124.79 $157.59 $197.02 
Dow Jones U.S. Hotel Hotels Total Return$100.00 $66.77 $79.36 $74.18 $91.12 $81.99 
    
This performance graph shall not be deemed “filed” for purposes of Section 18 of the Securities Exchange Act of 1934, as amended, or incorporated by reference into any filing by us under the Securities Act of 1933, as amended (the “Securities Act”), except as shall be expressly set forth by specific reference in such filing.

Dividend Information

-42-


Table of Contents
In order to maintain our qualification as a REIT, we must make distributions to our stockholders each year in an amount equal to at least:

90% of our REIT taxable income, determined without regard to the dividends paid deduction and excluding net capital gains, plus

90% of the excess of our net income from foreclosure property over the tax imposed on such income by the Code, minus

any excess non-cash income.

We generally pay quarterly cash dividends to common stockholders at the discretion of our board of directors. The timing and frequency of future dividends will be determined by our board of directors after considering a variety of factors, including our financial performance, restrictions under applicable law and our current and future loan agreements, our debt service requirements, our capital expenditure requirements, the requirements for qualification as a REIT under the Code and other factors that our board of directors may deem relevant from time to time.

Stockholder Information

As of February 25, 2025, there were 13 record holders of our common stock and we believe we have more than one thousand beneficial holders. As of February 25, 2025, there were 14 holders of common OP units (in addition to the Company and executive officers of the Company).

In order to comply with certain requirements related to our qualification as a REIT, our charter, subject to certain exceptions, limits the number of common shares that may be owned by any single person or affiliated group to 9.8% of the outstanding common shares.

Equity Compensation Plan Information
The following table provides information as of December 31, 2024 regarding shares of common stock that may be issued under the Company’s equity compensation plans.
Plan CategoryNumber of Securities to be Issued Upon Exercise of Outstanding Options, Warrants and RightsWeighted-Average Exercise Price of Outstanding Options, Warrants and RightsNumber of Securities Remaining Available for Future Issuance Under Equity Compensation Plans (Excluding Securities Reflected in Column (a))
(a)(b)(c)
Equity compensation plans approved by security holders
2,443,560 (1)
     — (2)
6,823,085
Equity compensation plans not approved by security holders
Total2,443,5606,823,085
______________
(1)    Includes 1,334,986 shares of common stock issuable pursuant to our deferred compensation plan and 1,108,574 shares of common stock issuable upon the achievement of certain performance conditions. Does not include 621,595 shares of unvested restricted stock.
(2)    Performance stock units and deferred stock units do not have any exercise price.


-43-


Table of Contents
Fourth Quarter 2024 Repurchases of Equity Securities

Period(a)
Total Number of Shares Purchased
(b)
Average Price Paid per Share
(c)
Total Number of Shares Purchased as Part of Publicly Announced Plans or Programs
(d)
Maximum Approximate Dollar Value of Shares that May Yet be Purchased Under the Plans or Programs (in thousands) (1)
October 1 - October 31, 2024$— $174,038 
November 1 - November 30, 2024$— $174,038 
December 1 - December 31, 2024$— $174,038 
______________
(1)On May 1, 2024, our board of directors approved a $200.0 million share repurchase program. The share repurchase program expires on May 1, 2026. The share repurchase program does not obligate the Company to acquire any particular amount of shares, and the share repurchase program may be suspended or discontinued at any time at the Company's discretion.

Fourth Quarter 2024 Sales of Unregistered Securities
None.

Item 6.   Reserved

Not applicable.

Item 7. Management’s Discussion and Analysis of Financial Condition and Results of Operations

The following discussion should be read in conjunction with the consolidated financial statements and related notes thereto included elsewhere in this report. This discussion contains forward-looking statements about our business. These statements are based on current expectations and assumptions that are subject to risks and uncertainties. Actual results could differ materially because of factors discussed in "Special Note About Forward-Looking Statements" and "Risk Factors" contained in this Annual Report on Form 10-K and in our other reports that we file from time to time with the SEC.

Overview

DiamondRock Hospitality Company (the “Company” or “we”) is a lodging-focused real estate company that owns a portfolio of premium hotels and resorts. As of December 31, 2024, we owned 37 hotels with 10,004 rooms located in 26 different markets in the U.S. The markets that we target are those that we believe align with our strategic objectives, which include investing in assets in destination markets with constrained supply trends, those that provide geographic diversity relative to our existing portfolio, and those markets that are considered to have high growth potential. Our hotels are concentrated in major urban markets and in destination resort locations and more than 60% of our hotels are operated under a brand owned by one of the leading global lodging brand companies (Marriott International, Inc., Hilton Worldwide, or IHG Hotels & Resorts). We are an owner, as opposed to an operator, of the hotels in our portfolio. As an owner, we receive all of the operating profits or losses generated by our hotels after we pay fees to the hotel managers and hotel brands, which are based on the revenues and profitability of the hotels.
We are a real estate investment trust (“REIT”) for U.S. federal income tax purposes. We conduct our business through a traditional umbrella partnership REIT, or UPREIT, in which our hotel properties are owned by our operating partnership, DiamondRock Hospitality Limited Partnership, or subsidiaries of our operating partnership. The Company is the sole general partner of our operating partnership and owns 99.5% of the limited partnership units (“common OP units”) of our operating partnership as of December 31, 2024. The remaining 0.5% of the common OP units are held by third parties and current and former executive officers of the Company. See Note 9 for additional disclosures related to common OP units.

Key Indicators of Financial Condition and Operating Performance

We use a variety of operating and other information to evaluate the financial condition and operating performance of our business. These key indicators include financial information that is prepared in accordance with U.S. Generally Accepted Accounting Principles (“U.S. GAAP”), as well as other financial information that is not prepared in accordance with U.S.
-44-


Table of Contents
GAAP. In addition, we use other information that may not be financial in nature, including statistical information and comparative data. We use this information to measure the performance of individual hotels, groups of hotels and/or our business as a whole. We periodically compare historical information to our internal budgets as well as industry-wide information. These key indicators include:

Occupancy percentage;

Average Daily Rate (“ADR”);

Rooms Revenue per Available Room (“RevPAR”);

Earnings Before Interest, Income Taxes, Depreciation and Amortization (“EBITDA”), Earnings Before Interest, Income Taxes, Depreciation and Amortization for real estate (“EBITDAre), Adjusted EBITDA, and Hotel Adjusted EBITDA; and

Funds From Operations (“FFO”) and Adjusted FFO.

Occupancy, ADR and RevPAR are commonly used measures within the hotel industry to evaluate operating performance. RevPAR, which is calculated as the product of ADR and occupancy percentage, is an important statistic for monitoring operating performance at the individual hotel level and across our business as a whole. We evaluate individual hotel RevPAR performance on an absolute basis with comparisons to budget and prior periods, as well as on a company-wide and regional basis. ADR and RevPAR include only room revenue. Room revenue comprised approximately 66% of our total revenues for the year ended December 31, 2024 and is dictated by demand, as measured by occupancy percentage, pricing, as measured by ADR, and our available supply of hotel rooms.

Our ADR, occupancy percentage and RevPAR performance may be impacted by macroeconomic factors such as U.S. economic conditions generally, inflation, interest rates, regional and local employment growth, personal income and corporate earnings, office vacancy rates and business relocation decisions, airport and other business and leisure travel, increased use of lodging alternatives, new hotel construction and the pricing strategies of our competitors. In addition, our ADR, occupancy percentage and RevPAR performance is dependent on the continued success of our hotels' global brands.

We also use EBITDA, EBITDAre, Adjusted EBITDA, Hotel Adjusted EBITDA, FFO and Adjusted FFO as measures of the financial performance of our business. See “Non-GAAP Financial Measures” for further discussion on these financial measures.

Our Hotels

The following table sets forth certain operating information for the year ended December 31, 2024 for each of the hotels we owned during 2024.
-45-


Table of Contents
PropertyLocationNumber of
Rooms
Occupancy (%)ADR ($)RevPAR($)
% Change
from 2023 RevPAR(1)
Chicago Marriott Downtown Magnificent MileChicago, Illinois1,200 63.4 %$257.60 $163.27 11.3 %
Westin Boston Seaport DistrictBoston, Massachusetts793 83.6 %265.23 221.75 9.7 %
Salt Lake City Marriott Downtown at City CreekSalt Lake City, Utah510 66.5 %192.28 127.86 9.3 %
Worthington Renaissance Fort Worth HotelFort Worth, Texas504 70.7 %206.33 145.86 0.7 %
Westin San Diego BayviewSan Diego, California436 72.0 %229.57 165.35 0.1 %
Westin Fort Lauderdale Beach ResortFort Lauderdale, Florida432 78.1 %254.95 199.04 1.3 %
Westin Washington D.C. City Center (2)
Washington, D.C.410 69.5 %244.68 170.10 6.3 %
The Dagny BostonBoston, Massachusetts403 85.5 %277.32 236.99 9.3 %
The Hythe VailVail, Colorado344 59.8 %425.03 254.21 3.3 %
Courtyard New York Manhattan/Midtown EastNew York, New York321 92.3 %357.72 330.11 6.1 %
Atlanta Marriott AlpharettaAtlanta, Georgia318 64.4 %157.97 101.66 (0.5)%
The GwenChicago, Illinois311 75.2 %296.64 222.93 0.7 %
Hilton Garden Inn New York/Times Square CentralNew York, New York282 92.0 %280.33 257.81 2.3 %
Embassy Suites by Hilton BethesdaBethesda, Maryland272 69.7 %175.06 122.07 4.8 %
Hotel Champlain BurlingtonBurlington, Vermont258 74.6 %235.51 175.69 (6.7)%
Henderson Beach ResortDestin, Florida269 53.1 %406.38 215.61 (10.0)%
AC Hotel Minneapolis Downtown (3)
Minneapolis, Minnesota245 39.4 %136.45 53.73 13.4 %
Kimpton Hotel Palomar PhoenixPhoenix, Arizona242 75.1 %222.82 167.41 (0.8)%
Bourbon Orleans HotelNew Orleans, Louisiana220 68.5 %249.85 171.10 (6.1)%
Hotel ClioDenver, Colorado199 77.9 %304.46 237.26 5.2 %
Courtyard New York Manhattan/Fifth AvenueNew York, New York189 91.5 %306.10 280.11 1.4 %
Margaritaville Beach House Key WestKey West, Florida186 82.3 %396.94 326.63 (0.8)%
The Lodge at Sonoma ResortSonoma, California182 67.3 %405.07 272.43 0.1 %
Courtyard Denver DowntownDenver, Colorado177 77.2 %202.95 156.69 (3.9)%
The Lindy Renaissance Charleston HotelCharleston, South Carolina167 87.8 %344.88 302.80 (1.7)%
Kimpton Shorebreak Huntington Beach ResortHuntington Beach, California157 82.1 %312.59 256.56 (2.9)%
Cavallo Point, The Lodge at the Golden GateSausalito, California142 60.3 %574.60 346.53 5.8 %
Chico Hot Springs Resort & Day SpaPray, Montana117 70.4 %205.35 144.62 15.2 %
Havana Cabana Key WestKey West, Florida106 77.7 %293.52 227.99 (8.8)%
Tranquility Bay Beachfront ResortMarathon, Florida103 73.7 %601.79 443.56 (8.4)%
Hotel Emblem San FranciscoSan Francisco, California96 59.9 %195.52 117.20 (24.0)%
Kimpton Shorebreak Fort Lauderdale Beach ResortFort Lauderdale, Florida96 73.7 %203.39 149.98 4.9 %
L'Auberge de SedonaSedona, Arizona88 67.3 %886.86 597.16 2.6 %
The Landing Lake Tahoe Resort & SpaSouth Lake Tahoe, California82 60.7 %415.66 252.27 9.5 %
Orchards Inn SedonaSedona, Arizona70 50.0 %293.23 146.71 (16.7)%
Lake Austin Spa ResortAustin, Texas40 57.8 %1,012.08 585.19 (6.1)%
Henderson Park InnDestin, Florida37 65.6 %575.56 377.33 (8.0)%
TOTAL/WEIGHTED AVERAGE  10,004 72.8 %$284.63 $207.30 2.5 %
________________
(1)The percentage change from 2023 RevPAR reflects the comparable period in 2023 to our 2024 ownership period.
(2)On February 19, 2025, we sold the Westin Washington D.C. City Center hotel to an unaffiliated third party for $92 million.
(3)On November 12, 2024, we acquired the 245-room AC Hotel Minneapolis Downtown located in Minneapolis, Minnesota for $30.5 million, including prorations and transaction costs. The acquisition was funded with corporate cash.

Outlook for 2025

U.S. economic growth is broadly projected to remain moderate in 2025, with persistent effects of monetary policy, elevated interest rates, and evolving consumer spending patterns influencing both businesses and households. While many economic forecasts suggest that the U.S. will continue to avoid a recession, growth is expected to be subdued, shaped by a cooling labor market, tighter credit conditions, and geopolitical uncertainties. Inflation has moderated but remains above the Federal Reserve’s long-term target, and the Federal Reserve has signaled a cautious approach in determining the pace and timing of future interest rate reductions, if any. While some easing is anticipated in 2025, the extent and impact of any rate cuts on capital markets, business investment, and consumer behavior remain uncertain. Travel demand is highly sensitive to changes in macroeconomic factors and even the threat of a modest slowdown creates a backdrop of uncertainty for the hospitality industry. Corporate and group travel demand is expected to remain steady, but persistent inflation, elevated operating costs, and
-46-


Table of Contents
shifts in consumer preferences may create headwinds for the industry. Additionally, elevated interest rates continue to impact real estate financing and transaction activity, influencing capital allocation decisions within the industry.

Our portfolio, which consists primarily of luxury and upper upscale hotels and resorts in major urban centers and desirable leisure destinations, is well positioned for continued resilient performance. More than 60% of our 2024 earnings came from our urban hotels, and we expect further recovery in group and corporate transient travel as businesses continue to refine their hybrid work models. Group meetings and events are anticipated to continue to drive revenue growth, supported by an evolving office environment where companies prioritize offsite meetings to foster collaboration and engagement. Corporate transient demand is expected to show incremental improvements, benefiting from higher office attendance and expanding business travel budgets. While drive-to-resort destinations remain attractive, shifting economic conditions and evolving travel patterns could lead to some moderation in leisure spending. Longer term, we believe robust secular demand for experiential leisure travel, low growth in directly competitive supply, and targeted investments to renovate and reposition destination hotels can extend and intensify our growth. We anticipate industry profitability will be challenged by elevated interest rates and cost pressures on labor, insurance and property taxes. We continue to work closely with our hotel managers to maximize revenue and identify operating efficiencies.

We expect the continued expansion of corporate travel demand will enable the industry to improve profits in 2025 and we enter the year with several favorable factors, including: (1) ownership of a high-quality portfolio, (2) expected internal growth from six recent and one additional in-process hotel rebranding or repositionings, (3) expected internal growth from the continuation of our asset management initiatives and return on investment projects, (4) conservative debt capital structure, and (5) liquidity of $584.3 million as of December 31, 2024.

Results of Operations

At December 31, 2024 and 2023, we owned 37 and 36 hotels, respectively. All properties owned during these periods have been included in our results of operations during the respective periods since their date of acquisition. Based on when a property was acquired, operating results for certain properties are not comparable for the year ended December 31, 2024 and 2023. The properties detailed for the non-comparable periods highlighted in the table below are hereinafter referred to as “non-comparable properties” and all other properties are referred to as “comparable properties”:

PropertyLocationAcquisition Date
Chico Hot Springs Resort & Day SpaPray, MontanaAugust 1, 2023
AC Hotel Minneapolis DowntownMinneapolis, MinnesotaNovember 12, 2024

Comparison of the Year Ended December 31, 2024 to the Year Ended December 31, 2023

Revenue. Revenue consists of the following (in thousands):
Year Ended December 31,Change
20242023$%
Rooms$742,626 $717,447 $25,179 3.5 %
Food and beverage281,682 259,757 21,9258.4 
Other105,575 97,663 7,9128.1 
Total revenues$1,129,883 $1,074,867 $55,016 5.1 %

Our total revenues increased $55.0 million from $1,074.9 million for the year ended December 31, 2023 to $1,129.9 million for the year ended December 31, 2024.

Rooms revenues increased by $25.2 million from the year ended December 31, 2023 to the year ended December 31, 2024, $4.1 million of which was due to the acquisition of the non-comparable properties. The remaining increase of $21.1 million was the result of improved occupancy at our resort hotels and increased ADR at our urban hotels.

The following are key hotel operating statistics for the years ended December 31, 2024 and 2023. The 2023 operating statistics reflect the period in 2023 comparable to our ownership period in 2024 for hotels acquired in 2024 and 2023.
-47-


Table of Contents
Year Ended December 31,
20242023% Change
Occupancy %72.8 %72.0 %0.8 %
ADR$284.63 $281.12 1.2 %
RevPAR$207.30 $202.29 2.5 %


Food and beverage revenues increased $21.9 million from the year ended December 31, 2023 to the year ended December 31, 2024, of which $3.8 million was due to the acquisition of non-comparable properties. The remaining increase of $18.1 million was primarily due to increased banquet and catering revenues, driven by an increase in group business during the first half of the year.

Other revenues, which primarily represent spa, parking, resort fees and attrition and cancellation fees, increased $7.9 million from the year ended December 31, 2023 to the year ended December 31, 2024, $1.5 million of which was due to non-comparable properties. The remaining increase of $6.4 million was primarily due to increases in resort fees and parking revenues.
Hotel operating expenses. The operating expenses consisted of the following (in thousands):
Year Ended December 31,Change
20242023$%
Rooms$186,131 $176,765 $9,366 5.3 %
Food and beverage193,331 180,546 12,785 7.1 
Other departmental and support expenses268,563 261,536 7,027 2.7 
Management fees27,149 24,998 2,151 8.6 
Franchise fees39,724 35,738 3,986 11.2 
Other property-level expenses103,347 102,177 1,170 1.1 
Total hotel operating expenses$818,245 $781,760 $36,485 4.7 %

Our hotel operating expenses increased $36.5 million from $781.8 million for the year ended December 31, 2023 to $818.2 million for the year ended December 31, 2024, $8.3 million of which was due to the acquisition of non-comparable properties. The remaining increase in hotel operating expenses was primarily due to higher occupancy levels and increased labor costs. Other property level expenses increased due to higher property tax assessments and insurance premiums.

Depreciation and amortization. Depreciation and amortization on our hotel buildings is generally recorded over a 40 year period subsequent to an acquisition. Depreciable lives of hotel furniture, fixtures and equipment are estimated as the time period between the acquisition date and the date that the hotel furniture, fixtures and equipment will be replaced. Our depreciation and amortization expense increased $2.3 million from $111.3 million for the year ended December 31, 2023 to $113.6 million for the year ended December 31, 2024, primarily due to the acquisition of the non-comparable properties.

Impairment losses. During the year ended December 31, 2024, we recorded impairment losses of $32.6 million related to the Westin Washington D.C. City Center and $1.6 million related to the write-off of construction in progress that was determined not to be recoverable. The impairment of the Westin Washington D.C. City Center was a result of our evaluation of the recoverability of the carrying amount of the hotel due to our determination in the fourth quarter of 2024 that it is more likely than not that the hotel will be sold before the end of its previously estimated useful life. The impairment adjusts the hotel's carrying amount to its estimated fair value less costs to sell. During the year ended December 31, 2023, we recorded an impairment loss of $0.9 million related to the write-off of construction in progress that was determined not to be recoverable.

Corporate expenses. Corporate expenses principally consist of employee-related costs, including base payroll, bonus, restricted stock and severance. Corporate expenses also include corporate operating costs, professional fees and directors’ fees. Our corporate expenses increased $20.9 million, from $32.0 million for the year ended December 31, 2023 to $52.9 million for the year ended December 31, 2024, primarily due to $20.4 million of severance expense recognized due to the leadership changes announced in April 2024.

-48-


Table of Contents
Business interruption insurance income. During the year ended December 31, 2023, we recognized $0.5 million of business interruption insurance income related to an electrical fire at the Hilton Garden Inn New York/Times Square Central that caused the hotel to be closed for seven days and $0.1 million related to an insurance claim at the Worthington Renaissance Fort Worth Hotel. No business interruption insurance income was recorded during the year ended December 31, 2024.

Interest expense. Our interest expense increased $0.4 million from $65.1 million for the year ended December 31, 2023 to $65.5 million for the year ended December 31, 2024, and was comprised of the following (in thousands):
Year Ended December 31,Change
20242023$%
Mortgage debt interest$14,753 $16,436 $(1,683)(10.2)%
Term loan interest47,232 43,294 3,938 9.1 
Credit facility interest and unused fees1,253 1,256 (3)(0.2)
Amortization of debt issuance costs1,967 2,053 (86)(4.2)
Interest rate swap mark-to-market— 2,033 (2,033)(100.0)
Finance lease expense (1)
311 — 311 100.0 
 $65,516 $65,072 $444 0.7 %
(1)In October 2024, we extended the term on one of our ground leases, and, as a result, the lease classification changed from an operating lease to a finance lease.

The increase in interest expense is primarily the result of elevated interest rates offset by the reduction in mortgage related interest due to the payoff of our Courtyard Midtown mortgage loan in August 2024.

Income taxes. We recorded an income tax expense of $1.5 million in 2024 and income tax expense of $0.3 million in 2023. The increase in income tax expense was the result of a $1.0 million change in our valuation allowance included in our 2023 income tax provision as well as higher state tax expense in 2024. The 2024 income tax provision includes a change in our valuation allowance of $0.2 million.

Comparison of the Year Ended December 31, 2023 to the Year Ended December 31, 2022

Discussion of the comparison of the results of operations for the year ended December 31, 2023 to the year ended December 31, 2022 was included in our Annual Report on Form 10-K for the year ended December 31, 2023 on page 49 under Part II, Item 7 “Management’s Discussion and Analysis of Financial Condition and Results of Operations,” which was filed with the SEC on February 28, 2024.

Liquidity and Capital Resources

Our short-term liquidity requirements consist primarily of funds necessary to pay our scheduled debt service, near term debt maturities, operating expenses, ground lease payments, capital expenditures directly associated with our hotels, any share repurchases, distributions to our common and preferred stockholders, and the cost of acquiring additional hotels.

On August 6, 2024, we paid off $73.3 million outstanding on the Courtyard New York Manhattan/Midtown East mortgage loan using cash on hand. We have three mortgage loans that mature in the next twelve months. We are actively pursuing a financing transaction the proceeds of which will be used to repay the three mortgage loans that mature in 2025. In the case that we are unsuccessful with obtaining this new financing, we may repay such mortgage loans using cash on hand and our senior unsecured revolving credit facility. As of December 31, 2024, we had $400 million of borrowing capacity under our senior unsecured revolving credit facility.

Our mortgage debt agreements contain “cash trap” provisions that are triggered when the hotel’s operating results fall below a certain debt service coverage ratio. When these provisions are triggered, all of the excess cash flow generated by the hotel is deposited directly into cash management accounts for the benefit of our lenders until a specified debt service coverage ratio is reached and maintained for a certain period of time. Such provisions do not allow the lender the right to accelerate repayment of the underlying debt. As of December 31, 2024, we had no cash traps in place.

Our long-term liquidity requirements consist primarily of funds necessary to pay for the costs of acquiring additional hotels, renovations and other capital expenditures that need to be made periodically to our hotels, scheduled debt payments, debt maturities, certain redemptions of limited operating partnership units (“common OP units”), ground lease payments, share
-49-


Table of Contents
repurchases, and making distributions to our common and preferred stockholders. We expect to meet our long-term liquidity requirements through various sources of capital, including cash provided by operations, borrowings, issuances of additional equity, including common OP units, and/or debt securities and proceeds from property dispositions. Our ability to incur additional debt is dependent upon a number of factors, including the state of the credit markets, our degree of leverage, the value of our unencumbered assets and borrowing restrictions imposed by existing lenders. Our ability to raise capital through the issuance of additional equity and/or debt securities is also dependent on a number of factors including the current state of the capital markets, investor sentiment and our intended use of proceeds. We may need to raise additional capital if we identify acquisition opportunities that meet our investment objectives and require liquidity in excess of existing cash balances. Our ability to raise funds through the issuance of equity securities depends on, among other things, general market conditions for hotel companies and REITs and market perceptions about us.

Our Financing Strategy

Since our formation in 2004, we have been committed to a conservative capital structure with prudent leverage. Our outstanding debt consists of fixed interest rate mortgage debt, unsecured term loans and periodic borrowings on our senior unsecured credit facility. We have a preference to maintain a significant portion of our portfolio as unencumbered in order to provide balance sheet flexibility. We expect that our strategy will enable us to maintain a balance sheet with an appropriate amount of debt throughout all phases of the lodging cycle. We believe that it is prudent to reduce the inherent risk of highly cyclical lodging fundamentals through a low leverage capital structure.

We prefer a relatively simple yet efficient capital structure. We generally structure our hotel acquisitions to be straightforward and to fit within our capital structure; however, we will consider a more complex transaction, such as the issuance of common OP units in connection with the acquisition of Cavallo Point, The Lodge at the Golden Gate, if we believe that the projected returns to our stockholders will significantly exceed the returns that would otherwise be available.

We believe that we maintain a reasonable amount of debt. As of December 31, 2024, we had $1.1 billion of debt outstanding with a weighted average interest rate of 5.21% and a weighted average maturity date of approximately 1.7 years, assuming all extension options available in our debt agreements are exercised. We have three mortgage loans that mature in the next twelve months. We are actively pursuing a financing transaction the proceeds of which will be used to repay the three mortgage loans that mature in 2025. In the case that we are unsuccessful with obtaining this new financing, we may repay such mortgage loans using cash on hand and our senior unsecured revolving credit facility. We expect that our weighted average interest rate will increase as we refinance our debt at less favorable rates. As of December 31, 2024, 34 of our 37 hotels are unencumbered by mortgage debt. We remain committed to our core strategy of prudent leverage.

The following table outlines the timing and extent of our debt principal maturities and estimated interest payments for our mortgage debt and unsecured term loans as of December 31, 2024 (in thousands), assuming all extension options available in our debt agreements are exercised.
Principal
Interest (1)
Total Principal and Interest
2025$295,808 $51,682 $347,490 
2026300,000 26,714 326,714 
2027— 27,633 27,633 
2028500,000 236 500,236 
2029— — — 
$1,095,808 $106,265 $1,202,073 
______________
(1)The interest expense for our variable rate unsecured term loans is calculated based on the rate as of December 31, 2024 of 5.79%.

Information about our financing activities is available in Note 5 to the accompanying consolidated financial statements.

ATM Program

In August 2024, our board of directors approved an “at-the-market” equity offering program (the “Current ATM Program”), pursuant to which we may issue and sell shares of our common stock from time to time, having an aggregate offering price of up to $200.0 million. Prior to the implementation of the Current ATM Program, we had a $200.0 million ATM
-50-


Table of Contents
program (the “Prior ATM Program”), which is no longer active. We did not sell any shares under the Current ATM Program or the Prior ATM Program during the years ended December 31, 2024 and 2023.
Share Repurchase Program
In May 2024, our board of directors authorized the repurchase of up to $200.0 million of our common stock under a new share repurchase program, which replaced our prior share repurchase program that was authorized in September 2022. The timing and actual number of shares repurchased will depend on a variety of factors, including price and general business and market conditions. The new share repurchase program does not obligate us to acquire any particular amount of shares, and may be suspended or discontinued at any time at our discretion. The new share repurchase program will expire on May 1, 2026. During the year ended December 31, 2024, we repurchased 3,114,876 shares of common stock at an average price of $8.33 per share for an aggregate purchase price of $26.0 million. Information about our share repurchase program is in Note 9 to the accompanying consolidated financial statements.
Short-Term Borrowings

Other than borrowings under our senior unsecured credit facility, discussed below, we do not utilize short-term borrowings to meet liquidity requirements.

Senior Unsecured Credit Facility and Unsecured Term Loans

We are party to a Sixth Amended and Restated Credit Agreement that provides us with a $400 million senior unsecured revolving credit facility and two term loan facilities in the aggregate amount of $800 million. The revolving credit facility matures on September 27, 2026, which we may extend for an additional year upon the payment of applicable fees and satisfaction of certain standard conditions. The term loan facilities consist of a $500 million term loan that matures on January 3, 2028 and a $300 million term loan that matures on January 3, 2026. In September 2024, we exercised our option to extend the maturity of our $300 million term loan from January 3, 2025 to January 3, 2026. We have the right to increase the aggregate amount of the facilities to $1.4 billion upon the satisfaction of certain standard conditions. As of December 31, 2024, we had $400 million of borrowing capacity under our senior unsecured revolving credit facility.

Additional information about the credit and term loan facilities, including a summary of significant covenants, can be found in Note 5 to the accompanying consolidated financial statements.

Sources and Uses of Cash

As of December 31, 2024, we had $81.4 million of unrestricted corporate cash and $47.4 million of restricted cash, and no outstanding borrowings on our senior unsecured credit facility.

Our net cash provided by operations was $224.4 million for the year ended December 31, 2024. Our cash from operations generally consists of the net cash flow from hotel operations, offset by cash paid for corporate expenses, interest payments, and other working capital changes. The decrease in cash provided by operations was primarily driven by timing differences related to collections from our hotel managers and severance payments related to our previously announced leadership changes.

Our net cash used in investing activities was $112.1 million for the year ended December 31, 2024, which consisted of $81.6 million of capital expenditures and $30.5 million paid for the acquisition of the AC Hotel Minneapolis Downtown.

Our net cash used in financing activities was $150.7 million for the year ended December 31, 2024, which consisted of $25.6 million of distributions paid to holders of common stock and common units, $9.8 million of distributions paid to holders of preferred stock, $9.1 million of scheduled mortgage debt principal payments, $73.3 million of repayments of mortgage debt, $6.9 million paid to repurchase shares upon the vesting of restricted stock for the payment of tax withholdings obligations, and $26.0 million paid to repurchase shares under our share repurchase program.

We currently anticipate our significant sources of cash for the year ending December 31, 2025 will be the net cash flow from hotel operations, proceeds from the sale of the Westin Washington D.C. City Center, and proceeds from debt financings or sales of debt securities. We expect our estimated uses of cash for the year ending December 31, 2025 will be scheduled debt service and maturity payments, potential acquisitions of hotel properties, capital expenditures, operating costs, ground lease payments, corporate expenses, distributions to preferred and common stockholders, and potential share repurchases.

Dividend Policy
-51-


Table of Contents

We intend to distribute to our stockholders dividends at least equal to our REIT taxable income to avoid paying corporate income tax and excise tax on our earnings (other than the earnings of our taxable REIT subsidiaries, which are all subject to tax at regular corporate rates) and to qualify for the tax benefits afforded to REITs under the Code. In order to qualify as a REIT under the Code, we generally must make distributions to our stockholders each year in an amount equal to at least:

90% of our REIT taxable income determined without regard to the dividends paid deduction and excluding net capital gains, plus

90% of the excess of our net income from foreclosure property over the tax imposed on such income by the Code, minus

any excess non-cash income.

The timing and frequency of distributions will be authorized by our board of directors and declared by us based upon a variety of factors, including our financial performance, restrictions under applicable law and our current and future loan agreements, our debt service requirements, our capital expenditure requirements, the requirements for qualification as a REIT under the Code and other factors that our board of directors may deem relevant from time to time.

We have declared the following dividends to holders of our common stock and distributions to holders of common OP units and LTIP units for the years ended December 31, 2024 and 2023, and through the date of this report:

Payment DateRecord DateDividend
per Share/Unit
April 12, 2023March 31, 2023$0.03 
July 12, 2023June 30, 2023$0.03 
October 12, 2023September 29, 2023$0.03 
January 11, 2024December 29, 2023$0.03 
April 12, 2024March 29, 2024$0.03 
July 12, 2024June 28, 2024$0.03 
October 11, 2024September 30, 2024$0.03 
January 14, 2025December 31, 2024$0.23 

We have declared the following dividends to holders of our Series A Preferred Stock for the years ended December 31, 2024 and 2023, and through the date of this report:

Payment DateRecord DateDividend
per Share
March 31, 2023March 17, 2023$0.515625 
June 30, 2023June 20, 2023$0.515625 
September 29, 2023September 18, 2023$0.515625 
December 29, 2023December 18, 2023$0.515625 
March 29, 2024March 18, 2024$0.515625 
June 28, 2024June 18, 2024$0.515625 
September 30, 2024September 20, 2024$0.515625 
December 31, 2024December 20, 2024$0.515625 

Capital Expenditures

The management and franchise agreements for each of our hotels provide for the establishment of separate property improvement reserves to cover, among other things, the cost of replacing and repairing furniture, fixtures and equipment at our hotels and other routine capital expenditures. Contributions to the property improvement fund are calculated as a percentage of hotel revenues. In addition, we may be required to pay for the cost of certain additional improvements that are not permitted to be funded from the property improvement reserves under the applicable management or franchise agreement. As of
-52-


Table of Contents
December 31, 2024, we have set aside $44.7 million for capital projects in property improvement funds, which are included in restricted cash on our consolidated balance sheets.

We invested approximately $81.6 million in capital improvements at our hotels during the year ended December 31, 2024. Completed projects in 2024 included the following:

Hotel Champlain Burlington: We completed the rebranding and repositioning of the Hilton Burlington Lake Champlain to Hotel Champlain Burlington, a Curio Collection by Hilton in July 2024. The transformation of the 258-room hotel represents a strong return-on-investment opportunity and included the creation of new lifestyle community spaces, a new all-day cafe, an upgraded state-of-the-art fitness center, and a new signature seafood restaurant, Original Skiff Fish & Oysters, in partnership with a local award-winning chef.
Westin San Diego Bayview: We completed a comprehensive renovation of the hotel's guestrooms during the second quarter of 2024.
Bourbon Orleans Hotel: We completed a comprehensive renovation of the hotel's guestrooms during the third quarter of 2024.

We expect to spend approximately $85 to $95 million in capital improvements at our hotels in 2025, which includes the completion of certain projects that commenced in 2024. Significant projects in 2025 include the following:

Orchards Inn Sedona: We commenced the repositioning of Orchards Inn as the Cliffs at L'Auberge on November 1, 2024. The repositioning will integrate the hotel with the adjacent L'Auberge de Sedona and include construction of a new pool connecting the two properties, renovation of the guestrooms and creation of a new arrival experience and new outdoor event space. We expect to complete the project in 2025.
Hilton Garden Inn New York/Times Square Central: The Company expects to complete a renovation of the hotel's guestrooms during the first quarter of 2025.
Kimpton Hotel Palomar Phoenix: The Company expects to commence a renovation of the hotel's guestrooms during the second quarter of 2025.
Courtyard New York Manhattan/Midtown East: The Company expects to commence a renovation of the hotel's guestrooms during the fourth quarter of 2025.

Non-GAAP Financial Measures

We use the following non-GAAP financial measures that we believe are useful to investors as key measures of our operating performance: EBITDA, EBITDAre, Adjusted EBITDA, Hotel Adjusted EBITDA, FFO and Adjusted FFO. These measures should not be considered in isolation or as a substitute for measures of performance in accordance with U.S. GAAP. EBITDA, EBITDAre, Adjusted EBITDA, Hotel Adjusted EBITDA, FFO and Adjusted FFO, as calculated by us, may not be comparable to other companies that do not define such terms exactly as the Company.

Use and Limitations of Non-GAAP Financial Measures

Our management and Board of Directors use EBITDA, EBITDAre, Adjusted EBITDA, Hotel Adjusted EBITDA, FFO and Adjusted FFO to evaluate the performance of our hotels and to facilitate comparisons between us and other lodging REITs, hotel owners who are not REITs and other capital intensive companies. The use of these non-GAAP financial measures has certain limitations. These non-GAAP financial measures as presented by us, may not be comparable to non-GAAP financial measures as calculated by other real estate companies. These measures do not reflect certain expenses or expenditures that we incurred and will incur, such as depreciation, interest and capital expenditures. We compensate for these limitations by separately considering the impact of these excluded items to the extent they are material to operating decisions or assessments of our operating performance. Our reconciliations to the most comparable U.S. GAAP financial measures, and our consolidated statements of operations and comprehensive income and consolidated statements of cash flows, include interest expense, capital expenditures, and other excluded items, all of which should be considered when evaluating our performance, as well as the usefulness of our non-GAAP financial measures.

These non-GAAP financial measures are used in addition to and in conjunction with results presented in accordance with U.S. GAAP. They should not be considered as alternatives to operating profit, cash flow from operations, or any other operating performance measure prescribed by U.S. GAAP. These non-GAAP financial measures reflect additional ways of viewing our operations that we believe, when viewed with our U.S. GAAP results and the reconciliations to the corresponding U.S. GAAP financial measures, provide a more complete understanding of factors and trends affecting our business than could be obtained absent this disclosure. We strongly encourage investors to review our financial information in its entirety and not to rely on a single financial measure.
-53-


Table of Contents

EBITDA and EBITDAre

EBITDA represents net income (calculated in accordance with U.S. GAAP) excluding: (1) interest expense; (2) provision for income taxes, including income taxes applicable to sale of assets; and (3) depreciation and amortization. The Company computes EBITDAre in accordance with the National Association of Real Estate Investment Trusts ("Nareit") guidelines, as defined in its September 2017 white paper "Earnings Before Interest, Taxes, Depreciation and Amortization for Real Estate." EBITDAre represents net income (calculated in accordance with U.S. GAAP) adjusted for: (1) interest expense; (2) provision for income taxes, including income taxes applicable to sale of assets; (3) depreciation and amortization; (4) gains or losses on the disposition of depreciated property including gains or losses on change of control; (5) impairment write-downs of depreciated property and of investments in unconsolidated affiliates caused by a decrease in value of depreciated property in the affiliate; and (6) adjustments to reflect the entity's share of EBITDAre of unconsolidated affiliates.

We believe EBITDA and EBITDAre are useful to an investor in evaluating our operating performance because they help investors evaluate and compare the results of our operations from period to period by removing the impact of our capital structure (primarily interest expense) and our asset base (primarily depreciation and amortization, and in the case of EBITDAre, impairment and gains or losses on dispositions of depreciated property) from our operating results. In addition, covenants included in our debt agreements use EBITDA as a measure of financial compliance. We also use EBITDA and EBITDAre as measures in determining the value of hotel acquisitions and dispositions.

FFO

The Company computes FFO in accordance with standards established by Nareit, which defines FFO as net income (calculated in accordance with U.S. GAAP) excluding gains or losses from sales of properties and impairment losses, plus real estate related depreciation and amortization. The Company believes that the presentation of FFO provides useful information to investors regarding its operating performance because it is a measure of the Company's operations without regard to specified non-cash items, such as real estate related depreciation and amortization and gains or losses on the sale of assets. The Company also uses FFO as one measure in assessing its operating results.

Adjustments to EBITDAre and FFO

We adjust EBITDAre and FFO when evaluating our performance because we believe that the exclusion of certain additional items described below provides useful supplemental information to investors regarding our ongoing operating performance and that the presentation of Adjusted EBITDA and Adjusted FFO when combined with U.S. GAAP net income, EBITDAre and FFO, is beneficial to an investor's complete understanding of our consolidated and property-level operating performance. We adjust EBITDAre and FFO for the following items:

Non-Cash Lease Expense and Other Amortization: We exclude the non-cash expense incurred from the straight line recognition of expense from our ground leases and other contractual obligations and the non-cash amortization of our favorable and unfavorable contracts, originally recorded in conjunction with certain hotel acquisitions. We exclude these non-cash items because they do not reflect the actual cash amounts due to the respective lessors in the current period and they are of lesser significance in evaluating our actual performance for that period.

Cumulative Effect of a Change in Accounting Principle: The Financial Accounting Standards Board promulgates new accounting standards that require or permit the consolidated statement of operations and comprehensive income to reflect the cumulative effect of a change in accounting principle. We exclude the effect of these adjustments, which include the accounting impact from prior periods, because they do not reflect the Company’s actual underlying performance for the current period.

Gains or Losses from Early Extinguishment of Debt: We exclude the effect of gains or losses recorded on the early extinguishment of debt because these gains or losses result from transaction activity related to the Company’s capital structure that we believe are not indicative of the ongoing operating performance of the Company or our hotels.

Hotel Acquisition Costs: We exclude hotel acquisition costs expensed during the period because we believe these transaction costs are not reflective of the ongoing performance of the Company or our hotels.

Severance Costs: We exclude corporate severance costs, or reversals thereof, incurred with the termination of corporate-level employees and severance costs incurred at our hotels related to lease terminations or structured
-54-


Table of Contents
severance programs because we believe these costs do not reflect the ongoing performance of the Company or our hotels.

Hotel Manager Transition and Hotel Pre-Opening Costs: We exclude the transition costs associated with a change in hotel manager and the pre-opening costs associated with the redevelopment or rebranding of a hotel because we believe these items do not reflect the ongoing performance of the Company or our hotels.

Other Items: From time to time we incur costs or realize gains that we consider outside the ordinary course of business and that we do not believe reflect the ongoing performance of the Company or our hotels. Such items may include, but are not limited to, the following: lease preparation costs incurred to prepare vacant space for marketing; management or franchise contract termination fees; gains or losses from legal settlements; costs incurred related to natural disasters; and gains on property insurance claim settlements, other than income related to business interruption insurance.

In addition, to derive Adjusted FFO, we exclude any unrealized fair value adjustments to interest rate swaps and the portion of our non-cash ground lease expense recognized as interest expense. We exclude these non-cash amounts because they do not reflect the underlying performance of the Company.

Hotel Adjusted EBITDA

We believe that Hotel Adjusted EBITDA provides our investors with a useful financial measure to evaluate our hotel operating performance, excluding the impact of our capital structure (primarily interest), our asset base (primarily depreciation and amortization), and our corporate-level expenses. With respect to Hotel Adjusted EBITDA, we believe that excluding the effect of corporate-level expenses provides a more complete understanding of the operating results over which individual hotels and third-party management companies have direct control. We believe property-level results provide investors with supplemental information on the ongoing operational performance of our hotels and effectiveness of the third-party management companies operating our business on a property-level basis. Hotel Adjusted EBITDA margins are calculated as Hotel Adjusted EBITDA divided by total hotel revenues.

The following table is a reconciliation of our U.S. GAAP net income to EBITDA, EBITDAre, Adjusted EBITDA and Hotel Adjusted EBITDA (in thousands):
Year Ended December 31,
202420232022
Net income$48,250 $86,635 $109,705 
Interest expense65,516 65,072 38,283 
Income tax expense1,541 317 2,607 
Real estate related depreciation and amortization 113,588 111,302 108,849 
EBITDA228,895 263,326 259,444 
Impairment losses34,169 941 2,843 
Loss on sale of hotel properties (1)
— — 1,659 
EBITDAre
263,064 264,267 263,946 
Non-cash lease expense and other amortization5,970 6,156 6,226 
Loss on early extinguishment of debt— — 9,766 
Hotel pre-opening costs1,006 1,246 — 
Hotel manager transition items— — 1,164 
Severance costs (2)
20,362 — (532)
Adjusted EBITDA$290,402 $271,669 $280,570 
Corporate expenses32,549 32,048 31,790 
Interest (income) and other (income) expense, net(4,337)(2,561)(255)
Hotel Adjusted EBITDA$318,614 $301,156 $312,105 
_______________
-55-


Table of Contents
(1)During the year ended December 31, 2022, we recognized an incremental loss of $1.7 million due to post-closing adjustments related to hotels sold in 2021.
(2)
During the year ended December 31, 2024, we incurred severance costs related to the executive team changes that occurred in April 2024. During the year ended December 31, 2022, we incurred severance costs associated with the elimination of positions at our hotels. These costs are classified within other hotel expenses on the consolidated statement of operations.

The following table is a reconciliation of our U.S. GAAP net income to FFO and Adjusted FFO (in thousands):
Year Ended December 31,
202420232022
Net income$48,250 $86,635 $109,705 
Real estate related depreciation and amortization113,588 111,302 108,849 
Impairment losses34,169 941 2,843 
Loss on sale of hotel properties (1)
— — 1,659 
FFO196,007 198,878 223,056 
Distributions to preferred stockholders(9,817)(9,817)(9,817)
FFO available to common stock and unit holders186,190 189,061 213,239 
Non-cash lease expense and other amortization6,092 6,156 6,226 
Loss on early extinguishment of debt— — 9,766 
Hotel pre-opening costs1,006 1,246 — 
Hotel manager transition items— — 1,164 
Severance costs (2)
20,362 — (532)
Fair value adjustments to interest rate swaps— 2,033 (13,914)
Adjusted FFO available to common stock and unit holders$213,650 $198,496 $215,949 
_______________
(1)During the year ended December 31, 2022, we recognized an incremental loss of $1.7 million due to post-closing adjustments related to hotels sold in 2021.
(2)
During the year ended December 31, 2024, we incurred severance costs related to the executive team changes that occurred in April 2024. During the year ended December 31, 2022, we incurred severance costs associated with the elimination of positions at our hotels. These costs are classified within other hotel expenses on the consolidated statement of operations.

Critical Accounting Estimates and Policies

Our consolidated financial statements include the accounts of DiamondRock Hospitality Company and all consolidated subsidiaries. The preparation of financial statements in conformity with U.S. GAAP requires management to make estimates and assumptions that affect the reported amount of assets and liabilities at the date of our financial statements and the reported amounts of revenues and expenses during the reporting period. While we do not believe the reported amounts would be materially different, application of these policies involves the exercise of judgment and the use of assumptions as to future uncertainties and, as a result, actual results could differ materially from these estimates. We evaluate our estimates and judgments, including those related to the impairment of long-lived assets, on an ongoing basis. We base our estimates on experience and on various assumptions that are believed to be reasonable under the circumstances. All of our significant accounting policies are disclosed in the notes to our consolidated financial statements. The following represent certain critical accounting policies that require us to exercise our business judgment or make significant estimates:

Investment in Hotels

Property and equipment are recorded at cost. Costs of improvements that extend the economic life or improve service potential, which generally includes significant improvements, renovations and replacements, are capitalized, while repairs and maintenance are expensed as incurred.

Acquisitions of hotel properties are generally accounted for as acquisitions of a group of assets and recorded at relative fair value based upon total accumulated cost of the acquisition. The acquisition cost is allocated to land, buildings, improvements, furniture, fixtures and equipment, as well as identifiable intangible and lease assets and liabilities. In making estimates of fair values for purposes of allocating purchase price we evaluate several factors, including but not limited to
-56-


Table of Contents
comparable sales, expected future cash flows discounted at risk adjusted rates as well as industry and Company data. Direct acquisition-related costs are capitalized as a component of the acquired assets.

Depreciation is recorded using the straight-line method over the assets' estimated useful lives, which are generally as follows: 15 to 40 years for buildings and improvements; 1 to 10 years for furniture, fixtures and equipment; and 3 to 5 years for computer equipment and acquired software.

We evaluate the carrying value of our property and equipment for indicators of impairment. Indicators of impairment that may cause a review include, but are not limited to, adverse changes in the demand for lodging at the properties, current or projected losses from operations, and an expectation that the property is more likely than not to be sold significantly before the end of its useful life. When such indicators exist, we perform an analysis to determine the recoverability of the asset group by comparing the estimated undiscounted future cash flows, including the proceeds from the ultimate disposition of a hotel, less costs to sell, to the net carrying value of the asset group. If the carrying value of the asset group is not recoverable and it exceeds the estimated fair value of the asset group, we recognize an impairment loss in our consolidated statement of operations and comprehensive income for the amount by which the carrying value exceeds the estimated fair value. We allocate the impairment loss related to the asset group among the various assets within the asset group pro rata based on the relative carrying values of the respective assets.

We will classify a hotel as held for sale in the period that we have made the decision to dispose of the hotel, a binding agreement to purchase the property has been signed under which the buyer has committed a significant amount of nonrefundable cash and no significant financing or other contingencies exist which could cause the transaction to not be completed in a timely manner. If these criteria are met, we will record an impairment loss if the fair value less costs to sell is lower than the carrying amount of the hotel and related assets and will cease recording depreciation expense. We will classify the assets and related liabilities as held for sale on the balance sheet.

Upon the sale or retirement of a fixed asset, the cost and related accumulated depreciation are removed from the Company’s accounts and any resulting gain or loss is included in the statements of operations and comprehensive income.

Inflation

Operators of hotels, in general, possess the ability to adjust room rates daily to reflect the effects of inflation. Generally, our management companies may adjust room rates daily, excluding previous contractually committed reservations. However, competitive pressures or other factors may limit the ability of our management companies to raise room rates. Inflation may also affect our expenses and cost of capital improvements, including, without limitation, by increasing the costs of labor, employee-related benefits, food, commodities and other materials, taxes, property and casualty insurance and utilities.

During 2024, inflation levels began to decrease, but remained elevated relative to the years preceding 2021. While the Federal Reserve made several cuts to interest rates in the second half of 2024 in response to decreases in inflation levels, it continues to indicate that it will remain cautious in determining whether to hold its benchmark rate at current levels or continue to slowly ease interest rates throughout 2025. Any increases in interest rates, especially if coupled with reduced government spending and volatility in financial markets, may have the effect of further increasing economic uncertainty, and increasing the cost of new indebtedness and servicing our outstanding variable rate debt.

Seasonality

The periods during which our hotels experience higher revenues vary from property to property, depending principally upon location and the customer base served. Accordingly, we expect some seasonality in our business. Volatility in our financial performance from the seasonality of the lodging industry could adversely affect our financial condition and results of operations.

New Accounting Pronouncements Not Yet Adopted

See Note 2 to the accompanying consolidated financial statements for additional information relating to recently issued accounting pronouncements.

Item 7A. Quantitative and Qualitative Disclosures about Market Risk

Market risk includes risks that arise from changes in interest rates, foreign currency exchange rates, commodity prices, equity prices and other market changes that affect market sensitive instruments. In pursuing our business strategies, the primary
-57-


Table of Contents
market risk to which we are currently exposed, and, to which we expect to be exposed in the future, is interest rate risk. The face amount of our outstanding debt as of December 31, 2024 was $1.1 billion, of which $0.8 billion had a variable interest rate. Our primary sensitivity in 2024 was to changes in one-month Secured Overnight Financing Rate (“SOFR”), as the interest rates on our variable-rate indebtedness were based on this benchmark rate. We use interest rate swaps in order to maintain what we believe to be an appropriate level of exposure to interest rate variability. As of December 31, 2024, we held interest rate swaps related to $225 million of our variable-rate indebtedness. In addition, effective January 2, 2025, we have an additional $100 million of interest rate swaps related to our variable-rate indebtedness. We receive one-month SOFR and pay a fixed rate for all of our interest rate swaps. If market rates of interest on our unhedged variable rate debt fluctuate by 100 basis points, interest expense would increase or decrease, depending on rate movement, future earnings and cash flows, by $4.8 million annually.

Item 8.   Financial Statements and Supplementary Data

See Index to the Financial Statements on page F-1.

Item 9.   Changes in and Disagreements with Accountants on Accounting and Financial Disclosure

None.

Item 9A.   Controls and Procedures

Evaluation of Disclosure Controls and Procedures

The Company’s management has evaluated, under the supervision and with the participation of the Company’s Chief Executive Officer and Chief Financial Officer, the effectiveness of the disclosure controls and procedures (as defined in Rules 13a-15(e) and 15d-15(e) under the Securities Exchange Act of 1934, as amended (the “Exchange Act”)), as required by paragraph (b) of Rules 13a-15 and 15d-15 under the Exchange Act, and our Chief Executive Officer and Chief Financial Officer have concluded that as of the end of the period covered by this report, the Company’s disclosure controls and procedures were effective to give reasonable assurances that information we disclose in reports filed with the Securities and Exchange Commission (i) is recorded, processed, summarized and reported within the time periods specified in the Securities and Exchange Commission’s rules and forms and (ii) is accumulated and communicated to our management, including our principal executive officer and principal financial officer, as appropriate to allow timely decisions regarding disclosure.

Changes in Internal Control over Financial Reporting

There was no change in the Company’s internal control over financial reporting identified in connection with the evaluation required by paragraph (d) of Rules 13a-15 and 15d-15 under the Exchange Act during the Company’s most recent fiscal quarter that materially affected, or is reasonably likely to materially affect, the Company’s internal control over financial reporting.

Management's Report on Internal Control over Financial Reporting

The report of our management regarding internal control over financial reporting is set forth on page F-2 of this Annual Report on Form 10-K under the caption “Management's Report on Internal Control over Financial Reporting” and incorporated herein by reference.

Attestation Report of Independent Registered Public Accounting Firm

The report of our independent registered public accounting firm regarding our internal control over financial reporting is set forth on page F-3 of this Annual Report on Form 10-K under the caption “Report of Independent Registered Public Accounting Firm” and incorporated herein by reference.

Item 9B.   Other Information

During the three months ended December 31, 2024, none of our directors or officers (as defined in Rule 16a-1(f) of the Exchange Act) adopted, terminated or modified a Rule 10b5-1 trading arrangement or non-Rule 10b5-1 trading arrangement (as such terms are defined in Item 408 of Regulation S-K).

Item 9C.   Disclosure Regarding Foreign Jurisdictions that Prevent Inspections
-58-


Table of Contents

Not applicable.
-59-


Table of Contents
PART III

The information required by Items 10-14 is incorporated by reference to our proxy statement for the 2025 annual meeting of stockholders (to be filed with the SEC not later than 120 days after the end of the fiscal year covered by this report) (“2025 proxy statement”).

Item 10.   Directors, Executive Officers and Corporate Governance

We have adopted an insider trading policy governing the purchase, sale and other dispositions of the Company's securities that applies to all of our directors, officers, employees and other covered persons. We believe that our insider trading policy is reasonably designed to promote compliance with insider trading laws, rules and regulations, and listing standards applicable to the Company. A copy of the insider trading policy is filed as Exhibit 19 to this Form 10-K. We have also implemented processes for the Company that we believe are designed to promote compliance with insider trading laws, rules and regulations, and applicable listing standards.

The other information required by this item is incorporated by reference to our 2025 proxy statement.

Item 11.   Executive Compensation

The information required by this item is incorporated by reference to our 2025 proxy statement.

Item 12.   Security Ownership of Certain Beneficial Owners and Management and Related Stockholder Matters

The information required by this item is incorporated by reference to our 2025 proxy statement. Information regarding our equity plans set forth in Item 5 of this Annual Report on Form 10-K is incorporated by reference into this Item 12.

Item 13.   Certain Relationships and Related Transactions and Director Independence

The information required by this item is incorporated by reference to our 2025 proxy statement.

Item 14.   Principal Accountant Fees and Services

The information required by this item is incorporated by reference to our 2025 proxy statement.

Our independent public accounting firm is KPMG LLP, McLean, Virginia, PCAOB Auditor ID: 185.

-60-


Table of Contents
PART IV

Item 15.   Exhibits and Financial Statement Schedules

1.Financial Statements

Included herein at pages F-1 through F-35.

2.Financial Statement Schedules

The following financial statement schedule is included herein on pages F-36 and F-37:

Schedule III - Real Estate and Accumulated Depreciation

All other schedules for which provision is made in Regulation S-X are either not required to be included herein under the related instructions or are inapplicable or the related information is included in the footnotes to the applicable financial statement and, therefore, has been omitted.

3.Exhibits

The following exhibits are included in this Annual Report on Form 10-K for the fiscal year ended December 31, 2024 (and are numbered in accordance with Item 601 of Regulation S-K):

Exhibit NumberDescription of Exhibit
Articles of Amendment and Restatement of DiamondRock Hospitality Company (incorporated by reference to the Registrant's Registration Statement on Form S-11 filed with the Securities and Exchange Commission on March 1, 2005 (File no. 333-123065))
Amendment to the Articles of Amendment and Restatement of DiamondRock Hospitality Company (incorporated by reference to the Registrant's Current Report on Form 8-K filed with the Securities and Exchange Commission on January 10, 2007)
Articles of Amendment to the Articles of Amendment and Restatement of DiamondRock Hospitality Company (incorporated by reference to the Registrant's Current Report on Form 8-K filed with the Securities and Exchange Commission on July 9, 2012)
Articles Supplementary Prohibiting DiamondRock Hospitality Company From Electing to be Subject to Section 3-803 of the Maryland General Corporation Law Absent Stockholder Approval (incorporated by reference to the Registrant’s Current Report on Form 8-K filed with the Securities and Exchange Commission on February 26, 2014)
Articles of Amendment to the Articles of Amendment and Restatement of DiamondRock Hospitality Company (incorporated by reference to the Registrant’s Current Report on Form 8-K filed with the Securities and Exchange Commission on May 5, 2016)
Articles of Amendment to the Articles of Amendment and Restatement of DiamondRock Hospitality Company (incorporated by reference to the Registrant’s Current Report on Form 8-K filed with the Securities and Exchange Commission on May 13, 2019)
Articles Supplementary Designating DiamondRock Hospitality Company's 8.250% Series A Cumulative Redeemable Preferred Stock (incorporated by reference to the Registrant’s Form 8-A filed with the Securities and Exchange Commission on August 28, 2020 (File No. 001-32514))
Fifth Amended and Restated Bylaws of DiamondRock Hospitality (incorporated by reference to the Registrant's Current Report on Form 8-K filed with the Securities and Exchange Commission on August 1, 2023)
Form of Certificate for Common Stock for DiamondRock Hospitality Company (incorporated by reference to the Registrant's Quarterly Report on Form 10-Q filed with the Securities and Exchange Commission on May 5, 2010)
Form of Specimen Certificate for DiamondRock Hospitality Company's 8.250% Series A Cumulative Redeemable Preferred Stock (incorporated by reference to the Registrant’s Form 8-A filed with the Securities and Exchange Commission on August 28, 2020 (File No. 001-32514))
Description of Securities of DiamondRock Hospitality Company (incorporated by reference to the Registrant's Annual Report on Form 10-K filed with the Securities and Exchange Commission on February 28, 2024)
Amended and Restated Agreement of Limited Partnership of DiamondRock Hospitality Limited Partnership, dated as of August 28, 2018 (incorporated by reference to the Registrant's Current Report on Form 8-K filed with the Securities and Exchange Commission on August 31, 2018)
-61-


Table of Contents
Amendment No. 1 to the Amended and Restated Agreement of Limited Partnership of DiamondRock Hospitality Limited Partnership, dated August 28, 2020 (incorporated by reference to the Registrant's Current Report on Form 8-K filed with the Securities and Exchange Commission on August 31, 2020)
DiamondRock Hospitality Company Deferred Compensation Plan (incorporated by reference to the Registrant’s Registration Statement on Form S-8 filed with the Securities and Exchange Commission on August 8, 2014)
First Amendment to DiamondRock Hospitality Company Deferred Compensation Plan, approved by the Compensation Committee of the Board of Directors on December 15, 2014 (incorporated by reference to the Registrant's Annual Report on Form 10-K filed with the Securities and Exchange Commission on February 27, 2015)
Sixth Amended and Restated Credit Agreement, dated as of September 27, 2022, by and among DiamondRock Hospitality Limited Partnership, DiamondRock Hospitality Company, Wells Fargo Bank, National Association, as Administrative Agent, each of Wells Fargo Securities, LLC, BofA Securities, Inc., U.S. Bank National Association, KeyBanc Capital Markets Inc., Regions Capital Markets, a Division of Regions Bank, PNC Capital Markets LLC, TD Securities (USA) LLC, Capital One, National Association and BMO Harris Bank, N.A., as Joint Lead Arrangers, each of Wells Fargo Securities, LLC, BofA Securities, Inc., U.S. Bank National Association and TD Securities (USA ) LLC, as Joint Bookrunners, each of Bank of America, N.A., U.S. Bank National Association and TD Bank, N.A., as Syndication Agents, each of KeyBank National Association, Regions Bank, PNC Bank, National Association, BMO Harris Bank, N.A. and Capital One, National Association, as Documentation Agents, and each of Wells Fargo Bank, National Association and PNC Bank, National Association, as Sustainability Structuring Agents (incorporated by reference to the Registrant’s Current Report on Form 8-K filed with the Securities and Exchange Commission on September 28, 2022)
10.6
First Amendment to the Sixth Amended and Restated Credit Agreement, dated as of January 31, 2025, by and among DiamondRock Hospitality Limited Partnership, DiamondRock Hospitality Company, Wells Fargo Bank, National Association, as Administrative Agent, each of Wells Fargo Securities, LLC, BofA Securities, Inc., U.S. Bank National Association, KeyBanc Capital Markets Inc., Regions Capital Markets, a Division of Regions Bank, PNC Capital Markets LLC, TD Securities (USA) LLC, Capital One, National Association and BMO Harris Bank, N.A., as Joint Lead Arrangers, each of Wells Fargo Securities, LLC, BofA Securities, Inc., U.S. Bank National Association and TD Securities (USA ) LLC, as Joint Bookrunners, each of Bank of America, N.A., U.S. Bank National Association and TD Bank, N.A., as Syndication Agents, each of KeyBank National Association, Regions Bank, PNC Bank, National Association, BMO Harris Bank, N.A. and Capital One, National Association, as Documentation Agents, and each of Wells Fargo Bank, National Association and PNC Bank, National Association, as Sustainability Structuring Agents
Form of Severance Agreement (and schedule of material differences thereto) (incorporated by reference to the Registrant's Quarterly Report on Form 10-Q filed with the Securities and Exchange Commission on April 30, 2012)
Form of Indemnification Agreement (incorporated by reference to the Registrant's Current Report on Form 8-K filed with the Securities and Exchange Commission on December 16, 2009)
DiamondRock Hospitality Company 2016 Equity Incentive Plan, effective as of May 3, 2016 (incorporated by reference to Appendix B to the Registrant's Proxy Statement on Schedule 14A filed with the Securities and Exchange Commission on March 24, 2016)
First Amendment to the DiamondRock Hospitality Company 2016 Equity Incentive Plan (incorporated by reference to the Registrant's Current Report on Form 8-K filed with the Securities and Exchange Commission on December 26, 2018)
Form of Restricted Stock Award Agreement under the 2016 Equity Incentive Plan (incorporated by reference to the Registrant’s Quarterly Report on Form 10-Q filed with the Securities and Exchange Commission on August 5, 2016)
Form of Performance Stock Unit Agreement under the 2016 Equity Incentive Plan (incorporated by reference to the Registrant’s Quarterly Report on Form 10-Q filed with the Securities and Exchange Commission on August 5, 2016)
DiamondRock Hospitality Company 2024 Equity Incentive Plan, effective as of May 1, 2024 (incorporated by reference to Exhibit 99.1 to the Registrant's Registration Statement on Form S-8 filed with the Securities and Exchange Commission on May 1, 2024)
Form of Restricted Stock Award Agreement under the 2024 Equity Incentive Plan
Form of Performance Stock Unit Agreement under the 2024 Equity Incentive Plan
General Release Agreement, dated May 17, 2024, between Troy G. Furbay and DiamondRock Hospitality Company (incorporated by reference to the Registrant’s Current Report on Form 8-K filed with the Securities and Exchange Commission on May 23, 2024)
General Release Agreement, dated May 21, 2024, between Mark W. Brugger and DiamondRock Hospitality Company (incorporated by reference to the Registrant’s Current Report on Form 8-K filed with the Securities and Exchange Commission on May 23, 2024)
Retirement Agreement, dated May 31, 2024, between William J. Tennis and DiamondRock Hospitality Company (incorporated by reference to the Registrant’s Current Report on Form 8-K filed with the Securities and Exchange Commission on June 3, 2024)
-62-


Table of Contents
Form of Severance Agreement dated February 28, 2025 (and schedule of material differences thereto)
19
DiamondRock Hospitality Company Insider Trading Policy
21.1
List of DiamondRock Hospitality Company Subsidiaries
23.1
Consent of KPMG LLP
31.1
Certification of Chief Executive Officer Required by Rule 13a-14(a) of the Securities Exchange Act of 1934, as amended.
31.2
Certification of Chief Financial Officer Required by Rule 13a-14(a) of the Securities Exchange Act of 1934, as amended.
Certification of Chief Executive Officer and Chief Financial Officer Required by Rule 13a-14(b) of the Securities Exchange Act of 1934, as amended.
DiamondRock Hospitality Company Compensation Recovery Policy (incorporated by reference to the Registrant's Annual Report on Form 10-K filed with the Securities and Exchange Commission on February 28, 2024)
101.SCH†Inline XBRL Taxonomy Extension Schema Document.
101.CAL†Inline XBRL Taxonomy Extension Calculation Linkbase Document.
101.LAB†Inline XBRL Taxonomy Extension Label Linkbase Document.
101.PRE†Inline XBRL Taxonomy Extension Presentation Linkbase Document.
101.DEF†Inline XBRL Taxonomy Definition Linkbase Document.
104†Cover Page Interactive Data File (formatted as inline XBRL and with applicable taxonomy extension information contained in Exhibits 101.*)
* Exhibit is a management contract or compensatory plan or arrangement.
† Filed herewith
** Furnished herewith

Item 16.   Form 10-K Summary

Not applicable.
-63-


Table of Contents
SIGNATURES

Pursuant to the requirements of Section 13 or 15(d) of the Securities Exchange Act of 1934, the registrant has duly caused this report to be signed on its behalf by the undersigned, thereunto duly authorized, in the City of Bethesda, State of Maryland, on February 28, 2025.
DIAMONDROCK HOSPITALITY COMPANY
By:/s/ ANIKA C. FISCHER
Name:Anika C. Fischer
Title:Senior Vice President, General Counsel, and Corporate Secretary

Pursuant to the requirements of the Securities Exchange Act of 1934, this report has been signed by the following persons on behalf of the registrant and in the capacities and on the dates indicated.
SignatureTitleDate
/s/ JEFFREY J. DONNELLYChief Executive Officer and DirectorFebruary 28, 2025
Jeffrey J. Donnelly(Principal Executive Officer)
/s/ BRIONY R. QUINNExecutive Vice President, Chief Financial Officer and TreasurerFebruary 28, 2025
Briony R. Quinn (Principal Financial Officer)
/s/ STEPHEN M. SPIERTOChief Accounting Officer and Corporate ControllerFebruary 28, 2025
Stephen M. Spierto(Principal Accounting Officer)
/s/ WILLIAM W. McCARTENChairmanFebruary 28, 2025
William W. McCarten
/s/ TIMOTHY R. CHIDirectorFebruary 28, 2025
Timothy R. Chi
/s/ MICHAEL A. HARTMEIERDirectorFebruary 28, 2025
Michael A. Hartmeier
/s/ STEPHANIE D. LEPORIDirectorFebruary 28, 2025
Stephanie D. Lepori
/s/ KATHLEEN A. MERRILLDirectorFebruary 28, 2025
Kathleen A. Merrill
/s/ WILLIAM J. SHAWDirectorFebruary 28, 2025
William J. Shaw
/s/ BRUCE D. WARDINSKIDirectorFebruary 28, 2025
Bruce D. Wardinski
/s/ TABASSUM S. ZALOTRAWALADirectorFebruary 28, 2025
Tabassum S. Zalotrawala
-64-


Table of Contents



Index to Financial Statements
  
 Page
Management's Report on Internal Control Over Financial Reporting
F-2
Reports of Independent Registered Public Accounting Firm
F-3
Consolidated Balance Sheets as of December 31, 2024 and 2023
F-6
Consolidated Statements of Operations and Comprehensive Income for the Years Ended December 31, 2024, 2023 and 2022
F-7
Consolidated Statements of Equity for the Years Ended December 31, 2024, 2023 and 2022
F-9
Consolidated Statements of Cash Flows for the Years Ended December 31, 2024, 2023 and 2022
F-10
Notes to Consolidated Financial Statements
F-12
Schedule III - Real Estate and Accumulated Depreciation as of December 31, 2024
F-36


F-1


Table of Contents

Management's Report on Internal Control Over Financial Reporting

Management is responsible for establishing and maintaining adequate internal control over financial reporting for the Company. Internal control over financial reporting refers to the process designed by, or under the supervision of, our Chief Executive Officer and Chief Financial Officer, and effected by our board of directors, management and other personnel, to provide reasonable assurance regarding the reliability of financial reporting and the preparation of financial statements for external purposes in accordance with generally accepted accounting principles, and includes those policies and procedures that:

(1) Pertain to the maintenance of records that in reasonable detail accurately and fairly reflect the transactions and dispositions of the assets of the company;

(2) Provide reasonable assurance that transactions are recorded as necessary to permit preparation of financial statements in accordance with generally accepted accounting principles, and that receipts and expenditures of the company are being made only in accordance with authorizations of management and directors of the company; and

(3) Provide reasonable assurance regarding prevention or timely detection of unauthorized acquisition, use or disposition of the company's assets that could have a material effect on the financial statements.

Internal control over financial reporting cannot provide absolute assurance of achieving financial reporting objectives because of its inherent limitations. Internal control over financial reporting is a process that involves human diligence and compliance and is subject to lapses in judgment and breakdowns resulting from human failures. Internal control over financial reporting also can be circumvented by collusion or improper management override. Because of such limitations, there is a risk that material misstatements may not be prevented or detected on a timely basis by internal control over financial reporting. However, these inherent limitations are known features of the financial reporting process. Therefore, it is possible to design into the process safeguards to reduce, though not eliminate, this risk.

Management has used the framework set forth in the report entitled Internal Control - Integrated Framework (2013) published by the Committee of Sponsoring Organizations of the Treadway Commission to evaluate the effectiveness of the Company's internal control over financial reporting. Management has concluded that the Company's internal control over financial reporting was effective as of December 31, 2024. KPMG LLP, an independent registered public accounting firm, audited the effectiveness of the Company's internal control over financial reporting as of December 31, 2024 as stated in their report, which appears below.
/s/ JEFFREY J. DONNELLY
Chief Executive Officer
(Principal Executive Officer)
/s/ BRIONY R. QUINN
Executive Vice President, Chief Financial Officer, and Treasurer
(Principal Financial Officer)
/s/ STEPHEN M. SPIERTO
Chief Accounting Officer and Corporate Controller
(Principal Accounting Officer)

February 28, 2025



F-2


Table of Contents

Report of Independent Registered Public Accounting Firm

To the Stockholders and the Board of Directors
DiamondRock Hospitality Company:

Opinion on Internal Control Over Financial Reporting
We have audited DiamondRock Hospitality Company and subsidiaries' (the Company) internal control over financial reporting as of December 31, 2024, based on criteria established in Internal Control – Integrated Framework (2013) issued by the Committee of Sponsoring Organizations of the Treadway Commission. In our opinion, the Company maintained, in all material respects, effective internal control over financial reporting as of December 31, 2024, based on criteria established in Internal Control – Integrated Framework (2013) issued by the Committee of Sponsoring Organizations of the Treadway Commission.

We also have audited, in accordance with the standards of the Public Company Accounting Oversight Board (United States) (PCAOB), the consolidated balance sheets of the Company as of December 31, 2024 and 2023, the related consolidated statements of operations and comprehensive income, equity, and cash flows for each of the years in the three-year period ended December 31, 2024, and the related notes and financial statement schedule III (collectively, the consolidated financial statements), and our report dated February 28, 2025 expressed an unqualified opinion on those consolidated financial statements.

Basis for Opinion
The Company’s management is responsible for maintaining effective internal control over financial reporting and for its assessment of the effectiveness of internal control over financial reporting, included in the accompanying Management's Report on Internal Control Over Financial Reporting. Our responsibility is to express an opinion on the Company’s internal control over financial reporting based on our audit. We are a public accounting firm registered with the PCAOB and are required to be independent with respect to the Company in accordance with the U.S. federal securities laws and the applicable rules and regulations of the Securities and Exchange Commission and the PCAOB.

We conducted our audit in accordance with the standards of the PCAOB. Those standards require that we plan and perform the audit to obtain reasonable assurance about whether effective internal control over financial reporting was maintained in all material respects. Our audit of internal control over financial reporting included obtaining an understanding of internal control over financial reporting, assessing the risk that a material weakness exists, and testing and evaluating the design and operating effectiveness of internal control based on the assessed risk. Our audit also included performing such other procedures as we considered necessary in the circumstances. We believe that our audit provides a reasonable basis for our opinion.

Definition and Limitations of Internal Control Over Financial Reporting
A company’s internal control over financial reporting is a process designed to provide reasonable assurance regarding the reliability of financial reporting and the preparation of financial statements for external purposes in accordance with generally accepted accounting principles. A company’s internal control over financial reporting includes those policies and procedures that (1) pertain to the maintenance of records that, in reasonable detail, accurately and fairly reflect the transactions and dispositions of the assets of the company; (2) provide reasonable assurance that transactions are recorded as necessary to permit preparation of financial statements in accordance with generally accepted accounting principles, and that receipts and expenditures of the company are being made only in accordance with authorizations of management and directors of the company; and (3) provide reasonable assurance regarding prevention or timely detection of unauthorized acquisition, use, or disposition of the company’s assets that could have a material effect on the financial statements.

Because of its inherent limitations, internal control over financial reporting may not prevent or detect misstatements. Also, projections of any evaluation of effectiveness to future periods are subject to the risk that controls may become inadequate because of changes in conditions, or that the degree of compliance with the policies or procedures may deteriorate.



/s/ KPMG LLP
McLean, Virginia
February 28, 2025

F-3


Table of Contents
Report of Independent Registered Public Accounting Firm

To the Stockholders and the Board of Directors
DiamondRock Hospitality Company:

Opinion on the Consolidated Financial Statements
We have audited the accompanying consolidated balance sheets of DiamondRock Hospitality Company and subsidiaries (the Company) as of December 31, 2024 and 2023, the related consolidated statements of operations and comprehensive income, equity, and cash flows for each of the years in the three-year period ended December 31, 2024, and the related notes and financial statement schedule III (collectively, the consolidated financial statements). In our opinion, the consolidated financial statements present fairly, in all material respects, the financial position of the Company as of December 31, 2024 and 2023, and the results of its operations and its cash flows for each of the years in the three-year period ended December 31, 2024, in conformity with U.S. generally accepted accounting principles.

We also have audited, in accordance with the standards of the Public Company Accounting Oversight Board (United States) (PCAOB), the Company’s internal control over financial reporting as of December 31, 2024, based on criteria established in Internal Control – Integrated Framework (2013) issued by the Committee of Sponsoring Organizations of the Treadway Commission, and our report dated February 28, 2025 expressed an unqualified opinion on the effectiveness of the Company’s internal control over financial reporting.

Basis for Opinion
These consolidated financial statements are the responsibility of the Company’s management. Our responsibility is to express an opinion on these consolidated financial statements based on our audits. We are a public accounting firm registered with the PCAOB and are required to be independent with respect to the Company in accordance with the U.S. federal securities laws and the applicable rules and regulations of the Securities and Exchange Commission and the PCAOB.

We conducted our audits in accordance with the standards of the PCAOB. Those standards require that we plan and perform the audit to obtain reasonable assurance about whether the consolidated financial statements are free of material misstatement, whether due to error or fraud. Our audits included performing procedures to assess the risks of material misstatement of the consolidated financial statements, whether due to error or fraud, and performing procedures that respond to those risks. Such procedures included examining, on a test basis, evidence regarding the amounts and disclosures in the consolidated financial statements. Our audits also included evaluating the accounting principles used and significant estimates made by management, as well as evaluating the overall presentation of the consolidated financial statements. We believe that our audits provide a reasonable basis for our opinion.

Critical Audit Matter
The critical audit matter communicated below is a matter arising from the current period audit of the consolidated financial statements that was communicated or required to be communicated to the audit committee and that: (1) relates to accounts or disclosures that are material to the consolidated financial statements and (2) involved our especially challenging, subjective, or complex judgments. The communication of a critical audit matter does not alter in any way our opinion on the consolidated financial statements, taken as a whole, and we are not, by communicating the critical audit matter below, providing a separate opinion on the critical audit matter or on the accounts or disclosures to which it relates.

Evaluation of investments in hotel properties for impairment    
As discussed in Notes 2 and 3 to the consolidated financial statements, property and equipment, net as of December 31, 2024, was $2,631.6 million, which primarily consists of investments in hotel properties. As discussed in Note 3, the Company recorded cumulative impairment losses of $34.2 million during 2024. The Company reviews its investments in hotel properties for impairment whenever events or changes in circumstances indicate that the carrying amount of the hotel properties may not be recoverable. If such events or circumstances are identified, management performs an analysis to compare the estimated undiscounted future cash flows from operations and the proceeds from the ultimate disposition of a hotel, to the carrying amount of the hotel property. If the estimated undiscounted future cash flows are less than the carrying amount of the hotel property, an adjustment to reduce the carrying amount to the related hotel’s estimated fair value is recorded and an impairment loss is recognized.

We identified the evaluation of investments in hotel properties for impairment as a critical audit matter. Identifying and evaluating the Company’s judgments about events or changes in circumstances that indicate the carrying amount of a hotel property may not be recoverable involved a high degree of auditor judgment. This included judgments regarding the
F-4


Table of Contents
likelihood that a property will be sold significantly before the end of its previously estimated useful life. Changes in these judgments could have a significant impact on the determination of whether the carrying amount of the investments in hotel properties may not be recoverable.

The following are the primary procedures we performed to address this critical audit matter. We evaluated the design and tested the operating effectiveness of an internal control over the Company’s process to identify and evaluate events or changes in circumstances that indicate the carrying amount of investments in hotel properties may not be recoverable, and when applicable, the Company’s process to evaluate whether a hotel’s carrying amount is recoverable based on its undiscounted future cash flows. We assessed management’s assumptions and the likelihood of a potential decrease in expected future cash flows caused by a shortened hold period that may indicate an investment in a hotel property would not be recoverable. We assessed the Company’s intent and ability to hold each hotel property by examining documents to assess the Company’s plans, if any, to dispose of individual hotel properties. We inquired of Company officials and obtained written representations regarding the status of potential plans, if any, to dispose of individual hotel properties, corroborated the Company’s plans with others in the organization who are responsible for, and have the authority over, potential disposition activities. When events or changes in circumstances indicated the carrying amount of a hotel property may not be recoverable, we challenged the methodology and significant assumptions used by the Company to estimate undiscounted future cash flows.



/s/ KPMG LLP

We have served as the Company’s auditor since 2004.
McLean, Virginia
February 28, 2025
F-5


Table of Contents
DIAMONDROCK HOSPITALITY COMPANY

CONSOLIDATED BALANCE SHEETS
(in thousands, except share and per share amounts)
As of December 31,
20242023
ASSETS  
Property and equipment, net$2,631,221 $2,755,195 
Assets held for sale93,400  
Right-of-use assets89,931 97,692 
Restricted cash47,408 45,576 
Due from hotel managers145,947 144,689 
Prepaid and other assets82,963 73,940 
Cash and cash equivalents81,381 121,595 
Total assets$3,172,251 $3,238,687 
LIABILITIES AND EQUITY  
Liabilities:  
Debt, net of unamortized debt issuance costs1,095,294 1,177,005 
Lease liabilities85,235 112,866 
Due to hotel managers121,734 116,522 
Liabilities of assets held for sale3,352  
Deferred rent73,535 69,209 
Unfavorable contract liabilities, net58,208 59,866 
Accounts payable and accrued expenses79,201 39,563 
Distributions declared and unpaid49,034 6,324 
Deferred income related to key money, net7,726 8,349 
Total liabilities1,573,319 1,589,704 
Equity:
Preferred stock, $0.01 par value; 10,000,000 shares authorized:
8.250% Series A Cumulative Redeemable Preferred Stock (liquidation preference $25.00 per share), 4,760,000 shares issued and outstanding at December 31, 2024 and 2023
48 48 
Common stock, $0.01 par value; 400,000,000 shares authorized; 207,592,210 and 209,627,197 shares issued and outstanding at December 31, 2024 and 2023, respectively
2,076 2,096 
Additional paid-in capital2,268,521 2,291,297 
Accumulated other comprehensive loss(1,360)(2,036)
Distributions in excess of earnings(679,050)(649,330)
Total stockholders' equity1,590,235 1,642,075 
Noncontrolling interests8,697 6,908 
Total equity1,598,932 1,648,983 
Total liabilities and equity$3,172,251 $3,238,687 




The accompanying notes are an integral part of these consolidated financial statements.
F-6


Table of Contents
DIAMONDROCK HOSPITALITY COMPANY

CONSOLIDATED STATEMENTS OF OPERATIONS AND COMPREHENSIVE INCOME
(in thousands, except share and per share amounts)
Year Ended December 31,
202420232022
Revenues:  
Rooms$742,626 $717,447 $681,269 
Food and beverage281,682 259,757 238,234 
Other105,575 97,663 82,000 
Total revenues1,129,883 1,074,867 1,001,503 
Operating expenses:  
Rooms186,131 176,765 163,062 
Food and beverage193,331 180,546 163,622 
Other departmental and support expenses268,563 261,536 233,691 
Management fees27,149 24,998 23,439 
Franchise fees39,724 35,738 32,683 
Other property-level expenses103,347 102,177 80,258 
Depreciation and amortization113,588 111,302 108,849 
Impairment losses34,169 941 2,843 
Corporate expenses52,911 32,048 31,790 
Business interruption insurance income (647)(499)
Total operating expenses, net1,018,913 925,404 839,738 
Interest expense65,516 65,072 38,283 
Interest (income) and other (income) expense, net(4,337)(2,561)1,404 
Loss on early extinguishment of debt  9,766 
Total other expenses, net61,179 62,511 49,453 
Income before income taxes49,791 86,952 112,312 
Income tax expense(1,541)(317)(2,607)
Net income48,250 86,635 109,705 
Less: Net income attributable to noncontrolling interests(203)(295)(377)
Net income attributable to the Company48,047 86,340 109,328 
Distributions to preferred stockholders(9,817)(9,817)(9,817)
Net income attributable to common stockholders$38,230 $76,523 $99,511 
Earnings per share:  
Earnings per share available to common stockholders—basic$0.18 $0.36 $0.47 
Earnings per share available to common stockholders—diluted$0.18 $0.36 $0.47 
Weighted-average number of common shares outstanding:
Basic210,286,342211,518,826212,423,873
Diluted211,240,170212,304,117213,188,987






The accompanying notes are an integral part of these consolidated financial statements.
F-7


Table of Contents
DIAMONDROCK HOSPITALITY COMPANY

CONSOLIDATED STATEMENTS OF OPERATIONS AND COMPREHENSIVE INCOME - (CONTINUED)
(in thousands, except per share amounts)

Year Ended December 31,
202420232022
Comprehensive income:  
Net income$48,250 $86,635 $109,705 
Other comprehensive income:
Unrealized gain (loss) on interest rate derivative instruments353 (2,634) 
Unrealized gain on Rabbi Trust assets326 591  
Comprehensive income48,929 84,592 109,705 
Comprehensive income attributable to noncontrolling interests(209)(288)(377)
Comprehensive income attributable to the Company$48,720 $84,304 $109,328 





































The accompanying notes are an integral part of these consolidated financial statements.
F-8


Table of Contents
DIAMONDROCK HOSPITALITY COMPANY

CONSOLIDATED STATEMENTS OF EQUITY
(in thousands, except share and per share amounts)
Preferred StockCommon Stock
SharesPar ValueSharesPar ValueAdditional Paid-In CapitalAccumulated Other Comprehensive Income (Loss)Distributions in excess of earningsTotal Stockholders' EquityNoncontrolling InterestsTotal Equity
Balance at December 31, 20214,760,000 $48 210,746,895 $2,107 $2,293,990 $ $(780,931)$1,515,214 $5,750 $1,520,964 
Net income— — — — — — 109,328 109,328 377 109,705 
Distributions on common stock/units ($0.09 per common share/unit)
— — — — — (19,274)(19,274)(74)(19,348)
Distributions on preferred stock ($2.0625 per preferred share)
— — — — — — (9,817)(9,817)— (9,817)
Share-based compensation— — 252,259 3 7,328 — — 7,331 458 7,789 
Shares redeemed to satisfy withholdings on vested share based compensation— — (83,139)(1)(827)— — (828)— (828)
Redemption of common OP units— — 28,502 — 214 — — 214 (214) 
Common stock repurchased and retired— — (1,569,687)(15)(12,272)— (12,287)— (12,287)
Balance at December 31, 20224,760,000 $48 209,374,830 $2,094 $2,288,433 $ $(700,694)$1,589,881 $6,297 $1,596,178 
Net income— — — — — — 86,340 86,340 295 86,635 
Unrealized loss on interest rate derivative instruments— — — — — (2,625)— (2,625)(9)(2,634)
Unrealized gain on Rabbi trust assets— — — — — 589 — 589 2 591 
Distributions on common stock/units ($0.12 per common share/unit)
— — — —  — (25,159)(25,159)(127)(25,286)
Distributions on preferred stock ($2.0625 per preferred share)
— — — — — — (9,817)(9,817)— (9,817)
Share-based compensation— — 867,041 9 7,946 — — 7,955 816 8,771 
Shares redeemed to satisfy withholdings on vested share based compensation— — (333,779)(3)(3,029)— — (3,032)— (3,032)
Redemption of common OP units— — 37,559 1 365 — — 366 (366) 
Common stock repurchased and retired— — (318,454)(5)(2,418)— — (2,423)— (2,423)
Balance at December 31, 20234,760,000 $48 209,627,197 $2,096 $2,291,297 $(2,036)$(649,330)$1,642,075 $6,908 $1,648,983 
Net income— — — — — — 48,047 48,047 203 48,250 
Unrealized gain on interest rate derivative instruments— — — — — 351 — 351 2 353 
Unrealized gain on Rabbi trust assets— — — — — 325 — 325 1 326 
Distributions on common stock/units ($0.32 per common share/unit)
— — — — — — (67,950)(67,950)(361)(68,311)
Distributions on preferred stock ($2.0625 per preferred share)
— — — — — — (9,817)(9,817)— (9,817)
Share-based compensation— — 1,854,348 18 10,057 — — 10,075 1,944 12,019 
Shares redeemed to satisfy withholdings on vested share based compensation— — (774,459)(7)(6,871)— — (6,878)— (6,878)
Common stock repurchased and retired— — (3,114,876)(31)(25,962)— — (25,993)(25,993)
Balance at December 31, 20244,760,000 $48 207,592,210 $2,076 $2,268,521 $(1,360)$(679,050)$1,590,235 $8,697 $1,598,932 
The accompanying notes are an integral part of these consolidated financial statements.
F-9


Table of Contents
DIAMONDROCK HOSPITALITY COMPANY

CONSOLIDATED STATEMENTS OF CASH FLOWS
(in thousands)
Year Ended December 31,
202420232022
Cash flows from operating activities:  
Net income$48,250 $86,635 $109,705 
Adjustments to reconcile net income to net cash provided by operating activities:
Depreciation and amortization113,588 111,302 108,849 
Corporate asset depreciation as corporate expenses121 192 220 
Loss on early extinguishment of debt  9,766 
Non-cash lease expense and other amortization5,970 6,156 6,226 
Non-cash interest rate swap fair value adjustment 2,033 (13,914)
Amortization of debt issuance costs1,967 2,053 2,489 
Impairment losses34,169 941 2,843 
Amortization of deferred income related to key money(431)(431)(423)
Share-based compensation12,019 8,771 7,789 
Deferred income tax expense(449)(975)(781)
Changes in assets and liabilities:
Prepaid expenses and other assets(3,936)(3,684)(9,563)
Due to/from hotel managers3,459 24,151 (24,034)
Accounts payable and accrued expenses9,682 420 7,067 
Net cash provided by operating activities224,409 237,564 206,239 
Cash flows from investing activities:  
Capital expenditures(81,588)(86,314)(67,657)
Property acquisitions(30,532)(32,699)(181,942)
Acquisition of interest in land (1,833) 
Receipt of deferred key money  1,000 
Net cash used in investing activities(112,120)(120,846)(248,599)
Cash flows from financing activities:  
Scheduled mortgage debt principal payments(9,127)(9,544)(14,629)
Repurchase of common stock(25,993)(2,423)(12,287)
Repayments of mortgage debt(73,255) (178,141)
Proceeds from senior unsecured term loans  800,000 
Repayments of senior unsecured term loans  (400,000)
Draws on senior unsecured credit facility  110,000 
Repayments of senior unsecured credit facility  (200,000)
Payment of financing costs  (13,846)
Distributions on common stock and units(25,601)(31,909)(6,421)
Distributions on preferred stock(9,817)(9,817)(9,817)
Shares redeemed to satisfy tax withholdings on vested share-based compensation(6,878)(3,032)(828)
Net cash (used in) provided by financing activities(150,671)(56,725)74,031 
Net (decrease) increase in cash and cash equivalents, and restricted cash(38,382)59,993 31,671 
Cash, cash equivalents, and restricted cash beginning of year167,171 107,178 75,507 
Cash, cash equivalents, and restricted cash, end of year$128,789 $167,171 $107,178 














The accompanying notes are an integral part of these consolidated financial statements.
F-10


Table of Contents
DIAMONDROCK HOSPITALITY COMPANY

CONSOLIDATED STATEMENTS OF CASH FLOWS - (CONTINUED)
(in thousands)
Year Ended December 31,
Supplemental disclosure of cash flow information:202420232022
Cash paid for interest$63,775 $60,363 $47,547 
Cash paid for income taxes$4,654 $2,666 $6,625 
Non-cash investing and financing activities:
Unpaid dividends and distributions declared$49,034 $6,324 $12,946 
Accrued capital expenditures$5,438 $4,667 $8,007 
Redemption of Operating Partnership units for common stock$ $365 $214 

The following table provides a reconciliation of cash, cash equivalents, and restricted cash reported within the consolidated balance sheets to the amount shown within the consolidated statements of cash flows:
As of December 31,
202420232022
Cash and cash equivalents$81,381 $121,595 $67,564 
Restricted cash47,408 45,576 39,614 
Total cash, cash equivalents, and restricted cash$128,789 $167,171 $107,178 






































The accompanying notes are an integral part of these consolidated financial statements.
F-11


Table of Contents
DIAMONDROCK HOSPITALITY COMPANY

Notes to the Consolidated Financial Statements

1.Organization

DiamondRock Hospitality Company (the “Company” or “we”) is a lodging focused real estate company that owns a portfolio of premium hotels and resorts. As of December 31, 2024, we owned 37 hotels with 10,004 rooms. Our hotels are concentrated in major urban markets and in destination resort locations and more than 60% of our hotels are operated under a brand owned by one of the leading global lodging brands (Marriott International, Inc., Hilton Worldwide, or IHG Hotels & Resorts). We are an owner rather than an operator of the hotels in our portfolio. As an owner, we receive all of the operating profits or losses generated by our hotels after we pay fees to the hotel managers and hotel brands, which are based on the revenues and profitability of the hotels.
We are a real estate investment trust (“REIT”) for U.S. federal income tax purposes. We conduct our business through a traditional umbrella partnership REIT, or UPREIT, in which our hotel properties are owned by our operating partnership, DiamondRock Hospitality Limited Partnership, or subsidiaries of our operating partnership. The Company is the sole general partner of our operating partnership and owns 99.5% of the limited partnership units (“common OP units”) as of December 31, 2024. The remaining 0.5% of the common OP units are held by third parties and current and former executive officers of the Company. See Note 9 for additional disclosures related to common OP units.

2.Summary of Significant Accounting Policies

Basis of Presentation and Principles of Consolidation

Our consolidated financial statements include all accounts of the Company and its subsidiaries in accordance with U.S. generally accepted accounting principles (“U.S. GAAP”). All intercompany accounts and transactions have been eliminated upon consolidation. If the Company determines that it has an interest in a variable interest entity within the meaning of the Financial Accounting Standards Board (“FASB”) Accounting Standards Codification (“ASC”) 810, Consolidation, the Company will consolidate the entity when it is determined to be the primary beneficiary of the entity. Our operating partnership meets the criteria of a variable interest entity. The Company is the primary beneficiary and, accordingly, we consolidate our operating partnership.

Use of Estimates

The preparation of the financial statements in conformity with U.S. GAAP requires management to make estimates and assumptions that affect the reported amounts of assets and liabilities and disclosure of contingent assets and liabilities at the date of the financial statements and the reported amounts of revenues and expenses during the reporting period. Actual results could differ from those estimates.

Fair Value Measurements

In evaluating fair value, U.S. GAAP outlines a valuation framework and creates a fair value hierarchy that distinguishes between assumptions based on market data (observable inputs) and a reporting entity’s own assumptions (unobservable inputs). The hierarchy ranks the quality and reliability of inputs used to determine fair value, which are then classified and disclosed in one of the three categories. The three levels are as follows:

Level 1 - Inputs are quoted prices (unadjusted) in active markets for identical assets or liabilities
Level 2 - Inputs include quoted prices in active markets for similar assets and liabilities, quoted prices for identical or similar assets in markets that are not active and model-derived valuations whose inputs are observable
Level 3 - Model-derived valuations with unobservable inputs

Property and Equipment

Property and equipment are recorded at cost. Costs of improvements that extend the economic life or improve service potential, which generally includes significant improvements, renovations and replacements, are capitalized, while repairs and maintenance are expensed as incurred.

F-12


Table of Contents
Acquisitions of hotel properties are generally accounted for as acquisitions of a group of assets and recorded at their relative fair value based upon total accumulated cost of the acquisition. The acquisition cost is allocated to land, buildings, improvements, furniture, fixtures and equipment, as well as identifiable intangible and lease assets and liabilities. In making estimates of fair values for purposes of allocating purchase price, we evaluate several factors, including but not limited to comparable sales, expected future cash flows discounted at risk adjusted rates as well as industry and Company data. Direct acquisition-related costs are capitalized as a component of the acquired assets.

Depreciation is recorded using the straight-line method over the assets' estimated useful lives, which are generally as follows: 15 to 40 years for buildings and improvements; 1 to 10 years for furniture, fixtures and equipment; and 3 to 5 years for computer equipment and acquired software.

We evaluate the carrying value of our property and equipment for indicators of impairment. Indicators of impairment that may cause a review include, but are not limited to, adverse changes in the demand for lodging at our hotels, current or projected losses from operations, and an expectation that a hotel is more likely than not to be sold significantly before the end of its useful life. When such indicators exist, we perform an analysis to determine the recoverability of the asset group by comparing the estimated undiscounted future cash flows, including the proceeds from the ultimate disposition of a hotel, less costs to sell, to the net carrying value of the asset group. If the carrying value of the asset group is not recoverable and it exceeds the estimated fair value of the asset group, we recognize an impairment loss in our consolidated statement of operations and comprehensive income for the amount by which the carrying value exceeds the estimated fair value. We allocate the impairment loss related to the asset group among the various assets within the asset group pro rata based on the relative carrying values of the respective assets.

We will classify a hotel as held for sale in the period that we have made the decision to dispose of the hotel, a binding agreement to purchase the property has been signed under which the buyer has committed a significant amount of nonrefundable cash and no significant financing or other contingencies exist which could cause the transaction to not be completed in a timely manner. If these criteria are met, we will record an impairment loss if the fair value less costs to sell is lower than the carrying amount of the hotel and related assets and will cease recording depreciation expense. We will classify the assets and related liabilities as held for sale on the balance sheet.

Upon the sale or retirement of a fixed asset, the cost and related accumulated depreciation are removed from the Company’s accounts and any resulting gain or loss is included in the statements of operations and comprehensive income.

Cash and Cash Equivalents

Cash and cash equivalents include all highly liquid investments with original maturities, when purchased, of three months or less.

Revenue Recognition

Revenues from hotel operations are recognized when the goods or services are provided. Revenues consist of room sales, food and beverage sales, and other hotel department revenues, such as telephone, parking, gift shop sales and resort fees. Rooms revenue is recognized over the length of stay that the hotel room is occupied by the customer. Food and beverage revenue is recognized at the point in time in which the goods and/or services are rendered to the customer, such as restaurant dining services or banquet services. Other revenues are recognized at the point in time or over the time period that goods or services are provided to the customer. Certain ancillary services are provided by third parties and we assess whether we are the principal or agent in these arrangements. If we are the agent, revenue is recognized based upon the commission earned from the third party. If we are the principal, we recognize revenue based upon the gross sales price.

Advance deposits are recorded as liabilities when a customer or group of customers provides a deposit for a future stay or banquet event at our hotels. Advance deposits are recognized as revenue when the services are provided to the customer or when a customer with a noncancelable reservation fails to arrive for part or all of the reservation. Conversely, advance deposits are generally refundable upon guest cancellation of the related reservation within an established period of time prior to the reservation.

Income Taxes

We have elected to be treated as a REIT under the provisions of the Internal Revenue Code, which requires that we distribute at least 90% of our taxable income annually to our stockholders and comply with certain other requirements. In addition to paying federal and state taxes on any retained income, we may be subject to taxes on “built-in gains” on sales of
F-13


Table of Contents
certain assets. Our taxable REIT subsidiaries will generally be subject to federal, state, local and/or foreign income taxes. In order for the income from our hotel property investments to constitute “rents from real properties” for purposes of the gross income tests required for REIT qualification, the income we earn cannot be derived from the operation of any of our hotels. Therefore, we lease each of our hotel properties to wholly owned taxable REIT subsidiaries.

We account for income taxes using the asset and liability method. Deferred tax assets and liabilities are recognized for the estimated future tax consequences attributable to the differences between the financial statement carrying amounts of existing assets and liabilities and their respective tax bases. Deferred tax assets and liabilities are measured using enacted tax rates in effect for the year in which those temporary differences are expected to be recovered or settled. The effect on deferred tax assets and liabilities from a change in tax rates is recognized in earnings during the period in which the new rate is enacted. However, deferred tax assets are recognized only to the extent that it is more likely than not that they will be realized based on consideration of all available evidence, including the future reversals of existing taxable temporary differences, future projected taxable income and tax planning strategies. Valuation allowances are provided if, based upon the weight of the available evidence, it is more likely than not that some or all of the deferred tax assets will not be realized.

We may recognize a tax benefit from an uncertain tax position when it is more likely than not that the position will be sustained upon examination, including resolutions of any related appeals or litigation processes, based on the technical merits. If a tax position does not meet the more likely than not recognition threshold, despite our belief that our filing position is supportable, the benefit of that tax position is not recognized in the consolidated statements of operations and comprehensive income. We recognize interest and penalties, as applicable, related to unrecognized tax benefits as a component of income tax expense. We recognize unrecognized tax benefits in the period that the uncertainty is eliminated by either affirmative agreement of the uncertain tax position by the applicable taxing authority, or by expiration of the applicable statute of limitations. We had no uncertain tax positions as of December 31, 2024 and 2023.

Intangible Assets and Liabilities

Intangible assets and liabilities recorded may include trade names, management or franchise agreement intangibles, right-to-manage assets, and in-place lease intangibles assumed as part of the acquisition of certain hotels. We review the terms of agreements assumed in conjunction with the purchase of a hotel to determine if an intangible asset or liability exists. Intangible assets or liabilities are recorded at the acquisition date and amortized using the straight-line method over the expected useful life. We do not amortize intangible assets with indefinite useful lives, but we review these assets for impairment annually or at interim periods if events or circumstances indicate that the asset may be impaired.

Earnings Per Share

Basic earnings per share (“EPS”) is calculated by dividing net income attributable to common stockholders by the weighted-average number of common shares outstanding during the period. Diluted EPS is calculated by dividing net income attributable to common stockholders by the weighted-average number of common shares outstanding during the period plus other potentially dilutive securities such as stock grants. No adjustment is made for shares that are anti-dilutive during a period.

Share-Based Payments

The Company may award time-based restricted stock awards and performance-based stock awards to officers, employees and non-employee directors.

Restricted stock awards vest in equal annual installments over three to five years from the date of grant. Vested restricted stock awards are settled for the Company's common stock. The grant date fair value per share is equal to the closing stock price on the date of grant.

Performance-based awards are settled at the end of a three-year performance period with 50 percent of the award subject to achievement based on a measure of the Company's total stockholder return relative to a peer company group and the other 50 percent of the award subject to achievement of hotel market share improvement. The total number of performance shares that vest based on each performance measure (relative stockholder return and hotel market share improvement) is based on an achievement factor that, in each case, ranges from zero to 150 percent payout. The grant date fair value of the relative stockholder return awards is estimated using the Monte Carlo simulation, and the grant date fair value for the hotel market share improvement awards is equal to the closing stock price on the date of grant.

The measurement objective for these share-based awards is the estimated fair value at the grant date of the equity instruments that we are obligated to issue when employees have rendered the requisite service and satisfied any other conditions
F-14


Table of Contents
necessary to earn the right to benefit from the awards. We recognize share-based compensation expense ratably over the requisite service period which is included in corporate expenses in the accompanying consolidated statements of operations and comprehensive income. The requisite service period is the period during which an employee is required to provide service in exchange for an award. We recognize forfeitures as they occur. Compensation expense for awards with performance conditions is recognized over the requisite service period if it is probable that the performance condition will be satisfied. If such performance conditions are not considered probable, no compensation expense for these awards is recognized.

Derivative Instruments

In the normal course of business, we are exposed to the effects of interest rate changes in connection with our variable rate debt. We may enter into derivative instruments, including interest rate swaps and caps, to manage or hedge interest rate risk. The Company recognizes all derivatives as assets or liabilities on its consolidated balance sheets at fair value. On the date the derivative contract is entered into, or at a later point in time, we may designate the derivative as a hedging instrument, and, if so, we formally document all relationships between hedging activities, including the risk management objective and strategy for undertaking various hedge transactions. Changes in the fair value of a derivative that was determined to be an effective cash flow hedge are reported in other comprehensive income (loss) and are reclassified to interest expense in the same period during which the hedged transaction affects earnings. If we do not specifically designate the derivative as a cash flow hedge, changes in the fair value of the undesignated derivative instrument are reported in current period earnings.

Noncontrolling Interests

The noncontrolling interest is the portion of equity in our consolidated operating partnership not attributable, directly or indirectly, to the Company. Such noncontrolling interests are reported on the consolidated balance sheets within equity, separately from the Company’s equity. The noncontrolling interests are classified as permanent equity as we have the right to choose to settle each holder's redemption of the interests in either cash or delivery of shares of our common stock. See Note 9 for additional details. On the consolidated statements of operations and comprehensive income, revenues, expenses and net income or loss from our less-than-wholly-owned operating partnership are reported within the consolidated amounts, including both the amounts attributable to the Company and noncontrolling interests. Income or loss is allocated to noncontrolling interests based on their weighted average ownership percentage for the applicable period. Consolidated statements of equity include beginning balances, activity for the period and ending balances for stockholders’ equity, noncontrolling interests and total equity.

Restricted Cash

Restricted cash primarily consists of cash held in reserve for replacement of furniture and fixtures and cash held in escrow pursuant to lender requirements.

Debt Issuance Costs

Financing costs are recorded at cost as a component of the debt carrying amount and consist of loan fees and other costs incurred in connection with the issuance of debt. Amortization of debt issuance costs is computed using a method that approximates the effective interest method over the remaining life of the debt and is included in interest expense in the accompanying consolidated statements of operations and comprehensive income.

Debt issuance costs related to our senior unsecured credit facility are included within prepaid and other assets on the accompanying consolidated balance sheets. These debt issuance costs are amortized ratably over the term of the credit facility, regardless of whether there are any outstanding borrowings, and the amortization is included in interest expense in the accompanying consolidated statements of operations and comprehensive income.

If a refinancing of our debt is considered an extinguishment, unamortized debt issuance costs are included in the gain or loss on extinguishment. All fees paid to or received from creditors are included in the gain or loss on extinguishment. Fees paid to third parties are capitalized as debt issuance costs. If a refinancing of our debt is considered a modification, the net debt issuance costs at the time of modification are amortized over the remaining life of the modified debt.

Due to/from Hotel Managers

The due from hotel managers consists of hotel-level accounts receivable, periodic hotel operating distributions receivable from managers and prepaid and other assets held by the hotel managers on our behalf. The due to hotel managers represents liabilities incurred by the hotel on behalf of us in conjunction with the operation of our hotels which are legal obligations of the Company.
F-15


Table of Contents

Key Money

Key money represents consideration received from third parties to incentivize the Company to enter into hotel management or franchise agreements or to complete specific capital projects. Key money is deferred and amortized over the term of the hotel management or franchise agreement, or other systematic and rational period, if appropriate. Key money is classified as deferred income in the accompanying consolidated balance sheets and amortized as an offset to management fees or franchise fees.

Leases

We determine if an arrangement is a lease or contains an embedded lease at inception. For agreements with both lease and
nonlease components (e.g., common-area maintenance costs), we do not separate the nonlease components from the lease components, but account for these components as one. We determine the lease classification (operating or finance) at lease inception.

Right-of-use assets and lease liabilities are recognized based on the present value of the future lease payments over the lease term at the commencement date. Operating lease assets are included in right-of-use assets and operating lease liabilities are included in lease liabilities within the consolidated balance sheets. Finance lease assets are included in prepaid and other assets and finance lease liabilities are included in accounts payable and accrued expenses within the consolidated balance sheets. The discount rate used to determine the present value of the lease payments is our incremental borrowing rate as of the lease commencement date, as the implicit rate is not readily determinable. The right-of-use assets also include any initial direct costs and any lease payments made at or before the commencement date, and is reduced for any unrestricted incentives received at or before the commencement date.

Options to extend or terminate the lease are included in the recognition of our right-of-use assets and lease liabilities when it is reasonably certain that we will exercise the option. Variable payments that are based on an index or a rate are included in the recognition of our right-of-use assets and lease liabilities using the index or rate at lease commencement; however, changes to these lease payments due to rate or index updates are recorded as rent expense in the period incurred. Contingent rentals based on a percentage of sales in excess of stipulated amounts are not included in the measurement of the lease liability and right-of-use asset but will be recognized as variable lease expense when they are incurred. Leases that contain provisions that increase the fixed minimum lease payments based on previously incurred variable lease payments related to performance will be remeasured, as these payments now represent an increase in the fixed minimum payments for the remainder of the lease term. However, leases with provisions that increase minimum lease payments based on changes in a reference index or rate (e.g. Consumer Price Index) will not be remeasured as such changes do not constitute a resolution of a contingency. If we purchase an underlying asset prior to the termination of the lease term, the right-of-use asset and related lease liability is reversed and the net gain or loss is recorded as part of the acquisition basis. The components of operating lease expense are included in other property-level expenses in our consolidated statements of operations and comprehensive income. Costs related to the finance lease are included in interest expense and other property-level expenses within the consolidated statements of operations and comprehensive income.

Concentration of Risk

Financial instruments that potentially subject the Company to significant concentrations of credit risk consist principally of our cash and cash equivalents. We maintain cash and cash equivalents with various financial institutions. We perform periodic evaluations of the relative credit standing of these financial institutions and limit the amount of credit exposure with any one institution.

We have concentration risk related to one of our hotel properties. As of and for the year ended December 31, 2024, Chicago Marriott represented 11% of total revenues and total assets, and 10% of income before taxes.

Segment Reporting

Each one of our hotels is an operating segment. We evaluate each of our properties on an individual basis to assess performance, the level of capital expenditures, and acquisition or disposition transactions. Our evaluation of individual properties is not focused on property type (e.g. urban, suburban, or resort), brand, geographic location, or industry classification. All of our hotel operating segments meet the aggregation criteria established by U.S. GAAP for segment reporting, and as a result, the hotels have been aggregated into a single operating and reportable segment, hotel ownership.

F-16


Table of Contents
Recently Adopted Accounting Pronouncements

In November 2023, the FASB issued Accounting Standards Update ("ASU") No. 2023-07 ("ASU 2023-07"), Segment Reporting (Topic 280): Improvements to Reportable Segment Disclosures which requires, among other things, the following: (i) enhanced disclosures about significant segment expenses that are regularly provided to the chief operating decision maker and included in a segment's reported measure of profit or loss; (ii) disclosure of the amount and description of the composition of other segment items, as defined in ASU 2023-07, by reportable segment; and (iii) reporting the disclosures about each reportable segment's profit or loss and assets on an annual and interim basis. We adopted ASU 2023-07 during the year ended December 31, 2024. See Note 14 for the additional disclosures related to this adoption.

Recently Issued Accounting Pronouncements Not Yet Adopted

In November 2024, the FASB issued ASU 2024-03, Income Statement-Reporting Comprehensive Income-Expense Disaggregation Disclosures (Subtopic 220-40): Disaggregation of Income Statement Expenses, requiring public entities to disclose additional information about specific expense categories in the notes to the financial statements on an interim and annual basis. ASU 2024-03 is effective for fiscal years beginning after December 15, 2026, and for interim periods beginning after December 15, 2027, with early adoption permitted. We are currently evaluating the impact of adopting ASU 2024-03.

In December 2023, the FASB issued ASU No. 2023-09 ("ASU 2023-09"), Income Taxes (Topic 740): Improvements to Income Tax Disclosures, which requires, among other things, entities to disclose additional information with respect to the effective tax rate reconciliation and to disclose the disaggregation by jurisdiction of income tax expense and income taxes paid. ASU 2023-09 is effective for fiscal years beginning after December 15, 2024, with early adoption permitted. We are currently evaluating the impact of ASU 2023-09.

3.Property and Equipment

Property and equipment consists of the following (in thousands):
As of December 31,
20242023
Land$570,386 $590,824 
Land improvements2,400 7,994 
Buildings2,812,461 2,878,508 
Furniture, fixtures and equipment200,415 561,484 
Construction in progress24,969 21,175 
 3,610,631 4,059,985 
Less: accumulated depreciation(979,410)(1,304,790)
 $2,631,221 $2,755,195 

As of December 31, 2024 and 2023, we had accrued capital expenditures of $5.4 million and $4.7 million, respectively.

On December 20, 2024, we entered into a purchase and sale agreement to sell the Westin Washington D.C. City Center to an unaffiliated third party for a contractual purchase price of $92.0 million. During the year ended December 31, 2024, we evaluated the recoverability of the carrying amount of the hotel as a result of our determination in the fourth quarter of 2024 that it is more likely than not that the hotel will be sold before the end of its previously estimated useful life. As a result, we recorded an impairment loss of $32.6 million to adjust the hotel's carrying amount to its estimated fair value less costs to sell. As of December 31, 2024, the buyer placed a $2.7 million non-refundable deposit and the hotel was classified as held for sale based on our assessment of the criteria for a hotel to be classified as held for sale. The associated assets and liabilities of the hotel are recorded in assets held for sale and liabilities of assets held for sale on our consolidated balance sheets.

During the year ended December 31, 2024, we recorded additional impairment losses of $1.6 million related to the write-off of construction in progress that was determined not to be recoverable. During the year ended December 31, 2023, we recorded an impairment loss of $0.9 million related to the write-off of construction in progress that was determined not to be recoverable. During the year ended December 31, 2022, we recorded impairment losses of $2.8 million on the right-to-manage intangible asset related to the rental management agreements at Tranquility Bay Beachfront Resort upon our acquisition of four third-party owned units.

F-17


Table of Contents
4. Hotel Acquisitions

Acquisitions

2023 Acquisition

On August 1, 2023, we acquired the 117-room Chico Hot Springs Resort and an adjacent ranch located in Pray, Montana for $31.9 million, including prorations and transaction costs. The acquisition was funded with corporate cash. On October 25, 2023, we acquired the Chico Day Spa adjacent to the hotel for $0.8 million, including prorations and transaction costs.

2024 Acquisition

On November 12, 2024, we acquired the 245-room the AC Hotel Minneapolis Downtown located in Minneapolis, Minnesota for $30.5 million, including prorations and transaction costs. The acquisition was funded with corporate cash.

5. Debt

The following table sets forth information regarding the Company’s debt (dollars in thousands):
Principal Balance
as of December 31,
LoanInterest Rate as of December 31, 2024Maturity Date20242023
Courtyard New York Manhattan / Midtown East mortgage loan4.40%
August 2024
 74,346 
Worthington Renaissance Fort Worth Hotel mortgage loan3.66%
May 2025
71,766 73,727 
Hotel Clio mortgage loan4.33%
July 2025
54,657 56,091 
Westin Boston Seaport District mortgage loan4.36%
November 2025
169,385 174,025 
Unsecured term loan
SOFR + 1.35% (1)
January 2028
500,000 500,000 
Unsecured term loan
SOFR + 1.35% (2)
January 2026 (3)
300,000 300,000 
Senior unsecured credit facility
SOFR + 1.40%
September 2026 (4)
  
Total debt1,095,808 1,178,189 
Unamortized debt issuance costs (5)
(514)(1,184)
Debt, net of unamortized debt issuance costs$1,095,294 $1,177,005 
Weighted-Average Interest Rate (6)
5.21% 
_____________
(1)Interest rate as of December 31, 2024 was 5.38%, which includes the effect of interest rate swaps.
(2)Interest rate as of December 31, 2024 was 5.79%.
(3)In September 2024, we exercised our option to extend the maturity by an additional year to January 2026.
(4)Maturity date may be extended for an additional year upon the payment of applicable fees and the satisfaction of certain customary conditions.
(5)Excludes debt issuance costs related to our senior unsecured credit facility, which are included within Prepaid and Other Assets on the accompanying consolidated balance sheets.
(6)Includes the effect of interest rate swaps. See Note 6 for additional disclosures on interest rate swaps.

As of December 31, 2024, the aggregate debt maturities for our mortgage debt and unsecured term loans, assuming all extension options available in our debt agreements are exercised, are as follows (in thousands):

2025$295,808 
2026300,000 
2027 
2028500,000 
2029 
Thereafter 
$1,095,808 

F-18


Table of Contents
Mortgage Debt

We have incurred limited recourse, property specific mortgage debt secured by certain of our hotels. In the event of default, the lender may only foreclose on the pledged assets; however, in the event of fraud, misapplication of funds or other customary recourse provisions, the lender may seek payment from us. As of December 31, 2024, three of our 37 hotel properties were secured by mortgage debt. On August 6, 2024, we paid off $73.3 million outstanding on the Courtyard New York Manhattan/Midtown East mortgage loan using cash on hand. We have three mortgage loans that mature in the next twelve months. We are actively pursuing a financing transaction the proceeds of which will be used to repay the three mortgage loans that mature in 2025. In the case that we are unsuccessful with obtaining this new financing, we may repay such mortgage loans using cash on hand and our senior unsecured revolving credit facility.

Our mortgage debt contains certain property specific covenants and restrictions, including minimum debt service coverage
ratios or debt yields that trigger “cash trap” provisions, as well as restrictions on incurring additional debt without lender consent. Such cash trap provisions are triggered when the hotel’s operating results fall below a certain debt service coverage ratio or debt yield. When these provisions are triggered, all of the excess cash flow generated by the hotel is deposited directly into cash management accounts for the benefit of our lenders until a specified debt service coverage ratio or debt yield is reached and maintained for a certain period of time. Such provisions do not provide the lender the right to accelerate repayment
of the underlying debt. As of December 31, 2023 and 2024, all cash traps had been released.

Senior Unsecured Credit Facility and Unsecured Term Loans

We are party to a Sixth Amended and Restated Credit Agreement (the “Credit Agreement”) that provides us with a $400 million senior unsecured revolving credit facility and two term loan facilities in the aggregate amount of $800 million. The revolving credit facility matures on September 27, 2026, which we may extend for an additional year upon the payment of applicable fees and satisfaction of certain standard conditions. The term loans consist of a $500 million term loan that matures on January 3, 2028, and a $300 million term loan that matures January 3, 2026. In September 2024, we exercised our option to extend the maturity of the $300 million term loan from January 3, 2025 to January 3, 2026. We have the right to increase the aggregate amount of the facilities to $1.4 billion upon the satisfaction of certain standard conditions.

Interest is paid on the periodic advances on the revolving credit facility and amounts outstanding on the term loans at varying rates, based upon the adjusted-SOFR, as defined in the Credit Agreement, plus an applicable margin. The applicable margin is based upon our leverage ratio, as follows:

Leverage RatioApplicable Margin for Revolving LoansApplicable Margin for Term Loans
Less than 30%
1.40%
1.35%
Greater than or equal to 30% but less than 35%
1.45%
1.40%
Greater than or equal to 35% but less than 40%
1.50%
1.45%
Greater than or equal to 40% but less than 45%
1.60%
1.55%
Greater than or equal to 45% but less than 50%
1.80%
1.75%
Greater than or equal to 50% but less than 55%
1.95%
1.85%
Greater than or equal to 55%
2.25%
2.20%

The Credit Agreement contains various financial covenants. A summary of the most significant covenants are as follows:
Actual at
Covenant December 31, 2024
Maximum leverage ratio (1)
60%
26.5%
Minimum fixed charge coverage ratio (2)
1.50x
3.05x
Secured recourse indebtedness
Less than 45% of Total Asset Value
8.5%
Unencumbered leverage ratio
60.0%
27.4%
Unencumbered implied debt service coverage ratio
1.20x
2.75x
_____________________________
F-19


Table of Contents
(1)Leverage ratio is net indebtedness, as defined in the Credit Agreement, divided by total asset value, defined in the Credit Agreement as the value of our owned hotels based on hotel net operating income divided by a defined capitalization rate.
(2)Fixed charge coverage ratio is Adjusted EBITDA, generally defined in the Credit Agreement as EBITDA less FF&E reserves, for the most recent trailing 12 month period, to fixed charges, which is defined in the Credit Agreement as interest expense, all regularly scheduled principal payments and payments on capitalized lease obligations, for the same 12 month period.

The components of the Company's interest expense consisted of the following (in thousands):

Year Ended December 31,
 202420232022
Mortgage debt interest$14,753 $16,436 $23,276 
Unsecured term loan interest47,232 43,294 21,153 
Credit facility interest and unused fees1,253 1,256 5,279 
Amortization of debt issuance costs1,967 2,053 2,489 
Interest rate swap mark-to-market 2,033 (13,914)
Finance lease expense(1)
311 $ $ 
$65,516 $65,072 $38,283 
_____________
(1)In October 2024, we extended the term on one of our ground leases, and, as a result, the lease classification changed from an operating lease to a finance lease.

6. Derivatives

As of December 31, 2024 and 2023, the Company had the following derivatives (in thousands):

Fair Value of Assets
Hedged DebtTypeFixed RateIndexEffective DateMaturity DateNotional AmountDecember 31,
2024
December 31, 2023
$300M Senior unsecured term loans
Swap (1)
1.63 %SOFRNovember 28, 2022July 25, 2024$87,500 $ $1,660 
$300M Senior unsecured term loans
Swap (1)
1.63 %SOFRNovember 28, 2022July 25, 2024$87,500  1,658 
$500M Senior unsecured term loansSwap3.36 %SOFRMarch 1, 2023January 1, 2028$75,000 1,328 554 
$500M Senior unsecured term loansSwap3.50 %SOFRMarch 1, 2023January 1, 2027$75,000 747 449 
$500M Senior unsecured term loansSwap3.27 %SOFROctober 1, 2024January 1, 2028$37,500 757  
$500M Senior unsecured term loansSwap3.27 %SOFROctober 1, 2024January 1, 2028$37,500 758  
$500M Senior unsecured term loansSwap3.07 %SOFRJanuary 2, 2025January 1, 2027$25,000 456  
$500M Senior unsecured term loansSwap3.25 %SOFRJanuary 2, 2025January 1, 2026$75,000 628  
$4,674 $4,321 
(1)Swap was designated as cash flow hedge as of April 1, 2023.

Interest rate swaps designated as cash flow hedges involve the receipt of variable-rate amounts from a counterparty in exchange for the Company making fixed-rate payments over the life of the agreements without exchange of the underlying notional amount. During 2024, such derivatives were used to hedge the variable cash flows associated with variable-rate debt.
The table below details the location in the consolidated financial statements of the gains and losses recognized on derivative financial statements (in thousands):

F-20


Table of Contents
Year Ended December 31,
Effect of derivative instrumentsLocation in Statements of Operations and Comprehensive Income202420232022
Gain (loss) recognized in other comprehensive incomeUnrealized gain (loss) on interest rate derivative instruments$353 $(2,634)$ 
Interest income for derivatives that were designated as cash flow hedgesInterest expense$6,629 $7,688 $ 
Interest income (expense) for derivatives that were not designated as cash flow hedgesInterest expense$ $(469)$13,486 

During the next twelve months, the Company estimates that $2.5 million will be reclassified from other comprehensive income as a reduction to interest expense.

7. Fair Value Measurements

The fair value of certain financial assets and liabilities and other financial instruments are as follows (in thousands):
December 31, 2024December 31, 2023
Carrying
   Amount (1)
Fair Value
Carrying
   Amount (1)
Fair Value
Debt$1,095,294 $1,092,443 $1,177,005 $1,167,638 
_______________
(1)The carrying amount of debt is net of unamortized debt issuance costs.

The fair value of our interest rate swaps are Level 2 measurements under the fair value hierarchy. We estimate the fair value of the interest rate swap based on the interest rate yield curve and implied market volatility as inputs and adjusted for the counterparty's credit risk. We concluded the inputs for the credit risk valuation adjustment are Level 3 inputs; however these inputs are not significant to the fair value measurement in its entirety.

The fair values of our other financial instruments not included in the table above are estimated to be equal to their carrying amounts.

8. Leases

Seven of our hotel ground leases and one parking lot area are classified as operating leases, for which we have recorded right-of-use assets and lease liabilities. The lease liabilities for our operating leases assume the exercise of all available extension options, as we believe they are reasonably certain to be exercised. The components of operating lease expense are included in other property-level expenses in our consolidated statements of operations and comprehensive income.

In October 2024, we executed an extension of the ground lease underlying the Courtyard New York Manhattan/Fifth Avenue to add a second renewal option for an additional 36 years. Based on the modification of the lease terms, the ground lease is now classified as a finance lease. We remeasured the right-of-use asset and lease liability based on the present value of the future lease payments over the updated lease term. Costs related to the finance lease are included in interest expense and other property-level expenses within the consolidated statements of operations and comprehensive income.

The following table sets forth the lease-related assets and liabilities in our consolidated balance sheet as of December 31, 2024 and 2023 (in thousands):


F-21


Table of Contents
Location in Consolidated Balance SheetsYear Ended December 31,
20242023
Assets
Operating lease assets, netRight-of-use assets$89,931 $97,692 
Finance lease assets, netPrepaid and other assets8,179  
Total lease assets$98,110 $97,692 
Liabilities
Operating lease liabilitiesLease liabilities$85,235 $112,866 
Finance lease liabilitiesAccounts payable and accrued expenses31,632  
Total lease liabilities$116,867 $112,866 
Weighted-average remaining lease term
Operating leases63 years
Finance leases97 years
Weighted-average discount rate
Operating leases5.77 %
Finance leases5.91 %

The following table sets forth the lease costs related to the operating and finance leases included in the consolidated statements of operations and comprehensive income for the year ended December 31, 2024, 2023, and 2022 (in thousands):

Location in Statements of Operations and Comprehensive IncomeYear Ended December 31,
202420232022
Operating lease costOther property-level expenses$10,889 $11,106 11,255 
Finance lease costs:
Amortization of lease assetsOther property-level expenses14   
Interest on lease liabilitiesInterest expense122   
Total lease costs$11,025 $11,106 $11,255 

The following table sets forth supplemental cash flow information related to the operating and finance leases (in thousands):
Year Ended December 31,
20242023
Cash paid for amounts included in the measurement of operating lease liabilities$3,950 $3,995 
Variable lease payments$1,972 $1,687 
Cash paid for amounts included in the measurement of finance lease liabilities$189 $ 

Future minimum lease payments included in the consolidated balance sheets are as follows (in thousands):
F-22


Table of Contents
Year Ending December 31,Operating LeasesFinance Lease
2025$3,073 $1,133 
20263,571 1,133 
20273,534 1,204 
20283,604 1,416 
20293,678 1,416 
Thereafter593,357 404,379 
Total lease payments610,817 410,681 
Less imputed interest(525,582)(379,049)
Total lease liabilities$85,235 $31,632 

Six of our hotels are subject to ground lease agreements that cover all of the land underlying the respective hotel as of December 31, 2024:

The Embassy Suites by Hilton Bethesda is subject to a ground lease that runs until 2087. There are no renewal options.

The Courtyard New York Manhattan/Fifth Avenue is subject to a ground lease that runs until 2121, inclusive of two renewal options for 49 and 36 years, respectively. Our ability to exercise the second renewal option is contingent on the Company spending no less than $7.0 million on capital improvements by the end of 2026 (the “Capital Improvement Plan”). Assuming that we meet the Capital Improvement Plan and exercise all renewal options, the ground lease would expire in October 2121.

The Salt Lake City Marriott is subject to two ground leases: one ground lease covers the land under the hotel and the other ground lease covers the portion of the hotel that extends into the adjacent City Creek Center. The term of the ground lease covering the land under the hotel runs through 2106. The term of the ground lease covering the extension into the City Creek Center runs through 2056.

The Westin Boston Seaport District is subject to a ground lease that runs until 2099. There are no renewal options.

The Hotel Palomar Phoenix is subject to a ground lease that runs until 2085, inclusive of three renewal options of five years each.

Cavallo Point is subject to a ground lease with the United States National Park Service that runs until 2066. There are no renewal options.

A portion of the Hotel Clio is subject to a ground lease that covers approximately 5,500 square feet. The term of the ground lease runs through December 2030, inclusive of two 5-year renewal options. The lease may be indefinitely extended thereafter in one-year increments. The remainder of the land on which the hotel is constructed is owned by us in fee simple.

We lease the buildings and sublease the underlying land containing 28 of the 70 rooms at the Orchards Inn Sedona, which expires in 2070, including all extension options. The remainder of the land underlying the hotel is owned by us in fee simple.

We sublease a parking area near the Bourbon Orleans Hotel. The sublease runs through July 2069. There are no renewal options.

These ground leases generally require us to make rental payments (including a percentage of gross receipts as percentage rent with respect to the Courtyard New York Manhattan/Fifth Avenue, Westin Boston Seaport District, Salt Lake City Marriott, and Cavallo Point ground leases). Most of our ground leases require us to make payments for all charges, costs, expenses, assessments and liabilities, including real property taxes and utilities. Furthermore, these ground leases generally require us to obtain and maintain insurance covering the subject property.

The following table reflects the current and future annual rents under our ground leases:
F-23


Table of Contents
Property
Term (1)
Annual Rent
Embassy Suites by Hilton BethesdaThrough 4/2087
$1,077,381 (2)
Courtyard New York Manhattan/Fifth Avenue (3)
10/2017 - 9/2027$1,132,812
10/2027 - 9/2037$1,416,015
10/2037 - 9/2047$1,770,019
10/2047 - 9/2057$2,212,524
10/2057 - 9/2067$2,765,655
10/2067 - 9/2077$3,457,069
10/2077 - 9/2087$4,321,336
10/2087 - 9/2097$5,401,670
10/2097 - 9/2107$6,752,088
10/2107 - 9/2117$8,440,110
10/2117 - 9/2121$10,550,138
Salt Lake City Marriott (Ground lease for hotel) Through 12/2106
Greater of $132,000 or 2.6% of annual gross room sales
Salt Lake City Marriott (Ground lease for extension)1/2018 - 12/2056
$15,203 (4)
Westin Boston Seaport District (5) (Base rent)
1/2021 - 12/2025$1,000,000
1/2026 - 12/2030$1,500,000
1/2031 - 12/2035$1,750,000
1/2036 - 5/2099
No base rent
Westin Boston Seaport District (Percentage rent)6/2016 - 5/2026
1.0% of annual gross revenue
6/2026 - 5/2036
1.5% of annual gross revenue
6/2036 - 5/2046
2.75% of annual gross revenue
6/2046 - 5/2056
3.0% of annual gross revenue
6/2056 - 5/2066
3.25% of annual gross revenue
6/2066 - 5/2099
3.5% of annual gross revenue
Hotel Clio1/2021 - 12/2025$55,000
1/2026 - 12/2030 (6)
$60,000
Orchards Inn Sedona7/2018 - 12/2070
$150,993 (7)
Hotel Palomar Phoenix (Base Rent)4/2022 - 3/2085
$37,253 (8)
Hotel Palomar Phoenix (Government Property Lease Excise Tax) (9)
1/2022 - 6/2033$312,000
7/2033 - 6/2043$234,000
7/2043 - 6/2053$156,000
7/2053 - 6/2063$78,000
7/2063 - 3/2085$
Cavallo Point (Base Rent)1/2019 - 12/2066
$140,531 (10)
Cavallo Point (11) (Percentage Rent)
1/2024 - 12/2028
3.0% of adjusted gross revenue over threshold
1/2029 - 12/2033
4.0% of adjusted gross revenue over threshold
1/2034 - 12/2066
5.0% of adjusted gross revenue over threshold
Cavallo Point (12) (Participation Rent)
Through 12/2066
10.0% of adjusted gross revenue over threshold
Bourbon Orleans Hotel parking subleaseThrough 7/2069
$36,000 (13)
__________
(1)These terms assume our exercise of all renewal options.
(2)
Represents rent for the year ended December 31, 2024. Rent increases annually by 5.5%.
(3)
The total annual rent includes the fixed rent noted in the table plus a percentage rent equal to 5% of gross receipts for each lease year, but only to the extent that 5% of gross receipts exceeds the minimum fixed rent in such lease year. There was no such percentage rent earned during the years ended December 31, 2024 and 2023.
(4)
Represents rent for the year ended December 31, 2024. Rent increases annually based on the greater of 2% or a Consumer Price Index calculation.
(5)
Total annual rent under the ground lease is capped at 2.5% of hotel gross revenues during the initial 30 years of the ground lease.
(6)
Beginning January 2031, we have the right to renew the ground lease in one-year increments at the prior year's annual rent plus 3%.
(7)Represents rent for the year ended December 31, 2024. Rent increases annually in June based on a Consumer Price Index calculation.
(8)
Represents rent for the year ended March 31, 2024. Rent increases annually each April by 2.5%.
F-24


Table of Contents
(9)As the lessee of a government property, the hotel is subject to a Government Property Lease Excise Tax under Arizona state statute.
(10)
Represents rent for the year ending December 31, 2024. Base rent resets every five years based on the average of the previous three years of adjusted gross revenues, as defined in the ground lease, multiplied by 75%. The next base rent reset will be January 2029.
(11)
Percentage rent is applied to annual adjusted gross revenues, as defined in the ground lease, between $30 million and the participation rent threshold. Base rent is deducted from the percentage rent.
(12)
Participation rent is applied to annual adjusted gross revenues, as defined in the ground lease, over $42 million plus an annual increase based on a Consumer Price Index calculation.
(13)
Represents rent for the year ending December 31, 2024. Annual rent increases by $6,000 every five years. The next rent increase will be January 2027.

9. Equity

Common Shares

We are authorized by our charter to issue up to 400 million shares of common stock, $0.01 par value per share. Each outstanding share of common stock entitles the holder to one vote on all matters submitted to a vote of stockholders. Holders of our common stock are entitled to receive dividends out of assets legally available for the payment of dividends when authorized by our board of directors.

In August 2024, our board of directors approved an “at-the-market” equity offering program (the “Current ATM Program”), pursuant to which we may issue and sell shares of our common stock from time to time, having an aggregate offering price of up to $200.0 million. Prior to the establishment of the Current ATM Program, we had a $200.0 million ATM program (the “Prior ATM Program”), which is no longer active. No shares were sold under either the Prior ATM Program or the Current ATM Program during the years ended December 31, 2024 and 2023.

In May 2024, our board of directors authorized the repurchase of up to $200.0 million of our common stock under a new share repurchase program, which replaced our prior share repurchase program that was authorized in September 2022. The timing and actual number of shares repurchased will depend on a variety of factors, including price and general business and market conditions. The new share repurchase program does not obligate us to acquire any particular amount of shares, and may be suspended or discontinued at any time at our discretion. The new share repurchase program will expire on May 1, 2026. During the year ended December 31, 2024, we repurchased 3,114,876 shares of common stock at an average price of $8.33 per share for an aggregate purchase price of $26.0 million. During the year ended December 31, 2023, we repurchased 318,454 shares of common stock at an average price of $7.60 per share for a total purchase price of $2.4 million. As of February 28, 2025, we have $174.0 million of authorized capacity remaining under the share repurchase program.

Preferred Shares

We are authorized to issue up to 10 million shares of preferred stock, $0.01 par value per share. Our board of directors is required to set for each class or series of preferred stock the terms, preferences, conversion or other rights, voting powers, restrictions, limitations as to dividends or other distributions, qualifications, and terms or conditions of redemption.

As of December 31, 2024 and 2023, there were 4,760,000 shares of 8.250% Series A Cumulative Redeemed Preferred Stock (“Series A Preferred Stock”) issued and outstanding with a liquidation preference of $25.00 per share. On or after August 31, 2025, the Series A Preferred Stock will be redeemable at the Company's option, in whole or in part, at any time or from time to time, for cash at a redemption price of $25.00 per share, plus accrued and unpaid dividends up to, but not including, the redemption date.

Operating Partnership Units

In connection with the acquisition of Cavallo Point in December 2018, we issued 796,684 common OP units to third parties, otherwise unaffiliated with the Company, at $11.76 per unit. Each common OP unit is redeemable at the option of the holder. Holders of common OP units have certain redemption rights, which enable them to cause our operating partnership to redeem their units in exchange for cash per unit equal to the market price of our common stock, at the time of redemption, or, at our option, for shares of our common stock on a one-for-one basis, subject to adjustment upon the occurrence of stock splits, mergers, consolidations or similar pro-rata share transactions.

Long-Term Incentive Partnership units (“LTIP units”), which are also referred to as profits interest units, may be issued to eligible participants under the 2024 Plan for the performance of services to or for the benefit of our operating partnership. LTIP units are a class of partnership unit in our operating partnership and will receive, whether vested or not, the same per-unit
F-25


Table of Contents
distributions as the outstanding common OP units, which equal per-share dividends on shares of our common stock. Initially, LTIP units have a capital account balance of zero, do not receive an allocation of operating income (loss), and do not have full parity with common OP units with respect to liquidating distributions. If such parity is reached, vested LTIP units are converted into an equal number of common OP units, and thereafter will possess all of the rights and interests of common OP units, including the right to exchange the common OP units for cash per unit equal to the market price of our common stock, at the time of redemption, or, at our option, for shares of our common stock on a one-for-one basis, subject to adjustment upon the occurrence of stock splits, mergers, consolidations or similar pro-rata share transactions. See Note 10 for additional disclosures related to LTIP units.

There were 994,653 and 723,166 common OP units held by unaffiliated third parties and current and former executive officers of the Company as of December 31, 2024 and 2023, respectively. There were 140,127 and 314,137 LTIP units outstanding as of December 31, 2024 and 2023, respectively. All vested LTIP units have reached economic parity with common OP units and have been converted into common OP units.

Dividends and Distributions

We have declared the following dividends to holders of our common stock and distributions to holders of common OP units and LTIP units for the years ended December 31, 2024 and 2023, and through the date of this report::

Payment DateRecord DateDividend
per Share/Unit
April 12, 2023March 31, 2023$0.03 
July 12, 2023June 30, 2023$0.03 
October 12, 2023September 29, 2023$0.03 
January 11, 2024December 29, 2023$0.03 
April 12, 2024March 29, 2024$0.03 
July 12, 2024June 28, 2024$0.03 
October 11, 2024September 30, 2024$0.03 
January 14, 2025December 31, 2024$0.23 

We have declared the following dividends to holders of our Series A Preferred Stock for the years ended December 31, 2024 and 2023, and through the date of this report:

Payment DateRecord DateDividend
per Share
March 31, 2023March 17, 2023$0.515625 
June 30, 2023June 20, 2023$0.515625 
September 29, 2023September 18, 2023$0.515625 
December 29, 2023December 18, 2023$0.515625 
March 29, 2024March 18, 2024$0.515625 
June 28, 2024June 18, 2024$0.515625 
September 30, 2024September 20, 2024$0.515625 
December 31, 2024December 20, 2024$0.515625 

10. Equity Incentive Plan

On February 27, 2024, our board of directors adopted the 2024 Equity Incentive Plan (the “2024 Plan”). The 2024 Plan was approved by our stockholders on May 1, 2024. The 2024 Plan replaces the 2016 Equity Incentive Plan (as amended, the “2016 Plan”) and share grants will no longer be made under the 2016 Plan; however, shares underlying awards already granted under the 2016 Plan will still be issued under the 2016 Plan if the awards vest. Under the 2024 Plan, we are authorized to issue up to 7,900,000 shares of our common stock, of which we have issued or committed to issue 1,076,916 shares as of December 31, 2024. Shares underlying awards that are granted under the 2024 Plan that are forfeited, cancelled, reacquired prior to vesting, satisfied without the issuance of stock or otherwise terminated (other than be exercise), including shares tendered or held back upon settlement of an award, other than a stock option or stock appreciation right, to cover the tax withholding will be added back to the shares available for issuance under the 2024 Plan.
F-26


Table of Contents

Restricted Stock Awards

Restricted stock awards issued to our officers and employees generally vest over a three to five year period from the date of the grant based on continued employment. We measure compensation expense for the restricted stock awards based upon the fair market value of our common stock at the date of grant. Compensation expense is recognized on a straight-line basis over the vesting period and is included in corporate expenses in the accompanying consolidated statements of operations and comprehensive income. A summary of our restricted stock awards from January 1, 2022 to December 31, 2024 is as follows:
Number of
Shares
Weighted-
Average Grant
Date Fair
Value
Unvested balance at January 1, 20221,443,295 $9.46 
Granted438,070 9.55 
Forfeited(250,261)9.43 
Vested(274,167)9.56 
Unvested balance at December 31, 20221,356,937 9.47 
Granted247,762 8.94 
Forfeited(21,184)9.13 
Vested(382,822)9.60 
Unvested balance at December 31, 20231,200,693 9.33 
Granted361,920 8.66 
Vested(941,018)9.35 
Unvested balance at December 31, 2024621,595 $8.90 

The total unvested restricted stock awards as of December 31, 2024 are expected to vest as follows: 253,430 during 2025, 244,845 during 2026, 114,089 during 2027, 7,970 during 2028, and 1,261 during 2029. As of December 31, 2024, the unrecognized compensation cost related to restricted stock awards was $3.4 million and the weighted-average period over which the unrecognized compensation expense will be recorded is approximately 23 months. For the years ended December 31, 2024, 2023, and 2022, we recorded $5.1 million, $4.2 million and $4.3 million, respectively, of compensation expense net of forfeitures related to restricted stock awards. The compensation expense recorded for the year ended December 31, 2024 included $2.0 million of accelerated compensation expense related to restricted stock awards for the departures of our former Chief Executive Officer and Chief Investment Officer. The accelerated compensation expense is recorded as severance costs in corporate expenses within the consolidated statements of operations and comprehensive income. The compensation expense recorded for the year ended December 31, 2022 includes the reversal of $0.2 million of previously recognized compensation expense in connection with the resignation of our former Executive Vice President, Asset Management and Chief Operating Officer, as well as certain other employees.

Performance Stock Units

Performance stock units (“PSUs”) are restricted stock units that vest three to five years from the date of grant. Each executive officer is granted a target number of PSUs (the “PSU Target Award”). The actual number of shares of common stock issued to each executive officer is based on the Company's achievement of certain performance targets. Under this framework, 50% of the PSUs are based on relative total stockholder return and 50% on hotel market share improvement. The achievement of certain levels of total stockholder return relative to the total stockholder return of a peer group of publicly-traded lodging REITs is measured over a three-year performance period. There is no payout of shares of our common stock if our total stockholder return falls below the 30th percentile of the total stockholder returns of the peer group. The maximum number of shares of common stock issued to an executive officer is equal to 150% of the PSU Target Award and is earned if our total stockholder return is equal to or greater than the 75th percentile of the total stockholder returns of the peer group. There are limitations on the number of PSUs earned if the Company's total stockholder return is negative for the performance period. The improvement in market share for each of our hotels is measured over a three-year performance period based on a report prepared for each hotel by STR, Inc., a well-recognized benchmarking service for the hospitality industry. There is no payout of shares of our common stock if the percentage of our hotels with market share improvements is less than 30%. The maximum number of shares of common stock issued to an executive officer is equal to 150% of the PSU Target Award and is earned if the percentage of our hotels with market share improvements is greater than or equal to 75%.

F-27


Table of Contents
We measure compensation expense for the PSUs based upon the fair market value of the award at the grant date. Compensation expense is recognized on a straight-line basis over the vesting period and is included in corporate expenses in the accompanying consolidated statements of operations and comprehensive income. The grant date fair value of the portion of the PSUs based on our relative total stockholder return is determined using a Monte Carlo simulation performed by a third-party valuation firm. The grant date fair value of the portion of the PSUs based on hotel market share improvement is the closing price of our common stock on the grant date. The determination of the grant-date fair values of outstanding awards based on our relative total stockholder return included the following assumptions:
Award Grant DateVolatilityRisk-Free RateTotal Stockholder Return PSUsHotel Market Share PSUs
March 2, 202168.8 %0.26 %$9.28 $9.40 
February 22, 202271.4 %1.74 %$9.84 $9.56 
August 9, 202273.3 %3.20 %$9.65 $9.32 
February 23, 202374.5 %4.40 %$9.22 $8.94 
May 7, 202436.5 %4.64 %$8.03 $8.72 

A summary of our PSUs from January 1, 2022 to December 31, 2024 is as follows:
Number of
Units
Weighted-
Average Grant
Date Fair
Value
Unvested balance at January 1, 2022969,240 $9.45 
Granted407,570 9.66 
Additional units from dividends3,600 7.89 
Vested (1)
(269,224)10.14 
Forfeited(160,533)9.34 
Unvested balance at December 31, 2022950,653 9.35 
Granted363,523 9.08 
Additional units from dividends17,886 8.35 
Vested (2)
(299,766)9.01 
Unvested balance at December 31, 20231,032,296 9.34 
Granted364,799 8.36 
Additional units from dividends13,340 8.93 
Vested (3)
(301,861)9.32 
Unvested balance at December 31, 20241,108,574 $9.02 
______________________
(1)The number of shares of common stock earned for the PSUs vested in 2022 was equal to 105.71% of the PSU Target Award.
(2)The number of shares of common stock earned for the PSUs vested in 2023 was equal to 103.36% of the PSU Target Award.
(3)The number of shares of common stock earned for the PSUs vested in 2024 was equal to 95.56% of the PSU Target Award.

The remaining unvested PSUs expected to vest are as follows: 332,534 during 2025, 372,513 in 2026 and 403,527 during 2027. As of December 31, 2024, the unrecognized compensation cost related to the PSUs was $2.8 million and is expected to be recognized on a straight-line basis over a period of 25 months. For the years ended December 31, 2024, 2023, and 2022, we recorded approximately $4.2 million, $3.0 million, and $2.3 million, respectively, of compensation expense net of forfeitures related to the PSUs. The compensation expense recorded for the year ended December 31, 2024 included $1.8 million of accelerated compensation expense related to PSUs for the departures of our former Chief Executive Officer and Chief Investment Officer. The accelerated compensation expense is recorded as severance costs in corporate expenses within the consolidated statements of operations and comprehensive income. The compensation expense recorded for the year ended December 31, 2022 includes the reversal of $0.5 million of previously recognized compensation expense in connection with the resignation of our former Executive Vice President, Asset Management and Chief Operating Officer.

LTIP Units

F-28


Table of Contents
A summary of our LTIP units from January 1, 2022 to December 31, 2024 is as follows:
Number of
Units
Weighted-
Average Grant
Date Fair
Value
Unvested balance at January 1, 2022135,388 $10.22 
Granted71,084 9.32 
Vested (1)
(108,422)10.38
Unvested balance at December 31, 202298,050 9.39 
Granted257,270 8.94
Vested (1)
(41,183)9.49
Unvested balance at December 31, 2023314,137 9.01 
Granted97,477 8.72
Vested (1)
(271,487)8.94
Unvested balance at December 31, 2024140,127 $9.85 
______________________
(1)As of December 31, 2024, all vested LTIP units have achieved economic parity with common OP units and have been converted to common OP units.

The remaining unvested LTIP units are expected to vest as follows: 46,709 during 2025, 2026, and 2027. As of December 31, 2024, the unrecognized compensation cost related to LTIP unit awards was $1.0 million and the weighted-average period over which the unrecognized compensation expense will be recorded is approximately 28 months. For the years ended December 31, 2024, 2023, and 2022, we recorded $2.0 million, $0.8 million, and $0.5 million, respectively, of compensation expense related to LTIP unit awards. The compensation expense recorded for the year ended December 31, 2024 included $1.2 million of accelerated compensation expense related to LTIPs for the departures of our former Chief Executive Officer and Chief Investment Officer. The accelerated compensation expense is recorded as severance costs in corporate expenses within the consolidated statements of operations and comprehensive income.

11. Income Taxes

We have elected to be treated as a REIT under the provisions of the Internal Revenue Code, which requires that we distribute at least 90% of our taxable income annually to our stockholders and comply with certain other requirements. In addition to paying federal and state taxes on any retained income, we may be subject to taxes on “built in gains” on sales of certain assets. Our taxable REIT subsidiaries are subject to federal, state and local taxes.

For federal income tax purposes, the cash distributions paid to holders of our common stock and Series A Preferred Stock may be characterized as ordinary income, return of capital (generally non-taxable) or capital gains. Tax law permits certain characterization of distributions which could result in differences between cash basis and tax basis distribution amounts.

The following characterizes distributions paid to holders of common stock and Series A Preferred Stock on a tax basis for the years ended December 31, 2024, 2023, and 2022:


F-29


Table of Contents
Year Ended December 31,
202420232022
Common Stock
Ordinary non-qualified income$0.320000 $0.120000 $0.044543 
Qualified dividends  0.045457 
$0.320000 $0.120000 $0.090000 
Series A Preferred Stock
Ordinary non-qualified income$2.062500 $2.062500 $1.020772 
Qualified dividends  1.041728 
$2.062500 $2.062500 $2.062500 

Our provision for income taxes consists of the following (in thousands):
Year Ended December 31,
202420232022
Current - Federal$279 $(84)$901 
 State1,711 1,376 2,487 
Total current1,990 1,292 3,388 
Deferred - Federal(253)492 1,090 
 State6 (486)2,044 
Change in valuation allowance(202)(981)(3,915)
Total deferred(449)(975)(781)
Income tax provision$1,541 $317 $2,607 

A reconciliation of the statutory federal tax provision to our income tax provision is as follows (in thousands):
Year Ended December 31,
202420232022
Statutory federal tax provision$10,521 $18,226 $23,620 
Tax impact of REIT election(10,194)(17,281)(21,110)
State income tax provision, net of federal tax benefit1,717 890 4,531 
Change in valuation allowance(202)(981)(3,915)
Permanent differences(316)(349)(495)
Other15 (188)(24)
Income tax provision$1,541 $317 $2,607 

Deferred income taxes are recognized for temporary differences between the financial reporting bases of assets and liabilities and their respective tax bases and for operating loss and tax credit carryforwards based on enacted tax rates expected to be in effect when such amounts are paid. However, deferred tax assets are recognized only to the extent that it is more likely than not that they will be realizable based on consideration of available evidence, including future reversals of existing taxable temporary differences, projected future taxable income and tax planning strategies. Deferred tax assets are included in prepaid and other assets and deferred tax liabilities are included in accounts payable and accrued expenses on the accompanying consolidated balance sheets. The total deferred tax assets and liabilities are as follows (in thousands):
F-30


Table of Contents
20242023
Federal
Net operating loss carryforwards$1,398 $2,585 
Deferred income1,952 2,049 
Other440 407 
Depreciation and amortization(570)(2,074)
Less: Valuation allowance(1,653)(1,766)
Federal - Deferred tax assets, net$1,567 $1,201 
State
Net operating loss carryforwards$8,525 $8,921 
Deferred income528 553 
Alternative minimum tax credit carryforwards231 231 
Other130 120 
Depreciation and amortization(154)(559)
Less: Valuation allowance(8,164)(8,253)
State - Deferred tax assets, net$1,096 $1,013 

As of December 31, 2024, we had deferred tax assets of $9.9 million consisting of federal and state net operating loss carryforwards. The state loss carryforwards generally expire in 2032 through 2041 if not utilized by then; however, for certain states some loss carryforwards do not expire. The federal loss carryforwards do not expire.

We analyze our deferred tax assets for each jurisdiction and record a valuation allowance when we deem it more likely than not that future results will not generate sufficient taxable income to realize the deferred tax assets. As of December 31, 2024, we have a valuation allowance of $9.8 million on our deferred tax assets, which represents the amount of deferred tax assets that we believe is more likely than not to be realized. Our assessment included, among other considerations, the future reversals of existing taxable temporary differences and future taxable income that can be reasonably projected.

12. Earnings Per Share

The following is a reconciliation of the calculation of basic and diluted EPS (in thousands, except share and per-share data):
 Years Ended December 31,
 202420232022
Numerator:  
Net income attributable to common stockholders$38,230 $76,523 $99,511 
Denominator:
Weighted-average number of common shares outstanding—basic210,286,342 211,518,826 212,423,873 
   Effect of dilutive securities:
Unvested restricted common stock152,158 340,981 323,435 
Shares related to unvested PSUs801,670 444,310 441,679 
Weighted-average number of common shares outstanding—diluted211,240,170 212,304,117 213,188,987 
Earnings per share:
Earnings per share available to common stockholders—basic$0.18 $0.36 $0.47 
Earnings per share available to common stockholders—diluted$0.18 $0.36 $0.47 

There were no unvested restricted common shares or PSUs excluded from the diluted weighted-average common shares outstanding for the year ended December 31, 2024, 2023, and 2022.

F-31


Table of Contents
The common OP units held by the noncontrolling interest holders have been excluded from the denominator of the diluted EPS calculation as there would be no effect on the amounts since the common OP units' share of income or loss would also be added or subtracted to derive net income (loss) available to common stockholders.

13. Relationships with Managers and Franchisors

We are party to a hotel management agreement at each of our hotels. Under our hotel management agreements, the hotel manager receives a base management fee and, if certain financial thresholds are met or exceeded, an incentive management fee. The base management fee is between 0.5% and 3.5% of gross hotel revenues for each fiscal year. The incentive management fee is generally based on hotel operating profits, but the fee only applies to that portion of hotel operating profits above a negotiated return on our invested capital, which we refer to as the owner's priority. We refer to this excess of operating profits over the owner's priority as “available cash flow.”

Our management agreements generally provide us with termination rights upon a manager's failure to meet certain financial performance criteria and manager's decision not to cure the failure by making a cure payment.

The following is a summary of management fees (in thousands):
Year Ended December 31,
202420232022
Base management fees$23,357 $22,543 $20,630 
Incentive management fees5,781 4,444 4,790 
Amortization of deferred income related to key money (1)
(400)(400)(392)
Amortization of unfavorable contract liabilities(1,589)(1,589)(1,589)
Total management fees, net$27,149 $24,998 $23,439 
_____________________________
(1)Relates to key money received for Chicago Marriott Downtown Magnificent Mile, Westin Washington D.C. City Center and Henderson Beach Resort.

Four of our hotels earned incentive management fees for the year ended December 31, 2024. Five of our hotels earned incentive management fees for the year ended December 31, 2023. Eleven of our hotels earned incentive management fees for the year ended December 31, 2022.

Franchise Agreements

We are party to a franchise agreement at 20 of our hotels as of December 31, 2024. The franchise agreements require royalty fees based on a percentage of gross rooms revenue and, for certain hotels, an additional fee based on a percentage of gross food and beverage revenue. In addition, franchise agreements require fees for marketing, reservation or other program fees based on a percentage of the hotel's gross rooms revenue. Pursuant to these franchise agreements, we pay a royalty fee ranging between 3.5% and 7% of gross room sales, and, under certain agreements, between 2% and 3% of gross food and beverage sales.

The following is a summary of franchise fees for the years ended December 31, 2024, 2023 and 2022 (in thousands):
Year Ended December 31,
202420232022
Franchise fees$39,755 $35,769 $32,714 
Amortization of deferred income related to key money (1)
(31)(31)(31)
Total franchise fees, net$39,724 $35,738 $32,683 
_____________________________
(1)Relates to key money received for Courtyard New York Manhattan/Fifth Avenue.

14. Segment Reporting

We have one reportable segment, hotel ownership, as discussed in Note 2. The hotel ownership segment is mostly comprised of upper upscale and luxury chain scale hotels that offer hotel rooms, food and beverage and other ancillary guest
F-32


Table of Contents
services. The Company’s chief operating decision maker (“CODM”) is the Executive Committee which includes: 1) the Chief Executive Officer, 2) President and Chief Operating Officer, 3) Executive Vice President, Chief Financial Officer & Treasurer, and 4) Senior Vice President, General Counsel & Corporate Secretary.

The CODM evaluates the hotel ownership segment primarily based on hotel adjusted earnings (loss) before interest income and expense, taxes and depreciation and amortization (“Hotel Adjusted EBITDA”). The CODM uses Hotel Adjusted EBITDA to evaluate the ongoing operational performance of our hotels and effectiveness of the third-party management companies operating our business on a property-level basis, in order to make informed decisions on how to allocate resources. Hotel Adjusted EBITDA is also used to monitor budget versus actual results. The monitoring of budgeted versus actual results are used in assessing performance of the segment and in establishing management’s compensation. Hotel Adjusted EBITDA, presented herein, is calculated as EBITDA from hotel operations, adjusted to exclude the following items that are not reflective of our ongoing operating performance or incurred in the normal course of business, and thus excluded from the CODM’s analysis in making day-to-day operating decisions:

Non-cash lease expense and other amortization
Cumulative effect of a change in accounting principle
Gains or losses from early extinguishment of debt
Hotel acquisition costs
Severance costs
Hotel manager transition items
Hotel pre-opening costs
Impairment losses, gains or losses on asset sales and casualty gains or losses; and
Other items that we believe are not representative of our current or future operating performance.

The following table presents revenues for our hotel ownership segment reconciled to our consolidated amounts and Hotel Adjusted EBITDA reconciled to consolidated net income (in thousands):

F-33


Table of Contents
Year Ended December 31,
202420232022
Revenues:
Hotel ownership revenue$1,129,883 $1,074,867 $1,001,503 
Total consolidated revenue1,129,883 1,074,867 1,001,503 
Significant expenses:
Rooms expense186,131 176,765 163,062 
Food and beverage expense193,331 180,546 163,622 
Other departmental and support expenses268,563 261,536 233,691 
Management fees28,739 26,587 25,029 
Franchise fees39,724 35,738 32,683 
Property taxes54,195 48,586 33,243 
Total significant expenses770,683 729,758 651,330 
Other segment expenses:
Other hotel expenses(1)
40,586 43,953 38,068 
Hotel adjusted EBITDA:318,614 301,156 312,105 
Non-cash lease expense and other amortization5,970 6,156 6,226 
Hotel pre-opening and manager transition items1,006 1,246 1,164 
Impairment losses34,169 941 2,843 
Depreciation and amortization113,588 111,302 108,849 
Corporate expenses32,549 32,048 31,790 
Interest expense65,516 65,072 38,283 
Interest income(4,013)(2,442)(1,029)
Loss on early extinguishment of debt  9,766 
Severance costs20,362  (532)
Other (income) expense, net(324)(119)2,433 
Income tax expense1,541 317 2,607 
Consolidated net income:$48,250 $86,635 $109,705 
_____________________________
(1)Other hotel expenses is principally comprised of cash payments for leases and property insurance.

The following table presents total assets for our hotel ownership segment, reconciled to total consolidated assets (in thousands):

Year Ended December 31,
20242023
Hotel ownership$3,063,835 $3,118,140 
All other108,416 120,547 
Total assets$3,172,251 $3,238,687 

Total capital expenditures related to our hotel ownership segment were $81.6 million, $86.3 million and $67.7 million for the years ended December 31, 2024, 2023 and 2022, respectively.

15. Commitments and Contingencies

Litigation
F-34


Table of Contents

We are subject to various claims, lawsuits and legal proceedings, including routine litigation arising in the ordinary course of business, regarding the operation of our hotels and Company matters. While it is not possible to ascertain the ultimate outcome of such matters, management believes that the aggregate amount of such liabilities, if any, in excess of amounts covered by insurance, will not have a material adverse impact on our financial condition or results of operations. The outcome of claims, lawsuits and legal proceedings brought against the Company, however, is subject to significant uncertainties.

16. Subsequent Events

On February 19, 2025, we sold the Westin Washington D.C. City Center to an unaffiliated third party for $92.0 million.
F-35


Table of Contents
DiamondRock Hospitality Company
Schedule III - Real Estate and Accumulated Depreciation
As of December 31, 2024 (in thousands)
Costs
Initial CostCapitalizedGross Amount at End of Year
Building andSubsequent toBuilding andAccumulatedNet BookYear ofDepreciation
DescriptionEncumbrancesLandImprovementsAcquisitionLandImprovementsTotalDepreciationValueAcquisitionLife
AC Hotel Minneapolis Downtown 4,141 24,549  4,141 24,549 28,690 (103)28,587 2024
10 - 40 Years
Atlanta Marriott Alpharetta$ $3,623 $33,503 $6,071 $3,623 $39,574 $43,197 $(17,896)$25,301 2005
10 - 40 Years
Bourbon Orleans Hotel20,644 60,969 4,680 20,645 65,648 86,293 (5,459)80,834 2021
10 - 40 Years
Cavallo Point, The Lodge at Golden Gate 123,100 9,870  132,970 132,970 (27,131)105,839 2018
10 - 40 Years
Chicago Marriott Downtown, Magnificent Mile 36,900 347,921 99,974 36,900 447,895 484,795 (188,562)296,233 2006
10 - 40 Years
Chico Hot Springs Resort & Day Spa 11,291 20,595 1,245 11,291 21,840 33,131 (1,563)31,568 2023
10 - 20 Years
Embassy Suites by Hilton Bethesda  45,656 10,683  56,339 56,339 (25,260)31,079 2004
10 - 40 Years
The Gwen Hotel 31,650 76,961 25,374 31,650 102,335 133,985 (40,394)93,591 2006
10 - 40 Years
Courtyard Denver Downtown 9,400 36,180 6,806 9,400 42,986 52,386 (14,482)37,904 2011
10 - 40 Years
Courtyard New York Manhattan/Fifth Avenue  34,685 10,008  44,693 44,693 (20,041)24,652 2004
10 - 40 Years
Courtyard New York Manhattan/Midtown East 16,500 54,812 11,338 16,500 66,150 82,650 (29,958)52,692 2004
10 - 40 Years
Havana Cabana Key West 32,888 13,371 7,268 32,888 20,639 53,527 (4,359)49,168 2014
10 - 40 Years
Henderson Beach Resort10,118 93,176 5,466 10,645 98,115 108,760 (7,599)101,161 2021
10 - 40 Years
Henderson Park Inn8,395 17,462 2,221 8,539 19,539 28,078 (1,906)26,172 2021
10 - 40 Years
Hotel Champlain Burlington 9,197 40,644 17,927 9,197 58,571 67,768 (14,607)53,161 2012
10 - 40 Years
Hilton Garden Inn New York/Times Square Central 60,300 88,896 2,538 60,300 91,434 151,734 (23,602)128,132 2014
10 - 40 Years
Hotel Clio(54,657)9,200 63,183 15,576 9,200 78,759 87,959 (23,671)64,288 2011
10 - 40 Years
Hotel Emblem San Francisco 7,856 21,085 9,081 7,856 30,166 38,022 (7,759)30,263 2012
10 - 40 Years
Hotel Palomar Phoenix  59,703 3,139  62,842 62,842 (10,465)52,377 2018
10 - 40 Years
The Hythe Vail 5,800 52,463 38,342 5,800 90,805 96,605 (31,834)64,771 2005
10 - 40 Years
Kimpton Shorebreak Fort Lauderdale Beach Resort 3,436 29,206 1,309 3,436 30,515 33,951 (2,137)31,814 2022
10 - 40 Years
Kimpton Shorebreak Huntington Beach Resort 19,908 37,525 5,446 20,423 42,456 62,879 (10,516)52,363 2015
10 - 40 Years
Margaritaville Beach House Key West 49,592 42,958 18,980 49,592 61,938 111,530 (12,870)98,660 2015
10 - 40 Years
Lake Austin Spa Resort  25,089 43,879 804 25,089 44,683 69,772 (2,850)66,922 2022
10 - 40 Years
The Landing Lake Tahoe Resort & Spa 14,816 24,351 2,623 14,816 26,974 41,790 (4,634)37,156 2018
10 - 40 Years
L'Auberge de Sedona 39,384 22,204 10,120 39,384 32,324 71,708 (5,670)66,038 2017
10 - 40 Years
Orchards Inn Sedona 9,726 10,180 924 9,726 11,104 20,830 (2,290)18,540 2017
10 - 40 Years
Salt Lake City Marriott Downtown at City Creek  45,815 21,687  67,502 67,502 (26,811)40,691 2004
10 - 40 Years
The Dagny Boston 23,262 128,628 43,467 23,262 172,095 195,357 (45,775)149,582 2012
10 - 40 Years
The Lindy Renaissance Charleston Hotel 5,900 32,511 11,099 5,900 43,610 49,510 (13,857)35,653 2010
10 - 40 Years
The Lodge at Sonoma Resort 3,951 22,720 17,383 3,951 40,103 44,054 (13,124)30,930 2004
10 - 40 Years
Tranquility Bay Beachfront Resort 1,865 19,357 256 1,865 19,613 21,478 (1,520)19,958 2022
10 - 40 Years
F-36


Table of Contents
Westin Boston Seaport District(169,385) 273,696 39,009  312,705 312,705 (134,847)177,858 2007
10 - 40 Years
Westin Fort Lauderdale Beach Resort 54,293 83,227 18,723 54,293 101,950 156,243 (24,360)131,883 2014
10 - 40 Years
Westin San Diego Bayview 22,902 95,617 21,693 22,902 117,310 140,212 (34,008)106,204 2012
10 - 40 Years
Westin Washington D.C City Center 24,579 122,229 (146,808)17,699 102,754 120,453 (31,624)88,829 2012
10 - 40 Years
Worthington Renaissance Fort Worth Hotel(71,766)15,500 63,428 32,612 17,172 94,368 111,540 (36,423)75,117 2005
10 - 40 Years
Total$(295,808)$592,106 $2,406,445 $507,387 $588,085 $2,917,853 $3,505,938 $(899,967)$2,605,971 

Notes:

A) The change in total cost of properties for the fiscal years ended December 31, 2024, 2023 and 2022 is as follows (in thousands):
Balance at December 31, 2021$3,221,818 
Additions:
     Acquisitions122,832 
     Capital expenditures39,859 
Balance at December 31, 20223,384,509 
Additions:
     Acquisitions31,886 
     Capital expenditures60,931 
Balance at December 31, 20233,477,326 
Additions:
     Acquisitions28,690 
     Capital expenditures50,846 
Deductions:
Impairment losses(43,920)
     Dispositions and other(7,004)
Balance at December 31, 2024$3,505,938 


B) The change in accumulated depreciation of real estate assets for the fiscal years ended December 31, 2024, 2023 and 2022 is as follows (in thousands):
Balance at December 31, 2021$693,306 
Depreciation and amortization75,328 
Balance at December 31, 2022768,634 
Depreciation and amortization72,666 
Balance at December 31, 2023841,300 
Depreciation and amortization77,018 
Impairment losses(11,347)
Dispositions and other(7,004)
Balance at December 31, 2024$899,967 

C) The aggregate cost of properties for U.S. Federal income tax purposes (in thousands) is approximately $3,443,554 as of December 31, 2024.
F-37
wf_diamondrock-firstamen
Execution Version LEGAL02/44945330v5 FIRST AMENDMENT TO SIXTH AMENDED AND RESTATED CREDIT AGREEMENT THIS FIRST AMENDMENT TO SIXTH AMENDED AND RESTATED CREDIT AGREEMENT (this “Amendment”) dated as of January 31, 2025, by and among DIAMONDROCK HOSPITALITY LIMITED PARTNERSHIP, a limited partnership formed under the laws of the State of Delaware (the “Borrower”), DIAMONDROCK HOSPITALITY COMPANY, a corporation formed under the laws of the State of Maryland (the “Parent”), each of the Lenders party hereto (collectively, “Lenders”) and WELLS FARGO BANK, NATIONAL ASSOCIATION, as Administrative Agent (the “Administrative Agent”). WHEREAS, the Borrower, the Parent, the Lenders, the Administrative Agent and certain other parties have entered into that certain Sixth Amended and Restated Credit Agreement dated as of September 27, 2022 (as amended and in effect immediately prior to the effectiveness of this Amendment, the “Credit Agreement”); WHEREAS, the parties hereto desire to amend certain provisions of the Credit Agreement on the terms and conditions contained herein. NOW, THEREFORE, for good and valuable consideration, the receipt and sufficiency of which are hereby acknowledged by the parties hereto, the parties hereto hereby agree as follows: Section 1. Specific Amendments to Credit Agreement and Exhibits. Effective as of the date set forth above (the “First Amendment Date”) but subject to the satisfaction of the conditions precedent set forth in Section 2 below, the parties hereto agree: (a) That the Credit Agreement is hereby amended as set forth in the marked terms on Annex I attached hereto (the “Amended Credit Agreement”). In Annex I hereto, deletions of text in the Amended Credit Agreement are indicated by struck-through text, and insertions of text are indicated by double- underlined text. Annex II attached hereto sets forth a clean copy of the Amended Credit Agreement, after giving effect to such amendments. As so amended, the Credit Agreement shall continue in full force and effect. Capitalized terms used herein and not otherwise defined herein shall have the respective meanings given to them in the Amended Credit Agreement. (b) That the Credit Agreement is further amended by replacing Exhibit D and Exhibit F with Exhibit D and Exhibit F respectively, attached hereto. Section 2. Conditions Precedent. The effectiveness of this Amendment, is subject to the satisfaction or waiver of the following conditions precedent: (a) Execution of Amendment and Loan Documents. Receipt by the Administrative Agent of counterparts of this Amendment duly executed by the Borrower, Parent, the Lenders and the Administrative Agent. (b) Guarantor Reaffirmation and Accession. Receipt by the Administrative Agent of a Guarantor Acknowledgement and Accession Agreement substantially in the form of Exhibit A-1 attached hereto, executed by each existing Guarantor and each entity listed on Exhibit A-2 attached hereto (each a “New Guarantor” and collectively, the “New Guarantors”). (c) Joinder Documentation. The Administrative Agent shall have received each of the following, in form and substance satisfactory to the Administrative Agent:


 
2 (i) the certificate or articles of incorporation or formation or other comparable organizational instrument (if any) of each New Guarantor certified by the Secretary or Assistant Secretary (or other individual performing similar functions) of such New Guarantor as being a true, correct and complete copy thereof as of the First Amendment Date; (ii) a certificate of good standing (or certificate of similar meaning) with respect to each New Guarantor issued as of a recent date by the Secretary of State of the state of formation of each such New Guarantor and certificates of qualification to transact business or other comparable certificates issued as of a recent date by each Secretary of State (and any state department of taxation, as applicable) of each state in which such New Guarantor is required to be so qualified and where failure to be so qualified could reasonably be expected to have a Material Adverse Effect; (iii) a certificate of incumbency signed by the Secretary or Assistant Secretary (or other individual performing similar functions) of each New Guarantor with respect to each of the officers of such New Guarantor authorized to execute and deliver the Loan Documents to which such New Guarantor is a party; (iv) copies certified by the Secretary or Assistant Secretary (or other individual performing similar functions) of each New Guarantor of (A) the operating agreement (or other comparable document) of such New Guarantor and (B) all corporate, partnership, member or other necessary action taken by such New Guarantor to authorize the execution, delivery and performance of the Loan Documents to which it is a party; and (v) an opinion of counsel to the New Guarantors, addressed to the Administrative Agent and the Lenders and covering such customary matters as may be required by the Administrative Agent. (d) KYC Documentation. Each New Guarantor shall have provided to the Administrative Agent and the Lenders the documentation and other information requested by the Administrative Agent in order to comply with requirements of any Anti-Money Laundering Laws, including, without limitation, the PATRIOT Act and any applicable “know your customer” rules and regulations. (e) Beneficial Ownership. Each New Guarantor that qualifies as a “legal entity customer” under the Beneficial Ownership Regulation shall have delivered to the Administrative Agent, and any Lender requesting the same, a Beneficial Ownership Certification in relation to such New Guarantor at least five (5) Business Days prior to the First Amendment Date. (f) Fees. Receipt by the Administrative Agent and the Lenders of all fees and expenses, if any, then owing by the Borrower to the Lenders, the Administrative Agent and Wells Fargo Securities, LLC. (g) Additional Matters. All other documents and legal matters in connection with the transactions contemplated by this Amendment shall be reasonably satisfactory in form and substance to the Administrative Agent. For purposes of determining compliance with the conditions specified in this Section 2, each Lender that has signed this Amendment shall be deemed to have consented to, approved or accepted or to be satisfied with, each document or other matter required under this Section 2 to be consented to or approved by or acceptable or satisfactory to a Lender unless the Administrative Agent shall have received written notice from such Lender prior to the date of this Amendment specifying its objections.


 
3 Section 3. Representations. Each of the Parent and the Borrower represents and warrants to the Administrative Agent and the Lenders that: (a) Authorization. Each of the Borrower and the Parent has the right and power, and has taken all necessary action to authorize it, to execute and deliver this Amendment and to perform this Amendment, and the Amended Credit Agreement in accordance with their respective terms and to consummate the transactions contemplated hereby and thereby. This Amendment has been duly executed and delivered by the duly authorized officers, agents and/or signatories of the Borrower and the Parent and this Amendment and the Amended Credit Agreement are legal, valid and binding obligations of such Person enforceable against such Person in accordance with its terms, except as the same may be limited by bankruptcy, insolvency, and other similar laws affecting the rights of creditors generally and the availability of equitable remedies for the enforcement of certain obligations (other than the payment of principal) contained herein or therein and as may be limited by equitable principles generally. (b) Compliance with Laws, etc. The execution and delivery of this Amendment and the performance of this Amendment and the Amended Credit Agreement in accordance with their respective terms and the borrowings do not and will not, by the passage of time, the giving of notice, or both: (i) require any Governmental Approval or violate any Applicable Law (including all Environmental Laws) relating to the Borrower or any other Loan Party; (ii) conflict with, result in a breach of or constitute a default under the organizational documents of any Loan Party, or any indenture, agreement or other instrument to which the Borrower or any other Loan Party is a party or by which it or any of its respective properties may be bound; or (iii) result in or require the creation or imposition of any Lien upon or with respect to any property now owned or hereafter acquired by any Loan Party. (c) No Default. No Default or Event of Default has occurred and is continuing as of the date hereof, nor will exist immediately after giving effect to this Amendment. (d) Existing Representations and Warranties. The representations and warranties made or deemed made by the Borrower or any other Loan Party in the Amended Credit Agreement or any other Loan Document to which such Loan Party is a party or which are contained in any certificate furnished in connection therewith are true and correct in all material respects (except in the case of a representation or warranty qualified by materiality, in which case such representation or warranty shall be true and correct in all respects) on and as of the date hereof as if made on and as of such date, except to the extent that such representations and warranties expressly relate solely to an earlier date (in which case such representations and warranties shall have been true and correct in all material respects (except in the case of a representation or warranty qualified by materiality, in which case such representation or warranty shall have been true and correct in all respects) on and as of such earlier date) and except for changes in factual circumstances specifically and expressly permitted under the Amended Credit Agreement. Section 4. Certain References. Each reference to the Credit Agreement in any of the Loan Documents shall be deemed to be a reference to the Amended Credit Agreement. Section 5. Expenses. The Borrower shall reimburse the Administrative Agent upon demand for all reasonable, documented out-of-pocket costs and expenses (including reasonable and documented attorneys’ fees) incurred by the Administrative Agent in connection with the preparation, negotiation and execution of this Amendment and the other agreements and documents executed and delivered in connection herewith. Section 6. Benefits. This Amendment shall be binding upon and shall inure to the benefit of the parties hereto and their respective successors and assigns.


 
4 Section 7. GOVERNING LAW. THIS AMENDMENT SHALL BE GOVERNED BY, AND CONSTRUED IN ACCORDANCE WITH, THE LAWS OF THE STATE OF NEW YORK APPLICABLE TO CONTRACTS EXECUTED, AND TO BE FULLY PERFORMED, IN SUCH STATE. Section 8. Effect. Except as expressly herein amended, the terms and conditions of the Credit Agreement and the other Loan Documents remain in full force and effect. The amendments contained in Section 1 hereof shall be deemed to have prospective application only from the date this Amendment becomes effective. The Credit Agreement, as herein amended, is hereby ratified and confirmed in all respects. Nothing in this Amendment shall limit, impair or constitute a waiver of the rights, powers or remedies available to the Administrative Agent or the Lenders under the Credit Agreement, as herein amended, or any other Loan Document. Section 9. Release. In consideration of the amendments and agreements contained herein, each Loan Party hereby waives and releases the Administrative Agent, each Lender, the Swingline Lender and the Issuing Banks from any and all claims and defenses, whether known or unknown, with respect to the Credit Agreement and the other Loan Documents and the transactions contemplated thereby to the extent any such claims and defenses have arisen on or prior to the date hereof. Section 10. Counterparts. This Amendment may be executed in any number of counterparts, each of which shall be deemed to be an original and shall be binding upon all parties, their successors and assigns. Signatures hereto delivered by facsimile transmission, emailed .pdf file or other similar forms of electronic transmission shall be deemed original signatures, which hereby may be relied upon by all parties and shall be binding on the respective signor. Section 11. Loan Documents. This Amendment and the executed Guarantor Acknowledgement substantially in the form attached hereto as Exhibit A-1 shall be deemed to be “Loan Documents” for all purposes under the Credit Agreement and the other Loan Documents. [Signatures Commence on Next Page]


 
[Signature Page to First Amendment to Sixth Amended and Restated Credit Agreement for DiamondRock Hospitality Limited Partnership] IN WITNESS WHEREOF, the parties hereto have caused this First Amendment to Sixth Amended and Restated Credit Agreement to be executed as of the date first above written. BORROWER: DIAMONDROCK HOSPITALITY LIMITED PARTNERSHIP By: DiamondRock Hospitality Company, its sole General Partner By: ___________________________________ Name: Anika Fischer Title: Senior Vice President, General Counsel and Corporate Secretary PARENT: DIAMONDROCK HOSPITALITY COMPANY By: ___________________________________ Name: Anika Fischer Title: Senior Vice President, General Counsel and Corporate Secretary [Signatures Continued on Next Page]


 
[Signature Page to First Amendment to Sixth Amended and Restated Credit Agreement for DiamondRock Hospitality Limited Partnership] THE ADMINISTRATIVE AGENT AND THE LENDERS: WELLS FARGO BANK, NATIONAL ASSOCIATION, as Administrative Agent and as a Lender By: ___________________________________ Name: Joshua G. Sweet Title: VP – Hospitality Finance Group [Signatures Continued on Next Page]


 
[Signature Page to First Amendment to Sixth Amended and Restated Credit Agreement for DiamondRock Hospitality Limited Partnership] BANK OF AMERICA, N.A., as a Lender By: ___________________________________ Name: Suzanne E. Pickett Title: Senior Vice President [Signatures Continued on Next Page]


 
[Signature Page to First Amendment to Sixth Amended and Restated Credit Agreement for DiamondRock Hospitality Limited Partnership] U.S. BANK NATIONAL ASSOCIATION, as a Lender By: ___________________________________ Name: Germaine Korhone Title: Senior Vice President [Signatures Continued on Next Page]


 
[Signature Page to First Amendment to Sixth Amended and Restated Credit Agreement for DiamondRock Hospitality Limited Partnership] TD BANK, N.A., as a Lender By: ___________________________________ Name: Dana Muckstadt Title: Vice President [Signatures Continued on Next Page]


 
[Signature Page to First Amendment to Sixth Amended and Restated Credit Agreement for DiamondRock Hospitality Limited Partnership] KEYBANK NATIONAL ASSOCIATION, as a Lender By: ___________________________________ Name: Bradley Sellers Title: Authorized Signatory [Signatures Continued on Next Page]


 
[Signature Page to First Amendment to Sixth Amended and Restated Credit Agreement for DiamondRock Hospitality Limited Partnership] PNC BANK, NATIONAL ASSOCIATION, as a Lender By: ___________________________________ Name: Shari Reams-Henofer Title: Senior Vice President [Signatures Continued on Next Page]


 
[Signature Page to First Amendment to Sixth Amended and Restated Credit Agreement for DiamondRock Hospitality Limited Partnership] REGIONS BANK, as a Lender By: ___________________________________ Name: Ghi S. Gavin Title: Senior Vice President [Signatures Continued on Next Page]


 
[Signature Page to First Amendment to Sixth Amended and Restated Credit Agreement for DiamondRock Hospitality Limited Partnership] BMO HARRIS BANK, N.A., as a Lender By: ___________________________________ Name: Rebecca Liu Chabanon Title: Director [Signatures Continued on Next Page]


 
[Signature Page to First Amendment to Sixth Amended and Restated Credit Agreement for DiamondRock Hospitality Limited Partnership] CAPITAL ONE, NATIONAL ASSOCIATION, as a Lender By: ___________________________________ Name: Jessica W. Phillips Title: Authorized Signatory [Signatures Continued on Next Page]


 
[Signature Page to First Amendment to Sixth Amended and Restated Credit Agreement for DiamondRock Hospitality Limited Partnership] TRUIST BANK, as a Lender By: ___________________________________ Name: C. Vincent Hughes, Jr. Title: Director [Signatures Continued on Next Page]


 
[Signature Page to First Amendment to Sixth Amended and Restated Credit Agreement for DiamondRock Hospitality Limited Partnership] DEUTSCHE BANK AG NEW YORK BRANCH, as a Lender By: ___________________________________ Name: Alison Lugo Title: Vice President By: ___________________________________ Name: Ming K Chu Title: Director [Signatures Continued on Next Page]


 
[Signature Page to First Amendment to Sixth Amended and Restated Credit Agreement for DiamondRock Hospitality Limited Partnership] GOLDMAN SACHS BANK USA, as a Lender By: ___________________________________ Name: Priyankush Goswami Title: Authorized Signatory [Signatures Continued on Next Page]


 
EXHIBIT A-1 FORM OF GUARANTOR ACKNOWLEDGEMENT AND ACCESSION AGREEMENT THIS GUARANTOR ACKNOWLEDGEMENT AND ACCESSION AGREEMENT dated as of [___], 2025 (this “Agreement”) is executed by each of the undersigned Persons listed on the signature pages hereto as an “Existing Guarantor” (the “Existing Guarantors”) and each of the undersigned Persons listed on the signature pages hereto as a “New Guarantor” (the “New Guarantors”; and the New Guarantors, together with the Existing Guarantors, the “Guarantors”) in favor of Wells Fargo Bank, National Association, as Administrative Agent (the “Administrative Agent”) and each “Lender” a party to the Credit Agreement referred to below (the “Lenders”). WHEREAS, DiamondRock Hospitality Limited Partnership (the “Borrower”), the Existing Guarantors (including, DiamondRock Hospitality Company (the “Parent”)), the Lenders, and the Administrative Agent and certain other parties have entered into that certain Sixth Amended and Restated Credit Agreement dated as of September 27, 2022 (as amended, restated, supplemented or otherwise modified from time to time, the “Credit Agreement”); WHEREAS, each of the Existing Guarantors is a party to that certain Second Amended and Restated Guaranty dated as of September 27, 2022 (as amended, restated, supplemented or otherwise modified from time to time, the “Guaranty”) pursuant to which they guarantied, among other things, the Borrower’s obligations under the Credit Agreement on the terms and conditions contained in the Guaranty; WHEREAS, the Borrower, the New Guarantors and the Existing Guarantors, though separate legal entities, are mutually dependent on each other in the conduct of their respective businesses as an integrated operation and have determined it to be in their mutual best interests to obtain financing from the Guarantied Parties through their collective efforts; WHEREAS, each New Guarantor acknowledges that it will receive direct and indirect benefits from the Guarantied Parties making such financial accommodations available to the Borrower under the Credit Agreement and, accordingly, such New Guarantor is willing to guarantee the Borrower’s obligations to the Guarantied Parties on the terms and conditions contained herein; WHEREAS, the Borrower, the Parent, the Administrative Agent and certain of the Lenders are to enter into the First Amendment to Sixth Amended and Restated Credit Agreement dated as of the date hereof (the “First Amendment”), to amend the Credit Agreement on the terms and conditions contained therein; WHEREAS, it is a condition precedent to the effectiveness of the First Amendment that the (i) Existing Guarantors execute and deliver this Agreement to reaffirm their continuing obligations under the Guaranty and (ii) New Guarantors execute and deliver this Agreement to join the Guaranty as a “Guarantor” thereunder. NOW, THEREFORE, for good and valuable consideration, the receipt and sufficiency of which are hereby acknowledged by the parties hereto, the parties hereto agree as follows: Section 1. Joinder. Each New Guarantor hereby agrees that it is a “Guarantor” under the Guaranty and assumes all obligations of a “Guarantor” thereunder and agrees to be bound thereby, all as if such New Guarantor had been an original signatory to the Guaranty. Without limiting the generality of the foregoing, each such New Guarantor hereby:


 
(a) irrevocably and unconditionally guarantees the due and punctual payment and performance when due, whether at stated maturity, by acceleration or otherwise, of all Guarantied Obligations (as defined in the Guaranty); (b) makes to the Administrative Agent and the other Guarantied Parties as of the date hereof each of the representations and warranties contained in Section 5 of the Guaranty and agrees to be bound by each of the covenants contained in Section 6 of the Guaranty; and (c) consents and agrees to each provision set forth in the Guaranty. Section 2. Reaffirmation. Each Existing Guarantor hereby reaffirms its continuing obligations to the Administrative Agent and the Lenders under the Guaranty and agrees that the transactions contemplated by the First Amendment, shall not in any way affect the validity and enforceability of the Guaranty, or reduce, impair or discharge the obligations of such Existing Guarantor thereunder. Section 3. Governing Law. THIS AGREEMENT SHALL BE GOVERNED BY, AND CONSTRUED IN ACCORDANCE WITH, THE LAWS OF THE STATE OF NEW YORK APPLICABLE TO CONTRACTS EXECUTED, AND TO BE FULLY PERFORMED, IN SUCH STATE. Section 4. Definitions. Capitalized terms used herein and not otherwise defined herein shall have their respective defined meanings given them in the Credit Agreement or the Guaranty, as applicable. Section 5. Counterparts. This Agreement may be executed in any number of counterparts, each of which shall be deemed to be an original and shall be binding upon all parties, their successors and assigns. Signatures hereto delivered by facsimile transmission, emailed .pdf file or other similar forms of electronic transmission shall be deemed original signatures, which hereby may be relied upon by all parties and shall be binding on the respective signor. [Signatures on Next Page]


 
IN WITNESS WHEREOF, each Guarantor has duly executed and delivered this Guarantor Acknowledgement and Accession Agreement as of the date and year first written above. EXISTING GUARANTORS: DIAMONDROCK HOSPITALITY COMPANY By: Name: Briony Quinn Title: Executive Vice President, Chief Financial Officer and Treasurer [Signatures Continued on Next Page]


 
DIAMONDROCK ALPHARETTA OWNER, LLC DIAMONDROCK ALPHARETTA TENANT, LLC DIAMONDROCK BETHESDA GENERAL, LLC, general partner of DiamondRock Bethesda Owner Limited Partnership DIAMONDROCK BETHESDA LIMITED, LLC DIAMONDROCK BETHESDA TENANT, LLC DIAMONDROCK BOSTON BROAD STREET OWNER, LLC DIAMONDROCK BOSTON BROAD STREET TENANT, LLC DIAMONDROCK BURLINGTON OWNER, LLC DIAMONDROCK BURLINGTON TENANT, LLC DIAMONDROCK CHARLESTON OWNER, LLC DIAMONDROCK CHARLESTON TENANT, LLC DIAMONDROCK AZ LA OWNER, LLC DIAMONDROCK AZ LA TENANT, LLC DIAMONDROCK CHICAGO CONRAD OWNER, LLC DIAMONDROCK CHICAGO CONRAD TENANT, LLC DIAMONDROCK CHICAGO OWNER, LLC DIAMONDROCK CHICAGO TENANT, LLC DIAMONDROCK AZ OR TENANT, LLC CPFB OWNER, LLC CPFB TENANT, LLC CPFB HOLDINGS, LLC DIAMONDROCK TAHOE TENANT, LLC DRH HPI OWNER, LLC DIAMONDROCK PHX TENANT, LLC DRH LAKE AUSTIN OWNER, LLC DRH CHICO OWNER, LLC DIAMONDROCK SONOMA OWNER, LLC DIAMONDROCK DC M STREET OWNER, LLC DIAMONDROCK SAN DIEGO OWNER, LLC DIAMONDROCK SALT LAKE OWNER, LLC DIAMONDROCK DENVER DOWNTOWN OWNER, LLC DIAMONDROCK DENVER DOWNTOWN TENANT, LLC DIAMONDROCK FL OWNER, LLC DIAMONDROCK FL TENANT, LLC DIAMONDROCK HB OWNER, LLC DIAMONDROCK HB TENANT, LLC DIAMONDROCK KEY WEST NORTH OWNER, LLC DIAMONDROCK KEY WEST NORTH TENANT, LLC DIAMONDROCK KW SOUTH OWNER, LLC DIAMONDROCK KW SOUTH TENANT, LLC DIAMONDROCK SF SUTTER STREET OWNER, LLC DIAMONDROCK SF SUTTER STREET TENANT, LLC DIAMONDROCK AZ OR OWNER, LLC DIAMONDROCK TIMES SQUARE OWNER, LLC DIAMONDROCK TIMES SQUARE TENANT, LLC DIAMONDROCK VAIL OWNER, LLC DIAMONDROCK VAIL TENANT, LLC DIAMONDROCK TAHOE OWNER, LLC DRH HBR OWNER, LLC DRH RIOMAR OWNER, LLC


 
DRH TRANQUILITY, LLC DRH BOURBON OWNER, LLC DIAMONDROCK PHX OWNER, LLC DRH LAKE AUSTIN TENANT, LLC DRH CHICO TENANT, LLC DIAMONDROCK SONOMA TENANT, LLC DIAMONDROCK DC M STREET TENANT, LLC DIAMONDROCK SAN DIEGO TENANT, LLC DIAMONDROCK SALT LAKE TENANT, LLC By: Name: Briony Quinn Title: Director DIAMONDROCK BETHESDA OWNER LIMITED PARTNERSHIP By: DiamondRock Bethesda General, LLC, its general partner By: Name: Briony Quinn Title: Director BLOODSTONE TRS, INC. By: Name: Briony Quinn Title: President and Chief Executive Officer


 
NEW GUARANTORS: DIAMONDROCK MINNESOTA OWNER, LLC DIAMONDROCK MINNESOTA TENANT, LLC DIAMONDROCK MANHATTAN/MIDTOWN EAST OWNER, LLC DIAMONDROCK MANHATTAN/MIDOTWN EAST TENANT, LLC DRH HBR TENANT, LLC DRH HPI TENANT, LLC DRH RIOMAR TENANT, LLC DRH BOURBON TENANT, LLC By: Name: Briony Quinn Title: Director


 
EXHIBIT A-2 LIST OF NEW GUARANTORS 1. Diamondrock Minnesota Owner, LLC, a Delaware limited liability company 2. Diamondrock Minnesota Tenant, LLC, a Delaware limited liability company 3. Diamondrock Manhattan/Midtown East Owner, LLC, a Delaware limited liability company 4. Diamondrock Manhattan/Midotwn East Tenant, LLC, a Delaware limited liability company 5. DRH HBR Tenant, LLC, a Delaware limited liability company 6. DRH HPI Tenant, LLC, a Delaware limited liability company 7. DRH Riomar Tenant, LLC, a Delaware limited liability company 8. DRH Bourbon Tenant, LLC, a Delaware limited liability company


 
D-1 LEGAL02/44948095v2 EXHIBIT D FORM OF NOTICE OF BORROWING ____________, 20__ Wells Fargo Bank, National Association 550 South Tryon Street, 14th Floor Charlotte, NC 28202 Attention: Daniel S. Dyer Telecopier: 704-715-1468 Telephone: 704-715-8147 Wells Fargo Bank, National Association 301 S. College Street, 4th Floor Charlotte, NC 28202 MAC D1053-04N Attention: Lisa Rossin Telecopier: 704-715-1468 Telephone: 704-715-4858 Ladies and Gentlemen: Reference is made to that certain Sixth Amended and Restated Credit Agreement dated as of September 27, 2022 (as amended, restated, supplemented or otherwise modified from time to time, the “Credit Agreement”), by and among DiamondRock Hospitality Limited Partnership (the “Borrower”), DiamondRock Hospitality Company (the “Parent”), the financial institutions party thereto and their assignees under Section 13.5. thereof (the “Lenders”), Wells Fargo Bank, National Association, as Administrative Agent (the “Administrative Agent”), and the other parties thereto. Capitalized terms used herein, and not otherwise defined herein, have their respective meanings given them in the Credit Agreement. 1. Pursuant to [Section 2.1.(b)] [Section 2.2(c)] of the Credit Agreement, the Borrower hereby requests that the Lenders make [Revolving Loans] [Term 1 Loans] [Term 2 Loans] to the Borrower in an aggregate principal amount equal to $___________________. 2. [The Borrower requests that such [Revolving Loans] be made available to the Borrower on ____________, 20__.] [The Borrower requests that such Term 1 Loans and Term 2 Loans be made available on the Effective Date.] 3. The Borrower hereby requests that the requested Loans all be of the following Type: [Check one box only] ž Base Rate Loans ž Daily Simple SOFR Loans


 
D-2 LEGAL02/44948095v2 ž Term SOFR Loans, each with an initial Interest Period for a duration of: [Check one box only] ž 1 month ž 3 months ž 6 months 4. The proceeds of this borrowing of Loans will be used for the following purpose: . 5. The Borrower requests that the proceeds of this borrowing of Loans be made available to the Borrower by wire transfer in immediately available funds to: [insert wire instructions for Borrower’s account]. The Borrower hereby certifies to the Administrative Agent and the Lenders that as of the date hereof and as of the date of the making of the requested Loans and after giving effect thereto, (a) no Default or Event of Default exists or shall exist, and none of the limits specified in Section 2.15. of the Credit Agreement would be violated; and (b) the representations and warranties made or deemed made by the Borrower and each other Loan Party in the Loan Documents to which any of them is a party are and shall be true and correct in all material respects, except to the extent that such representations and warranties expressly relate solely to an earlier date (in which case such representations and warranties shall have been true and correct on and as of such earlier date) and except for changes in factual circumstances not prohibited under the Loan Documents. In addition, the Borrower certifies to the Administrative Agent and the Lenders that all conditions to the making of the requested Loans contained in Article VI. of the Credit Agreement will have been satisfied (or waived in accordance with the applicable provisions of the Loan Documents) at the time such Loans are made. [Signature on Following Page]


 
D-3 LEGAL02/44948095v2 IN WITNESS WHEREOF, the undersigned has duly executed and delivered this Notice of Borrowing as of the date first written above. DIAMONDROCK HOSPITALITY LIMITED PARTNERSHIP By: DiamondRock Hospitality Company, its sole General Partner By: ___________________________ Name: _______________________ Title: ________________________


 
F-1 LEGAL02/44948095v2 EXHIBIT F FORM OF NOTICE OF CONVERSION ____________, 20__ Wells Fargo Bank, National Association 550 South Tryon Street, 14th Floor Charlotte, NC 28202 Attention: Daniel S. Dyer Telecopier: 704-715-1468 Telephone: 704-715-8147 Wells Fargo Bank, National Association 301 S. College Street, 4th Floor Charlotte, NC 28202 MAC D1053-04N Attention: Lisa Rossin Telecopier: 704-715-1468 Telephone: 704-715-4858 Ladies and Gentlemen: Reference is made to that certain Sixth Amended and Restated Credit Agreement dated as of September 27, 2022 (as amended, restated, supplemented or otherwise modified from time to time, the “Credit Agreement”), by and among DiamondRock Hospitality Limited Partnership (the “Borrower”), DiamondRock Hospitality Company (the “Parent”), the financial institutions party thereto and their assignees under Section 13.5. thereof (the “Lenders”), Wells Fargo Bank, National Association, as Administrative Agent (the “Administrative Agent”), and the other parties thereto. Capitalized terms used herein, and not otherwise defined herein, have their respective meanings given them in the Credit Agreement. Pursuant to Section 2.10. of the Credit Agreement, the Borrower hereby requests a Conversion of a borrowing of Loans of one Type into Loans of another Type under the Credit Agreement, and in that connection sets forth below the information relating to such Conversion as required by such Section of the Credit Agreement: 1. The proposed date of such Conversion is ______________, 20__. 2. The Class of Loans to be Converted is [Revolving] [Term 1] [Term 2] Loans. 3. The Loans to be Converted pursuant hereto are currently: [Check one box only] ž Base Rate Loans ž Daily Simple SOFR Loans ž Term SOFR Loans


 
F-2 LEGAL02/44948095v2 3. The aggregate principal amount of Loans subject to the requested Conversion is $_____________________ and was originally borrowed by the Borrower on ____________, 20__. 4. The portion of such principal amount subject to such Conversion is $___________________. 5. The amount of such Loans to be so Converted is to be converted into Loans of the following Type: [Check one box only] ž Base Rate Loans ž Daily Simple SOFR Loans ž Term SOFR Loans, each with an initial Interest Period for a duration of: [Check one box only] ž 1 month ž 3 months ž 6 months The Borrower hereby certifies to the Administrative Agent and the Lenders that as of the date hereof and as of the date of the requested Conversion and after giving effect thereto, (a) no Default or Event of Default exists or will exist (provided the certification under this clause (a) shall not be made in connection with the Conversion of a Loan into a Base Rate Loan), and (b) the representations and warranties made or deemed made by the Borrower and each other Loan Party in the Loan Documents to which any of them is a party are and shall be true and correct in all material respects, except to the extent that such representations and warranties expressly relate solely to an earlier date (in which case such representations and warranties shall have been true and correct on and as of such earlier date) and except for changes in factual circumstances not prohibited under the Loan Documents. [Signature on Following Page]


 
F-3 LEGAL02/44948095v2 IN WITNESS WHEREOF, the undersigned has duly executed and delivered this Notice of Conversion as of the date first written above. DIAMONDROCK HOSPITALITY LIMITED PARTNERSHIP By: DiamondRock Hospitality Company, its sole General Partner By: ___________________________ Name: _______________________ Title: ________________________


 
ANNEX I MARKED CREDIT AGREEMENT See attached.


 
LEGAL02/44946491v144946491v5 Conformed through First Amendment dated January 31, 2025 Execution Version SIXTH AMENDED AND RESTATED CREDIT AGREEMENT Dated as of September 27, 2022 by and among DIAMONDROCK HOSPITALITY LIMITED PARTNERSHIP, as Borrower, DIAMONDROCK HOSPITALITY COMPANY, as Parent, THE FINANCIAL INSTITUTIONS PARTY HERETO AND THEIR ASSIGNEES UNDER SECTION 13.5., as Lenders, and WELLS FARGO BANK, NATIONAL ASSOCIATION, as Administrative Agent __________________________________________________________ WELLS FARGO SECURITIES, LLC, BOFA SECURITIES, INC., U.S. BANK NATIONAL ASSOCIATION, KEYBANC CAPITAL MARKETS, INC., REGIONS CAPITAL MARKETS, A DIVISION OF REGIONS BANK, PNC CAPITAL MARKETS LLC TD SECURITIES (USA) LLC CAPITAL ONE, NATIONAL ASSOCATION and BMO HARRIS BANK, N.A. as Joint Lead Arrangers, WELLS FARGO SECURITIES, LLC, BOFA SECURITIES, INC., U.S. BANK NATIONAL ASSOCIATION and TD SECURITIES (USA) LLC, as Joint Bookrunners, BANK OF AMERICA, N.A., U.S. BANK NATIONAL ASSOCIATION and TD BANK, N.A. as Syndication Agents, and KEYBANK NATIONAL ASSOCIATION, REGIONS BANK, PNC BANK, NATIONAL ASSOCIATION, BMO HARRIS BANK, N.A. and CAPITAL ONE, NATIONAL ASSOCATION as Documentation Agents


 
TABLE OF CONTENTS Article I. Definitions 1 Section 1.1. Definitions. 1 Section 1.2. General; References to Pacific Time. 3839 Section 1.3. Financial Attributes of Non-Wholly Owned Subsidiaries. 3940 Section 1.4. Rates. 40 Section 1.5. Divisions. 40 Article II. Credit Facility 4041 Section 2.1. Revolving Loans. 4041 Section 2.2. Term Loans. 4142 Section 2.3. Letters of Credit. 43 Section 2.4. Swingline Loans. 4748 Section 2.5. Rates and Payment of Interest on Loans. 4950 Section 2.6. Number of Interest Periods. 51 Section 2.7. Repayment of Loans. 51 Section 2.8. Prepayments. 51 Section 2.9. Continuation. 52 Section 2.10. Conversion. 5253 Section 2.11. Notes. 5253 Section 2.12. Voluntary Reductions of the Commitment. 53 Section 2.13. Extension of Revolving Termination Date and Term 2 Loan Maturity Date. 54 Section 2.14. Expiration Date of Letters of Credit Past Revolving Commitment Termination. 5455 Section 2.15. Amount Limitations. 55 Section 2.16. Increase in Commitments; Additional Term Loans. 55 Section 2.17. Funds Transfer Disbursements. 5657 Article III. Payments, Fees and Other General Provisions 5657 Section 3.1. Payments. 5657 Section 3.2. Pro Rata Treatment. 5758 Section 3.3. Sharing of Payments, Etc. 58 Section 3.4. Several Obligations. 5859 Section 3.5. Fees. 59 Section 3.6. Computations. 60 Section 3.7. Usury. 6061 Section 3.8. Statements of Account. 61 Section 3.9. Defaulting Lenders. 61 Section 3.10. Taxes. 64 Article IV. Intentionally Omitted. 6768 Article V. Yield Protection, Etc. 6768 Section 5.1. Additional Costs; Capital Adequacy. 6768 Section 5.2. Changed Circumstances. 69 Section 5.3. Illegality. 71 Section 5.4. Compensation. 71 Section 5.5. Treatment of Affected Loans. 7172 Section 5.6. Change of Lending Office. 7273 Section 5.7. Assumptions Concerning Funding of Term SOFR Loans. 7273 - i - LEGAL02/44946491v144946491v5


 
Section 5.8. Affected Lenders. 7273 Article VI. Conditions Precedent 7374 Section 6.1. Initial Conditions Precedent. 7374 Section 6.2. Conditions Precedent to All Loans and Letters of Credit. 7576 Article VII. Representations and Warranties 76 Section 7.1. Representations and Warranties. 76 Section 7.2. Survival of Representations and Warranties, Etc. 82 Article VIII. Affirmative Covenants 8283 Section 8.1. Preservation of Existence and Similar Matters. 8283 Section 8.2. Compliance with Applicable Law and Material Contracts. 83 Section 8.3. Maintenance of Property. 83 Section 8.4. Conduct of Business. 8384 Section 8.5. Insurance. 8384 Section 8.6. Payment of Taxes and Claims. 8384 Section 8.7. Inspections. 84 Section 8.8. Use of Proceeds; Letters of Credit. 8485 Section 8.9. Environmental Matters. 85 Section 8.10. Books and Records. 8586 Section 8.11. Further Assurances. 8586 Section 8.12. REIT Status. 8586 Section 8.13. Exchange Listing. 86 Section 8.14. Additional Guarantors. 86 Section 8.15. Release of Guarantors. 8687 Section 8.16. Compliance with Anti-Corruption Laws; Beneficial Ownership Regulation, Anti-Money Laundering Laws and Sanctions. 8788 Article IX. Information 8788 Section 9.1. Quarterly Financial Statements. 8788 Section 9.2. Year-End Statements. 88 Section 9.3. Compliance Certificate. 8889 Section 9.4. Other Information. 8889 Section 9.5. Electronic Delivery of Certain Information. 9091 Section 9.6. Public/Private Information. 9192 Section 9.7. USA Patriot Act Notice; Compliance. 9192 Article X. Negative Covenants 9192 Section 10.1. Financial Covenants. 9192 Section 10.2. Restricted Payments. 93 Section 10.3. Indebtedness. 93 Section 10.4. Intentionally Omitted. 9394 Section 10.5. Investments Generally. 9394 Section 10.6. Negative Pledge. 94 Section 10.7. Merger, Consolidation, Sales of Assets and Other Arrangements. 95 Section 10.8. Fiscal Year. 96 Section 10.9. Modifications of Material Contracts. 96 Section 10.10. Modifications of Organizational Documents. 96 Section 10.11. Transactions with Affiliates. 9697 Section 10.12. ERISA Exemptions. 9697 - ii - LEGAL02/44946491v144946491v5


 
Section 10.13. Environmental Matters. 9697 Section 10.14. Derivatives Contracts. 97 Article XI. Default 97 Section 11.1. Events of Default. 97 Section 11.2. Remedies Upon Event of Default. 100101 Section 11.3. Remedies Upon Default. 101102 Section 11.4. Marshaling; Payments Set Aside. 101102 Section 11.5. Allocation of Proceeds. 102 Section 11.6. Letter of Credit Collateral Account. 103 Section 11.7. Performance by Administrative Agent. 104105 Section 11.8. Rights Cumulative. 104105 Article XII. The Administrative Agent 105 Section 12.1. Appointment and Authorization. 105 Section 12.2. Administrative Agent’s Reliance. 106 Section 12.3. Notice of Events of Default. 106107 Section 12.4. Administrative Agent as Lender. 107 Section 12.5. Approvals of Lenders. 107108 Section 12.6. Lender Credit Decision, Etc. 107108 Section 12.7. Indemnification of Administrative Agent. 108109 Section 12.8. Successor Administrative Agent. 109 Section 12.9. Titled Agents. 110111 Section 12.10. Sustainability Structuring Agents. 110111 Section 12.11. Administrative Agent May File Bankruptcy Disclosure and Proofs of Claim. 110111 Section 12.12. Erroneous Payments. 111112 Article XIII. Miscellaneous 113114 Section 13.1. Notices. 113114 Section 13.2. Expenses. 115 Section 13.3. Setoff. 115116 Section 13.4. Litigation; Jurisdiction; Other Matters; Waivers. 116117 Section 13.5. Successors and Assigns. 117118 Section 13.6. Amendments and Waivers. 121122 Section 13.7. Nonliability of Administrative Agent and Lenders. 124125 Section 13.8. Confidentiality. 124125 Section 13.9. Indemnification. 125126 Section 13.10. Termination; Survival. 126127 Section 13.11. Severability of Provisions. 127 Section 13.12. GOVERNING LAW. 127 Section 13.13. Counterparts. 127128 Section 13.14. Obligations with Respect to Loan Parties. 127128 Section 13.15. Independence of Covenants. 127128 Section 13.16. Limitation of Liability. 127128 Section 13.17. Entire Agreement. 128 Section 13.18. Construction. 128129 Section 13.19. Headings. 128129 Section 13.20. No Novation. 128129 Section 13.21. New York Mortgages. 128129 - iii - LEGAL02/44946491v144946491v5


 
Section 13.22. Acknowledgement and Consent to Bail-In of Affected Financial Institutions. 131 Section 13.23. Acknowledgement Regarding Any Supported QFCs. 131132 Section 13.24. New Lenders; Exiting Lenders. 132 Section 13.25. Release of Collateral. 133 - iv - LEGAL02/44946491v144946491v5


 
SCHEDULE I Commitments SCHEDULE 1.1.(a) Approved Managers SCHEDULE 1.1.(b) List of Loan Parties SCHEDULE 7.1.(b) Ownership Structure SCHEDULE 7.1.(f) Title to Properties; Occupancy Rates; Liens SCHEDULE 7.1.(g) Existing Indebtedness; Total Indebtedness SCHEDULE 7.1.(h) Material Contracts SCHEDULE 7.1.(i) Litigation SCHEDULE 7.1.(y) Initial Unencumbered Properties SCHEDULE 13.1. Address for Notices to Issuing Banks EXHIBIT A Form of Assignment and Assumption Agreement EXHIBIT B Form of Guaranty EXHIBIT C Form of Revolving Note EXHIBIT D Form of Notice of Borrowing EXHIBIT E Form of Notice of Continuation EXHIBIT F Form of Notice of Conversion EXHIBIT G Form of Notice of Swingline Borrowing EXHIBIT H Form of Swingline Note EXHIBIT I Form of Disbursement Instruction Agreement EXHIBIT J Forms of U.S. Tax Compliance Certificates EXHIBIT K Form of Compliance Certificate EXHIBIT L Form of Term 1 Loan Note EXHIBIT M Form of Term 2 Loan Note - v - LEGAL02/44946491v144946491v5


 
THIS SIXTH AMENDED AND RESTATED CREDIT AGREEMENT (this “Agreement”) dated as of September 27, 2022, by and among DIAMONDROCK HOSPITALITY LIMITED PARTNERSHIP, a limited partnership formed under the laws of the State of Delaware (the “Borrower”), DIAMONDROCK HOSPITALITY COMPANY, a corporation formed under the laws of the State of Maryland (the “Parent”), each of the financial institutions initially a signatory hereto together with their successors and assignees under Section 13.5. (collectively, the “Lenders”), and WELLS FARGO BANK, NATIONAL ASSOCIATION, as Administrative Agent (the “Administrative Agent”), with each of WELLS FARGO SECURITIES, LLC, BOFA SECURITIES, INC., U.S. BANK NATIONAL ASSOCIATION, KEYBANC CAPITAL MARKETS INC., REGIONS CAPITAL MARKETS, A DIVISION OF REGIONS BANK, PNC CAPITAL MARKETS LLC, TD SECURITIES (USA) LLC, CAPITAL ONE, NATIONAL ASSOCIATION and BMO HARRIS BANK, N.A, as Joint Lead Arrangers (collectively, the “Lead Arrangers”), each of WELLS FARGO SECURITIES, LLC, BOFA SECURITIES, INC., U.S. BANK NATIONAL ASSOCIATION and TD SECURITIES (USA) LLC, as Joint Bookrunners (collectively, the “Bookrunners”), BANK OF AMERICA, N.A., U.S. BANK NATIONAL ASSOCIATION and TD BANK, N.A., as Syndication Agents (collectively, the “Syndication Agents”), KEYBANK NATIONAL ASSOCIATION, REGIONS BANK, PNC BANK, NATIONAL ASSOCIATION, CAPITAL ONE, NATIONAL ASSOCIATION and BMO HARRIS BANK, N.A., as Documentation Agents (the “Documentation Agents”), and WELLS FARGO BANK, NATIONAL ASSOCIATION and PNC BANK, NATIONAL ASSOCIATION, as Sustainability Structuring Agents (the “Sustainability Structuring Agents”). WHEREAS, certain of the Lenders and other financial institutions have made available to the Borrower a revolving credit facility in the amount of $400,000,000, including a $40,000,000 letter of credit subfacility and a $40,000,000 swingline subfacility, on the terms and conditions contained in that certain Fifth Amended and Restated Credit Agreement dated as of July 25, 2019 (as amended and in effect immediately prior to the date hereof, the “Existing Credit Agreement”) by and among the Parent, the Borrower, such Lenders, certain other financial institutions, the Administrative Agent and the other parties thereto; and WHEREAS, the Administrative Agent, the Issuing Banks and the Lenders desire to amend and restate the terms of the Existing Credit Agreement to make available to the Borrower (i) a revolving credit facility in the initial amount of $400,000,000, which will include a $40,000,000 letter of credit subfacility and a $40,000,000 swingline subfacility, (ii) a $500,000,000 term loan facility and (iii) a $300,000,000 term loan facility, in each case, on the terms and conditions contained herein. NOW, THEREFORE, for good and valuable consideration, the receipt and sufficiency of which are hereby acknowledged by the parties hereto, the parties hereto agree that the Existing Credit Agreement is amended and restated in its entirety as follows: ARTICLE I. DEFINITIONS Section 1.1. Definitions. In addition to terms defined elsewhere herein, the following terms shall have the following meanings for the purposes of this Agreement: “2023 Mortgage Debt” means the mortgage loan secured by The Lodge at Sonoma, the mortgage loan secured by the Marriott Salt Lake City, the mortgage loan secured by the Westin Washington DC City Center and the mortgage loan secured by the Westin San Diego. LEGAL02/44946491v144946491v5


 
“Accession Agreement” means an Accession Agreement substantially in the form of Annex I to the Guaranty. “Accommodation Subsidiary” means a Subsidiary (other than the Subsidiary that owns the applicable Eligible Property) that owns the improvements on an Eligible Property or the furniture, fixtures and equipment utilized in the operation of such Eligible Property. “Additional Costs” has the meaning given that term in Section 5.1.(b). “Adjusted EBITDA” means, for any given period, (a) the EBITDA of the Parent and its Subsidiaries determined on a consolidated basis for such period, minus (b) FF&E Reserves for such period. “Adjusted NOI” means, for any Property and for any period (or if no applicable period is stated, the period of twelve consecutive fiscal months then ended), Net Operating Income for such Property for such period minus the greater of (a) the actual amount of franchise fees paid with respect to such Property during such period and (b) an imputed franchise fee in the amount of four percent (4.0%) of the gross revenues for such Property for such period; provided however, for purposes of this definition, no imputed franchise fee shall be deducted from Net Operating Income with respect to any Property that is not subject to a Franchise Agreement. If a Property has not continuously operated the immediately preceding period of twelve consecutive months, then the Adjusted NOI of such Property shall be calculated by annualizing the historical Net Operating Income of such Property for the most recently ending period for which it has been in continuous operation, determined on a pro forma basis reasonably acceptable to the Administrative Agent. For the avoidance of doubt and only with respect to continuously operated Properties, Adjusted NOI for the period of four consecutive fiscal quarters most recently ended for any such Property acquired by the Borrower or any Subsidiary during such period shall be utilized regardless of the date such Property was acquired by the Borrower or such Subsidiary. “Adjusted Daily Simple SOFR” means, for any day (a “Simple SOFR Rate Day”), a rate per annum equal to the greater of (a) the sum of (i) SOFR for the day (such day, a “SOFR Determination Day”) that is five (5) U.S. Government Securities Business Days prior to (A) if such Simple SOFR Rate Day is a U.S. Government Securities Business Day, such Simple SOFR Rate Day or (B) if such Simple SOFR Rate Day is not a U.S. Government Securities Business Day, the U.S. Government Securities Business Day immediately preceding such Simple SOFR Rate Day, in each case, as such SOFR is published by the SOFR Administrator on the SOFR Administrator’s Website; provided that if by 5:00 p.m. on the second (2nd) U.S. Government Securities Business Day immediately following any SOFR Determination Day, SOFR in respect of such SOFR Determination Day has not been published on the SOFR Administrator’s Website and a Benchmark Replacement Date with respect to Adjusted Daily Simple SOFR has not occurred, then SOFR for such SOFR Determination Day will be SOFR as published in respect of the first preceding U.S. Government Securities Business Day for which such SOFR was published on the SOFR Administrator’s Website; provided further that SOFR as determined pursuant to this proviso shall be utilized for purposes of calculation of Adjusted Daily Simple SOFR for no more than three (3) consecutive Simple SOFR Rate Days and (ii) the SOFR Adjustment and (b) the Floor. Any change in Adjusted Daily Simple SOFR due to a change in SOFR shall be effective from and including the effective date of such change in SOFR without notice to the Borrower. “Adjusted Term SOFR” means, for purposes of any calculation, the rate per annum equal to (a) Term SOFR for such calculation plus (b) the Term SOFR Adjustment; provided that if Adjusted Term SOFR as so determined shall ever be less than the Floor, then Adjusted Term SOFR shall be deemed to be the Floor. 2 LEGAL02/44946491v144946491v5


 
3 LEGAL02/44946491v144946491v5 3 0.150% 1 4 0.100% 0.200% Level 5 0.250% 2 Facility Fee 6 0.125% 0.300% “Adjusted Total Asset Value” means Total Asset Value determined exclusive of assets that are owned by Excluded Subsidiaries, Foreign Subsidiaries and Unconsolidated Affiliates. “Administrative Agent” means Wells Fargo Bank, National Association as contractual representative of the Lenders under this Agreement, or any successor Administrative Agent appointed pursuant to Section 12.8. “Administrative Questionnaire” means the Administrative Questionnaire completed by each Lender and delivered to the Administrative Agent in a form supplied by the Administrative Agent to the Lenders from time to time. “Affected Financial Institution” means (a) any EEA Financial Institution or (b) any UK Financial Institution. “Affected Lender” has the meaning given that term in Section 5.8. “Affiliate” means, with respect to a specified Person, another Person that directly, or indirectly through one or more intermediaries, Controls or is Controlled by or is under common Control with the Person specified. In no event shall the Administrative Agent or any Lender be deemed to be an Affiliate of the Borrower. “Agreement Date” means the date as of which this Agreement is dated. “Anti-Corruption Laws” means all laws, rules, and regulations of any jurisdiction applicable to the Borrower or its Subsidiaries from time to time concerning or relating to bribery or corruption, including, without limitation, the United States Foreign Corrupt Practices Act of 1977 and the rules and regulations thereunder and the U.K. Bribery Act 2010 and the rules and regulations thereunder. “Anti-Money Laundering Laws” means any and all laws, statutes, regulations or obligatory government orders, decrees, ordinances or rules applicable to a Loan Party, its Subsidiaries or Affiliates related to terrorism financing or money laundering, including any applicable provision of the Patriot Act and The Currency and Foreign Transactions Reporting Act (also known as the “Bank Secrecy Act,” 31 U.S.C. §§ 5311-5330 and 12U.S.C. §§ 1818(s), 1820(b) and 1951-1959). “Applicable Facility Fee” means, at all times after the Investment Grade Rating Date, the percentage set forth in the table below corresponding to the Level at which the “Applicable Margins” are determined in accordance with the definition thereof: Any change in the applicable Level at which the Applicable Margins are determined shall result in a corresponding and simultaneous change in the Applicable Facility Fee. The provisions of this definition shall be subject to Section 2.5.(c).


 
4 LEGAL02/44946491v144946491v5 0.45% 1.35% 4 0.35% Greater than or equal to 40.0% but less than 45.0% Applicable Margin for Term SOFR Term Loans 1.60% 0.60% Level 1.55% 2 0.55% Applicable Margin for Base Rate Term Loans Greater than or equal to 30.0% but less than 35.0% 5 Greater than or equal to 45.0% but less 50.0% 1.45% 1.80% 0.80% 0.45% 1.75% Leverage Ratio 0.75% 1.40% 1 6 0.40% Greater than or equal to 50.0% but less than 55.0% “Applicable Law” means all international, foreign, federal, state and local statutes, treaties, rules, guidelines, regulations, ordinances, codes, executive orders, and administrative or judicial precedents or authorities, including the interpretation or administration thereof by any Governmental Authority charged with the enforcement, interpretation or administration thereof, and all applicable administrative orders, directed duties, requests, licenses, authorizations and permits of, and agreements with, any Governmental Authority. “Applicable Margin” means: (a) Prior to the Investment Grade Rating Date, the percentage rate set forth below corresponding to the Leverage Ratio in effect at such time as set forth in the Compliance Certificate most recently delivered by the Borrower pursuant to Section 9.3.: 1.95% 0.95% Less than 30% 1.85% 3 0.85% Applicable Margin for Term SOFR Revolving Loans Greater than or equal to 35.0% but less than 40.0% 7 1.40% Greater than or equal to 55.0% 1.50% 2.25% 1.25% 0.50% 2.20% 0.40% 1.20% 1.45% The Applicable Margin shall be determined by the Administrative Agent from time to time, based on the Leverage Ratio as set forth in the Compliance Certificate most recently delivered by the Borrower pursuant to Section 9.3. Any adjustment to the Applicable Margin shall be effective as of the first day of the calendar month immediately following the month during which the Borrower delivers to the Administrative Agent the applicable Compliance Certificate pursuant to Section 9.3. If the Borrower fails to deliver a Compliance Certificate pursuant to Section 9.3., the Applicable Margin shall equal the percentage corresponding to Level 7 above until the first day of the calendar month immediately following the month that the required Compliance Certificate is delivered. Notwithstanding the foregoing, for the period from the Effective Date through but excluding the date on which the Administrative Agent first determines the Applicable Margin for Loans as set forth above, the Applicable Margin shall be determined based on Level 3. Thereafter, until the Investment Grade Rating Date, the Applicable Margin shall be adjusted from time to time as set forth in this clause (a). (b) On, and at all times after, the Investment Grade Rating Date, the applicable rate per annum set forth in the table below corresponding to the Level in the first column of the table in which the Applicable Margin for Base Rate Revolving Loans


 
5 LEGAL02/44946491v144946491v5 0.775% 0.875% 0.000% 0.000% 0.950% Applicable Margin for Base Rate Revolving Loans 0.000% 0.850% 4 0.000% BBB/Baa2 Applicable Margin for Term SOFR Term Loans 1.000% 0.000% Level 1.100% 2 0.100% Applicable Margin for Base Rate Term Loans A-/A3 5 BBB-/Baa3 0.825% 1.200% 0.200% 0.000% 1.350% Credit Rating 0.350% 0.900% 1 6 0.000% <BBB-/Baa3/U nrated Parent’s or Borrower’s Credit Rating falls. Subject to the penultimate sentence of this clause (b), at all times, at least one of Parent’s or Borrower’s Credit Ratings shall be from S&P or Moody's. During any period that the Parent or Borrower has received only two Credit Ratings, and such Credit Ratings are not equivalent, then the Applicable Margin shall be determined based on the higher of the two Credit Ratings; provided, however, that if one of the Credit Ratings is from Fitch, then the Applicable Margins shall be determined based on the Level corresponding to the Credit Rating of S&P or Moody’s, as applicable. During any period that the Parent or Borrower has received more than two Credit Ratings, and such Credit Ratings are not all equivalent, the Applicable Margin shall be (A) if the difference between the highest and the lowest such Credit Ratings is one ratings category (e.g. Baa2 by Moody's and BBB- by S&P or Fitch), the Applicable Margin shall be the rate per annum that would be applicable if the highest of the Credit Ratings were used; and (B) if the difference between the highest and the lowest such Credit Ratings is two ratings categories (e.g. Baal by Moody's and BBB- by S&P or Fitch) or more, the Applicable Margin shall be the rate per annum that would be applicable if the average of the two highest Credit Ratings were used, provided that if such average is not a recognized rating category (i.e., the difference between the Credit Ratings is an even number of ratings categories), then the Applicable Margin shall be based on the lower of the two highest Credit Ratings. During any period in which the Parent or Borrower has received a Credit Rating from only Moody’s or S&P, then the Applicable Margins shall be based upon such Credit Rating. During any period after the Investment Grade Rating Date that the Parent has (A) not received a Credit Rating from any Rating Agency or (B) only received a Credit Rating from a Rating Agency that is neither S&P nor Moody’s, then the Applicable Margin shall be determined based on Level 6 in the table below. Any change in the Parent’s Credit Rating which would cause it to move to a different Level shall be effective as of the first day of the first calendar month immediately following such change. 1.550% 0.550% >A/A2 1.750% 3 0.750% Applicable Margin for Term SOFR Revolving Loans (c) During any Leverage Ratio Surge Period, any Applicable Margin determined as provided above shall, each time a Leverage Ratio Surge Period applies, be increased by 0.35%. (d) The provisions of this definition shall be subject to Section 2.5.(c). “Approved Accounting Firm” means Deloitte LLP, KPMG LLP, PricewaterhouseCoopers International Limited, Ernst & Young LLP or such other independent certified public accountant of recognized national standing reasonably acceptable to the Administrative Agent. “Approved Fund” means any Fund that is administered or managed by (a) a Lender, (b) an Affiliate of a Lender, or (c) an entity or an Affiliate of any entity that administers or manages a Lender. BBB+/Baa1


 
“Approved Manager” means (i) each property management company listed on Schedule 1.1.(a), (ii) any Affiliate thereof and (ii) any other nationally recognized third-party property management company approved by the Administrative Agent in writing. “Assignment and Assumption” means an Assignment and Assumption entered into by a Lender and an Eligible Assignee (with the consent of any party whose consent is required by Section 13.5.), and accepted by the Administrative Agent, in substantially the form of Exhibit A or any other form approved by the Administrative Agent. “Available Tenor” means, as of any date of determination and with respect to the then-current Benchmark, as applicable, (a) if such Benchmark is a term rate, any tenor for such Benchmark (or component thereof) that is or may be used for determining the length of an interest period pursuant to this Agreement or (b) otherwise, any payment period for interest calculated with reference to such Benchmark (or component thereof) that is or may be used for determining any frequency of making payments of interest calculated with reference to such Benchmark, in each case, as of such date and not including, for the avoidance of doubt, any tenor for such Benchmark that is then-removed from the definition of “Interest Period” pursuant to Section 5.2.(b)(iv). “Bail-In Action” means the exercise of any Write-Down and Conversion Powers by the applicable Resolution Authority in respect of any liability of an Affected Financial Institution. “Bail-In Legislation” means (a) with respect to any EEA Member Country implementing Article 55 of Directive 2014/59/EU of the European Parliament and of the Council of the European Union, the implementing law, regulation, rule or requirement for such EEA Member Country from time to time which is described in the EU Bail-In Legislation Schedule and (b) with respect to the United Kingdom, Part I of the United Kingdom Banking Act 2009 (as amended from time to time) and any other law, regulation or rule applicable in the United Kingdom relating to the resolution of unsound or failing banks, investment firms or other financial institutions or their Affiliates (other than through liquidation, administration or other insolvency proceedings). “Bankruptcy Code” means the Bankruptcy Code of 1978, as amended. “Base Rate” means, at any time, the highest of (a) the Prime Rate, (b) the Federal Funds Rate plus 0.50% and (c) Adjusted Term SOFR for a one-month tenor in effect on such day plus 1.00%; each change in the Base Rate shall take effect simultaneously with the corresponding change or changes in the Prime Rate, the Federal Funds Rate or Adjusted Term SOFR (provided that clause (c) shall not be applicable during any period in which Adjusted Term SOFR is unavailable or unascertainable). Notwithstanding the foregoing, in no event shall the Base Rate be less than 1.00%. “Base Rate Loan” means a Loan (or any portion thereof) bearing interest at a rate based on the Base Rate. “Benchmark” means, initially, the Daily Simple SOFR with respect to any Daily Simple SOFR Loan and Term SOFR Reference Rate with respect to any Term SOFR Loan; provided that if a Benchmark Transition Event has occurred with respect to Daily Simple SOFR or the Term SOFR Reference Rate, as applicable or the applicable then-current Benchmark, then “Benchmark” means the applicable Benchmark Replacement to the extent that such Benchmark Replacement has replaced such prior benchmark rate pursuant to Section 5.2.(b)(i). “Benchmark Replacement” means, with respect to any Benchmark Transition Event for any then-current Benchmark, the sum of: (a) the alternate benchmark rate that has been selected by the 6 LEGAL02/44946491v144946491v5


 
Administrative Agent and the Borrower as the replacement for such Benchmark giving due consideration to (i) any selection or recommendation of a replacement benchmark rate or the mechanism for determining such a rate by the Relevant Governmental Body or (ii) any evolving or then-prevailing market convention for determining a benchmark rate as a replacement to thesuch then-current Benchmark for Dollar-denominated syndicated credit facilities and (b) the related Benchmark Replacement Adjustment; provided that, if such Benchmark Replacement as so determined would be less than the Floor, such Benchmark Replacement will be deemed to be the Floor for the purposes of this Agreement and the other Loan Documents. “Benchmark Replacement Adjustment” means, with respect to any replacement of theany then-current Benchmark with an Unadjusted Benchmark Replacement for any applicable Available Tenor (if applicable), the spread adjustment, or method for calculating or determining such spread adjustment, (which may be a positive or negative value or zero) that has been selected by the Administrative Agent and the Borrower giving due consideration to (a) any selection or recommendation of a spread adjustment, or method for calculating or determining such spread adjustment, for the replacement of such Benchmark with the applicable Unadjusted Benchmark Replacement by the Relevant Governmental Body or (b) any evolving or then-prevailing market convention for determining a spread adjustment, or method for calculating or determining such spread adjustment, for the replacement of such Benchmark with the applicable Unadjusted Benchmark Replacement for Dollar-denominated syndicated credit facilities. “Benchmark Replacement Date” means the earliest to occur of the following events with respect to theany then-current Benchmark: (a) in the case of clause (a) or (b) of the definition of “Benchmark Transition Event,” the later of (i) the date of the public statement or publication of information referenced therein and (ii) the date on which the administrator of such Benchmark (or the published component used in the calculation thereof) permanently or indefinitely ceases to provide all Available Tenors (if applicable) of such Benchmark (or such component thereof); or (b) in the case of clause (c) of the definition of “Benchmark Transition Event,” the first date on which such Benchmark (or the published component used in the calculation thereof) has been determined and announced by the regulatory supervisor for the administrator of such Benchmark (or such component thereof) to be non-representative; provided that such non-representativeness will be determined by reference to the most recent statement or publication referenced in such clause (c) and even if any Available Tenor (if applicable) of such Benchmark (or such component thereof) continues to be provided on such date. For the avoidance of doubt, if the then-current Benchmark has any Available Tenors, the “Benchmark Replacement Date” will be deemed to have occurred in the case of clause (a) or (b) with respect to any Benchmark upon the occurrence of the applicable event or events set forth therein with respect to all then-current Available Tenors of such Benchmark (or the published component used in the calculation thereof). “Benchmark Transition Event” means the occurrence of one or more of the following events with respect to theany then-current Benchmark: (a) a public statement or publication of information by or on behalf of the administrator of such Benchmark (or the published component used in the calculation thereof) announcing that such administrator has ceased or will cease to provide all Available Tenors (if applicable) of such Benchmark (or such component thereof), permanently or indefinitely; provided that, at the time of such statement or publication, there is no successor administrator 7 LEGAL02/44946491v144946491v5


 
that will continue to provide any Available Tenor (if applicable) of such Benchmark (or such component thereof); (b) a public statement or publication of information by the regulatory supervisor for the administrator of such Benchmark (or the published component used in the calculation thereof), the FRB, the Federal Reserve Bank of New York, an insolvency official with jurisdiction over the administrator for such Benchmark (or such component), a resolution authority with jurisdiction over the administrator for such Benchmark (or such component) or a court or an entity with similar insolvency or resolution authority over the administrator for such Benchmark (or such component), which states that the administrator of such Benchmark (or such component) has ceased or will cease to provide all Available Tenors (if applicable) of such Benchmark (or such component thereof) permanently or indefinitely; provided that, at the time of such statement or publication, there is no successor administrator that will continue to provide any Available Tenor (if applicable) of such Benchmark (or such component thereof); or (c) a public statement or publication of information by the regulatory supervisor for the administrator of such Benchmark (or the published component used in the calculation thereof) announcing that all Available Tenors (if applicable) of such Benchmark (or such component thereof) are not, or as of a specified future date will not be, representative. For the avoidance of doubt, if a then-current Benchmark has any Available Tenors, a “Benchmark Transition Event” will be deemed to have occurred with respect to any Benchmark if a public statement or publication of information set forth above has occurred with respect to each then-current Available Tenor of such Benchmark (or the published component used in the calculation thereof). “Benchmark Transition Start Date” means, in the case of a Benchmark Transition Event, the earlier of (a) the applicable Benchmark Replacement Date and (b) if such Benchmark Transition Event is a public statement or publication of information of a prospective event, the 90th day prior to the expected date of such event as of such public statement or publication of information (or if the expected date of such prospective event is fewer than 90 days after such statement or publication, the date of such statement or publication). “Benchmark Unavailability Period” means, with respect to any then-current Benchmark, the period (if any) (x) beginning at the time that a Benchmark Replacement Date with respect to such Benchmark has occurred if, at such time, no Benchmark Replacement has replaced the then-currentsuch Benchmark for all purposes hereunder and under any Loan Document in accordance with Section 5.2(b)(i) and (y) ending at the time that a Benchmark Replacement has replaced the then-currentsuch Benchmark for all purposes hereunder and under any Loan Document in accordance with Section 5.2(b)(i). “Beneficial Ownership Certification” means a certification regarding beneficial ownership as required by the Beneficial Ownership Regulation. “Beneficial Ownership Regulation” means 31 CFR § 1010.230. “Benefit Arrangement” means at any time an employee benefit plan within the meaning of Section 3(3) of ERISA which is not a Plan or a Multiemployer Plan and which is maintained or otherwise contributed to by any member of the ERISA Group. “BHC Act Affiliate” of a party means an “affiliate” (as such term is defined under, and interpreted in accordance with, 12 U.S.C. 1841(k)) of such party. 8 LEGAL02/44946491v144946491v5


 
“Borrower” has the meaning set forth in the introductory paragraph hereof and shall include the Borrower’s successors and permitted assigns. “Borrower Information” has the meaning given that term in Section 2.5.(c). “Business Day” means a day of the week (but not a Saturday, Sunday or holiday) on which the offices of the Administrative Agent in San Francisco, California are open to the public for carrying on substantially all of the Administrative Agent’s business functions. Unless specifically referenced in this Agreement as a Business Day, all references to “days” shall be to calendar days. “Capitalization Rate” means (a) 7.25% for Properties developed with hotels categorized as Upscale, Upper Upscale or above Full-Service and located within (i) the central business districts of Boston, Massachusetts, Chicago, Illinois, Borough of Manhattan, New York, Washington, D.C., San Francisco, California, San Diego, California, (ii) Key West, Florida and (iii) Sausalito, California, (b) 12.00% for Tranquility Bay or (c) 7.75% for all other Properties. Categorization of hotels shall be as determined by Smith Travel Research or as otherwise requested by the Borrower and consented to in writing by the Requisite Lenders. “Capitalized Lease Obligation” means an obligation under a lease that is required to be capitalized for financial reporting purposes in accordance with GAAP. The amount of a Capitalized Lease Obligation is the capitalized amount of such obligation as would be required to be reflected on a balance sheet of the applicable Person prepared in accordance with GAAP as of the applicable date. “Cash Collateralize” means, to pledge and deposit with or deliver to the Administrative Agent, for the benefit of the applicable Issuing Bank or the Revolving Lenders, as collateral for Letter of Credit Liabilities or obligations of Revolving Lenders to fund participations in respect of Letter of Credit Liabilities, cash or deposit account balances or, if the Administrative Agent and the applicable Issuing Bank shall agree in their sole discretion, other credit support, in each case pursuant to documentation in form and substance satisfactory to the Administrative Agent and the applicable Issuing Bank. “Cash Collateral” shall have a meaning correlative to the foregoing and shall include the proceeds of such cash collateral and other credit support. “Cash Equivalents” means: (a) securities issued, guaranteed or insured by the United States of America or any of its agencies with maturities of not more than one year from the date acquired; (b) certificates of deposit with maturities of not more than one year from the date acquired issued by a United States federal or state chartered commercial bank of recognized standing, or a commercial bank organized under the laws of any other country which is a member of the Organisation for Economic Co-operation and Development, or a political subdivision of any such country, acting through a branch or agency, which bank has capital and unimpaired surplus in excess of $500,000,000 and which bank or its holding company has a short-term commercial paper rating of at least A-2 or the equivalent by S&P or at least P-2 or the equivalent by Moody’s; (c) reverse repurchase agreements with terms of not more than seven days from the date acquired, for securities of the type described in clause (a) above and entered into only with commercial banks having the qualifications described in clause (b) above; (d) commercial paper issued by any Person incorporated under the laws of the United States of America or any State thereof and rated at least A-2 or the equivalent thereof by S&P or at least P-2 or the equivalent thereof by Moody’s, in each case with maturities of not more than one year from the date acquired; and (e) investments in money market funds registered under the Investment Company Act of 1940, as amended, which have net assets of at least $500,000,000 and at least 85% of whose assets consist of securities and other obligations of the type described in clauses (a) through (d) above. 9 LEGAL02/44946491v144946491v5


 
“Class” means (a) when used with respect to a Commitment, refers to whether such Commitment is a Revolving Commitment, Term Loan 1 Commitment or Term 2 Loan Commitment, (b) when used with respect to a Loan, refers to whether such Loan is a Revolving Loan, a Term 1 Loan or a Term 2 Loan and (c) when used with respect to a Lender, refers to whether such Lender has a Loan or Commitment with respect to a particular Class of Loans or Commitments. “Commitment” means, as to each Lender (other than the Swingline Lender), such Lender’s Revolving Commitment, such Lender’s Term 1 Loan Commitment or such Lender’s Term 2 Loan Commitment, as the context may require. “Commodity Exchange Act” means the Commodity Exchange Act (7 U.S.C. § 1 et seq.) as amended from time to time, and any successor statute. “Compliance Certificate” has the meaning given that term in Section 9.3. “Conforming Changes” means, with respect to either the use or administration of Term SOFRan initial Benchmark or any Benchmark Replacement or the use, administration, adoption or implementation of any Benchmark Replacement, any technical, administrative or operational changes (including changes to the definition of “Base Rate,” the definition of “Business Day,” the definition of “U.S. Government Securities Business Day,” the definition of “Interest Period” or any similar or analogous definition (or the addition of a concept of “interest period”), timing and frequency of determining rates and making payments of interest, timing of borrowing requests or prepayment, conversion or continuation notices, the applicability and length of lookback periods, the applicability of Section 5.2 and other technical, administrative or operational matters) that the Administrative Agent decides may be appropriate to reflect the adoption and implementation of any such rate or to permit the use and administration thereof by the Administrative Agent in a manner substantially consistent with market practice (or, if the Administrative Agent decides that adoption of any portion of such market practice is not administratively feasible or if the Administrative Agent determines that no market practice for the administration of any such rate exists, in such other manner of administration as the Administrative Agent decides is reasonably necessary in connection with the administration of this Agreement and the other Loan Documents). “Connection Income Taxes” means Other Connection Taxes that are imposed on or measured by net income (however denominated) or that are franchise Taxes or branch profits Taxes. “Continue”, “Continuation” and “Continued” each refers to the continuation of a Term SOFR Loan from one Interest Period to another Interest Period pursuant to Section 2.9. “Control” means the possession, directly or indirectly, of the power to direct or cause the direction of the management or policies of a Person, whether through the ability to exercise voting power, by contract or otherwise. “Controlling” and “Controlled” have meanings correlative thereto. “Convert”, “Conversion” and “Converted” each refers to the conversion of a Loan of one Type into a Loan of another Type pursuant to Section 2.10. “Covered Entity” means any of the following: (i) a “covered entity” as that term is defined in, and interpreted in accordance with, 12 C.F.R. §252.82(b); (ii) a “covered bank” as that term is defined in, and interpreted in accordance with, 12 C.F.R. §47.3(b); or (iii) a “covered FSI” as that term is defined in, and interpreted in accordance with, 12 C.F.R. §382.2(b). 10 LEGAL02/44946491v144946491v5


 
“Credit Event” means any of the following: (a) the making (or deemed making) of any Loan, (b) the Conversion of a Base Rate Loan into a Term SOFR Loan or (c) the issuance of a Letter of Credit or the amendment of a Letter of Credit that extends the maturity, or increases the Stated Amount, of such Letter of Credit. “Credit Rating” means the rating assigned by a Rating Agency to the senior unsecured long term Indebtedness of a Person. “Daily Simple SOFR Loan” means any Loan bearing interest at a rate based on Adjusted Daily Simple SOFR. “Debtor Relief Laws” means the Bankruptcy Code, and all other liquidation, conservatorship, bankruptcy, assignment for the benefit of creditors, moratorium, rearrangement, receivership, insolvency, reorganization, or similar Applicable Laws relating to the relief of debtors in the United States of America or other applicable jurisdictions from time to time in effect. “Default” means any of the events specified in Section 11.1., whether or not there has been satisfied any requirement for the giving of notice, the lapse of time, or both. “Defaulting Lender” means, subject to Section 3.9.(f), any Lender that (a) has failed to (i) fund all or any portion of its Loans within 2 Business Days of the date such Loans were required to be funded hereunder unless such Lender notifies the Administrative Agent and the Borrower in writing that such failure is the result of such Lender’s good faith determination that one or more conditions precedent to funding (each of which conditions precedent, together with any applicable default, shall be specifically identified in such writing) has not been satisfied, or (ii) pay to the Administrative Agent, any Issuing Bank, the Swingline Lender or any other Lender any other amount required to be paid by it hereunder (including with respect to a Revolving Lender, in respect of its participation in Letters of Credit or Swingline Loans) within 2 Business Days of the date when due, (b) has notified the Borrower, the Administrative Agent, any Issuing Bank or the Swingline Lender in writing that it does not intend to comply with its funding obligations hereunder, or has made a public statement to that effect (unless such writing or public statement relates to such Lender’s obligation to fund a Loan hereunder and states that such position is based on such Lender’s good faith determination that a condition precedent to funding (which condition precedent, together with any applicable default, shall be specifically identified in such writing or public statement) cannot be satisfied), (c) has failed, within 3 Business Days after written request by the Administrative Agent or the Borrower, to confirm in writing to the Administrative Agent and the Borrower that it will comply with its prospective funding obligations hereunder (provided that such Lender shall cease to be a Defaulting Lender pursuant to this clause (c) upon receipt of such written confirmation by the Administrative Agent and the Borrower), or (d) has, or has a direct or indirect parent company that has, (i) become the subject of a proceeding under any Debtor Relief Law, (ii) had appointed for it a receiver, custodian, conservator, trustee, administrator, assignee for the benefit of creditors or similar Person charged with reorganization or liquidation of its business or assets, including the Federal Deposit Insurance Corporation or any other state or federal regulatory authority acting in such a capacity or (iii) become the subject of a Bail-In Action; provided that a Lender shall not be a Defaulting Lender solely by virtue of the ownership or acquisition of any equity interest in that Lender or any direct or indirect parent company thereof by a Governmental Authority so long as such ownership interest does not result in or provide such Lender with immunity from the jurisdiction of courts within the United States of America or from the enforcement of judgments or writs of attachment on its assets or permit such Lender (or such Governmental Authority) to reject, repudiate, disavow or disaffirm any contracts or agreements made with such Lender. Any determination by the Administrative Agent that a Lender is a Defaulting Lender under any one or more of clauses (a) through (d) above shall be conclusive and binding absent manifest error, and such Lender shall be deemed to be a Defaulting Lender (subject to 11 LEGAL02/44946491v144946491v5


 
12 LEGAL02/44946491v144946491v5 Section 3.9.(f)) upon delivery of written notice of such determination to the Borrower, the Issuing Banks, the Swingline Lender and each Lender. “Default Right” has the meaning assigned to that term in, and shall be interpreted in accordance with, 12 C.F.R. §§ 252.81, 47.2 or 382.1, as applicable. “Derivatives Contract” means a “swap agreement” as defined in Section 101 of the Bankruptcy Code. “Derivatives Support Document” means (a) any Credit Support Annex comprising part of (and as defined in) any Specified Derivatives Contract, and (b) any document or agreement, pursuant to which cash, deposit accounts, securities accounts or similar financial asset collateral are pledged to or made available for set-off by, a Specified Derivatives Provider, including any banker’s lien or similar right, securing or supporting Specified Derivatives Obligation. “Derivatives Termination Value” means, in respect of any one or more Derivatives Contracts, after taking into account the effect of any legally enforceable netting agreement relating to such Derivatives Contracts, (a) for any date on or after the date such Derivatives Contracts have been closed out and termination value(s) determined in accordance therewith, such termination value(s), and (b) for any date prior to the date referenced in clause (a) the amount(s) determined as the mark-to-market value(s) for such Derivatives Contracts, as determined based upon one or more mid-market or other readily available quotations provided by any recognized dealer in such Derivatives Contracts (which may include the Administrative Agent or any Lender). “Development/Redevelopment Property” means (a) a new Property under construction or (b) an existing Property which is undergoing an expansion pursuant to which the total guest rooms for such Property will be increased by 50% or more. Each Development/Redevelopment Property shall continue to be classified as a Development/Redevelopment Property hereunder until the achievement of substantial completion with respect to such Development/Redevelopment Property, following which such Development/Redevelopment Property shall be classified as a Seasoned Property. “Disbursement Instruction Agreement” means an agreement substantially in the form of Exhibit I to be executed and delivered by the Borrower pursuant to Section 6.1.(a), as the same may be amended, restated or modified from time to time with the prior written approval of the Administrative Agent. “Dollars” or “$” means the lawful currency of the United States of America. “Domestic Subsidiary” means any Subsidiary that is incorporated or organized under the laws of any state of the United States or the District of Columbia. “EBITDA” means, with respect to a Person for any period (without duplication): (a) net income (loss) of such Person for such period determined on a consolidated basis (before minority interests), exclusive of the following (but only to the extent included in determination of such net income (loss)): (i) depreciation and amortization expense; (ii) Interest Expense; (iii) income tax expense; (iv) extraordinary or non-recurring gains and losses; (v) closing costs expensed which are directly attributable to the acquisition of Property; (vi) severance costs; and (vii) other non-cash charges including, without limitation, impairment charges (other than non-cash charges that constitute an accrual of a reserve for future cash payments) plus (b) such Person’s Ownership Share of EBITDA of its Unconsolidated Affiliates. EBITDA shall be adjusted to remove any impact from (x) non-cash amortization of stock


 
grants to members of the Parent’s management, (y) straight line rent leveling adjustments required under GAAP and (z) amortization of intangibles pursuant to FASB ASC 805. “EEA Financial Institution” means (a) any credit institution or investment firm established in any EEA Member Country which is subject to the supervision of an EEA Resolution Authority, (b) any entity established in an EEA Member Country which is a parent of an institution described in clause (a) of this definition, or (c) any financial institution established in an EEA Member Country which is a subsidiary of an institution described in clauses (a) or (b) of this definition and is subject to consolidated supervision with its parent. “EEA Member Country” means any of the member states of the European Union, Iceland, Liechtenstein, and Norway. “EEA Resolution Authority” means any public administrative authority or any person entrusted with public administrative authority of any EEA Member Country (including any delegee) having responsibility for the resolution of any EEA Financial Institution. “Effective Date” means the later of (a) the Agreement Date or (b) the date on which all of the conditions precedent set forth in Section 6.1. shall have been fulfilled or waived. “Eligible Assignee” means any Person that meets the requirements to be an assignee under Section 13.5.(b)(iii), (v) and (vi) (subject to such consents, if any, as may be required under Section 13.5.(b)(iii)). “Eligible Property” means a Property which satisfies all of the following requirements: (a) such Property is either (x) an Upper-Upscale, Luxury or Upscale (as defined by Smith Travel Research) hotel located in a major urban market or (y) a destination resort hotel; (b) such Property is open for business to the public; (c) such Property is (i) branded by one or more nationally recognized hotel companies or an Affiliate of such a company, (ii) operated as an independent hotel located in a central business district or leisure market or (iii) a destination resort hotel; (d) such Property is located in one of the 48 contiguous States of the United States of America, the State of Hawaii, or in the District of Columbia; (e) such Property is owned in fee simple or leased under a Ground Lease entirely by the Borrower or a Guarantor (or, on and after the Investment Grade Rating Date, a Wholly Owned Subsidiary) other than any Guarantor (or Wholly Owned Subsidiary) which is an Excluded Subsidiary or Foreign Subsidiary; provided that Tranquility Bay may be owned by the Borrower or a Guarantor as a condo hotel such that some or all of the individual units are owned by third parties; (f) neither such Property, nor any interest of the Borrower or any Subsidiary therein, is subject to any Lien (other than Permitted Liens (but not Liens of the types described in clauses (f), (g)(other than Liens relating the New York Mortgages described in clause (g)(ii)) and (h) of the definition of Permitted Liens)); (g) if such Property is owned or leased by a Subsidiary (i) none of the Borrower’s direct or indirect ownership interest in such Subsidiary is subject to any Lien (other than Permitted Liens (but not 13 LEGAL02/44946491v144946491v5


 
Liens of the types described in clauses (f), (g) and (h) of the definition of Permitted Liens)) or to a Negative Pledge; and (ii) the Borrower directly, or indirectly through a Subsidiary, has the right to take the following actions without the need to obtain the consent of any Person: (x) to sell, transfer or otherwise dispose of such Property and (y) to create a Lien on such Property as security for Indebtedness of the Borrower or such Subsidiary, as applicable; (h) such Property is managed by an Approved Manager; (i) such Property is covered by property insurance in amounts and upon terms that satisfy criteria set forth in Section 8.5.; (j) such Property has all material occupancy and operating permits and licenses required by Applicable Law; and (k) such Property is free of all structural defects or major architectural deficiencies, title defects, environmental conditions or other adverse matters except for defects, deficiencies, conditions or other matters which, individually or collectively, are not material to the profitable operation of such Property. “Environmental Claims” means any and all administrative, regulatory or judicial actions, suits, demands, demand letters, claims, liens, accusations, allegations, notices of noncompliance or violation, investigations (other than internal reports prepared by any Person in the ordinary course of business and not in response to any third party action or request of any kind) or proceedings relating in any way to any actual or alleged violation of or liability under any Environmental Law or relating to any permit issued, or any approval given, under any such Environmental Law, including, without limitation, any and all claims by Governmental Authorities for enforcement, cleanup, removal, response, remedial or other actions or damages, contribution, indemnification cost recovery, compensation or injunctive relief resulting from Hazardous Materials or arising from alleged injury or threat of injury to human health (as it pertains to exposure to Hazardous Materials) or the environment. “Environmental Laws” means any Applicable Law relating to environmental protection or the manufacture, storage, remediation, disposal or clean-up of Hazardous Materials including, without limitation, the following: Clean Air Act, 42 U.S.C. § 7401 et seq.; Federal Water Pollution Control Act, 33 U.S.C. § 1251 et seq.; Solid Waste Disposal Act, as amended by the Resource Conservation and Recovery Act, 42 U.S.C. § 6901 et seq.; Comprehensive Environmental Response, Compensation and Liability Act, 42 U.S.C. § 9601 et seq.; National Environmental Policy Act, 42 U.S.C. § 4321 et seq.; regulations of the Environmental Protection Agency, any applicable rule of common law relating primarily to the environment or Hazardous Materials, and any analogous or comparable state or local laws, regulations or ordinances that concern Hazardous Materials or protection of the environment. “Equity Interest” means, with respect to any Person, any share of capital stock of (or other ownership or profit interests in) such Person, any warrant, option or other right for the purchase or other acquisition from such Person of any share of capital stock of (or other ownership or profit interests in) such Person, any security convertible into or exchangeable for any share of capital stock of (or other ownership or profit interests in) such Person or warrant, right or option for the purchase or other acquisition from such Person of such shares (or such other interests), and any other ownership or profit interest in such Person (including, without limitation, partnership, member or trust interests therein), whether voting or nonvoting, and whether or not such share, warrant, option, right or other interest is authorized or otherwise existing on any date of determination. “Equity Payment Exclusions” has the meaning given that term in Section 2.8.(b)(iv). 14 LEGAL02/44946491v144946491v5


 
“ERISA” means the Employee Retirement Income Security Act of 1974, as in effect from time to time. “ERISA Event” means, with respect to the ERISA Group, (a) any “reportable event” as defined in Section 4043 of ERISA with respect to a Plan (unless the 30 day notice requirement with respect to such event has been waived); (b) the withdrawal of a member of the ERISA Group from a Plan subject to Section 4063 of ERISA during a plan year in which it was a “substantial employer” as defined in Section 4001(a)(2) of ERISA or a cessation of operations that is treated as such a withdrawal under Section 4062(e) of ERISA; (c) the incurrence by a member of the ERISA Group of any liability with respect to the withdrawal or partial withdrawal from any Multiemployer Plan; (d) the incurrence by any member of the ERISA Group of any liability under Title IV of ERISA with respect to the termination of any Plan or Multiemployer Plan; (e) the institution of proceedings to terminate a Plan or Multiemployer Plan by the PBGC; (f) the failure by any member of the ERISA Group to make when due required contributions to a Multiemployer Plan or Plan unless such failure is cured within 30 days or the filing pursuant to Section 412(c) of the Internal Revenue Code or Section 302(c) of ERISA of an application for a waiver of the minimum funding standard; (g) any other event or condition that might reasonably be expected to constitute grounds under Section 4042 of ERISA for the termination of, or the appointment of a trustee to administer, any Plan or Multiemployer Plan or the imposition of liability under Section 4069 or 4212(c) of ERISA; (h) the receipt by any member of the ERISA Group of any notice or the receipt by any Multiemployer Plan from any member of the ERISA Group of any notice, concerning the imposition of Withdrawal Liability or a determination that a Multiemployer Plan is, or is expected to be, insolvent (within the meaning of Section 4245 of ERISA), or in “critical” or “endangered” status (within the meaning of Section 432 of the Internal Revenue Code or Section 305 of ERISA); (i) the imposition of any liability under Title IV of ERISA, other than for PBGC premiums due but not delinquent under Section 4007 of ERISA, upon any member of the ERISA Group or the imposition of any Lien in favor of the PBGC under Title IV of ERISA; or (j) a determination that a Plan is, or is reasonably expected to be, in “at risk” status (within the meaning of Section 430 of the Internal Revenue Code or Section 303 of ERISA). “ERISA Group” means the Borrower, the Parent and all members of a controlled group of corporations and all trades or businesses (whether or not incorporated) under common control, which, together with the Borrower or the Parent, are treated as a single employer under Section 414(b) or (c) of the Internal Revenue Code. “Erroneous Payment” has the meaning given to that term in Section 12.12(a). “Erroneous Payment Deficiency Assignment” has the meaning given to that term in Section 12.12(d). “Erroneous Payment Impacted Class” has the meaning given to that term in Section 12.12(d). “Erroneous Payment Return Deficiency” has the meaning given to that term in Section 12.12(d). “ESG” has the meaning given to that term in in Section 13.6.(d). “ESG Amendment” has the meaning given to that term in Section 13.6.(d). “ESG Pricing Provisions” has the meaning given to that term in Section 13.6.(d). 15 LEGAL02/44946491v144946491v5


 
“ESG Ratings” has the meaning given to that term in Section 13.6.(d). “EU Bail-In Legislation Schedule” means the EU Bail-In Legislation Schedule published by the Loan Market Association (or any successor person), as in effect from time to time. “Event of Default” means any of the events specified in Section 11.1., provided that any requirement for notice or lapse of time or any other condition has been satisfied. “Excluded Subsidiary” means any Subsidiary as to which both of the following apply: (a) such Subsidiary holds title to, or beneficially owns, assets which are or are intended to become collateral for any Secured Indebtedness of such Subsidiary, or is a direct or indirect beneficial owner of a Subsidiary holding title to or beneficially owning such assets (but having no material assets other than such beneficial ownership interests); and (b) which (i) is, or is expected to be, prohibited from Guarantying the Indebtedness of any other Person pursuant to any document, instrument or agreement evidencing such Secured Indebtedness or (ii) is prohibited from Guarantying the Indebtedness of any other Person pursuant to a provision of such Subsidiary’s organizational documents which provision was included in such Subsidiary’s organizational documents as a condition to the extension of such Secured Indebtedness. “Excluded Swap Obligation” means, with respect to any Loan Party, any Swap Obligation if, and to the extent that, all or a portion of the liability of such Loan Party for or the Guarantee of such Loan Party of, or the grant by such Loan Party of a Lien to secure, such Swap Obligation (or any liability or guarantee thereof) is or becomes illegal under the Commodity Exchange Act or any rule, regulation or order of the Commodity Futures Trading Commission (or the application or official interpretation of any thereof) by virtue of such Loan Party’s failure for any reason to constitute an “eligible contract participant” as defined in the Commodity Exchange Act and the regulations thereunder at the time the liability for or the Guarantee of such Loan Party or the grant of such Lien becomes effective with respect to such Swap Obligation (such determination being made after giving effect to any applicable keepwell, support or other agreement for the benefit of the applicable Loan Party, including under any applicable provision of the Guaranty). If a Swap Obligation arises under a master agreement governing more than one swap, such exclusion shall apply only to the portion of such Swap Obligation that is attributable to swaps for which such Guarantee or Lien is or becomes illegal for the reasons identified in the immediately preceding sentence of this definition. “Excluded Taxes” means any of the following Taxes imposed on or with respect to a Recipient or required to be withheld or deducted from a payment to a Recipient, (a) Taxes imposed on or measured by net income (however denominated), franchise Taxes, and branch profits Taxes, in each case, (i) imposed as a result of such Recipient being organized under the laws of, or having its principal office or, in the case of any Lender, its applicable Lending Office located in, the jurisdiction imposing such Tax (or any political subdivision thereof) or (ii) that are Other Connection Taxes, (b) in the case of a Lender, U.S. federal withholding Taxes imposed on amounts payable to or for the account of such Lender with respect to an applicable interest in a Loan or Commitment pursuant to an Applicable Law in effect on the date on which (i) such Lender acquires such interest in the Loan or Commitment (other than pursuant to an assignment request by the Borrower under Section 5.8.) or (ii) such Lender changes its lending office, except in each case to the extent that, pursuant to Section 3.10., amounts with respect to such Taxes were payable either to such Lender’s assignor immediately before such Lender became a party hereto or to such Lender immediately before it changed its lending office, (c) Taxes attributable to such Recipient’s failure to comply with Section 3.10.(g) and (d) any withholding Taxes imposed under FATCA. “Existing Term Loan” means the term loan funded under the Existing Term Loan Agreement. 16 LEGAL02/44946491v144946491v5


 
“Existing Term Loan Agreement” means that certain Term Loan Agreement dated as of October 18, 2018, by and among the Borrower, the Parent, the financial institutions from time to time party thereto, U.S. Bank National Association, as administrative agent, and the other parties thereto, as amended and in effect immediately prior to the date hereof. “Extended Letter of Credit” has the meaning given that term in Section 2.3.(b). “Existing Credit Agreement” has the meaning given such term in the first “WHEREAS” clause of this Agreement. “Fair Market Value” means, (a) with respect to a security listed on a national securities exchange or the NASDAQ National Market, the price of such security as reported on such exchange or market by any widely recognized reporting method customarily relied upon by financial institutions and (b) with respect to any other property, the price which could be negotiated in an arm’s-length free market transaction, for cash, between a willing seller and a willing buyer, neither of which is under pressure or compulsion to complete the transaction. “FASB ASC” means the Accounting Standards Codification of the Financial Accounting Standards Board. “FATCA” means Sections 1471 through 1474 of the Internal Revenue Code, as of the date of this Agreement (or any amended or successor version that is substantively comparable and not materially more onerous to comply with), any current or future regulations or official interpretations thereof, any agreements entered into pursuant to Section 1471(b)(1) of the Code and any fiscal or regulatory legislation, rules or practices adopted pursuant to any intergovernmental agreement, treaty or convention among Governmental Authorities and implementing such Sections of the Code. “Federal Funds Rate” means, for any day, the rate per annum equal to the weighted average of the rates on overnight federal funds transactions with members of the Federal Reserve System, as published by the Federal Reserve Bank of New York on the Business Day next succeeding such day, provided that if such rate is not so published for any day which is a Business Day, the Federal Funds Rate for such day shall be the average of the quotation for such day on such transactions received by the Administrative Agent from three federal funds brokers of recognized standing selected by the Administrative Agent. Notwithstanding the foregoing, if the Federal Funds Rate shall be less than zero, such rate shall be deemed to be zero for purposes of this Agreement. “Federal Reserve Bank of New York’s Website” means the website of the Federal Reserve Bank of New York at http://www.newyorkfed.org, or any successor source. “Fee Letters” means, collectively, (a) that certain fee letter dated as of August 16, 2022, by and among the Borrower, the Parent, Wells Fargo, Wells Fargo Securities, LLC, Bank of America, N.A. and BofA Securities, Inc., (b) that certain fee letter dated as of August 16, 2022, by and among the Borrower, the Parent and Wells Fargo and (c) each other respective fee letter by and among the Borrower, each other respective Lead Arranger and the other parties thereto. “Fees” means the fees and commissions provided for or referred to in Section 3.5. and any other fees payable by the Borrower hereunder, under any other Loan Document or under the Fee Letters. “FF&E Reserves” means, for any period and with respect to a Property, an amount equal to the greater of (a) 4.0% of total gross revenues for such Property for such period and (b) the aggregate amount of reserves in respect to furniture, fixtures and equipment required under any Property Management 17 LEGAL02/44946491v144946491v5


 
Agreement or Franchise Agreement applicable to such Properties for such period. If the term FF&E Reserves is used without reference to a specific Property, then the amount shall be determined on an aggregate basis with respect to all Properties of the Parent and its Subsidiaries and a proportionate share of all Properties of all Unconsolidated Affiliates. “Financial Covenants” means the covenants set forth in clauses (a) – (f) of Section 10.1. “Fitch” means Fitch Ratings Inc. “Fixed Charges” means, for any period, the sum of the following (without duplication): (a) Interest Expense of the Parent and its Subsidiaries determined on a consolidated basis for such period, (b) all regularly scheduled principal payments made with respect to Indebtedness of the Parent and its Subsidiaries during such period, other than any balloon, bullet or similar principal payment which repays such Indebtedness in full, (c) all Preferred Dividends paid during such period on Preferred Equity Interests not owned by the Parent or any of its Subsidiaries and (d) payments in respect of Capitalized Lease Obligations. The Parent’s pro rata share of the Fixed Charges of Unconsolidated Affiliates of the Parent shall be included in determinations of Fixed Charges. “Flood Insurance Laws” means, collectively, (a) the National Flood Insurance Act of 1968 as now or hereafter in effect or any successor statute thereto, (b) the Flood Disaster Protection Act of 1973 as now or hereafter in effect or any successor statue thereto, (c) the National Flood Insurance Reform Act of 1994 as now or hereafter in effect or any successor statute thereto, (d) the Flood Insurance Reform Act of 2004 as now or hereafter in effect or any successor statute thereto and (e) the Biggert-Waters Flood Insurance Reform Act of 2012 as now or hereafter in effect or any successor statute thereto. “Floor” means a rate of interest equal to 0.00%. “Foreign Lender” means (a) if the Borrower is a U.S. Person, a Lender that is not a U.S. Person, and (b) if the Borrower is not a U.S. Person, a Lender that is resident or organized under the laws of a jurisdiction other than that in which the Borrower is resident for tax purposes. “Foreign Subsidiary” means a Subsidiary that is not a Domestic Subsidiary. “Franchise Agreement” means an agreement permitting the use of the applicable hotel brand name, hotel system trademarks, trade names and any related rights in connection with the ownership or operation of a Property. “Fronting Exposure” means, at any time there is a Defaulting Lender that is a Revolving Lender, (a) with respect to each Issuing Bank, such Defaulting Lender’s Revolving Commitment Percentage of the outstanding Letter of Credit Liabilities attributable to such Issuing Bank other than Letter of Credit Liabilities as to which such Defaulting Lender’s participation obligation has been reallocated to other Revolving Lenders or Cash Collateralized in accordance with the terms hereof and (b) with respect to the Swingline Lender, such Defaulting Lender’s Revolving Commitment Percentage of outstanding Swingline Loans other than Swingline Loans as to which such Defaulting Lender’s participation obligation has been reallocated to other Revolving Lenders. “Fund” means any Person (other than a natural person) that is (or will be) engaged in making, purchasing, holding or otherwise investing in commercial loans and similar extensions of credit in the ordinary course of its activities. 18 LEGAL02/44946491v144946491v5


 
“GAAP” means generally accepted accounting principles in the United States of America set forth in the opinions and pronouncements of the Accounting Principles Board of the American Institute of Certified Public Accountants and statements and pronouncements of the Financial Accounting Standards Board (including Statement of Financial Accounting Standards No. 168, “The FASB Accounting Standards Codification”) or in such other statements by such other entity as may be approved by a significant segment of the accounting profession in the United States of America, which are applicable to the circumstances as of the date of determination. “Governmental Approvals” means all authorizations, consents, approvals, licenses and exemptions of, registrations and filings with, and reports to, all Governmental Authorities. “Governmental Authority” means any national, state or local government (whether domestic or foreign), any political subdivision thereof or any other governmental, quasi-governmental, judicial, administrative, public or statutory instrumentality, authority, body, agency, bureau, commission, board, department or other entity (including, without limitation, the Federal Deposit Insurance Corporation, the Comptroller of the Currency or the Federal Reserve Board, any central bank or any comparable authority) exercising executive, legislative, judicial, taxing, regulatory or administrative powers or functions of or pertaining to government (including any supra-national bodies such as the European Union or the European Central Bank), or any arbitrator with authority to bind a party at law. “Ground Lease” means (i) so long as there are no material adverse changes to the ground lease applicable thereto effected after the Effective Date, United States Department of the Interior National Park Service Lease Fort Baker at Golden Gate National Recreation Area dated December 7, 2006 (as amended prior to the Effective Date) and (ii) a ground lease containing the following terms and conditions: (a) a remaining term (exclusive of any unexercised extension options) of 50 years or more from the Agreement Date; (b) the right of the lessee to mortgage and encumber its interest in the leased property without the consent of the lessor, or, if consent is required, such consent has been obtained or is required to be given upon the satisfaction of conditions reasonably acceptable to the Administrative Agent; (c) the obligation of the lessor to give the holder of any mortgage Lien on such leased property written notice of any defaults on the part of the lessee and agreement of such lessor that such lease will not be terminated until such holder has had a reasonable opportunity to cure or complete foreclosures, and fails to do so; (d) transferability of the lessee’s interest under such lease, including ability to sublease without lessor consent or, if consent is required, such consent is required to be given upon the satisfaction of conditions reasonably acceptable to the Administrative Agent; and (e) such other rights customarily required by mortgagees making a loan secured by the interest of the holder of the leasehold estate demised pursuant to a ground lease. “Guaranteed Obligations” means, collectively, (a) the Obligations and (b) all existing or future payment and other obligations owing by any Loan Party under any Specified Derivatives Contract (other than any Excluded Swap Obligation). “Guarantor” means any Person that is a party to the Guaranty as a “Guarantor” and, in any event, shall include the Parent and each Subsidiary required to provide a Guaranty pursuant to Section 6.1. or Section 8.14. “Guaranty”, “Guaranteed”, “Guarantying” or to “Guarantee” as applied to any obligation means and includes: (a) a guaranty (other than by endorsement of negotiable instruments for collection or deposit in the ordinary course of business), directly or indirectly, in any manner, of any part or all of such obligation, or (b) an agreement, direct or indirect, contingent or otherwise, and whether or not constituting a guaranty, the practical effect of which is to assure the payment or performance (or payment of damages in the event of nonperformance) of any part or all of such obligation whether by: (i) the 19 LEGAL02/44946491v144946491v5


 
purchase of securities or obligations, (ii) the purchase, sale or lease (as lessee or lessor) of property or the purchase or sale of services primarily for the purpose of enabling the obligor with respect to such obligation to make any payment or performance (or payment of damages in the event of nonperformance) of or on account of any part or all of such obligation, or to assure the owner of such obligation against loss, (iii) the supplying of funds to or in any other manner investing in the obligor with respect to such obligation, (iv) repayment of amounts drawn down by beneficiaries of letters of credit (including Letters of Credit), or (v) the supplying of funds to or investing in a Person on account of all or any part of such Person’s obligation under a Guaranty of any obligation or indemnifying or holding harmless, in any way, such Person against any part or all of such obligation. Obligations in respect of customary performance guaranties and Guaranties constituting Nonrecourse Indebtedness shall not be deemed to give rise to Indebtedness or otherwise constitute a Guaranty except as otherwise provided in the definition of “Nonrecourse Indebtedness”. As the context requires, “Guaranty” shall also mean the Amended and Restated Guaranty executed and delivered pursuant to Section 6.1. and substantially in the form of Exhibit B. “Hazardous Materials” means all or any of the following: (a) substances that are defined or listed in, or otherwise classified pursuant to, any applicable Environmental Laws as “hazardous substances”, “hazardous materials”, “hazardous wastes”, “toxic substances” or any other formulation intended to define, list or classify substances by reason of deleterious properties such as ignitability, corrosivity, reactivity, carcinogenicity, reproductive toxicity, “TCLP” toxicity, or “EP toxicity”; (b) oil, petroleum or petroleum derived substances, natural gas, natural gas liquids or synthetic gas and drilling fluids, produced waters and other wastes associated with the exploration, development or production of crude oil, natural gas or geothermal resources; (c) any flammable substances or explosives or any radioactive materials; (d) asbestos in any form; (e) toxic mold; and (f) electrical equipment which contains any oil or dielectric fluid containing levels of polychlorinated biphenyls in excess of fifty parts per million. “Implied Debt Service” means (a) a given principal balance of Indebtedness multiplied by (b) the greatest of (i) 10% per annum, (ii) the highest per annum interest rate then applicable to any of the outstanding principal balance of the Loans and (iii) a mortgage debt constant for a loan calculated using a per annum interest rate equal to the yield on a 10 year United States Treasury Note at such time as determined by the Administrative Agent plus 3.50% and amortizing in full in a 25-year period. “Indebtedness” means, with respect to a Person, at the time of computation thereof, all of the following (without duplication): (a) all obligations of such Person in respect of money borrowed (other than trade debt incurred in the ordinary course of business which is not more than 180 days past due); (b) all obligations of such Person, whether or not for money borrowed (other than trade debt incurred in the ordinary course of business which is not more than 180 days past due) (i) represented by notes payable, or drafts accepted, in each case representing extensions of credit, (ii) evidenced by bonds, debentures, notes or similar instruments, or (iii) constituting purchase money indebtedness, conditional sales contracts, title retention debt instruments or other similar instruments, upon which interest charges are customarily paid or that are issued or assumed as full or partial payment for property or services rendered; (c) Capitalized Lease Obligations of such Person; (d) all reimbursement obligations of such Person under any letters of credit or acceptances (whether or not the same have been presented for payment); (e) all Off-Balance Sheet Obligations of such Person; (f) all obligations of such Person to purchase, redeem, retire, defease or otherwise make any payment in respect of any Mandatorily Redeemable Stock issued by such Person or any other Person, valued at the greater of its voluntary or involuntary liquidation preference plus accrued and unpaid dividends; (g) all obligations of such Person in respect of any (i) purchase obligation, repurchase obligation or takeout commitment, in each case evidenced by a binding agreement and to the extent such obligation is to acquire Equity Interests of another Person, assets of another Person that constitute the business or a division or operating unit of 20 LEGAL02/44946491v144946491v5


 
such Person, real estate, bonds, debentures, notes or similar instruments or (ii) forward equity commitment evidenced by a binding agreement (provided, however that this clause (g) shall exclude any such obligation to the extent the obligation can be satisfied by the issuance of Equity Interests (other than Mandatorily Redeemable Stock)); (h) net obligations under any Derivatives Contract not entered into as a hedge against Indebtedness existing from time to time, in an amount equal to the Derivatives Termination Value thereof; (i) all Indebtedness of other Persons which such Person has Guaranteed or is otherwise recourse to such Person (except for Guaranties constituting Nonrecourse Indebtedness); (j) all Indebtedness of another Person secured by (or for which the holder of such Indebtedness has an existing right, contingent or otherwise, to be secured by) any Lien on property or assets owned by such Person, even though such Person has not assumed or become liable for the payment of such Indebtedness or other payment obligation and (k) such Person’s Ownership Share of the Indebtedness of any Unconsolidated Affiliate of such Person. Indebtedness of any Person shall include Indebtedness of any partnership or joint venture in which such Person is a general partner or joint venturer to the extent of such Person’s Ownership Share of the ownership of such partnership or joint venture (except if such Indebtedness, or portion thereof, is recourse (other than in respect of exceptions referred to in the definition of Nonrecourse Indebtedness) to such Person, in which case the greater of such Person’s Ownership Share of such Indebtedness or the amount of such recourse portion of the Indebtedness, shall be included as Indebtedness of such Person). All Loans and Letter of Credit Liabilities shall constitute Indebtedness of the Borrower. Notwithstanding the foregoing, (A) in the case of any Nonrecourse Indebtedness as to which recourse for payment thereof is expressly limited to the property or asset on which a Lien is granted, such Indebtedness shall be valued at the lesser of (i) the stated or determinable amount of the Indebtedness that is so secured or, if not stated or determinable, the maximum reasonably anticipated liability in respect thereof subject to confirmation by the Administrative Agent in its reasonable discretion and (ii) the Fair Market Value of such property or asset; and (B) in the case of any Indebtedness of other Persons which such Person has Guaranteed, the amount of such Indebtedness attributable to such Person shall be equal to the lesser of the stated or determinable amount of the Indebtedness such Person Guaranteed or, if the amount of such Indebtedness is not stated or determinable, the maximum reasonably anticipated liability in respect thereof subject to confirmation by the Administrative Agent in its reasonable discretion. The calculation of Indebtedness shall not include any fair value adjustments to the carrying value of liabilities to record such Indebtedness at fair value pursuant to electing the fair value option election under FASB ASC 825-10-25 (formerly known as FAS 159, The Fair Value Option for Financial Assets and Financial Liabilities) or other FASB standards allowing entities to elect fair value option for financial liabilities. “Indemnified Taxes” means (a) Taxes, other than Excluded Taxes, imposed on or with respect to any payment made by or on account of any obligation of the Borrower or any other Loan Party under any Loan Document and (b) to the extent not otherwise described in the immediately preceding clause (a), Other Taxes. “Intellectual Property” has the meaning given that term in Section 7.1.(t). “Interest Expense” means, with respect to a Person and for any period, and without duplication (a) all paid, accrued or capitalized interest expense (including, without limitation, capitalized interest expense (other than capitalized interest funded from a construction loan interest reserve account held by another lender and not included in the calculation of cash for balance sheet reporting purposes) and interest expense attributable to Capitalized Lease Obligations) of such Person and in any event shall include all letter of credit fees and all interest expense with respect to any Indebtedness in respect of which such Person is wholly or partially liable whether pursuant to any repayment, interest carry, performance guarantee or otherwise, plus (b) to the extent not already included in the foregoing clause (a), such Person’s Ownership Share of all paid, accrued or capitalized interest expense for such 21 LEGAL02/44946491v144946491v5


 
period of Unconsolidated Affiliates of such Person. The term “Interest Expense” shall exclude all costs and expenses of defeasing any Indebtedness encumbering any Property following the acquisition thereof. “Interest Period” means with respect to each Term SOFR Loan, each period commencing on the date such Term SOFR Loan is made, or in the case of the Continuation of a Term SOFR Loan the last day of the preceding Interest Period for such Loan, and ending on the numerically corresponding day in the first, third or sixth calendar month thereafter, as the Borrower may select in a Notice of Borrowing, Notice of Continuation or Notice of Conversion, as the case may be, except that each Interest Period that commences on the last Business Day of a calendar month (or on any day for which there is no numerically corresponding day in the appropriate subsequent calendar month) shall end on the last Business Day of the appropriate subsequent calendar month. Notwithstanding the foregoing: (i) if any Interest Period for a Class of Loans would otherwise end after the Termination Date for such Class, such Interest Period shall end on such Termination Date; and (ii) each Interest Period that would otherwise end on a day which is not a Business Day shall end on the immediately following Business Day (or, if such immediately following Business Day falls in the next calendar month, on the immediately preceding Business Day). No tenor that has been removed from this definition pursuant to Section 5.2 shall be available for specification in any Notice of Borrowing, Notice of Conversion or Notice of Continuation. “Internal Revenue Code” means the Internal Revenue Code of 1986, as amended. “Investment” means, with respect to any Person, any acquisition or investment (whether or not of a controlling interest) by such Person, by means of any of the following: (a) the purchase or other acquisition of any Equity Interest in another Person, (b) a loan, advance or extension of credit to, capital contribution to, Guaranty of Indebtedness of, or purchase or other acquisition of any Indebtedness of, another Person, including any partnership or joint venture interest in such other Person, or (c) the purchase or other acquisition (in one transaction or a series of transactions) of assets of another Person that constitute the business or a division or operating unit of another Person. Any binding commitment to make an Investment in any other Person, as well as any option of another Person to require an Investment in such Person, shall constitute an Investment. Except as expressly provided otherwise, for purposes of determining compliance with any covenant contained in a Loan Document, the amount of any Investment shall be the amount actually invested, without adjustment for subsequent increases or decreases in the value of such Investment. “Investment Grade Rating” means a Credit Rating of BBB- (or equivalent) or higher from S&P or Fitch and Baa3 (or equivalent) or higher from Moody’s. “Investment Grade Rating Date” means the date specified by the Borrower in a written notice to the Administrative Agent after the Parent or the Borrower obtains an Investment Grade Rating from either Moody’s or S&P. “ISP” means, with respect to any Letter of Credit, the “International Standby Practices 1998” published by the Institute of International Banking Law & Practice (or such later version thereof as may be in effect at the time of issuance). “Issuing Banks” means each of Wells Fargo, Bank of America, N.A., TD Bank, N.A., and U.S. Bank National Association in its capacity as an issuer of Letters of Credit pursuant to Section 2.3. “KPIs” has the meaning given to that term in Section 13.6.(d). “L/C Commitment Amount” has the meaning given that term in Section 2.3.(a). 22 LEGAL02/44946491v144946491v5


 
“L/C Disbursement” has the meaning given to that term in Section 3.9.(b). “Lender” means each financial institution from time to time party hereto as a “Lender”, together with its respective successors and permitted assigns, and, as the context requires, includes the Swingline Lender; provided, however, that the term “Lender” except as otherwise expressly provided herein, shall exclude any Lender (or its Affiliates) in its capacity as a Specified Derivatives Provider. “Lender Parties” means, collectively, the Administrative Agent, the Lenders, the Issuing Banks, the Specified Derivatives Providers, each co-agent or sub-agent appointed by the Administrative Agent from time to time pursuant to Section 12.8, any other holder from time to time of any of any Obligations and, in each case, their respective successors and permitted assigns. “Lending Office” means, for each Lender and for each Type of Loan, the office of such Lender specified in such Lender’s Administrative Questionnaire or in the applicable Assignment and Assumption, or such other office of such Lender as such Lender may notify the Administrative Agent in writing from time to time. “Letter of Credit” has the meaning given that term in Section 2.3.(a). “Letter of Credit Collateral Account” means a special deposit account maintained by the Administrative Agent, for the benefit of the Administrative Agent, the Issuing Banks and the Revolving Lenders, and under the sole dominion and control of the Administrative Agent. “Letter of Credit Documents” means, with respect to any Letter of Credit, collectively, any application therefor, any certificate or other document presented in connection with a drawing under such Letter of Credit and any other agreement, instrument or other document governing or providing for (a) the rights and obligations of the parties concerned or at risk with respect to such Letter of Credit or (b) any collateral security for any of such obligations. “Letter of Credit Liabilities” means, without duplication, at any time and in respect of any Letter of Credit, the sum of (a) the Stated Amount of such Letter of Credit plus (b) the aggregate unpaid principal amount of all Reimbursement Obligations of the Borrower at such time due and payable in respect of all drawings made under such Letter of Credit. For purposes of this Agreement, (i) a Revolving Lender (other than a Revolving Lender in its capacity as an Issuing Bank of a Letter of Credit) shall be deemed to hold a Letter of Credit Liability in an amount equal to its participation interest under Section 2.3. in such Letter of Credit, and the Revolving Lender that is the Issuing Bank of such Letter of Credit shall be deemed to hold a Letter of Credit Liability in an amount equal to its retained interest in such Letter of Credit after giving effect to the acquisition by the Revolving Lenders (other than the Revolving Lender then acting as the Issuing Bank of such Letter of Credit) of their participation interests under such Section and (ii) if on any date of determination a Letter of Credit has expired by its terms but any amount may still be drawn thereunder by reason of the operation of Rule 3.14 of the ISP, such Letter of Credit shall be deemed to be “outstanding” in the amount so remaining available to be drawn. “Level” means each numerical level set forth below the column entitled “Level” in the definition of “Applicable Margin”. “Leverage Ratio” means the ratio, expressed as a percentage, of (i) Net Indebtedness to (ii) Total Asset Value. “Leverage Ratio Surge Period” has the meaning given to that term in Section 10.1.(a). 23 LEGAL02/44946491v144946491v5


 
“Lien” as applied to the property of any Person means: (a) any security interest, encumbrance, mortgage, deed to secure debt, deed of trust, assignment of leases and rents, pledge, lien, charge or lease constituting a Capitalized Lease Obligation, conditional sale or other title retention agreement, or other security title or encumbrance of any kind in respect of any property of such Person, or upon the income, rents or profits therefrom; (b) any arrangement, express or implied, under which any property of such Person is transferred, sequestered or otherwise identified for the purpose of subjecting the same to the payment of Indebtedness or performance of any other obligation in priority to the payment of the general, unsecured creditors of such Person; (c) the filing of any financing statement under the Uniform Commercial Code or its equivalent in any jurisdiction, other than any precautionary filing not otherwise constituting or giving rise to a Lien, including a financing statement filed (i) in respect of a lease not constituting a Capitalized Lease Obligation pursuant to Section 9-505 (or a successor provision) of the Uniform Commercial Code or its equivalent as in effect in an applicable jurisdiction or (ii) in connection with a sale or other disposition of accounts or other assets not prohibited by this Agreement in a transaction not otherwise constituting or giving rise to a Lien; and (d) any agreement by such Person to grant, give or otherwise convey any of the foregoing. “Loan” means a Revolving Loan, a Swingline Loan or a Term Loan. “Loan Document” means this Agreement, each Note, each Letter of Credit Document, the Guaranty and each other document or instrument now or hereafter executed and delivered by a Loan Party in connection with, pursuant to or relating to this Agreement (excluding the Fee Letters). “Loan Party” means the Borrower, the Parent and each other Guarantor. Schedule 1.1.(b) sets forth the Loan Parties in addition to the Borrower and the Parent as of the Effective Date. “Mandatorily Redeemable Stock” means, with respect to any Person, any Equity Interest of such Person which by the terms of such Equity Interest (or by the terms of any security into which it is convertible or for which it is exchangeable or exercisable), upon the happening of any event or otherwise (a) matures or is mandatorily redeemable, pursuant to a sinking fund obligation or otherwise (other than an Equity Interest to the extent redeemable in exchange for common stock or other equivalent common Equity Interests), (b) is convertible into or exchangeable or exercisable for Indebtedness or Mandatorily Redeemable Stock, or (c) is redeemable at the option of the holder thereof, in whole or in part (other than an Equity Interest which is redeemable solely in exchange for common stock or other equivalent common Equity Interests), in each case on or prior to the date on which all Loans are scheduled to be due and payable in full. “Material Acquisition” means any acquisition (whether by direct purchase, merger or otherwise and whether in one or more related transactions) by the Parent, the Borrower or any Subsidiary in which the purchase price of the assets acquired exceeds an amount equal to 10% of Total Asset Value as of the last day of the most recently ended fiscal quarter prior to the consummation of such acquisition of the Parent for which financial statements are publicly available. “Material Adverse Effect” means a materially adverse effect on (a) the business, assets, liabilities, financial condition or results of operations of the Parent and its Subsidiaries, or the Borrower and its Subsidiaries, in each case, taken as a whole, (b) the ability of the Borrower or any other Loan Party to perform its obligations under any Loan Document to which it is a party, (c) the validity or enforceability of any of the material provisions of the Loan Documents, or (d) the material rights and remedies of the Lenders and the Administrative Agent under any of the Loan Documents. “Material Contract” means any contract or other arrangement (other than Loan Documents), whether written or oral, to which the Parent, the Borrower, or any other Subsidiary is a party as to which 24 LEGAL02/44946491v144946491v5


 
the breach, nonperformance, cancellation or failure to renew by any party thereto could reasonably be expected to have a Material Adverse Effect. “Material Subsidiary” means (a) (x) any Subsidiary that owns in fee simple, or leases pursuant to a ground lease, an Unencumbered Property or (y) any Subsidiary (other than an Excluded Subsidiary or Foreign Subsidiary) to which more than 5% of Total Asset Value is attributable on an individual basis or (b) any Subsidiary that owns any Equity Interest in any Subsidiary in the foregoing clause (a). “Moody’s” means Moody’s Investors Service, Inc. and its successors. “Mortgage” means a mortgage, deed of trust, deed to secure debt or similar security instrument made by a Person owning an interest in real property granting a Lien on such interest in real property as security for the payment of Indebtedness of such Person or another Person. “Mortgage Receivable” means a promissory note secured by a Mortgage of which the Parent, the Borrower or another Subsidiary is the holder and retains the rights of collection of all payments thereunder. “Multiemployer Plan” means at any time a multiemployer plan within the meaning of Section 4001(a)(3) of ERISA, subject to Title IV of ERISA, to which any member of the ERISA Group is then making or accruing an obligation to make contributions or has within the preceding six plan years made contributions, including for these purposes any Person which ceased to be a member of the ERISA Group during such six-year period. “Negative Pledge” means, with respect to a given asset, any provision of a document, instrument or agreement (other than any Loan Document or Specified Derivatives Contract) which prohibits or purports to prohibit the creation or assumption of any Lien on such asset as security for Indebtedness of the Person owning such asset or any other Person; provided, however, that an agreement that conditions a Person’s ability to encumber its assets upon the maintenance of one or more specified ratios that limit such Person’s ability to encumber its assets but that do not generally prohibit the encumbrance of its assets, or the encumbrance of specific assets, shall not constitute a Negative Pledge. “Net Indebtedness” means (a) Total Indebtedness minus (b) the amount, if any, by which the aggregate amount of the Parent’s and its Subsidiaries’ unrestricted and Lien-free cash and Cash Equivalents exceeds $15,000,000. “Net Operating Income” or “NOI” means, for any Property and for a given period, the sum of the following (without duplication and determined on a consistent basis with prior periods): (a) gross revenues received in the ordinary course from such Property minus (b) all expenses paid (excluding interest but including an appropriate accrual for property taxes and insurance) related to the ownership, operation or maintenance of such Property, including but not limited to property taxes, assessments and the like, insurance, utilities, payroll costs, maintenance, repair and landscaping expenses, marketing expenses, and general and administrative expenses (including an appropriate allocation for legal, accounting, advertising, marketing and other expenses incurred in connection with such Property, but specifically excluding general overhead expenses of the Borrower or any Subsidiary and any property management fees) minus (c) the FF&E Reserves for such Property as of the end of such period minus (d) the greater of (i) the actual property management fee paid during such period and (ii) an imputed management fee in the amount of three percent (3.0%) of the gross revenues for such Property for such period. “New Property” means each Property on which a hotel is located acquired by the Parent, the Borrower, any Subsidiary or Unconsolidated Affiliate from the date of acquisition until the Seasoned 25 LEGAL02/44946491v144946491v5


 
Date in respect thereof; provided, however, that, upon the Seasoned Date for any New Property, such New Property shall be converted to a Seasoned Property and shall cease to be a New Property. “New York Mortgage” has the meaning given that term in Section 13.21.(a). “Non-Defaulting Lender” means a Lender that is not a Defaulting Lender. “Nonrecourse Indebtedness” means, with respect to a Person, (a) Indebtedness for borrowed money in respect of which recourse for payment (except for customary exceptions for fraud, misapplication of funds, environmental indemnities, voluntary bankruptcy, collusive involuntary bankruptcy and other similar exceptions to nonrecourse liability) is contractually limited to specific assets of such Person encumbered by a Lien securing such Indebtedness, (b) obligations in respect of guaranties of customary exceptions for fraud, misapplication of funds, environmental indemnities, voluntary bankruptcy, collusive involuntary bankruptcy and other similar exceptions to nonrecourse liability, provided that, once any such obligation shall cease to be contingent, then such obligation shall cease to be Nonrecourse Indebtedness, or (c) if such Person is a Single Asset Entity, any Indebtedness for borrowed money of such Person. “Note” means a Revolving Note, a Swingline Note or a Term Loan Note. “Notice of Borrowing” means a notice substantially in the form of Exhibit D (or such other form reasonably acceptable to the Administrative Agent and containing the information required in such Exhibit) to be delivered to the Administrative Agent pursuant to Section 2.1.(b) or Section 2.2(c), as applicable, evidencing the Borrower’s request for a borrowing of Loans. “Notice of Continuation” means a notice substantially in the form of Exhibit E (or such other form reasonably acceptable to the Administrative Agent and containing the information required in such Exhibit) to be delivered to the Administrative Agent pursuant to Section 2.9. evidencing the Borrower’s request for the Continuation of a Term SOFR Loan. “Notice of Conversion” means a notice substantially in the form of Exhibit F (or such other form reasonably acceptable to the Administrative Agent and containing the information required in such Exhibit) to be delivered to the Administrative Agent pursuant to Section 2.10. evidencing the Borrower’s request for the Conversion of a Loan from one Type to another Type. “Notice of Swingline Borrowing” means a notice substantially in the form of Exhibit G (or such other form reasonably acceptable to the Administrative Agent and containing the information required in such Exhibit) to be delivered to the Swingline Lender pursuant to Section 2.4.(b) evidencing the Borrower’s request for a Swingline Loan. “Obligations” means, individually and collectively: (a) the aggregate principal balance of, and all accrued and unpaid interest on, all Loans; (b) all Reimbursement Obligations and all other Letter of Credit Liabilities; and (c) all other indebtedness, liabilities, obligations, covenants and duties of the Borrower and the other Loan Parties owing to the Administrative Agent, the Issuing Banks or any Lender of every kind, nature and description, under or in respect of this Agreement or any of the other Loan Documents or the Fee Letters, including, without limitation, the Fees and indemnification obligations, whether direct or indirect, absolute or contingent, due or not due, contractual or tortious, liquidated or unliquidated, and whether or not evidenced by any promissory note. The term “Obligations” does not include any Specified Derivatives Obligations. “OFAC” means the U.S. Department of the Treasury’s Office of Foreign Assets Control. 26 LEGAL02/44946491v144946491v5


 
“Off-Balance Sheet Obligations” means liabilities and obligations of the Parent, any Subsidiary or any other Person in respect of “off-balance sheet arrangements” (as defined in Item 303(a)(4)(ii) of Regulation S-K promulgated under the Securities Act) which the Parent would be required to disclose in the “Management’s Discussion and Analysis of Financial Condition and Results of Operations” section of the Parent’s report on Form 10-Q or Form 10-K (or their equivalents) which the Parent is required to file with the Securities and Exchange Commission (or any Governmental Authority substituted therefor). “Operating Property Value” means, at any date of determination, (a) for each New Property that Borrower elects (until the Seasoned Date), the purchase price paid for such Property determined in accordance with GAAP; (b) for each Development/Redevelopment Property, GAAP book value for such Property as of the date of determination; or (c) for each (x) Seasoned Property and (y) New Property that Borrower irrevocably elects, (A) the Adjusted NOI of such Property for the period of four consecutive fiscal quarters most recently ending divided by (B) the applicable Capitalization Rate; provided that, with respect to this clause (c), if the Adjusted NOI for such Property would be less than zero, it shall be deemed to be zero for purposes of calculating Operating Property Value. “Other Connection Taxes” means, with respect to any Recipient, Taxes imposed as a result of a present or former connection between such Recipient and the jurisdiction imposing such Tax (other than connections arising from such Recipient having executed, delivered, become a party to, performed its obligations under, received payments under, received or perfected a security interest under, engaged in any other transaction pursuant to or enforced any Loan Document, or sold or assigned an interest in any Loan or Loan Document). “Other Taxes” means all present or future stamp, court or documentary, intangible, recording, filing or similar Taxes that arise from any payment made under, from the execution, delivery, performance, enforcement or registration of, from the receipt or perfection of a security interest under, or otherwise with respect to, any Loan Document, except any such Taxes that are Other Connection Taxes imposed with respect to an assignment (other than an assignment made pursuant to Section 5.8.). “Ownership Share” means, with respect to any Subsidiary of a Person (other than a Wholly Owned Subsidiary) or any Unconsolidated Affiliate of a Person, the greater of (a) such Person’s relative nominal direct and indirect ownership interest (expressed as a percentage) in such Subsidiary or Unconsolidated Affiliate or (b) such Person’s relative direct and indirect economic interest (calculated as a percentage) in such Subsidiary or Unconsolidated Affiliate determined in accordance with the applicable provisions of the declaration of trust, articles or certificate of incorporation, articles of organization, partnership agreement, joint venture agreement or other applicable organizational document of such Subsidiary or Unconsolidated Affiliate. “Parent” has the meaning given such term in the introductory paragraph hereof. “Participant” has the meaning given that term in Section 13.5.(d). “Participant Register” has the meaning given that term in Section 13.5.(d). “PATRIOT Act” means the USA PATRIOT Act (Title III of Pub. L. 107-56 (signed into law October 26, 2001)). “PBGC” means the Pension Benefit Guaranty Corporation and any successor agency. “Permitted Assumed Debt” has the meaning given that term in Section 10.15.(c)(v). 27 LEGAL02/44946491v144946491v5


 
“Permitted Liens” means, as to any Person: (a) Liens securing taxes, assessments and other charges or levies imposed by any Governmental Authority (excluding any Lien imposed pursuant to any of the provisions of ERISA or pursuant to any Environmental Laws) or the claims of materialmen, mechanics, carriers, warehousemen or landlords for labor, materials, supplies or rentals incurred in the ordinary course of business, which either (x) are not at the time required to be paid or discharged under Section 8.6. or (y) relate to claims against such Person and its Subsidiaries not in excess of $2,000,000 in the aggregate at any one time; (b) Liens consisting of deposits or pledges made, in the ordinary course of business, in connection with, or to secure payment of, obligations under workers’ compensation, unemployment insurance or similar Applicable Laws; (c) Liens consisting of encumbrances in the nature of zoning restrictions, easements, and rights or restrictions of record on the use of real property, which do not materially detract from the value of such property or impair the intended use thereof in the business of such Person; (d) the rights of tenants under leases or subleases or licenses not interfering with the ordinary conduct of business of such Person; (e) Liens in favor of the Administrative Agent for the benefit of the Lenders; (f) Liens in favor of the Borrower or a Guarantor securing obligations owing by a Subsidiary to the Borrower or a Guarantor; (g) Liens (i) in existence as of the Effective Date and set forth in Part II of Schedule 7.1.(f) and (ii) in respect of any New York Mortgage or any mortgage encumbering property located in New York State securing Indebtedness of the Loan Parties pursuant to provisions in loan documentation governing such Indebtedness which provisions are substantially similar to Section 13.21. of this Agreement; (h) Liens arising out of judgments or awards in respect of the Parent or any of its Subsidiaries not constituting an Event of Default under Section 11.1.(i); (i) any interest or title of a lessor under any lease of equipment (not constituting a fixture) entered into by the Borrower or any Subsidiary in the ordinary course of its business and covering only the assets so leased; (j) Liens arising in the ordinary course of business by virtue of any contractual, statutory or common law provision relating to banker’s liens, rights of set-off or similar rights and remedies covering deposit or securities accounts (including funds or other assets credited thereto); and (k) Liens securing the performance of bids, trade contracts, leases, statutory obligations, surety and appeal bonds, performance bonds and other obligations of a like nature incurred in the ordinary course of business and not securing any Indebtedness. “Person” means any natural person, corporation, limited partnership, general partnership, joint stock company, limited liability company, limited liability partnership, joint venture, association, company, trust, bank, trust company, land trust, business trust or other organization, whether or not a legal entity, or any other nongovernmental entity, or any Governmental Authority. “Plan” means at any time an employee pension benefit plan (other than a Multiemployer Plan) which is covered by Title IV of ERISA or subject to the minimum funding standards under Section 412 of the Internal Revenue Code and either (a) is maintained, or contributed to, by any member of the ERISA Group for employees of any member of the ERISA Group or (b) has at any time within the preceding six years been maintained, or contributed to, by any Person which was at such time a member of the ERISA Group for employees of any Person which was at such time a member of the ERISA Group. “Post-Default Rate” means, in respect of any principal of any Loan or any Reimbursement Obligation, the rate otherwise applicable plus an additional two percent (2.0%) per annum and with respect to any other Obligation, a rate per annum equal to the Base Rate as in effect from time to time plus the Applicable Margin for Revolving Loans that are Base Rate Loans plus two percent (2.0%). “Preferred Dividends” means, for any period and without duplication, all Restricted Payments paid during such period on Preferred Equity Interests issued by the Parent or a Subsidiary. Preferred Dividends shall not include dividends or distributions (a) paid or payable solely in Equity Interests (other than Mandatorily Redeemable Stock) payable to holders of such class of Equity Interests, (b) paid or 28 LEGAL02/44946491v144946491v5


 
payable to the Parent or a Subsidiary, or (c) constituting or resulting in the redemption of Preferred Equity Interests, other than scheduled redemptions not constituting balloon, bullet or similar redemptions in full. “Preferred Equity Interests” means, with respect to any Person, Equity Interests in such Person which are entitled to preference or priority over any other Equity Interest in such Person in respect of the payment of dividends or distribution of assets upon liquidation or both. “Prime Rate” means, at any time, the rate of interest per annum publicly announced from time to time by the Lender then acting as the Administrative Agent as its prime rate. Each change in the Prime Rate shall be effective as of the opening of business on the day such change in such prime rate occurs. The parties hereto acknowledge that the rate announced publicly by the Lender acting as Administrative Agent as its prime rate is an index or base rate and shall not necessarily be its lowest or best rate charged to its customers or other banks. “Principal Office” means the office of the Administrative Agent located at 600 South 4th Street, 10th Floor, Minneapolis, Minnesota 55415, or any other subsequent office that the Administrative Agent shall have specified as the Principal Office by written notice to the Borrower and the Lenders. “Property” means any parcel of real property owned or leased (in whole or in part) or operated by the Parent, the Borrower, any other Subsidiary or any Unconsolidated Affiliate of the Parent which is located in a state of the United States of America or the District of Columbia. “Property Management Agreement” means, collectively, all agreements entered into by a Loan Party pursuant to which such Loan Party engages a Person to advise it with respect to the management of an Unencumbered Property or to provide management services with respect to the same. “Pro Rata Share” means, as to each Lender, the ratio, expressed as a percentage of (a)(i) the aggregate amount of such Lender’s Revolving Commitments plus (ii) the aggregate amount of such Lender’s outstanding Term Loans to (b)(i) the aggregate amount of the Revolving Commitments of all Lenders plus (ii) the aggregate principal amount of all outstanding Term Loans; provided, however, that if at the time of determination the Revolving Commitments have been terminated or reduced to zero, the “Pro Rata Share” of each Lender shall be the ratio, expressed as a percentage of (A) the sum of the aggregate principal amount of all outstanding Revolving Loans, Term Loans, Swingline Loans and Letter of Credit Liabilities owing to such Lender as of such date to (B) the sum of the aggregate principal amount of all outstanding Revolving Loans, Term Loans, Swingline Loans and Letter of Credit Liabilities. If at the time of determination the Revolving Commitments have been terminated or reduced to zero and there are no outstanding Loans or Letter of Credit Liabilities, then the Pro Rata Shares of the Lenders shall be determined as of the most recent date on which Revolving Commitments were in effect or Loans or Letters of Credit Liabilities were outstanding. For purposes of this definition, a Revolving Lender shall be deemed to hold a Swingline Loan or a Letter of Credit Liability to the extent such Revolving Lender has acquired a participation therein under the terms of this Agreement and has not failed to perform its obligations in respect of such participation. “QFC” has the meaning assigned to the term “qualified financial contract” in, and shall be interpreted in accordance with, 12 U.S.C. 5390(c)(8)(D). “Qualified ECP Guarantor” means, in respect of any Swap Obligation, each Loan Party that has total assets exceeding $10,000,000 at the time the relevant Guarantee or grant of the relevant security interest becomes effective with respect to such Swap Obligation or such other person as constitutes an “eligible contract participant” under the Commodity Exchange Act or any regulations promulgated 29 LEGAL02/44946491v144946491v5


 
thereunder and can cause another person to qualify as an “eligible contract participant” at such time by entering into a keepwell under Section 1a(18)(A)(v)(II) of the Commodity Exchange Act. “Qualified Plan” means a Benefit Arrangement or Plan that is intended to be tax-qualified under Section 401(a) of the Internal Revenue Code. “Qualified REIT Subsidiary” shall have the meaning given to such term in the Internal Revenue Code. “Rating Agencies” means Fitch, S&P and Moody’s. “Recipient” means (a) the Administrative Agent, (b) any Lender and (c) any Issuing Bank, as applicable. “Register” has the meaning given that term in Section 13.5.(c). “Regulatory Change” means, with respect to any Lender, any change effective after the Agreement Date in Applicable Law (including without limitation, Regulation D of the Board of Governors of the Federal Reserve System) or the adoption or making after such date of any interpretation, directive or request applying to a class of banks, including such Lender, of or under any Applicable Law (whether or not having the force of law and whether or not failure to comply therewith would be unlawful) by any Governmental Authority or monetary authority charged with the interpretation or administration thereof or compliance by any Lender with any request or directive regarding capital adequacy or liquidity. Notwithstanding anything herein to the contrary, (a) the Dodd-Frank Wall Street Reform and Consumer Protection Act and all requests, rules, guidelines or directives thereunder or issued in connection therewith and (b) all requests, rules, guidelines or directives promulgated by the Bank for International Settlements, the Basel Committee on Banking Supervision (or any successor or similar authority) or the United States or foreign regulatory authorities, in each case pursuant to Basel III, shall in each case be deemed to be a “Regulatory Change”, regardless of the date enacted, adopted or issued. “Reimbursement Obligation” means the absolute, unconditional and irrevocable obligation of the Borrower to reimburse the applicable Issuing Bank for any drawing honored by such Issuing Bank under a Letter of Credit issued by such Issuing Bank. “REIT” means a Person qualifying for treatment as a “real estate investment trust” under the Internal Revenue Code. “Related Parties” means, with respect to any Person, such Person’s Affiliates and the partners, shareholders, directors, officers, employees, agents, counsel, other advisors and representatives of such Person and of such Person’s Affiliates. “Relevant Governmental Body” means the Federal Reserve Board and/or the Federal Reserve Bank of New York, or a committee officially endorsed or convened by the Federal Reserve Board and/or the Federal Reserve Bank of New York or any successor thereto. “Requisite Class Lenders” means, with respect to a Class of Lenders as of any date of determination, (a) with respect to the Revolving Lenders, (i) Lenders of such Class having more than 51.0% of the aggregate amount of the Revolving Commitments of such Class or (ii) if the Revolving Commitments of such Class have been terminated or reduced to zero, Lenders of such Class holding more than 51.0% of the principal amount of the aggregate outstanding Loans of such Class, Letter of 30 LEGAL02/44946491v144946491v5


 
Credit Liabilities and Swingline Loans, or (b) with respect to the Term Loans, Lenders of such Class holding more than 51.0% of the principal amount of the aggregate outstanding Loans of such Class; provided that (i) in determining such percentage at any given time, all then existing Defaulting Lenders of such Class will be disregarded and excluded, and (ii) at all times when two or more Lenders (excluding Defaulting Lenders) of such Class are party to this Agreement, the term “Requisite Class Lenders” shall in no event mean less than two Lenders of such Class. For purposes of this definition, a Revolving Lender shall be deemed to hold a Swingline Loan or a Letter of Credit Liability to the extent such Lender has acquired a participation therein under the terms of this Agreement and has not failed to perform its obligations in respect of such participation. “Requisite Lenders” means, as of any date, (a) Lenders having more than 51.0% of the aggregate amount of the Revolving Commitments and the outstanding Term Loans of all Lenders, or (b) if the Revolving Commitments have been terminated or reduced to zero, Lenders holding more than 51.0% of the principal amount of the aggregate outstanding Loans and Letter of Credit Liabilities; provided that (i) in determining such percentage at any given time, all then existing Defaulting Lenders will be disregarded and excluded, and (ii) at all times when two or more Lenders (excluding Defaulting Lenders) are party to this Agreement, the term “Requisite Lenders” shall in no event mean less than two unaffiliated Lenders. For purposes of this definition, a Revolving Lender shall be deemed to hold a Swingline Loan or a Letter of Credit Liability to the extent such Lender has acquired a participation therein under the terms of this Agreement and has not failed to perform its obligations in respect of such participation. “Resolution Authority” means an EEA Resolution Authority or, with respect to any UK Financial Institution, a UK Resolution Authority. “Responsible Officer” means with respect to the Parent, the Borrower or any Subsidiary, the chief executive officer, the chief financial officer, chief operating officer or general counsel of the Parent, the Borrower or such Subsidiary. “Restricted Payment” means: (a) any dividend or other distribution, direct or indirect, on account of any Equity Interest of the Parent, the Borrower or any Subsidiary now or hereafter outstanding, except a dividend payable solely in Equity Interests; (b) any redemption, conversion, exchange, retirement, sinking fund or similar payment, purchase or other acquisition for value, direct or indirect, of any Equity Interest of the Parent, the Borrower or any Subsidiary now or hereafter outstanding; and (c) any payment made to retire, or to obtain the surrender of, any outstanding warrants, options or other rights to acquire any Equity Interests of the Parent, the Borrower or any Subsidiary now or hereafter outstanding. “Revolving Commitment” means, as to each Lender (other than the Swingline Lender), such Lender’s obligation to make Revolving Loans pursuant to Section 2.1., to issue (in the case of the Issuing Banks) and to participate (in the case of the other Revolving Lenders) in Letters of Credit pursuant to Section 2.3.(i), and to participate in Swingline Loans pursuant to Section 2.4.(e), in an amount up to, but not exceeding, the amount set forth for such Lender on Schedule I as such Revolving Lender’s “Revolving Commitment Amount” or as set forth in the applicable Assignment and Assumption or agreement executed by a Person becoming a Revolving Lender pursuant to Section 2.16., as the same may be reduced from time to time pursuant to Section 2.12., increased from time to time pursuant to Section 2.16., or increased or reduced as appropriate to reflect any assignments to or by such Revolving Lender effected in accordance with Section 13.5. “Revolving Commitment Percentage” means, as to each Revolving Lender, the ratio, expressed as a percentage, of (a) the amount of such Lender’s Revolving Commitment to (b) the aggregate amount 31 LEGAL02/44946491v144946491v5


 
of the Revolving Commitments of all Lenders; provided, however, that if at the time of determination the Revolving Commitments have been terminated or been reduced to zero, the “Revolving Commitment Percentage” of each Revolving Lender shall be the Revolving Commitment Percentage of such Revolving Lender in effect immediately prior to such termination or reduction. “Revolving Credit Exposure” means, as to any Revolving Lender at any time, the aggregate principal amount at such time of its outstanding Revolving Loans and such Revolving Lender’s participation in Letter of Credit Liabilities and Swingline Loans at such time. “Revolving Lender” means a Lender having a Revolving Commitment, or if the Revolving Commitments have been terminated or reduced to zero, holding any Revolving Loans or Letter of Credit Liabilities. “Revolving Loan” means a loan made by a Revolving Lender to the Borrower pursuant to Section 2.1.(a). “Revolving Note” means a promissory note of the Borrower substantially in the form of Exhibit C, payable to the order of a Revolving Lender in a principal amount equal to the amount of such Lender’s Revolving Commitment. “Revolving Termination Date” means September 27, 2026, or such later date to which the Revolving Termination Date may be extended pursuant to Section 2.13.(a). “Sanctioned Country” means, at any time, a country, region or territory which is itself the subject or target of any Sanctions (including, without limitation, as of the Effective Date, the Crimea Region of Ukraine, the so-called Donetsk People’s Republic or Luhansk People’s Republic regions of Ukraine, Cuba, Iran, North Korea and Syria). “Sanctioned Person” means, at any time, (a) any Person listed in any Sanctions-related list of designated Persons maintained by OFAC (including, without limitation, OFAC’s Specially Designated Nationals and Blocked Persons List and OFAC’s Consolidated Non-SDN List), the U.S. Department of State, the United Nations Security Council, the European Union, Her Majesty’s Treasury of the United Kingdom, or other relevant sanctions authority, (b) any Person operating, organized or resident in a Sanctioned Country or (c) any Person owned or controlled by any such Person or Persons described in clauses (a) and (b), including a Person that is deemed by OFAC to be a Sanctions target based on the ownership of such legal entity by Sanctioned Person(s). “Sanctions” means any and all economic or financial sanctions, sectoral sanctions, secondary sanctions, trade embargoes and anti-terrorism laws, including but not limited to those imposed, administered or enforced from time to time by the U.S. government (including those administered by OFAC or the U.S. Department of State), the United Nations Security Council, the European Union, Her Majesty’s Treasury of the United Kingdom, or other relevant sanctions authority with jurisdiction over any Lender, the Borrower or any of its Subsidiaries or Affiliates. “Seasoned Date” means the first day on which an acquired Property on which a hotel is located has been owned for four (4) full fiscal quarters following the date of acquisition by the Parent, the Borrower, a Subsidiary or an Unconsolidated Affiliate. “Seasoned Property” means Property on which a hotel is located that is not a New Property or a Development/Redevelopment Property. 32 LEGAL02/44946491v144946491v5


 
“SEC” means the Securities and Exchange Commission, or any Governmental Authority succeeding to any of its principal functions. “Secured Indebtedness” means, with respect to any Person, (a) all Indebtedness of such Person that is secured in any manner by any Lien on any Property plus (b) such Person’s pro rata share of the Secured Indebtedness of any of such Person’s Unconsolidated Affiliates; provided that neither any New York Mortgage nor any mortgage encumbering property located in New York State securing Indebtedness of the Loan Parties pursuant to provisions in loan documentation governing such Indebtedness which provisions are substantially similar to Section 13.21 of this Agreement shall constitute Secured Indebtedness hereunder. “Secured Recourse Indebtedness” means all Indebtedness (including Guaranties of Secured Indebtedness) that is Secured Indebtedness and is not Nonrecourse Indebtedness. “Securities Act” means the Securities Act of 1933, as amended from time to time, together with all rules and regulations issued thereunder. “Significant Subsidiary” means any Subsidiary to which more than $30,000,000 of Total Asset Value is attributable. “Single Asset Entity” means a Person (other than an individual) that (a) only owns a single Property; (b) is engaged only in the business of owning, developing and/or leasing such Property; and (c) receives substantially all of its gross revenues from such Property. In addition, if the assets of a Person consist solely of (i) Equity Interests in one or more Single Asset Entities that directly or indirectly own such single Property and (ii) cash and other assets of nominal value incidental to such Person’s ownership of the other Single Asset Entity, such Person shall also be deemed to be a Single Asset Entity for purposes of this Agreement. “SOFR” means a rate equal to the secured overnight financing rate as administered by the SOFR Administrator. “SOFR Adjustment” means, for any calculation with respect to a Base Rate Loan or a SOFR Loan, 0.10% per annum. “SOFR Administrator” means the Federal Reserve Bank of New York (or a successor administrator of the secured overnight financing rate). “SOFR Loan” means any Daily Simple SOFR Loan or Term SOFR Loan. “Solvent” means, when used with respect to any Person, that (a) the fair value and the fair salable value of its assets (excluding any Indebtedness due from any Affiliate of such Person) are each in excess of the fair valuation of its total liabilities (including all contingent liabilities computed at the amount which, in light of all the facts and circumstances existing at such time, represents the amount that could reasonably be expected to become an actual and matured liability); (b) such Person is able to pay its debts or other obligations in the ordinary course as they mature; and (c) such Person has capital not unreasonably small to carry on its business and all business in which it proposes to be engaged. “Specified Derivatives Contract” means any Derivatives Contract, together with any Derivatives Support Document relating thereto, that is made or entered into at any time, or in effect at any time now or hereafter, whether as a result of an assignment or transfer or otherwise, between the Parent, the Borrower or any Subsidiary of the Parent and an Specified Derivatives Provider. 33 LEGAL02/44946491v144946491v5


 
“Specified Derivatives Obligations” means all indebtedness, liabilities, obligations, covenants and duties of the Parent, the Borrower or any Subsidiaries under or in respect of any Specified Derivatives Contract, whether direct or indirect, absolute or contingent, due or not due, liquidated or unliquidated, and whether or not evidenced by any written confirmation. “Specified Derivatives Provider” means any Lender, or any Affiliate of a Lender that is a party to a Derivatives Contract at the time the Derivatives Contract is entered into. “SPTs” has the meaning given to that term in in Section 13.6.(d). “S&P” means S&P Global Ratings, a Standard & Poor’s Financial Services LLC business and its successors. “Stated Amount” means the amount available to be drawn by a beneficiary under a Letter of Credit from time to time, as such amount may be increased or reduced from time to time in accordance with the terms of such Letter of Credit. “Subsidiary” means, for any Person, any corporation, partnership, limited liability company or other entity of which at least a majority of the Equity Interests having by the terms thereof ordinary voting power to elect a majority of the board of directors or other individuals performing similar functions of such corporation, partnership, limited liability company or other entity (without regard to the occurrence of any contingency) is at the time directly or indirectly owned or controlled by such Person or one or more Subsidiaries of such Person or by such Person and one or more Subsidiaries of such Person, and shall include all Persons the accounts of which are consolidated with those of such Person pursuant to GAAP. “Sustainability Assurance Provider” means an external auditing firm or sustainability assurance provider of recognized national standing reasonably satisfactory to the Administrative Agent, independent of the Parent, the Borrower and the Subsidiaries, with relevant expertise in evaluating KPIs with respect to ESG targets. “Sustainability Linked Loan Principles” means the Sustainability Linked Loan Principles as most recently published by the Loan Market Association, the Asia Pacific Loan Market Association, and the Loan Syndications & Trading Association. “Sustainability Structuring Agents” shall mean each of Wells Fargo and PNC Bank, National Association in its capacity as such. “Swap Obligation” means, with respect to any Guarantor, any obligation to pay or perform under any agreement, contract or transaction that constitutes a “swap” within the meaning of Section 1a(47) of the Commodity Exchange Act. “Swingline Commitment” means the Swingline Lender’s obligation to make Swingline Loans pursuant to Section 2.4. in an amount up to, but not exceeding the amount set forth in the first sentence of Section 2.4.(a), as such amount may be reduced from time to time in accordance with the terms hereof. “Swingline Lender” means Wells Fargo Bank, National Association, together with its successors and assigns. 34 LEGAL02/44946491v144946491v5


 
“Swingline Loan” means a loan made by the Swingline Lender to the Borrower pursuant to Section 2.4. “Swingline Maturity Date” means the date which is 7 Business Days prior to the Revolving Termination Date. “Swingline Note” means the promissory note of the Borrower substantially in the form of Exhibit H, payable to the order of the Swingline Lender in a principal amount equal to the amount of the Swingline Commitment as originally in effect and otherwise duly completed. “Taxable REIT Subsidiary” means any corporation (other than a REIT) in which the Parent directly or indirectly owns stock and the Parent and such corporation have jointly elected that such corporation be treated as a taxable REIT subsidiary of the Parent under and pursuant to Section 856 of the Internal Revenue Code. “Taxes” means all present or future taxes, levies, imposts, duties, deductions, withholdings (including backup withholding), assessments, fees or other charges imposed by any Governmental Authority, including any interest, additions to tax or penalties applicable thereto. “Termination Date” means (a) with respect to the Revolving Loans and the Revolving Commitments, the Revolving Termination Date, (b) with respect to the Term 1 Loans, the Term 1 Loan Maturity Date and (c) with respect to the Term 2 Loans, the Term 2 Loan Maturity Date. “Term 1 Loan” means a loan made by a Term Loan Lender to the Borrower pursuant to Section 2.2.(a) as such loan may be increased pursuant to Section 2.16. “Term 1 Loan Commitment” means, as to each Term 1 Loan Lender, such Lender’s obligation to make Term 1 Loans on the Effective Date in an amount up to, but not exceeding, the amount set forth for such Lender on Schedule I as such Lender’s “Term 1 Loan Commitment Amount”. “Term 1 Loan Lender” means a Lender having a Term 1 Loan Commitment, or if the Term 1 Loan Commitments have been terminated, a Lender holding a Term 1 Loan. “Term 1 Loan Maturity Date” means January 3, 2028. “Term 1 Loan Note” means a promissory note of the Borrower substantially in the form of Exhibit L, payable to the order of a Term 1 Loan Lender in a principal amount equal to the amount of such Term 1 Loan Lender’s Term 1 Loan Commitment or, if issued after the Effective Date, the amount of such Term 1 Loan Lender’s Term 1 Loans. “Term 2 Loan” means a loan made by a Term Loan Lender to the Borrower pursuant to Section 2.2.(b) as such loan may be increased pursuant to Section 2.16. “Term 2 Loan Commitment” means, as to each Term 2 Loan Lender, such Lender’s obligation to make Term 2 Loans on the Effective Date in an amount up to, but not exceeding, the amount set forth for such Lender on Schedule I as such Lender’s “Term 2 Loan Commitment Amount”. “Term 2 Loan Lender” means a Lender having a Term 2 Loan Commitment, or if the Term 2 Loan Commitments have been terminated, a Lender holding a Term 2 Loan. 35 LEGAL02/44946491v144946491v5


 
“Term 2 Loan Maturity Date” means January 3, 2025, or such later date to which the Term 2 Loan Maturity Date may be extended pursuant to Section 2.13.(b). “Term 2 Loan Note” means a promissory note of the Borrower substantially in the form of Exhibit M, payable to the order of a Term 2 Loan Lender in a principal amount equal to the amount of such Term 2 Loan Lender’s Term 2 Loan Commitment or, if issued after the Effective Date, the amount of such Term 2 Loan Lender’s Term 2 Loans. “Term Loan” means a Term 1 Loan and a Term 2 Loan. “Term Loan Lender” means a Term 1 Loan Lender and a Term 2 Loan Lender. “Term Loan Note” means a Term 1 Loan Note and a Term 2 Loan Note. “Term SOFR” means, (a) for any calculation with respect to a Term SOFR Loan, the Term SOFR Reference Rate for a tenor comparable to the applicable Interest Period on the day (such day, the “Periodic Term SOFR Determination Day”) that is two (2) U.S. Government Securities Business Days prior to the first day of such Interest Period, as such rate is published by the Term SOFR Administrator; provided, however, that if as of 5:00 p.m. (Eastern time) on any Periodic Term SOFR Determination Day the Term SOFR Reference Rate for the applicable tenor has not been published by the Term SOFR Administrator and a Benchmark Replacement Date with respect to the Term SOFR Reference Rate has not occurred, then Term SOFR will be the Term SOFR Reference Rate for such tenor as published by the Term SOFR Administrator on the first preceding U.S. Government Securities Business Day for which such Term SOFR Reference Rate for such tenor was published by the Term SOFR Administrator so long as such first preceding U.S. Government Securities Business Day is not more than three (3) U.S. Government Securities Business Days prior to such Periodic Term SOFR Determination Day, and (b) for any calculation with respect to a Base Rate Loan on any day, the Term SOFR Reference Rate for a tenor of one month on the day (such day, the “Base Rate Term SOFR Determination Day”) that is two (2) U.S. Government Securities Business Days prior to such day, as such rate is published by the Term SOFR Administrator; provided, however, that if as of 5:00 p.m. (Eastern time) on any Base Rate Term SOFR Determination Day the Term SOFR Reference Rate for the applicable tenor has not been published by the Term SOFR Administrator and a Benchmark Replacement Date with respect to the Term SOFR Reference Rate has not occurred, then Term SOFR will be the Term SOFR Reference Rate for such tenor as published by the Term SOFR Administrator on the first preceding U.S. Government Securities Business Day for which such Term SOFR Reference Rate for such tenor was published by the Term SOFR Administrator so long as such first preceding U.S. Government Securities Business Day is not more than three (3) U.S. Government Securities Business Days prior to such Base Rate SOFR Determination Day. “Term SOFR Adjustment” means, for any calculation with respect to a Base Rate Loan or a Term SOFR Loan, 0.10% per annum. “Term SOFR Administrator” means CME Group Benchmark Administration Limited (CBA) (or a successor administrator of the Term SOFR Reference Rate selected by the Administrative Agent in its reasonable discretion). 36 LEGAL02/44946491v144946491v5


 
“Term SOFR Loan” means any Loan bearing interest at a rate based on Adjusted Term SOFR, (other than pursuant to clause (c) of the definition of “Base Rate”). “Term SOFR Reference Rate” means the forward-looking term rate based on SOFR. “Titled Agents” has the meaning given that term in Section 12.9. “Total Asset Value” means the sum of all of the following of the Parent, the Borrower and their respective Subsidiaries (without duplication) on a consolidated basis determined in accordance with GAAP applied on a consistent basis: (a) the Operating Property Value of all Properties of the Parent, the Borrower and their Subsidiaries on which a hotel is located, plus (b) the book value of Unimproved Land, Mortgage Receivables and other promissory notes, plus (c) the Borrower’s Ownership Share of the preceding items for its Unconsolidated Affiliates, plus (d) the contractual purchase price of any real property subject to a purchase obligation, repurchase obligation or forward commitment which at such time could be specifically enforced by the seller of such real property, but only to the extent such obligations are included in the Indebtedness of the Parent, the Borrower and their respective Subsidiaries on a consolidated basis, plus (e) in the case of any real property subject to a purchase obligation, repurchase obligation or forward commitment which at such time could not be specifically enforced by the seller of such real property, the aggregate amount of due diligence deposits, earnest money payments and other similar payments made under the applicable contract which, at such time, would be subject to forfeiture upon termination of the contract, but only to the extent such amounts are included in the Indebtedness of the Parent, the Borrower and their respective Subsidiaries on a consolidated basis minus (f) to the extent otherwise included in Total Asset Value any deferred financing costs. For purposes of determining Total Asset Value, (i) to the extent the amount of Total Asset Value attributable to Unimproved Land would exceed 5% of Total Asset Value, such excess shall be excluded, (ii) to the extent the amount of Total Asset Value attributable to Mortgage Notes Receivables and other promissory notes would exceed 15% of Total Asset Value, such excess shall be excluded, (iii) to the extent the amount of Total Asset Value attributable to Investments in Unconsolidated Affiliates and other Persons that are not Subsidiaries would exceed 10% of Total Asset Value, such excess shall be excluded, (iv) to the extent the amount of Total Asset Value attributable to Development/Redevelopment Properties would exceed 15% of Total Asset Value, such excess shall be excluded, (v) to the extent the amount of Total Asset Value attributable to Tranquility Bay would exceed 5% of Total Asset Value, such excess shall be excluded and (vi) to the extent the amount of Total Asset Value attributable to the items described in clauses (i) through (iv) would exceed 35% of Total Asset Value, such excess shall be excluded. The percentage of Total Asset Value attributable to a given Subsidiary shall be equal to the ratio expressed as a percentage of (x) an amount equal to Total Asset Value calculated solely with respect to assets owned directly by such Subsidiary to (y) Total Asset Value. For purposes of determining Total Asset Value, Adjusted NOI from Properties disposed of by the Parent, the Borrower or any Subsidiary during the immediately preceding period of four consecutive fiscal quarters of the Borrower shall be excluded. “Total Indebtedness” means all Indebtedness of the Parent, the Borrower and all other Subsidiaries of the Parent determined on a consolidated basis, minus, to the extent otherwise included in such Indebtedness, deferred financing costs. “Tranquility Bay” means Tranquility Bay Beachfront Resort located in Marathon, Florida and owned by DRH Tranquility, LLC, a Delaware limited liability company. “Type” with respect to any Loan, refers to whether such Loan or portion thereof is a Daily Simple SOFR Loan, Term SOFR Loan or a Base Rate Loan. “UCC” means the Uniform Commercial Code as in effect in any applicable jurisdiction. 37 LEGAL02/44946491v144946491v5


 
“UK Financial Institution” means any BRRD Undertaking (as such term is defined under the PRA Rulebook (as amended form time to time) promulgated by the United Kingdom Prudential Regulation Authority) or any Person falling within IFPRU 11.6 of the FCA Handbook (as amended from time to time) promulgated by the United Kingdom Financial Conduct Authority, which includes certain credit institutions and investment firms, and certain Affiliates of such credit institutions or investment firms. “UK Resolution Authority” means the Bank of England or any other public administrative authority having responsibility for the resolution of any UK Financial Institution. “Unadjusted Benchmark Replacement” means the Benchmark Replacement excluding the Benchmark Replacement Adjustment. “Unconsolidated Affiliate” means, with respect to any Person, any other Person in whom such Person holds an Investment, which Investment is accounted for in the financial statements of such Person on an equity basis of accounting and whose financial results would not be consolidated under GAAP with the financial results of such Person on the consolidated financial statements of such Person. “Unencumbered Leverage Ratio” means the ratio, expressed as a percentage, of (i) the aggregate outstanding principal amount of Indebtedness (excluding Nonrecourse Indebtedness and Indebtedness to the extent owing among the Parent and/or any of its Subsidiaries but including Secured Recourse Indebtedness and the aggregate principal amount of all Loans and the aggregate amount of all Letter of Credit Liabilities) of the Parent and the Ownership Share of all such Indebtedness of its Subsidiaries to (ii) Unencumbered Property Value. “Unencumbered Leverage Ratio Surge Period” has the meaning given to that term in Section 10.1.(e). “Unencumbered Property” means an Eligible Property. A Property shall cease to be an Unencumbered Property if at any time such Property shall cease to be an Eligible Property unless otherwise agreed by the Requisite Lenders. “Unencumbered Property Value” means, at any time of determination, the aggregate Operating Property Values of the Unencumbered Properties at such time. For purposes of this definition, the Adjusted NOI for any Unencumbered Property shall be reduced by an amount equal to the greater of (x) the amount by which the Adjusted NOI of such Unencumbered Property would exceed 30.0% of the aggregate Adjusted NOI of all Unencumbered Properties and (y) the amount by which the Adjusted NOI of Unencumbered Properties located in the same metropolitan statistical area as such Property would exceed 40.0% of the aggregate Adjusted NOI of all Unencumbered Properties. In addition, to the extent that Unencumbered Property Value attributable to (A) Properties leased under Ground Leases would exceed 33.0% of Unencumbered Property Value or (B) Tranquility Bay would exceed 5.0% of Unencumbered Property Value, in each case, such excess shall be excluded. For purposes of determining Unencumbered Property Value, Adjusted NOI from Properties disposed of by the Borrower or any Subsidiary during the immediately preceding period of four consecutive fiscal quarters of the Borrower shall be excluded. “Unimproved Land” means land on which no development (other than improvements that are not material and are temporary in nature) has occurred and for which no development is scheduled in the following 12 months. Unimproved Land shall not include any undeveloped parcels of a Property that has been developed unless and until the Borrower intends to develop such parcel. 38 LEGAL02/44946491v144946491v5


 
“Unsecured Indebtedness” means with respect to a Person as of any given date, (a) the aggregate principal amount of (a) all Indebtedness of such Person outstanding at such date that is not Secured Indebtedness plus (b) all Nonrecourse Indebtedness which such Person has Guaranteed but only to the extent of such Guaranty (excluding obligations in respect of Guaranties of customary exceptions to nonrecourse liability). “U.S. Government Securities Business Day” means any day except for (a) a Saturday, (b) a Sunday or (c) a day on which the Securities Industry and Financial Markets Association recommends that the fixed income departments of its members be closed for the entire day for purposes of trading in United States government securities; provided, that for purposes of notice requirements in Sections 2.1.(b), 2.2.(c), 2.4(b), 2.8. 2.9., and 2.10, in each case, such day is also a Business Day. “U.S. Person” means any Person that is a “United States Person” as defined in Section 7701(a)(30) of the Internal Revenue Code. “U.S. Tax Compliance Certificate” has the meaning assigned to such term in Section 3.10.(g)(ii)(B)(III). “Wells Fargo” means Wells Fargo Bank, National Association, and its successors and assigns. “Wholly Owned Subsidiary” means any Subsidiary of a Person in respect of which all of the Equity Interests (other than, in the case of a corporation, directors’ qualifying shares) are at the time directly or indirectly owned or controlled by such Person or one or more other Subsidiaries of such Person or by such Person and one or more other Subsidiaries of such Person. “Withdrawal Liability” means any liability as a result of a complete or partial withdrawal from a Multiemployer Plan as such terms are defined in Part I of Subtitle E of Title IV of ERISA. “Withholding Agent” means (a) the Borrower, (b) any other Loan Party and (c) the Administrative Agent, as applicable. “Write-Down and Conversion Powers” means (a) with respect to any EEA Resolution Authority, the write-down and conversion powers of such EEA Resolution Authority from time to time under the Bail-In Legislation for the applicable EEA Member Country, which write-down and conversion powers are described in the EU Bail-In Legislation Schedule, and (b) with respect to the United Kingdom, any powers of the applicable Resolution Authority under the Bail-In Legislation to cancel, reduce, modify or change the form of a liability of any UK Financial Institution or any contract or instrument under which that liability arises, to convert all or part of that liability into shares, securities or obligations of such Person or any other Person, to provide that any such contract or instrument is to have effect as if a right had been exercised under it or to suspend any obligation in respect of that liability or any of the powers under that Bail-In Legislation that are related to or ancillary to any of those powers. Section 1.2. General; References to Pacific Time. Unless otherwise indicated, all accounting terms, ratios and measurements shall be interpreted or determined in accordance with GAAP; provided that, if at any time any change in GAAP would affect the computation of any financial ratio or requirement set forth in any Loan Document, and either the Borrower or the Requisite Lenders shall so request, the Administrative Agent, the Lenders and the Borrower shall negotiate in good faith to amend such ratio or requirement to preserve the original intent thereof in light of such change in GAAP (subject to the approval of the appropriate Lenders pursuant to 39 LEGAL02/44946491v144946491v5


 
Section 13.6.); provided further that, until so amended, (i) such ratio or requirement shall continue to be computed in accordance with GAAP prior to such change therein and (ii) the Borrower shall provide to the Administrative Agent and the Lenders financial statements and other documents required under this Agreement or as reasonably requested hereunder setting forth a reconciliation between calculations of such ratio or requirement made before and after giving effect to such change in GAAP. References in this Agreement to “Sections”, “Articles”, “Exhibits” and “Schedules” are to sections, articles, exhibits and schedules herein and hereto unless otherwise indicated. References in this Agreement to any document, instrument or agreement (a) shall include all exhibits, schedules and other attachments thereto, (b) shall include all documents, instruments or agreements issued or executed in replacement thereof, to the extent permitted hereby and (c) shall mean such document, instrument or agreement, or replacement or predecessor thereto, as amended, supplemented, restated or otherwise modified from time to time to the extent not prohibited hereby and in effect at any given time. Wherever from the context it appears appropriate, each term stated in either the singular or plural shall include the singular and plural, and pronouns stated in the masculine, feminine or neuter gender shall include the masculine, the feminine and the neuter. Except as expressly provided otherwise in any Loan Document, (i) any reference to any law (including, without limitation, Anti-Corruption Laws, Anti-Money Laundering Laws, the Bankruptcy Code, the Internal Revenue Code, ERISA, the PATRIOT Act, the UCC or the Investment Company Act) shall include all statutory and regulatory provisions consolidating, amending, replacing or interpreting such law and any reference to any law or regulation shall, unless otherwise specified, refer to such law or regulation as amended, modified, extended, restated, replaced or supplemented from time to time and (ii) any reference to any Person shall be construed to include such Person’s permitted successors and permitted assigns. Unless explicitly set forth to the contrary, a reference to “Subsidiary” means a Subsidiary of the Parent or a Subsidiary of such Subsidiary and a reference to an “Affiliate” means a reference to an Affiliate of the Parent. Titles and captions of Articles, Sections, subsections and clauses in this Agreement are for convenience only, and neither limit nor amplify the provisions of this Agreement. Unless otherwise indicated, all references to time are references to Pacific time. Notwithstanding the first sentence of this Section 1.2., (i) the calculation of liabilities shall not include any fair value adjustments to the carrying value of liabilities to record such liabilities at fair value pursuant to electing the fair value option election under FASB ASC 825-10-25 (formerly known as FAS 159, The Fair Value Option for Financial Assets and Financial Liabilities) or other FASB standards allowing entities to elect fair value option for financial liabilities and (ii) all accounting terms, ratios and calculations shall be determined without giving effect to Accounting Standards Codification 842 (or any other Accounting Standards Codification or Financial Accounting Standard having a similar result or effect) (and related interpretations) to the extent any lease (or similar arrangement conveying the right to use) would be required to be treated as a capital lease thereunder where such lease (or similar arrangement) would have been treated as an operating lease under GAAP as in effect immediately prior to the effectiveness of the Accounting Standards Codification 842, provided that the Borrower shall provide to the Administrative Agent and the Lenders financial statements and other documents required under this Agreement or as reasonably requested hereunder setting forth a reconciliation between calculations of such ratio or requirement made in accordance with GAAP and made without giving effect to Account Standards Codification 842. Section 1.3. Financial Attributes of Non-Wholly Owned Subsidiaries. When determining compliance by the Borrower or the Parent with any financial covenant contained in any of the Loan Documents, only the Ownership Share of the Borrower or the Parent, as applicable, of the financial attributes of a Subsidiary that is not a Wholly Owned Subsidiary shall be included. 40 LEGAL02/44946491v144946491v5


 
Section 1.4. Rates. The Administrative Agent does not warrant or accept any responsibility for, and shall not have any liability with respect to, (a) the continuation of, administration of, submission of, calculation of or any other matter related to Adjusted Daily Simple SOFR, SOFR, the Term SOFR Reference Rate, Adjusted Term SOFR or Term SOFR, or any component definition thereof or rates referred to in the definition thereof, or with respect to any alternative, successor or replacement rate thereto (including any Benchmark Replacement), including whether the composition or characteristics of any such alternative, successor or replacement rate (including any Benchmark Replacement), as it may or may not be adjusted pursuant to Section 5.2.(b), will be similar to, or produce the same value or economic equivalence of, or have the same volume or liquidity as, Adjusted Daily Simple SOFR, SOFR, the Term SOFR Reference Rate, Adjusted Term SOFR, Term SOFR or any other Benchmark prior to its discontinuance or unavailability, or (b) the effect, implementation or composition of any Conforming Changes. The Administrative Agent and its Affiliates or other related entities may engage in transactions that affect the calculation of Adjusted Daily Simple SOFR, SOFR, the Term SOFR Reference Rate, Adjusted Term SOFR, or Term SOFR, any alternative, successor or replacement rate (including any Benchmark Replacement) or any relevant adjustments thereto and such transactions may be adverse to the Borrower. The Administrative Agent may select information sources or services in its reasonable discretion to ascertain, Adjusted Daily Simple SOFR, SOFR, the Term SOFR Reference Rate, Adjusted Term SOFR or Term SOFR, or any other Benchmark, any component definition thereof or rates referred to in the definition thereof, in each case pursuant to the terms of this Agreement, and shall have no liability to the Borrower, any Lender or any other person or entity for damages of any kind, including direct or indirect, special, punitive, incidental or consequential damages, costs, losses or expenses (whether in tort, contract or otherwise and whether at law or in equity), for any error or calculation of any such rate (or component thereof) provided by any such information source or service. Section 1.5. Divisions. For all purposes under the Loan Documents, in connection with any division or plan of division under Delaware law (or any comparable event under a different jurisdiction’s laws): (a) if any asset, right, obligation or liability of any Person becomes the asset, right, obligation or liability of a different Person, then it shall be deemed to have been transferred from the original Person to the subsequent Person, and (b) if any new Person comes into existence, such new Person shall be deemed to have been organized on the first date of its existence by the holders of its equity interests at such time. ARTICLE II. CREDIT FACILITY Section 2.1. Revolving Loans. (a) Making of Revolving Loans. Subject to the terms and conditions set forth in this Agreement, including without limitation, Section 2.15., each Revolving Lender severally and not jointly agrees to make Revolving Loans to the Borrower in Dollars during the period from and including the Effective Date to but excluding the Revolving Termination Date, in an aggregate principal amount at any one time outstanding up to, but not exceeding, such Lender’s Revolving Commitment. Each borrowing of Revolving Loans that are to be (i) Base Rate Loans shall be in an aggregate minimum amount of $500,000 and integral multiples of $100,000 in excess thereof and (ii) Term SOFR Loans shall be in an aggregate minimum amount of $1,000,000 and integral multiples of $100,000 in excess thereof. Notwithstanding the immediately preceding two sentences but subject to Section 2.15., a borrowing of Revolving Loans may be in the aggregate amount of the unused Revolving Commitments. Within the foregoing limits and subject to the terms and conditions of this Agreement, the Borrower may borrow, repay and reborrow Revolving Loans. 41 LEGAL02/44946491v144946491v5


 
(b) Requests for Revolving Loans. Not later than 9:00 a.m. Pacific time at least one Business Day prior to a borrowing of Revolving Loans that are to be Base Rate Loans and not later than 9:00 a.m. Pacific time at least three Business Days prior to a borrowing of Revolving Loans that are to be Term SOFR Loans, the Borrower shall deliver to the Administrative Agent a Notice of Borrowing. Each Notice of Borrowing shall specify the aggregate principal amount of the Revolving Loans to be borrowed, the date such Revolving Loans are to be borrowed (which must be a Business Day), a general description of the use of the proceeds of such Revolving Loans, the Type of the requested Revolving Loans, and if such Revolving Loans are to be Term SOFR Loans, the initial Interest Period for such Revolving Loans. Each Notice of Borrowing shall be irrevocable once given and binding on the Borrower. Prior to delivering a Notice of Borrowing, the Borrower may (without specifying whether a Revolving Loan will be a Base Rate Loan, Daily Simple SOFR Loan or a Term SOFR Loan) request that the Administrative Agent provide the Borrower with the most recent Adjusted Term SOFR or Adjusted Daily Simple SOFR available to the Administrative Agent. The Administrative Agent shall provide such quoted rate to the Borrower on the date of such request or as soon as possible thereafter. (c) Funding of Revolving Loans. Promptly after receipt of a Notice of Borrowing under the immediately preceding subsection (b), the Administrative Agent shall notify each Revolving Lender of the proposed borrowing. Each Revolving Lender shall deposit an amount equal to the Revolving Loan to be made by such Revolving Lender to the Borrower with the Administrative Agent at the Principal Office, in immediately available funds not later than 9:00 a.m. Pacific time on the date of such proposed Revolving Loans. Subject to fulfillment of all applicable conditions set forth herein, the Administrative Agent shall make available to the Borrower in the account specified in the Disbursement Instruction Agreement, not later than 12:00 noon Pacific time on the date of the requested borrowing of Revolving Loans, the proceeds of such amounts received by the Administrative Agent. (d) Assumptions Regarding Funding by Revolving Lenders. With respect to Revolving Loans to be made after the Effective Date, unless the Administrative Agent shall have been notified by any Revolving Lender that such Lender will not make available to the Administrative Agent a Revolving Loan to be made by such Lender in connection with any borrowing, the Administrative Agent may assume that such Lender will make the proceeds of such Revolving Loan available to the Administrative Agent in accordance with this Section, and the Administrative Agent may (but shall not be obligated to), in reliance upon such assumption, make available to the Borrower the amount of such Revolving Loan to be provided by such Lender. In such event, if such Lender does not make available to the Administrative Agent the proceeds of such Revolving Loan, then such Lender and the Borrower severally agree to pay to the Administrative Agent on demand the amount of such Revolving Loan with interest thereon, for each day from and including the date such Revolving Loan is made available to the Borrower but excluding the date of payment to the Administrative Agent, at (i) in the case of a payment to be made by such Lender, the greater of the Federal Funds Rate and a rate determined by the Administrative Agent in accordance with banking industry rules on interbank compensation and (ii) in the case of a payment to be made by the Borrower, the interest rate applicable to Base Rate Loans that are Revolving Loans. If the Borrower and such Lender shall pay the amount of such interest to the Administrative Agent for the same or overlapping period, the Administrative Agent shall promptly remit to the Borrower the amount of such interest paid by the Borrower for such period. If such Lender pays to the Administrative Agent the amount of such Revolving Loan, the amount so paid shall constitute such Lender’s Revolving Loan included in the borrowing. Any payment by the Borrower shall be without prejudice to any claim the Borrower may have against a Revolving Lender that shall have failed to make available the proceeds of a Revolving Loan to be made by such Lender. 42 LEGAL02/44946491v144946491v5


 
Section 2.2. Term Loans. (a) Term 1 Loans. Subject to the terms and conditions set forth in this Agreement, on the Effective Date, each Term 1 Loan Lender severally and not jointly agrees to make a Term 1 Loan to the Borrower in Dollars in the principal amount set forth for such Term 1 Loan Lender on Schedule I as such Term 1 Loan Lender’s “Term 1 Loan Commitment Amount”. Upon the funding by each Term 1 Loan Lender of its Term 1 Loan on the Effective Date, the Term 1 Loan Commitment of such Term 1 Loan Lender shall terminate whether or not the full amount of the Term 1 Loan Commitments are funded on such date. Any portion of a Term 1 Loan that is repaid or prepaid may not be reborrowed. Additional Term 1 Loans shall be made in accordance with Section 2.16. (b) Term 2 Loans. Subject to the terms and conditions set forth in this Agreement, on the Effective Date, each Term 2 Loan Lender severally and not jointly agrees to make a Term 2 Loan to the Borrower in Dollars in the principal amount set forth for such Term 2 Loan Lender on Schedule I as such Term 2 Loan Lender’s “Term 2 Loan Commitment Amount”. Upon the funding by each Term 2 Loan Lender of its Term 2 Loan on the Effective Date, the Term 2 Loan Commitment of such Term 2 Loan Lender shall terminate whether or not the full amount of the Term 2 Loan Commitments are funded on such date. Any portion of a Term 2 Loan that is repaid or prepaid may not be reborrowed. Additional Term 2 Loans shall be made in accordance with Section 2.16. (c) Request for Term Loans. The Borrower shall deliver to the Administrative Agent a Notice of Borrowing requesting that the Term Loan Lenders make Term Loans on the Effective Date. Such Notice of Borrowing shall be delivered to the Administrative Agent not later than 9:00 a.m. Pacific time at least 1 Business Day prior to the Effective Date for Term Loans that are to be Base Rate Loans and not later than 9:00 a.m. Pacific time at least 3 Business Days prior to the Effective Date for Term Loans that are to be Term SOFR Loans. Such Notice of Borrowing shall specify the aggregate principal amount of the Term 1 Loans and the Term 2 Loans to be borrowed, the Type of the requested Term 1 Loans and requested Term 2 Loans and if such Term 1 Loans or such Term 2 Loans are to be Term SOFR Loans, the initial Interest Period for such Term Loans. (d) Funding of Term Loans. Promptly after receipt of the Notice of Borrowing under the immediately preceding subsection (b), the Administrative Agent shall notify each Term 1 Loan Lender and Term 2 Loan Lender of the proposed borrowing. Each Term 1 Loan Lender and each Term 2 Loan Lender shall deposit an amount equal to the Term 1 Loan and/or Term 2 Loan to be made by such Term Loan Lender to the Borrower with the Administrative Agent at the Principal Office, in immediately available funds not later than 9:00 a.m. Pacific time on the Effective Date. Subject to fulfillment of all applicable conditions set forth herein, the Administrative Agent shall make available to the Borrower in the account specified in the Disbursement Instruction Agreement, the proceeds of such amounts received by the Administrative Agent on the Effective Date. (e) Assumptions Regarding Funding by Term Loan Lenders. With respect to Term Loans to be made on the Effective Date, unless the Administrative Agent shall have been notified by any Term Loan Lender that such Lender will not make available to the Administrative Agent a Term Loan to be made by such Lender, the Administrative Agent may assume that such Lender will make the proceeds of such Term Loan available to the Administrative Agent in accordance with this Section, and the Administrative Agent may (but shall not be obligated to), in reliance upon such assumption, make available to the Borrower the amount of such Term Loan to be provided by such Lender. In such event, if such Lender does not make available to the Administrative Agent the proceeds of such Term Loan, then such Lender and the Borrower severally agree to pay to the Administrative Agent on demand the amount of such Term Loan with interest thereon, for each day from and including the date such Term Loan is made available to the Borrower but excluding the date of payment to the Administrative Agent, 43 LEGAL02/44946491v144946491v5


 
at (i) in the case of a payment to be made by such Lender, the greater of the Federal Funds Rate and a rate determined by the Administrative Agent in accordance with banking industry rules on interbank compensation and (ii) in the case of a payment to be made by the Borrower, the interest rate applicable to Base Rate Loans that are Term Loan. If the Borrower and such Lender shall pay the amount of such interest to the Administrative Agent for the same or overlapping period, the Administrative Agent shall promptly remit to the Borrower the amount of such interest paid by the Borrower for such period. If such Lender pays to the Administrative Agent the amount of such Term Loan, the amount so paid shall constitute such Lender’s Term Loan included in the borrowing. Any payment by the Borrower shall be without prejudice to any claim the Borrower may have against a Term Loan Lender that shall have failed to make available the proceeds of a Term Loan to be made by such Lender. Section 2.3. Letters of Credit. (a) Letters of Credit. Subject to the terms and conditions of this Agreement, including without limitation, Section 2.15., each of the Issuing Banks, on behalf of the Revolving Lenders, agrees to issue for the account of the Borrower during the period from and including the Effective Date to, but excluding, the date 30 days prior to the Revolving Termination Date, one or more standby letters of credit (each a “Letter of Credit”) up to a maximum aggregate Stated Amount at any one time outstanding not to exceed $40,000,000, as such amount may be reduced from time to time in accordance with the terms hereof (the “L/C Commitment Amount”); provided, that an Issuing Bank shall not be obligated to issue any Letter of Credit if (w) after giving effect to such issuance, the aggregate Stated Amount of outstanding Letters of Credit issued by such Issuing Bank would exceed the lesser of (i) one-fourth of the L/C Commitment Amount and (ii) the Revolving Commitment of such Issuing Bank in its capacity as a Revolving Lender, (x) any order, judgment or decree of any Governmental Authority or arbitrator shall by its terms purport to enjoin or restrain such Issuing Bank from issuing the Letter of Credit, or any Applicable Law with respect to such Issuing Bank or any request or directive (whether or not having the force of law) from any Governmental Authority with jurisdiction over such Issuing Bank shall prohibit, or request that such Issuing Bank refrain from, the issuance of letters of credit generally or the Letter of Credit in particular, (y) the beneficiary of such Letter of Credit is a Sanctioned Person or (z) such issuance would conflict with, or cause such Issuing Bank or any Revolving Lender to exceed any limits imposed by, any Applicable Law. (b) Terms of Letters of Credit. At the time of issuance, the amount, form, terms and conditions of each Letter of Credit, and of any drafts or acceptances thereunder, shall be subject to approval by the applicable Issuing Bank and the Borrower. Notwithstanding the foregoing, in no event may (i) the expiration date of any Letter of Credit extend beyond the date that is 30 days prior to the Revolving Termination Date, or (ii) any Letter of Credit have an initial duration in excess of one year; provided, however, a Letter of Credit may contain a provision providing for the automatic extension of the expiration date in the absence of a notice of non-renewal from the applicable Issuing Bank but in no event shall any such provision permit the extension of the expiration date of such Letter of Credit beyond the date that is thirty (30) days prior to the Revolving Termination Date; provided, further, that a Letter of Credit (any such Letter of Credit being referred to as an “Extended Letter of Credit”) may, as a result of its express terms or as the result of the effect of an automatic extension provision, have an expiration date of not more than one year beyond the date that is 30 days prior to the Revolving Termination Date so long as the Borrower delivers to the Administrative Agent for its benefit and the benefit of the applicable Issuing Bank and the Revolving Lenders no later than 30 days prior to the Revolving Termination Date Cash Collateral for such Letter of Credit for deposit into the Letter of Credit Collateral Account in an amount equal to the Stated Amount of such Letter of Credit; provided, that the obligations of the Borrower under this Section in respect of such Extended Letters of Credit shall survive the termination of this Agreement and shall remain in effect until no such Extended Letters of Credit remain outstanding. If the Borrower fails to provide Cash Collateral with respect to any Extended Letter of 44 LEGAL02/44946491v144946491v5


 
Credit by the date 30 days prior to the Revolving Termination Date, such failure shall be treated as a drawing under such Extended Letter of Credit (in an amount equal to the maximum Stated Amount of such Letter of Credit), which shall be reimbursed (or participations therein funded) by the Revolving Lenders in accordance with the immediately following subsections (i) and (j), with the proceeds being utilized to provide Cash Collateral for such Letter of Credit. The initial Stated Amount of each Letter of Credit shall be at least $100,000 (or such lesser amount as may be reasonably acceptable to the Administrative Agent and the applicable Issuing Bank). (c) Requests for Issuance of Letters of Credit. The Borrower shall give the Issuing Bank selected by the Borrower to issue a Letter of Credit and the Administrative Agent written notice at least 5 Business Days prior to the requested date of issuance of a Letter of Credit, such notice to describe in reasonable detail the proposed terms of such Letter of Credit and the nature of the transactions or obligations proposed to be supported by such Letter of Credit, and in any event shall set forth with respect to such Letter of Credit the proposed (i) initial Stated Amount, (ii) beneficiary, and (iii) expiration date. The Borrower shall also execute and deliver such customary applications and agreements for standby letters of credit, and other forms as requested from time to time by the applicable Issuing Bank. Provided the Borrower has given the notice prescribed by the first sentence of this subsection and delivered such application and agreements referred to in the preceding sentence, subject to the other terms and conditions of this Agreement, including the applicable Issuing Banks’s approval of the form of the requested Letter of Credit pursuant to Section 2.3.(b) and the satisfaction of any applicable conditions precedent set forth in Article VI, the applicable Issuing Bank shall issue the requested Letter of Credit on the requested date of issuance for the benefit of the stipulated beneficiary but in no event prior to the date 5 Business Days following the date after which such Issuing Bank has received all of the items required to be delivered to it under this subsection. References herein to “issue” and derivations thereof with respect to Letters of Credit shall also include extensions or modifications of any outstanding Letters of Credit, unless the context otherwise requires. Upon the written request of the Borrower, the Issuing Banks shall deliver to the Borrower a copy of each Letter of Credit issued by such Issuing Bank within a reasonable time after the date of issuance thereof. To the extent any term of a Letter of Credit Document is inconsistent with a term of any Loan Document, the term of such Loan Document shall control. (d) Reimbursement Obligations. Upon receipt by an Issuing Bank from the beneficiary of a Letter of Credit issued by such Issuing Bank of any demand for payment under such Letter of Credit and such Issuing Banks’s determination that such demand for payment complies with the requirements of such Letter of Credit, such Issuing Bank shall promptly notify the Borrower and the Administrative Agent of the amount to be paid by such Issuing Bank as a result of such demand and the date on which payment is to be made by such Issuing Bank to such beneficiary in respect of such demand; provided, however, that such Issuing Banks’s failure to give, or delay in giving, such notice shall not discharge the Borrower in any respect from the applicable Reimbursement Obligation. The Borrower hereby absolutely, unconditionally and irrevocably agrees to pay and reimburse the Issuing Banks for the amount of each demand for payment under a Letter of Credit on or prior to the date on which payment is to be made by the applicable Issuing Bank to the beneficiary thereunder, without presentment, demand, protest or other formalities of any kind (other than notice as provided in this subsection). Upon receipt by an Issuing Bank of any payment in respect of any Reimbursement Obligation, such Issuing Bank shall promptly pay to each Revolving Lender that has acquired a participation therein under the second sentence of the immediately following subsection (i) such Lender’s Revolving Commitment Percentage of such payment. (e) Manner of Reimbursement. Upon its receipt of a notice referred to in the immediately preceding subsection (d), the Borrower shall advise the Administrative Agent and the applicable Issuing Bank whether or not the Borrower intends to borrow hereunder to finance its obligation to reimburse 45 LEGAL02/44946491v144946491v5


 
such Issuing Bank for the amount of the related demand for payment and, if it does, the Borrower shall submit a timely request for such borrowing as provided in the applicable provisions of this Agreement. If the Borrower fails to so advise the Administrative Agent and the applicable Issuing Bank, or if the Borrower fails to reimburse such Issuing Bank for a demand for payment under a Letter of Credit by the date of such payment, the failure of which such Issuing Bank shall promptly notify the Administrative Agent, then (i) if the applicable conditions contained in Article VI. would permit the making of Revolving Loans, the Borrower shall be deemed to have requested a borrowing of Revolving Loans (which shall be Base Rate Loans) in an amount equal to the unpaid Reimbursement Obligation and the Administrative Agent shall give each Revolving Lender prompt notice of the amount of the Revolving Loan to be made available to the Administrative Agent not later than 10:00 a.m. Pacific time and (ii) if such conditions would not permit the making of Revolving Loans, the provisions of subsection (j) of this Section shall apply. The limitations set forth in the second sentence of Section 2.1.(a) shall not apply to any borrowing of Base Rate Loans under this subsection. (f) Effect of Letters of Credit on Revolving Commitments. Upon the issuance by an Issuing Bank of any Letter of Credit and until such Letter of Credit shall have expired or been cancelled, the Revolving Commitment of each Revolving Lender shall be deemed to be utilized for all purposes of this Agreement in an amount equal to the product of (i) such Lender’s Revolving Commitment Percentage and (ii) the sum of (A) the Stated Amount of such Letter of Credit plus (B) any related Reimbursement Obligations then outstanding. (g) Issuing Banks’ Duties Regarding Letters of Credit; Unconditional Nature of Reimbursement Obligations. In examining documents presented in connection with drawings under Letters of Credit and making payments under such Letters of Credit against such documents, each Issuing Bank shall only be required to use the same standard of care as it uses in connection with examining documents presented in connection with drawings under letters of credit in which it has not sold participations and making payments under such letters of credit. The Borrower assumes all risks of the acts and omissions of, or misuse of the Letters of Credit by, the respective beneficiaries of such Letters of Credit. In furtherance and not in limitation of the foregoing, none of the Issuing Banks, Administrative Agent or any of the Revolving Lenders shall be responsible for, and the Borrower’s obligations in respect of Letters of Credit shall not be affected in any manner by, (i) the form, validity, sufficiency, accuracy, genuineness or legal effects of any document submitted by any party in connection with the application for and issuance of or any drawing honored under any Letter of Credit even if such document should in fact prove to be in any or all respects invalid, insufficient, inaccurate, fraudulent or forged; (ii) the validity or sufficiency of any instrument transferring or assigning or purporting to transfer or assign any Letter of Credit, or the rights or benefits thereunder or proceeds thereof, in whole or in part, which may prove to be invalid or ineffective for any reason; (iii) failure of the beneficiary of any Letter of Credit to comply fully with conditions required in order to draw upon such Letter of Credit; (iv) errors, omissions, interruptions or delays in transmission or delivery of any messages, by mail, cable, facsimile, electronic mail, telecopy or otherwise, whether or not they be in cipher; (v) errors in interpretation of technical terms; (vi) any loss or delay in the transmission or otherwise of any document required in order to make a drawing under any Letter of Credit, or of the proceeds thereof; (vii) the misapplication by the beneficiary of any Letter of Credit, or of the proceeds of any drawing under any Letter of Credit; or (viii) any consequences arising from causes beyond the control of the Issuing Banks, Administrative Agent or the Revolving Lenders. None of the above shall affect, impair or prevent the vesting of any of the applicable Issuing Bank’s or Administrative Agent’s rights or powers hereunder. Any action taken or omitted to be taken by an Issuing Bank under or in connection with any Letter of Credit, if taken or omitted in the absence of gross negligence or willful misconduct (as determined by a court of competent jurisdiction in a final, non-appealable judgment), shall not create against such Issuing Bank any liability to the Borrower, the Administrative Agent or any Revolving Lender. In this connection, the obligation of the Borrower to reimburse the applicable Issuing Bank for any drawing made under any Letter of Credit, and 46 LEGAL02/44946491v144946491v5


 
to repay any Revolving Loan made pursuant to the second sentence of the immediately preceding subsection (e), shall be absolute, unconditional and irrevocable and shall be paid strictly in accordance with the terms of this Agreement and any other applicable Letter of Credit Document under all circumstances whatsoever, including without limitation, the following circumstances: (A) any lack of validity or enforceability of any Letter of Credit Document or any term or provisions therein; (B) any amendment or waiver of or any consent to departure from all or any of the Letter of Credit Documents; (C) the existence of any claim, setoff, defense or other right which the Borrower may have at any time against any Issuing Bank, the Administrative Agent or any Revolving Lender, any beneficiary of a Letter of Credit or any other Person, whether in connection with this Agreement, the transactions contemplated hereby or in the Letter of Credit Documents or any unrelated transaction; (D) any breach of contract or dispute between the Borrower, any Issuing Bank, the Administrative Agent, any Revolving Lender or any other Person; (E) any demand, statement or any other document presented under a Letter of Credit proving to be forged, fraudulent, invalid or insufficient in any respect or any statement therein or made in connection therewith being untrue or inaccurate in any respect whatsoever; (F) any non-application or misapplication by the beneficiary of a Letter of Credit or of the proceeds of any drawing under such Letter of Credit; (G) payment by an Issuing Bank under any Letter of Credit issued by such Issuing Bank against presentation of a draft or certificate which does not strictly comply with the terms of such Letter of Credit; and (H) any other act, omission to act, delay or circumstance whatsoever that might, but for the provisions of this Section, constitute a legal or equitable defense to or discharge of, or provide a right of setoff against, the Borrower’s Reimbursement Obligations. Notwithstanding anything to the contrary contained in this Section or Section 13.9., but not in limitation of the Borrower’s unconditional obligation to reimburse an Issuing Bank for any drawing made under a Letter of Credit issued by such Issuing Bank as provided in this Section and to repay any Revolving Loan made pursuant to the second sentence of the immediately preceding subsection (e), the Borrower shall have no obligation to indemnify the Administrative Agent, any Issuing Bank or any Lender in respect of any liability incurred by the Administrative Agent, such Issuing Bank or such Lender arising solely out of the gross negligence or willful misconduct of the Administrative Agent, such Issuing Bank or such Lender in respect of a Letter of Credit as determined by a court of competent jurisdiction in a final, non-appealable judgment. Notwithstanding the above, nothing in this Section shall affect any rights the Borrower may have with respect to the gross negligence or willful misconduct of the Administrative Agent, any Issuing Bank or any Lender with respect to any Letter of Credit. (h) Amendments, Etc. The issuance by an Issuing Bank of any amendment, supplement or other modification to any Letter of Credit issued by such Issuing Bank shall be subject to the same conditions applicable under this Agreement to the issuance of new Letters of Credit (including, without limitation, that the request therefor be made through such Issuing Bank), and no such amendment, supplement or other modification shall be issued unless either (i) the respective Letter of Credit affected thereby would have complied with such conditions had it originally been issued hereunder in such amended, supplemented or modified form or (ii) the Administrative Agent and appropriate Revolving Lenders required by Section 13.6. shall have consented thereto. In connection with any such amendment, supplement or other modification, the Borrower shall pay the fees, if any, payable under the last sentence of Section 3.5.(c). (i) Revolving Lenders’ Participation in Letters of Credit. Immediately upon the issuance by an Issuing Bank of any Letter of Credit each Revolving Lender shall be deemed to have absolutely, irrevocably and unconditionally purchased and received from such Issuing Bank, without recourse or warranty, an undivided interest and participation to the extent of such Lender’s Revolving Commitment Percentage of the liability of such Issuing Bank with respect to such Letter of Credit and each Revolving Lender thereby shall absolutely, unconditionally and irrevocably assume, as primary obligor and not as surety, and shall be unconditionally obligated to the such Issuing Bank to pay and discharge when due, such Lender’s Revolving Commitment Percentage of such Issuing Bank’s liability under such Letter of 47 LEGAL02/44946491v144946491v5


 
Credit. In addition, upon the making of each payment by a Revolving Lender to the Administrative Agent for the account of an Issuing Bank in respect of any Letter of Credit issued by such Issuing Bank pursuant to the immediately following subsection (j), such Lender shall, automatically and without any further action on the part of such Issuing Bank, Administrative Agent or such Lender, acquire (i) a participation in an amount equal to such payment in the Reimbursement Obligation owing to the applicable Issuing Bank by the Borrower in respect of such Letter of Credit and (ii) a participation in a percentage equal to such Lender’s Revolving Commitment Percentage in any interest or other amounts payable by the Borrower in respect of such Reimbursement Obligation (other than the Fees payable to the applicable Issuing Bank pursuant to the second and the last sentences of Section 3.5.(c)). (j) Payment Obligation of Revolving Lenders. Each Revolving Lender severally agrees to pay to the Administrative Agent, for the account of the applicable Issuing Bank, on demand in immediately available funds in Dollars the amount of such Lender’s Revolving Commitment Percentage of each drawing paid by such Issuing Bank under each Letter of Credit issued by such Issuing Bank to the extent such amount is not reimbursed by the Borrower pursuant to the immediately preceding subsection (d); provided, however, that in respect of any drawing under any Letter of Credit, the maximum amount that any Revolving Lender shall be required to fund, whether as a Revolving Loan or as a participation, shall not exceed such Lender’s Revolving Commitment Percentage of such drawing except as otherwise provided in Section 3.9.(d). If the notice referenced in the second sentence of the immediately preceding subsection (e) is received by a Lender not later than 9:00 a.m. Pacific time, then such Revolving Lender shall make such payment available to the Administrative Agent not later than 12:00 p.m. Pacific time on the date of demand therefor; otherwise, such payment shall be made available to the Administrative Agent not later than 11:00 a.m. Pacific time on the next succeeding Business Day. Each Revolving Lender’s obligation to make such payments to the Administrative Agent under this subsection, and the Administrative Agent’s right to receive the same for the account of the applicable Issuing Bank, shall be absolute, irrevocable and unconditional and shall not be affected in any way by any circumstance whatsoever, including without limitation, (i) the failure of any other Revolving Lender to make its payment under this subsection, (ii) the financial condition of the Borrower or any other Loan Party, (iii) the existence of any Default or Event of Default, including any Event of Default described in Section 11.1.(f) or (g), (iv) the termination of the Revolving Commitments or (v) the delivery of Cash Collateral in respect of any Extended Letter of Credit. Each such payment to the Administrative Agent for the account of an Issuing Bank shall be made without any offset, abatement, withholding or deduction whatsoever. (k) Information to Revolving Lenders. Periodically, each Issuing Bank shall deliver to the Administrative Agent, which shall promptly deliver the same to each Revolving Lender and the Borrower, a notice describing the aggregate amount of all Letters of Credit issued by such Issuing Bank and outstanding at such time. Upon the request of any Revolving Lender from time to time, each Issuing Bank shall deliver any other information reasonably requested by such Revolving Lender with respect to each Letter of Credit issued by such Issuing Bank and then outstanding. Other than as set forth in this subsection, the Issuing Banks shall have no duty to notify the Lenders regarding the issuance or other matters regarding Letters of Credit issued hereunder. The failure of any Issuing Bank to perform its requirements under this subsection shall not relieve any Revolving Lender from its obligations under the immediately preceding subsection (j). (l) Extended Letters of Credit. Each Revolving Lender confirms that its obligations under the immediately preceding subsections (i) and (j) shall be reinstated in full and apply if the delivery of any Cash Collateral in respect of an Extended Letter of Credit is subsequently invalidated, declared to be fraudulent or preferential, set aside or required to be repaid to a trustee, receiver or any other party, in connection with any proceeding under any Debtor Relief Law or otherwise. 48 LEGAL02/44946491v144946491v5


 
Section 2.4. Swingline Loans. (a) Swingline Loans. Subject to the terms and conditions hereof, including without limitation Section 2.15, the Swingline Lender agrees to make Swingline Loans to the Borrower, during the period from the Effective Date to but excluding the Swingline Maturity Date, in an aggregate principal amount at any one time outstanding up to, but not exceeding, the lesser (such lesser amount being referred to as the “Swingline Availability”) of (i) $40,000,000, as such amount may be reduced from time to time in accordance with the terms hereof and (ii) the Revolving Commitment of the Swingline Lender in its capacity as a Revolving Lender minus the aggregate outstanding principal amount of Revolving Loans of the Swingline Lender in its capacity as a Revolving Lender. If at any time the aggregate principal amount of the Swingline Loans outstanding at such time exceeds the Swingline Availability at such time, the Borrower shall immediately pay the Administrative Agent for the account of the Swingline Lender the amount of such excess. Subject to the terms and conditions of this Agreement, the Borrower may borrow, repay and reborrow Swingline Loans hereunder. The borrowing of a Swingline Loan shall not constitute usage of any Revolving Lender’s Revolving Commitment for purposes of calculation of the fee payable under Section 3.5.(b). (b) Procedure for Borrowing Swingline Loans. The Borrower shall give the Administrative Agent and the Swingline Lender notice pursuant to a Notice of Swingline Borrowing or telephonic notice of each borrowing of a Swingline Loan. Each Notice of Swingline Borrowing shall be delivered to the Swingline Lender no later than 9:00 a.m. Pacific time on the proposed date of such borrowing. Any telephonic notice shall include all information to be specified in a written Notice of Swingline Borrowing and shall be promptly confirmed in writing by the Borrower pursuant to a Notice of Swingline Borrowing sent to the Swingline Lender on the same day of the giving of such telephonic notice. Not later than 12:00 noon Pacific time on the date of the requested Swingline Loan and subject to satisfaction of the applicable conditions set forth in Section 6.2. for such borrowing, the Swingline Lender will make the proceeds of such Swingline Loan available to the Borrower in Dollars, in immediately available funds, in the account specified by the Borrower in the Disbursement Instruction Agreement. (c) Interest. Swingline Loans shall bear interest at a per annum rate equal to the Base Rate as in effect from time to time plus the Applicable Margin for Base Rate Loans that are Revolving Loans. Interest on Swingline Loans is solely for the account of the Swingline Lender (except to the extent a Revolving Lender acquires a participating interest in a Swingline Loan pursuant to the immediately following subsection (e)). All accrued and unpaid interest on Swingline Loans shall be payable on the dates and in the manner provided in Section 2.5. with respect to interest on Base Rate Loans (except as the Swingline Lender and the Borrower may otherwise agree in writing in connection with any particular Swingline Loan). (d) Swingline Loan Amounts, Etc. Each Swingline Loan shall be in the minimum amount of $500,000 and integral multiples of $100,000 in excess thereof, or such other minimum amounts agreed to by the Swingline Lender and the Borrower. Any voluntary prepayment of a Swingline Loan must be in integral multiples of $100,000 or the aggregate principal amount of all outstanding Swingline Loans (or such other minimum amounts upon which the Swingline Lender and the Borrower may agree) and in connection with any such prepayment, the Borrower must give the Swingline Lender and the Administrative Agent prior written notice thereof no later than 9:00 a.m. Pacific time on the day prior to the date of such prepayment. The Swingline Loans shall, in addition to this Agreement, be evidenced by the Swingline Note. (e) Repayment and Participations of Swingline Loans. The Borrower agrees to repay each Swingline Loan within 3 Business Day of demand therefor by the Swingline Lender and, in any event, within 5 Business Days after the date such Swingline Loan was made; provided, that the proceeds of a 49 LEGAL02/44946491v144946491v5


 
Swingline Loan may not be used to pay a Swingline Loan. Notwithstanding the foregoing, the Borrower shall repay the entire outstanding principal amount of, and all accrued but unpaid interest on, the Swingline Loans on the Swingline Maturity Date (or such earlier date as the Swingline Lender and the Borrower may agree in writing). In lieu of demanding repayment of any outstanding Swingline Loan from the Borrower, the Swingline Lender may, on behalf of the Borrower (which hereby irrevocably directs the Swingline Lender to act on its behalf), request a borrowing of Revolving Loans that are Base Rate Loans from the Revolving Lenders in an amount equal to the principal balance of such Swingline Loan. The amount limitations contained in the second sentence of Section 2.1.(a) shall not apply to any borrowing of such Revolving Loans made pursuant to this subsection. The Swingline Lender shall give notice to the Administrative Agent of any such borrowing of Revolving Loans not later than 9:00 a.m. Pacific time at least one Business Day prior to the proposed date of such borrowing. Promptly after receipt of such notice of borrowing of Revolving Loans from the Swingline Lender under the immediately preceding sentence, the Administrative Agent shall notify each Revolving Lender of the proposed borrowing. Not later than 9:00 a.m. Pacific time on the proposed date of such borrowing, each Revolving Lender will make available to the Administrative Agent at the Principal Office for the account of the Swingline Lender, in immediately available funds, the proceeds of the Revolving Loan to be made by such Lender. The Administrative Agent shall pay the proceeds of such Revolving Loans to the Swingline Lender, which shall apply such proceeds to repay such Swingline Loan. If the Revolving Lenders are prohibited from making Revolving Loans required to be made under this subsection for any reason whatsoever, including without limitation, the existence of any of the Defaults or Events of Default described in Sections 11.1.(f) or (g), each Revolving Lender shall purchase from the Swingline Lender, without recourse or warranty, an undivided interest and participation to the extent of such Revolving Lender’s Revolving Commitment Percentage of such Swingline Loan, by directly purchasing a participation in such Swingline Loan in such amount and paying the proceeds thereof to the Administrative Agent for the account of the Swingline Lender in Dollars and in immediately available funds. A Revolving Lender’s obligation to purchase such a participation in a Swingline Loan shall be absolute and unconditional and shall not be affected by any circumstance whatsoever, including without limitation, (i) any claim of setoff, counterclaim, recoupment, defense or other right which such Lender or any other Person may have or claim against the Administrative Agent, the Swingline Lender or any other Person whatsoever, (ii) the existence of a Default or Event of Default (including without limitation, any of the Defaults or Events of Default described in Sections 11.1. (f) or (g)), or the termination of any Revolving Lender’s Revolving Commitment, (iii) the existence (or alleged existence) of an event or condition which has had or could have a Material Adverse Effect, (iv) any breach of any Loan Document by the Administrative Agent, any Lender, the Parent, the Borrower or any other Loan Party, or (v) any other circumstance, happening or event whatsoever, whether or not similar to any of the foregoing. If such amount is not in fact made available to the Swingline Lender by any Revolving Lender, the Swingline Lender shall be entitled to recover such amount on demand from such Lender, together with accrued interest thereon for each day from the date of demand thereof, at the Federal Funds Rate. If such Lender does not pay such amount forthwith upon the Swingline Lender’s demand therefor, and until such time as such Lender makes the required payment, the Swingline Lender shall be deemed to continue to have outstanding Swingline Loans in the amount of such unpaid participation obligation for all purposes of the Loan Documents (other than those provisions requiring the other Revolving Lenders to purchase a participation therein). Further, such Lender shall be deemed to have assigned any and all payments made of principal and interest on its Revolving Loans, and any other amounts due it hereunder, to the Swingline Lender to fund Swingline Loans in the amount of the participation in Swingline Loans that such Lender failed to purchase pursuant to this Section until such amount has been purchased (as a result of such assignment or otherwise) Section 2.5. Rates and Payment of Interest on Loans. (a) Rates. 50 LEGAL02/44946491v144946491v5


 
(i) The Borrower promises to pay to the Administrative Agent for the account of each Revolving Lender interest on the unpaid principal amount of each Revolving Loan made by such Revolving Lender for the period from and including the date of the making of such Revolving Loan to but excluding the date such Revolving Loan shall be paid in full, at the following per annum rates: (A) (A) during such periods as such Revolving Loan is a Base Rate Loan, at the Base Rate (as in effect from time to time), plus the Applicable Margin for Revolving Loans that are Base Rate Loans; and (B) (B) during such periods as such Revolving Loan is a TermDaily Simple SOFR Loan, at Adjusted TermDaily Simple SOFR for such Revolving Loan, plus the Applicable Margin for Revolving Loans that are SOFR Loans; and (C) during such periods as such Revolving Loan is a Term SOFR Loan, at Adjusted Term SOFR for such Revolving Loan for the Interest Period therefor, plus the Applicable Margin for Revolving Loans that are Term SOFR Loans. (ii) The Borrower promises to pay to the Administrative Agent for the account of each Term Loan Lender interest on the unpaid principal amount of each Term Loan made by such Term Loan Lender for the period from and including the date of the making of such Term Loan to but excluding the date such Term Loan shall be paid in full, at the following per annum rates: (A) (A) during such periods as such Term Loan is a Base Rate Loan, at the Base Rate (as in effect from time to time), plus the Applicable Margin for Term Loans that are Base Rate Loans; and (B) during such periods as such Term Loan is a Daily Simple SOFR Loan, at Adjusted Daily Simple SOFR for such Term Loan, plus the Applicable Margin for Term Loans that are SOFR Loans; and (C) (B) during such periods as such Term Loan is a Term SOFR Loan, at Adjusted Term SOFR for such Loan for the Interest Period therefor, plus the Applicable Margin for Term Loans that are Term SOFR Loans. Notwithstanding the foregoing, while an Event of Default exists under Section 11.1.(a), 11.1.(b), 11.1.(f), or 11.1.(g), or at the direction of the Requisite Lenders upon the existence of any other Event of Default, the Borrower shall pay to the Administrative Agent for the account of each Class of Lenders and the Issuing Banks, as the case may be, interest at the Post-Default Rate on the outstanding principal amount of any Class of Loans made by such Lender, on all Reimbursement Obligations and on any other amount payable by the Borrower hereunder or under the Notes held by such Lender to or for the account of such Lender (including without limitation, accrued but unpaid interest to the extent permitted under Applicable Law). 51 LEGAL02/44946491v144946491v5


 
(b) Payment of Interest. All accrued and unpaid interest on the outstanding principal amount of each Loan shall be payable (i) monthly in arrears on the first day of each month, commencing with the first full calendar month occurring after the Effective Date and (ii) on any date on which the principal balance of such Loan is due and payable in full (whether at maturity, due to acceleration or otherwise). Interest payable at the Post-Default Rate shall be payable from time to time on demand. All determinations by the Administrative Agent of an interest rate hereunder shall be conclusive and binding on the Lenders and the Borrower for all purposes, absent manifest error. (c) Borrower Information Used to Determine Applicable Interest Rates. The parties understand that the applicable interest rate for the Obligations and certain fees set forth herein may be determined and/or adjusted from time to time based upon certain financial ratios and/or other information to be provided or certified to the Lenders by the Parent or the Borrower (the “Borrower Information”). If it is subsequently determined that any such Borrower Information was incorrect (for whatever reason, including without limitation because of a subsequent restatement of earnings by the Parent or the Borrower) at the time it was delivered to the Administrative Agent, and if the applicable interest rate or fees calculated for any period were lower than they should have been had the correct information been timely provided, then, such interest rate and such fees for such period shall be automatically recalculated using correct Borrower Information. The Administrative Agent shall promptly notify the Borrower in writing of any additional interest and fees due because of such recalculation, and the Borrower shall pay such additional interest or fees due to the Administrative Agent, for the account of each Lender, within 5 Business Days of receipt of such written notice. Any recalculation of interest or fees required by this provision shall survive the termination of this Agreement, and this provision shall not in any way limit any of the Administrative Agent’s, any Issuing Bank’s, or any Lender’s other rights under this Agreement. Section 2.6. Number of Interest Periods. There may be no more than 7 different Interest Periods for Term SOFR Loans outstanding at the same time. Section 2.7. Repayment of Loans. The Borrower shall repay the entire outstanding principal amount of, and all accrued but unpaid interest on, each Class of Loans on the Termination Date for such Class of Loans. Section 2.8. Prepayments. (a) Optional. Subject to Section 5.4., the Borrower may prepay any Loan at any time without premium or penalty. The Borrower shall give the Administrative Agent at least 2 Business Days prior written notice of the prepayment of any Loan. Each voluntary partial prepayment of Loans shall be in an aggregate minimum amount of $100,000 and integral multiples of $100,000 in excess thereof. 52 LEGAL02/44946491v144946491v5


 
(b) Mandatory. (i) Overadvance. If at any time the aggregate principal amount of all outstanding Revolving Loans and Swingline Loans, together with the aggregate amount of all Letter of Credit Liabilities, exceeds the aggregate amount of the Revolving Commitments, the Borrower shall immediately upon demand pay to the Administrative Agent for the account of the Revolving Lenders then holding Revolving Commitments (or if the Revolving Commitments have been terminated, then holding outstanding Revolving Loans and/or Letter of Credit Liabilities), the amount of such excess. (ii) Issuance of Indebtedness. If, at any time prior to the repayment in full of all Obligations relating to the Term 2 Loans, the Parent, the Borrower or any Subsidiary thereof receives cash proceeds from any incurrence of any Indebtedness including the net proceeds of any refinancing of existing Indebtedness but excluding (i) the Revolving Loans and (ii) Nonrecourse Indebtedness which is Secured Indebtedness incurred in connection with the acquisition by the Borrower or a Subsidiary of the Borrower of a Property from an unaffiliated third party which was not at any time an Unencumbered Property, the Borrower shall, in accordance with clause (iii) below, prepay the Term 2 Loans in an amount equal to the amount of such cash proceeds, net of underwriting discounts and commissions and other reasonable costs and expenses associated therewith (to the extent not paid to an Affiliate of the Parent, the Borrower or its Subsidiaries), including reasonable legal fees and expenses, within three (3) Business Days of the Parent’s, the Borrower’s or such Subsidiary’s receipt of such cash proceeds. (iii) Application of Mandatory Prepayments. Amounts paid under the preceding (x) subsection (b)(i) shall be applied to pay all amounts of principal outstanding on the Revolving Loans and any Reimbursement Obligations pro rata in accordance with Section 3.2. and if any Letters of Credit are outstanding at such time, the remainder, if any, shall be deposited into the Letter of Credit Collateral Account for application to any Reimbursement Obligations and (y) subsection (b)(ii) shall be applied to prepay the Term 2 Loan and any Obligations (including accrued interest) relating to the Term 2 Loan until paid in full. (vi) If the Borrower is required to pay any outstanding Term SOFR Loans by reason of this Section 2.8. prior to the end of the applicable Interest Period therefor, the Borrower shall pay all amounts due under Section 5.4. Section 2.9. Continuation. So long as no Default or Event of Default exists, the Borrower may on any Business Day, with respect to any Term SOFR Loan, elect to maintain such Term SOFR Loan or any portion thereof as a Term SOFR Loan by selecting a new Interest Period for such Term SOFR Loan. Each Continuation of Term SOFR Loans of the same Class shall be in an aggregate minimum amount of $1,000,000 and integral multiples of $100,000 in excess of that amount, and each new Interest Period selected under this Section shall commence on the last day of the immediately preceding Interest Period. Each selection of a new Interest Period shall be made by the Borrower giving to the Administrative Agent a Notice of Continuation not later than 9:00 a.m. Pacific time on the third Business Day prior to the date of any such Continuation. Such notice by the Borrower of a Continuation shall be by telecopy, electronic mail or other similar form of communication in the form of a Notice of Continuation, specifying (a) the proposed date of such Continuation, (b) the Term SOFR Loans, Class and portions thereof subject to such Continuation and (c) the duration of the selected Interest Period, all of which shall be specified in such manner as is necessary to comply with all limitations on Loans outstanding hereunder. Each Notice of 53 LEGAL02/44946491v144946491v5


 
Continuation shall be irrevocable by and binding on the Borrower once given. Promptly after receipt of a Notice of Continuation, the Administrative Agent shall notify each Lender holding Loans being Continued of the proposed Continuation. If the Borrower shall fail to select in a timely manner a new Interest Period for any Term SOFR Loan in accordance with this Section, such Loan will automatically, on the last day of the current Interest Period therefor, continue as a Term SOFR Loan with an Interest Period of one month; provided, however that if a Default or Event of Default exists, such Loan will automatically, on the last day of the current Interest Period therefor, Convert into a Base Rate Loan notwithstanding the first sentence of Section 2.10. or the Borrower’s failure to comply with any of the terms of such Section. Section 2.10. Conversion. The Borrower may on any Business Day, upon the Borrower’s giving of a Notice of Conversion to the Administrative Agent by telecopy, electronic mail or other similar form of communication, Convert all or a portion of a Loan of one Type into a Loan of another Type; provided, however, a Base Rate Loan may not be Converted into a Term SOFR Loan if a Default or Event of Default exists. Each Conversion of Base Rate Loans of the same Class into Term SOFR Loans of the same Class shall be in an aggregate minimum amount of $1,000,000 and integral multiples of $100,000 in excess of that amount. Each such Notice of Conversion shall be given not later than 9:00 a.m. Pacific time 3 Business Days prior to the date of any proposed Conversion. Promptly after receipt of a Notice of Conversion, the Administrative Agent shall notify each Lender holding Loans being Converted of the proposed Conversion. Subject to the restrictions specified above, each Notice of Conversion shall be by telecopy, electronic mail or other similar form of communication in the form of a Notice of Conversion specifying (a) the requested date of such Conversion, (b) the Type and Class of Loan to be Converted, (c) the portion of such Type of Loan to be Converted, (d) the Type of Loan such Loan is to be Converted into and (e) if such Conversion is into a Term SOFR Loan, the requested duration of the Interest Period of such Loan. Each Notice of Conversion shall be irrevocable by and binding on the Borrower once given. Section 2.11. Notes. (a) Notes. Except in the case of a Lender that has notified the Administrative Agent in writing that it elects not to receive a Note, the Loans of any Class made by each Lender in such Class shall, in addition to this Agreement, also be evidenced by a Note of such Class, payable to the order of such Lender in a principal amount equal to the amount of its Commitment of such Class as originally in effect and otherwise duly completed. The Swingline Loans made by the Swingline Lender to the Borrower shall, in addition to this Agreement, also be evidenced by a Swingline Note payable to the order of the Swingline Lender. (b) Records. The date, amount, interest rate, Type, Class and duration of Interest Periods (if applicable) of each Loan made by each Lender to the Borrower, and each payment made on account of the principal thereof, shall be evidenced by one or more accounts or records maintained by such Lender or and by the Administrative Agent in the ordinary course of business. The accounts or records maintained by the Administrative Agent and each Lender shall be conclusive absent manifest error. Any failure to so record or any error in doing so shall not, however, limit or otherwise affect the obligation of the Borrower hereunder to pay any amount owing with respect to the Obligations. In the event of any conflict between the accounts and records maintained by any Lender and the accounts and records of the Administrative Agent in respect of such matters, the accounts and records of the Administrative Agent shall control in the absence of manifest error. (c) Lost, Stolen, Destroyed or Mutilated Notes. Upon receipt by the Borrower of (i) written notice from a Lender that a Note of such Lender has been lost, stolen, destroyed or mutilated, and 54 LEGAL02/44946491v144946491v5


 
(ii)(A) in the case of loss, theft or destruction, an unsecured agreement of indemnity from such Lender in form reasonably satisfactory to the Borrower, or (B) in the case of mutilation, upon surrender and cancellation of such Note, the Borrower shall at its own expense execute and deliver to such Lender a new Note dated the date of such lost, stolen, destroyed or mutilated Note. Section 2.12. Voluntary Reductions of the Commitment. The Borrower shall have the right to terminate or reduce the aggregate unused amount of the Revolving Commitments (for which purpose use of the Revolving Commitments shall be deemed to include the aggregate amount of all Letter of Credit Liabilities and the aggregate principal amount of all outstanding Swingline Loans) at any time and from time to time without penalty or premium upon not less than 5 Business Days prior written notice to the Administrative Agent of each such termination or reduction, which notice shall specify the effective date thereof and the amount of any such reduction (which in the case of any partial reduction of the Revolving Commitments shall not be less than $10,000,000 and integral multiples of $5,000,000 in excess of that amount in the aggregate) and shall be irrevocable once given and effective only upon receipt by the Administrative Agent (“Commitment Reduction Notice”); provided, however, the Borrower may not reduce the aggregate amount of the Revolving Commitments below $100,000,000 unless the Borrower is terminating the Revolving Commitments in full; and provided, further, a notice of termination of the Revolving Commitments may state that such notice is conditioned upon the effectiveness of other credit facilities or the receipt of the proceeds from the issuance of other Indebtedness or the occurrence of some other identifiable event or condition, in which case such notice may be revoked by the Borrower (by written notice to the Administrative Agent on or prior to the specified effective date of termination). Promptly after receipt of a Commitment Reduction Notice the Administrative Agent shall notify each Revolving Lender of the proposed termination or Revolving Commitment reduction. The Revolving Commitments, once reduced or terminated pursuant to this Section, may not be increased or reinstated. The Borrower shall pay all interest and fees on the Revolving Loans accrued to the date of such reduction or termination of the Revolving Commitments to the Administrative Agent for the account of the Revolving Lenders, including but not limited to any applicable compensation due to each Lender in accordance with Section 5.4. of this Agreement. Section 2.13. Extension of Revolving Termination Date and Term 2 Loan Maturity Date. (a) Extension of Revolving Termination Date. The Borrower shall have the right, exercisable two times, to extend the Revolving Termination Date by six months per each request. The Borrower may exercise such right only by executing and delivering to the Administrative Agent at least 30 days but not more than 120 days prior to the current Revolving Termination Date, a written request for such extension (a “Revolving Extension Request”). The Administrative Agent shall notify the Revolving Lenders if it receives a Revolving Extension Request promptly upon receipt thereof and, subject to satisfaction of the following conditions, the Revolving Termination Date shall be extended for six months effective upon receipt by the Administrative Agent of each permitted Revolving Extension Request and payment of the fee referred to in the following clause (y): (x) immediately prior to such extension and immediately after giving effect thereto, (i) no Default or Event of Default shall exist and (ii) the representations and warranties made or deemed made by the Borrower and each other Loan Party in the Loan Documents to which any of them is a party, shall be true and correct in all material respects (or, to the extent qualified by materiality or Material Adverse Effect, in all respects) on and as of the date of such extension with the same force and effect as if made on and as of such date except to the extent that such representations and warranties expressly relate solely to an earlier date (in which case such representations and warranties shall have been true and correct in all material respects (or, to the extent qualified by materiality or Material Adverse Effect, in all respects) on and as of such earlier date) and except for changes in factual circumstances not prohibited under the Loan Documents and (y) the 55 LEGAL02/44946491v144946491v5


 
Borrower shall have paid the Fees payable under Section 3.5.(d). At any time prior to the effectiveness of any such extension, upon the Administrative Agent’s request, the Borrower shall deliver to the Administrative Agent a certificate executed by a Responsible Officer of the Parent or the Borrower certifying the matters referred to in the immediately preceding clauses (x)(i) and (x)(ii). (b) Extension of Term 2 Loan Maturity Date. The Borrower shall have the right, exercisable one time, to extend the Term 2 Loan Maturity Date by twelve months. The Borrower may exercise such right only by executing and delivering to the Administrative Agent at least 30 days but not more than 120 days prior to the current Term 2 Loan Maturity Date, a written request for such extension (a “Term 2 Extension Request”). The Administrative Agent shall notify the Term 2 Loan Lenders if it receives aan Extension Request promptly upon receipt thereof and, subject to satisfaction of the following conditions, the Term 2 Loan Maturity Date shall be extended for twelve months effective upon receipt by the Administrative Agent of the permitted Term 2 Extension Request and payment of the fee referred to in the following clause (y): (x) immediately prior to such extension and immediately after giving effect thereto, (i) no Default or Event of Default shall exist and (ii) the representations and warranties made or deemed made by the Borrower and each other Loan Party in the Loan Documents to which any of them is a party, shall be true and correct in all material respects (or, to the extent qualified by materiality or Material Adverse Effect, in all respects) on and as of the date of such extension with the same force and effect as if made on and as of such date except to the extent that such representations and warranties expressly relate solely to an earlier date (in which case such representations and warranties shall have been true and correct in all material respects (or, to the extent qualified by materiality or Material Adverse Effect, in all respects) on and as of such earlier date) and except for changes in factual circumstances not prohibited under the Loan Documents and (y) the Borrower shall have paid the Fees payable under Section 3.5.(e). At any time prior to the effectiveness of any such extension, upon the Administrative Agent’s request, the Borrower shall deliver to the Administrative Agent a certificate executed by a Responsible Officer of the Parent or the Borrower certifying the matters referred to in the immediately preceding clauses (x)(i) and (x)(ii). Section 2.14. Expiration Date of Letters of Credit Past Revolving Commitment Termination. If on the date the Revolving Commitments are terminated or reduced to zero (whether voluntarily, by reason of the occurrence of an Event of Default or otherwise) there are any Letters of Credit outstanding hereunder and the aggregate Stated Amount of such Letters of Credit exceeds the balance of available funds on deposit in the Letter of Credit Collateral Account, then the Borrower shall, on such date, pay to the Administrative Agent, for its benefit and the benefit of the Revolving Lenders and the Issuing Banks, for deposit into the Letter of Credit Collateral Account, an amount of money equal to the amount of such excess. Section 2.15. Amount Limitations. Notwithstanding any other term of this Agreement or any other Loan Document, no Revolving Lender shall be required to make a Revolving Loan, the Swingline Lender shall not be required to make a Swingline Loan, no Issuing Bank shall be required to issue a Letter of Credit and no reduction of the Revolving Commitments pursuant to Section 2.12. shall take effect, if immediately after the making of such Loan, the issuance of such Letter of Credit or such reduction in the Revolving Commitments the aggregate principal amount of all outstanding Revolving Loans and Swingline Loans, together with the aggregate amount of all Letter of Credit Liabilities, would exceed the aggregate amount of the Revolving Commitments at such time. 56 LEGAL02/44946491v144946491v5


 
Section 2.16. Increase in Commitments; Additional Term Loans. The Borrower shall have the right (a) up to but excluding the Revolving Termination Date, to request increases in the aggregate amount of the Revolving Commitments, (b) up to but excluding the Term 1 Loan Maturity Date, to request the making of additional Term 1 Loans and (c) up to but excluding the Term 2 Loan Maturity Date, to request the making of additional Term 2 Loans, in each case, by providing written notice thereof to the Administrative Agent, which notice shall specify the Class and amount of Loans requested and shall be irrevocable once given; provided, however, that after giving effect to any such Revolving Commitment increases, additional Term 1 Loans or additional Term 2 Loans the aggregate amount of the Revolving Commitments, the aggregate outstanding principal balance of the Term 1 Loans and the aggregate outstanding principal balance of the Term 2 Loans shall not exceed $1,400,000,000 (less the amount of any reductions of the Revolving Commitments effected pursuant to Section 2.12 and any prepayments of Term Loans, in each case, prior to such date). Additional Term 1 Loans shall be subject to the same terms and conditions of this Agreement that are applicable to all other Term 1 Loans. Additional Term 2 Loans shall be subject to the same terms and conditions of this Agreement that are applicable to all other Term 2 Loans. Each such increase in the Revolving Commitments or additional Term Loans must be an aggregate minimum amount of $50,000,000 and integral multiples of $5,000,000 in excess thereof. The Administrative Agent, in consultation with and with the consent of the Borrower, shall manage all aspects of the syndication of such increase in the Revolving Commitments or additional Term Loans, including decisions as to the selection of the existing Lenders and/or other banks, financial institutions and other institutional lenders to be approached with respect to such increase or additional Term Loans and the allocations of the increase in the Revolving Commitments and/or Term Loans among such existing Lenders and/or other banks, financial institutions and other institutional lenders. No Lender shall be obligated in any way whatsoever to increase its Commitment, provide a new Commitment or provide Term Loans, and any new Lender becoming a party to this Agreement in connection with any such requested increase must be an Eligible Assignee. If a new Revolving Lender becomes a party to this Agreement, or if any existing Revolving Lender is increasing its Revolving Commitment, such Revolving Lender shall on the date it becomes a Revolving Lender hereunder (or in the case of an existing Revolving Lender, increases its Revolving Commitment) (and as a condition thereto) purchase from the other Lenders its Revolving Commitment Percentage (determined with respect to the Revolving Lenders’ relative Revolving Commitments and after giving effect to the increase of Revolving Commitments) of any outstanding Revolving Loans, by making available to the Administrative Agent for the account of such other Revolving Lenders, in immediately available funds, an amount equal to the sum of (A) the portion of the outstanding principal amount of such Revolving Loans to be purchased by such Revolving Lender, plus (B) the aggregate amount of payments previously made by the other Revolving Lenders under Section 2.3.(j) that have not been repaid, plus (C) interest accrued and unpaid to and as of such date on such portion of the outstanding principal amount of such Revolving Loans. The Borrower shall pay to the Revolving Lenders amounts payable, if any, to such Revolving Lenders under Section 5.4. as a result of the prepayment of any such Revolving Loans. Effecting the increase of the Revolving Commitments or the making of any additional Term Loans under this Section is subject to the following conditions precedent: (x) no Default or Event of Default shall be in existence on the effective date of such increase, (y) the representations and warranties made or deemed made by the Borrower or any other Loan Party in any Loan Document to which such Loan Party is a party shall be true and accurate in all material respects (or, to the extent qualified by materiality or Material Adverse Effect, in all respects) on the effective date of such increase except to the extent that such representations and warranties expressly relate solely to an earlier date (in which case such representations and warranties shall have been true and accurate in all material respects (or, to the extent qualified by materiality or Material Adverse Effect, in all respects) on and as of such earlier date) and except for changes in factual circumstances not prohibited hereunder, and (z) the Administrative Agent shall have received each of the following, in form and substance satisfactory to the Administrative Agent: (i) if not previously delivered to the Administrative Agent, 57 LEGAL02/44946491v144946491v5


 
copies certified by the Secretary or Assistant Secretary of (A) all corporate, partnership or other necessary action taken by the Parent and the Borrower to authorize such increase or additional Term Loans and (B) all corporate, partnership, member or other necessary action taken by each Guarantor authorizing the guaranty of such increase or additional Term Loans; (ii) an opinion of counsel to the Parent, the Borrower and the Guarantors, and addressed to the Administrative Agent and the Lenders covering such matters as reasonably requested by the Administrative Agent, and (iii) new Notes executed by the Borrower, payable to any new Lenders and replacement Notes executed by the Borrower, payable to any existing Lenders increasing their Commitments or making additional Term Loans, in the amount of such Lender’s Commitment or Term Loans, as the case may be, at the time of the effectiveness of the applicable increase in the aggregate amount of the Revolving Commitments or the making of any additional Term Loans. In connection with any increase in the aggregate amount of the Revolving Commitments or making of any additional Term Loans pursuant to this Section 2.16. any Lender becoming a party hereto shall (1) execute such documents and agreements as the Administrative Agent may reasonably request and (2) in the case of any Lender that is organized under the laws of a jurisdiction outside of the United States of America, provide to the Administrative Agent, its name, address, tax identification number and/or such other information as shall be necessary for the Administrative Agent to comply with “know your customer” and Anti-Money Laundering Laws, including, without limitation, the Patriot Act. Section 2.17. Funds Transfer Disbursements. The Borrower hereby authorizes the Administrative Agent to disburse the proceeds of any Loan made by the Lenders or any of their Affiliates pursuant to the Loan Documents as requested by an authorized representative of the Borrower to any of the accounts designated in the Disbursement Instruction Agreement. ARTICLE III. PAYMENTS, FEES AND OTHER GENERAL PROVISIONS Section 3.1. Payments. (a) Payments by Borrower. Except to the extent otherwise provided herein, all payments of principal, interest, Fees and other amounts to be made by the Borrower under this Agreement, the Notes or any other Loan Document shall be made in Dollars, in immediately available funds, without setoff, deduction or counterclaim (excluding Taxes required to be withheld pursuant to Section 3.10.), to the Administrative Agent at the Principal Office, not later than 11:00 a.m. Pacific time on the date on which such payment shall become due (each such payment made after such time on such due date to be deemed to have been made on the next succeeding Business Day). Subject to Section 11.5., the Borrower shall, at the time of making each payment under this Agreement or any other Loan Document, specify to the Administrative Agent the amounts payable by the Borrower hereunder to which such payment is to be applied. Each payment received by the Administrative Agent for the account of a Lender under this Agreement or any Note shall be paid to such Lender by wire transfer of immediately available funds in accordance with the wiring instructions provided by such Lender to the Administrative Agent from time to time, for the account of such Lender at the applicable Lending Office of such Lender. Each payment received by the Administrative Agent for the account of an Issuing Bank under this Agreement shall be paid to the applicable Issuing Bank by wire transfer of immediately available funds in accordance with the wiring instructions provided by such Issuing Bank to the Administrative Agent from time to time, for the account of such Issuing Bank. In the event the Administrative Agent fails to pay such amounts to such Lender or such Issuing Bank, as the case may be, (i) by 5:00 p.m. Pacific time on the Business Day such funds are received by the Administrative Agent, if such amounts are received by 11:00 a.m. Pacific time on such date or (ii) by 5:00 p.m. Pacific time on the Business Day following the date such funds are 58 LEGAL02/44946491v144946491v5


 
received by the Administrative Agent, if such amounts are received after 11:00 a.m. Pacific time on any Business Day, the Administrative Agent shall pay interest on such amount until paid at a rate per annum equal to the Federal Funds Rate from time to time in effect. If the due date of any payment under this Agreement or any other Loan Document would otherwise fall on a day which is not a Business Day such date shall be extended to the next succeeding Business Day and interest shall continue to accrue at the rate, if any, applicable to such payment for the period of such extension. (b) Presumptions Regarding Payments by Borrower. Unless the Administrative Agent shall have received notice from the Borrower prior to the date on which any payment is due to the Administrative Agent for the account of the Lenders or an Issuing Bank hereunder that the Borrower will not make such payment, the Administrative Agent may assume that the Borrower has made such payment on such date in accordance herewith and may (but shall not be obligated to), in reliance upon such assumption, distribute to the Lenders or the applicable Issuing Bank, as the case may be, the amount due. In such event, if the Borrower has not in fact made such payment, then each of the Lenders or the applicable Issuing Bank, as the case may be, severally agrees to repay to the Administrative Agent on demand that amount so distributed to such Lender or such Issuing Banks, with interest thereon, for each day from and including the date such amount is distributed to it to but excluding the date of payment to the Administrative Agent, at the greater of the Federal Funds Rate and a rate determined by the Administrative Agent in accordance with banking industry rules on interbank compensation. Section 3.2. Pro Rata Treatment. Except to the extent otherwise provided herein: (a) each borrowing from the Revolving Lenders under Section 2.1.(a) and 2.3.(e) shall be made from the Revolving Lenders, each payment of the Fees under Sections 3.5.(a) (as applicable), 3.5.(b), the first sentence of 3.5.(c), 3.5.(d) and 3.5.(e) shall be made for the account of the Revolving Lenders, and each termination or reduction of the amount of the Revolving Commitments under Section 2.12. shall be applied to the respective Revolving Commitments of the Revolving Lenders, pro rata according to the amounts of their respective Revolving Commitments; (b) the making of Term 1 Loans and the Term 2 Loans shall be made from the Term 1 Loan Lenders or Term 2 Loan Lenders, as the case may be, pro rata according to the amounts of their respective Term 1 Loan Commitments or Term 2 Loan Commitments, as the case may be, (c) each payment or prepayment of principal of Loans of a Class shall be made for the account of the Lenders of such Class pro rata in accordance with the respective unpaid principal amounts of the Loans of such Class held by them, provided that, subject to Section 3.9., if immediately prior to giving effect to any such payment in respect of any Revolving Loans the outstanding principal amount of the Revolving Loans shall not be held by the Revolving Lenders pro rata in accordance with their respective Revolving Commitments in effect at the time such Revolving Loans were made, then such payment shall be applied to the Revolving Loans in such manner as shall result, as nearly as is practicable, in the outstanding principal amount of the Revolving Loans being held by the Lenders pro rata in accordance with their respective Revolving Commitments; (d) each payment of interest in respect of a Class of Loans shall be made for the account of the Lenders of such Class, pro rata in accordance with the amounts of interest on such Class of Loans then due and payable to the respective Lenders of such Class; (e) the Conversion and Continuation of Loans of a particular Class and Type (other than Conversions provided for by Section 5.1.(c) and Section 5.5.) shall be made pro rata among the Lenders of such Class according to the amounts of their respective Loans of such Class and the then current Interest Period for each Lender’s portion of each such Loan of such Type shall be coterminous; (f) the Revolving Lenders’ participation in, and payment obligations in respect of, Letters of Credit under Section 2.3., shall be in accordance with their respective Revolving Commitment Percentages; and (g) the Revolving Lenders’ participation in, and payment obligations in respect of, Swingline Loans under Section 2.4., shall be in accordance with their respective Revolving Commitment Percentages. All payments of principal, interest, fees and other amounts in respect of the Swingline Loans shall be for the account of the Swingline Lender only (except to the 59 LEGAL02/44946491v144946491v5


 
extent any Revolving Lender shall have acquired a participating interest in any such Swingline Loan pursuant to Section 2.4.(e), in which case such payments shall be pro rata in accordance with such participating interests). Section 3.3. Sharing of Payments, Etc. If a Lender shall obtain payment of any principal of, or interest on, any of its Loans of a Class made by it to the Borrower under this Agreement or shall obtain payment on any other Obligation owing by the Borrower or any other Loan Party through the exercise of any right of set-off, banker’s lien, counterclaim or similar right or otherwise or through voluntary prepayments directly to a Lender or other payments made by the Borrower or any other Loan Party to a Lender (other than a payment in respect of Specified Derivatives Obligations) not in accordance with the terms of this Agreement and such payment should be distributed to the Lenders of the same Class in accordance with Section 3.2. or Section 11.5., as applicable, such Lender shall promptly purchase from the other Lenders of such Class participations in (or, if and to the extent specified by such Lender, direct interests in) the Loans made by the other Lenders of such Class or other Obligations owed to such other Lenders in such amounts, and make such other adjustments from time to time as shall be equitable, to the end that all the Lenders of such Class shall share the benefit of such payment (net of any reasonable expenses which may actually be incurred by such Lender in obtaining or preserving such benefit) in accordance with the requirements of Section 3.2. or Section 11.5., as applicable. To such end, all the Lenders of such Class shall make appropriate adjustments among themselves (by the resale of participations sold or otherwise) if such payment is rescinded or must otherwise be restored. The Borrower agrees that any Lender of such Class so purchasing a participation (or direct interest) in the Loans or other Obligations owed to such other Lenders of such Class may exercise all rights of set-off, banker’s lien, counterclaim or similar rights with respect to such participation as fully as if such Lender were a direct holder of Loans of such Class in the amount of such participation. Nothing contained herein shall require any Lender to exercise any such right or shall affect the right of any Lender to exercise and retain the benefits of exercising, any such right with respect to any other indebtedness or obligation of the Borrower. Section 3.4. Several Obligations. No Lender shall be responsible for the failure of any other Lender to make a Loan or to perform any other obligation to be made or performed by such other Lender hereunder, and the failure of any Lender to make a Loan or to perform any other obligation to be made or performed by it hereunder shall not relieve the obligation of any other Lender to make any Loan or to perform any other obligation to be made or performed by such other Lender. Section 3.5. Fees. (a) Closing Fee. On the Effective Date, the Borrower agrees to pay to the Administrative Agent, for its own account or the account of the Lenders, as applicable, all loan fees as have been agreed to in writing by the Borrower and the Administrative Agent. (b) Unused Facility Fees and Revolving Commitment Fees. During the period from the Effective Date to but excluding the Revolving Termination Date, the Borrower agrees to pay to the Administrative Agent for the account of the Revolving Lenders: (i) at all times prior to the Investment Grade Rating Date, an unused facility fee equal to the sum of the daily amount by which the aggregate amount of the Revolving Commitments exceeds the aggregate outstanding principal balance of Revolving Loans and 60 LEGAL02/44946491v144946491v5


 
61 LEGAL02/44946491v144946491v5 $0 to and including an amount equal to 50% of the aggregate amount of Revolving Commitments 0.20% per annum Amount by Which Revolving Commitments Exceed Revolving Loans and Letter of Credit Liabilities Greater than an amount equal to 50% of the aggregate amount of Revolving Commitments Unused Fee 0.30% per annum Letter of Credit Liabilities set forth in the table below multiplied by the corresponding per annum rate set forth below: (ii) at all times on and after the Investment Grade Rating Date, a commitment fee equal to the daily aggregate amount of the Revolving Commitments (whether or not utilized) multiplied by a per annum rate equal to the Applicable Facility Fee. The Borrower acknowledges that the fee payable under this subclause (ii) is a bona fide commitment fee and is intended as reasonable compensation to the Revolving Lenders for committing to make funds available to the Borrower as described herein and for no other purposes. All fees in this clause (b) shall be computed on a daily basis and payable quarterly in arrears on the first day of each January, April, July and October during the term of this Agreement and on the Revolving Termination Date or any earlier date of termination of the Revolving Commitments or reduction of the Revolving Commitments to zero. (c) Letter of Credit Fees. The Borrower agrees to pay to the Administrative Agent for the account of each Revolving Lender a letter of credit fee at a rate per annum equal to the Applicable Margin for Term SOFR Loans that are Revolving Loans times the daily average Stated Amount of each Letter of Credit for the period from and including the date of issuance of such Letter of Credit (x) to and including the date such Letter of Credit expires or is cancelled or terminated or (y) to but excluding the date such Letter of Credit is drawn in full; provided, however, notwithstanding anything to the contrary contained herein, while any Event of Default exists, such letter of credit fees shall accrue at the Post-Default Rate. In addition to such fees, the Borrower shall pay to each Issuing Bank, solely for its own account, a fronting fee in respect of each Letter of Credit issued by such Issuing Bank equal to twelve and one-half one hundredths of one percent (0.125%) of the Stated Amount of such Letter of Credit; provided, however, in no event shall the aggregate amount of such fee in respect of any Letter of Credit be less than $500. The fees provided for in this subsection shall be nonrefundable and payable, in the case of the fee provided for in the first sentence, in arrears (i) quarterly on the first day of January, April, July and October, (ii) on the Revolving Termination Date, (iii) on the date the Revolving Commitments are terminated or reduced to zero and (iv) thereafter from time to time on demand of the Administrative Agent and in the case of the fee provided for in the second sentence, at the time of issuance of such Letter of Credit. The Borrower shall pay directly to the Issuing Banks from time to time on demand all commissions, charges, costs and expenses in the amounts customarily charged or incurred by such Issuing Bank from time to time in like circumstances with respect to the issuance, amendment, renewal or extension of any Letter of Credit issued by such Issuing Bank or any other transaction relating thereto. (d) Revolving Commitment Extension Fee. If the Revolving Termination Date is being extended in accordance with Section 2.13.(a)., the Borrower shall pay to the Administrative Agent for the account of each Revolving Lender a fee for each such extension equal to seventy-five one-thousandths of one percent (0.075%) of the amount of such Lender’s Revolving Commitment (whether or not utilized). Such fee shall be due and payable in full on the effective date of such extension.


 
(e) Term 2 Loan Extension Fee. If the Term 2 Loan Maturity Date is being extended in accordance with Section 2.13.(b)., the Borrower shall pay to the Administrative Agent for the account of each Term 2 Loan Lender a fee for such extension equal to fifteen hundredths of one percent (0.15%) of the amount of such Lender’s Term 2 Loan Commitment. Such fee shall be due and payable in full on the effective date of such extension. (f) Administrative and Other Fees. The Borrower agrees to pay the administrative fees, arrangement fees and other fees of the Administrative Agent and the Lead Arrangers as provided in the Fee Letters and as may be otherwise agreed to in writing from time to time by the Borrower and the Administrative Agent. Section 3.6. Computations. Unless otherwise expressly set forth herein, any accrued interest on any Loan, any Fees or any other Obligations due hereunder shall be computed on the basis of a year of 360 days and the actual number of days elapsed. Section 3.7. Usury. In no event shall the amount of interest due or payable on the Loans or other Obligations exceed the maximum rate of interest allowed by Applicable Law and, if any such payment is paid by the Borrower or any other Loan Party or received by any Lender, then such excess sum shall be credited as a payment of principal, unless the Borrower shall notify the respective Lender in writing that the Borrower elects to have such excess sum returned to it forthwith. It is the express intent of the parties hereto that the Borrower not pay and the Lenders not receive, directly or indirectly, in any manner whatsoever, interest in excess of that which may be lawfully paid by the Borrower under Applicable Law. The parties hereto hereby agree and stipulate that the only charge imposed upon the Borrower for the use of money in connection with this Agreement is and shall be the interest specifically described in Section 2.5.(a)(i) and (ii) and, with respect to Swingline Loans, in Section 2.6.(c). Notwithstanding the foregoing, the parties hereto further agree and stipulate that all agency fees, syndication fees, commitment fees, facility fees, closing fees, letter of credit fees, underwriting fees, default charges, late charges, funding or “breakage” charges, increased cost charges, attorneys’ fees and reimbursement for costs and expenses paid by the Administrative Agent or any Lender to third parties or for damages incurred by the Administrative Agent or any Lender, in each case in connection with the transactions contemplated by this Agreement and the other Loan Documents are charges made to compensate the Administrative Agent or any such Lender for underwriting or administrative services and costs or losses performed or incurred, and to be performed or incurred, by the Administrative Agent and the Lenders in connection with this Agreement and shall under no circumstances be deemed to be charges for the use of money. All charges other than charges for the use of money shall be fully earned and nonrefundable when due. Section 3.8. Statements of Account. The Administrative Agent will account to the Borrower quarterly with a statement of Loans, accrued interest and Fees, charges and payments made pursuant to this Agreement and the other Loan Documents, and such account rendered by the Administrative Agent shall be deemed conclusive upon the Borrower absent manifest error. The failure of the Administrative Agent to deliver such a statement of accounts shall not relieve or discharge the Borrower from any of its obligations hereunder. 62 LEGAL02/44946491v144946491v5


 
Section 3.9. Defaulting Lenders. Notwithstanding anything to the contrary contained in this Agreement, if any Lender becomes a Defaulting Lender, then, until such time as such Lender is no longer a Defaulting Lender, to the extent permitted by Applicable Law: (a) Waivers and Amendments. Such Defaulting Lender’s right to approve or disapprove any amendment, waiver or consent with respect to this Agreement shall be restricted as set forth in the definition of Requisite Lenders and in Section 13.5. (b) Defaulting Lender Waterfall. Any payment of principal, interest, Fees or other amounts received by the Administrative Agent for the account of such Defaulting Lender (whether voluntary or mandatory, at maturity, pursuant to Article XI. or otherwise) or received by the Administrative Agent from a Defaulting Lender pursuant to Section 13.3. shall be applied at such time or times as may be determined by the Administrative Agent as follows: first, to the payment of any amounts owing by such Defaulting Lender to the Administrative Agent hereunder; second, in the case of a Defaulting Lender that is a Revolving Lender, to the payment on a pro rata basis of any amounts owing by such Defaulting Lender to the Issuing Banks or the Swingline Lender hereunder; third, in the case of a Defaulting Lender that is a Revolving Lender, to Cash Collateralize the Issuing Banks’ Fronting Exposure with respect to such Defaulting Lender in accordance with subsection (e) below; fourth, as the Borrower may request (so long as no Default or Event of Default exists), to the funding of any Loan in respect of which such Defaulting Lender has failed to fund its portion thereof as required by this Agreement, as determined by the Administrative Agent; fifth, if so determined by the Administrative Agent and the Borrower, to be held in a deposit account and released pro rata in order to (x) satisfy such Defaulting Lender’s potential future funding obligations with respect to Revolving Loans under this Agreement and (y) in the case of a Defaulting Lender that is a Revolving Lender, Cash Collateralize the Issuing Banks’ future Fronting Exposure with respect to such Defaulting Lender with respect to future Letters of Credit issued under this Agreement, in accordance with subsection (e) below; sixth, to the payment of any amounts owing to the Lenders, the Issuing Banks or the Swingline Lender as a result of any judgment of a court of competent jurisdiction obtained by any Lender, any Issuing Bank or the Swingline Lender against such Defaulting Lender as a result of such Defaulting Lender’s breach of its obligations under this Agreement; seventh, so long as no Default or Event of Default exists, to the payment of any amounts owing to the Borrower as a result of any judgment of a court of competent jurisdiction obtained by the Borrower against such Defaulting Lender as a result of such Defaulting Lender’s breach of its obligations under this Agreement; and eighth, to such Defaulting Lender or as otherwise directed by a court of competent jurisdiction; provided that if (x) such payment is a payment of the principal amount of any Loans of any Class or amounts owing by such Defaulting Lender under Section 2.3.(j) in respect of Letters of Credit (such amounts “L/C Disbursements”), in respect of which such Defaulting Lender has not fully funded its appropriate share, and (y) such Loans were made or the related Letters of Credit were issued at a time when the conditions set forth in Article VI. were satisfied or waived, such payment shall be applied solely to pay the Loans of such Class of, and L/C Disbursements owed to, all Non-Defaulting Lenders on a pro rata basis prior to being applied to the payment of any Loans of, or L/C Disbursements owed to, such Defaulting Lender until such time as all Loans of such Class and, as applicable, funded and unfunded participations in Letter of Credit Liabilities and Swingline Loans are held by the Revolving Lenders pro rata in accordance with their respective Revolving Commitment Percentages (determined without giving effect to the immediately following subsection (d)) and all Term Loans are held by the Term Loan Lenders pro rata as if there had been no Defaulting Lenders that are Term Loan Lenders. Any payments, prepayments or other amounts paid or payable to a Defaulting Lender that are applied (or held) to pay amounts owed by a Defaulting Lender or to post Cash Collateral pursuant to this subsection shall be deemed paid to and redirected by such Defaulting Lender, and each Lender irrevocably consents hereto. 63 LEGAL02/44946491v144946491v5


 
(c) Certain Fees. (i) No Defaulting Lender shall be entitled to receive any Fee payable under Section 3.5.(b) for any period during which that Lender is a Defaulting Lender (and the Borrower shall not be required to pay any such fee that otherwise would have been required to have been paid to that Defaulting Lender. (ii) Each Defaulting Lender that is a Revolving Lender shall be entitled to receive the Fee payable under Section 3.5.(c) for any period during which that Lender is a Defaulting Lender only to the extent allocable to its Revolving Commitment Percentage of the stated amount of Letters of Credit for which it has provided Cash Collateral pursuant to the immediately following subsection (e). (iii) With respect to any Fee not required to be paid to any Defaulting Lender that is a Revolving Lender pursuant to the immediately preceding clause (ii), the Borrower shall (x) pay to each Non-Defaulting Lender that is a Revolving Lender that portion of any such Fee otherwise payable to such Defaulting Lender with respect to such Defaulting Lender’s participation in Letter of Credit Liabilities or Swingline Loans that has been reallocated to such Non-Defaulting Lender pursuant to the immediately following subsection (d), (y) pay to each Issuing Bank and the Swingline Lender, as applicable, the amount of any such Fee otherwise payable to such Defaulting Lender to the extent allocable to such Issuing Banks’s or Swingline Lender’s Fronting Exposure to such Defaulting Lender, and (z) not be required to pay the remaining amount of any such Fee. (d) Reallocation of Participations to Reduce Fronting Exposure. In the case of a Defaulting Lender that is a Revolving Lender, all or any part of such Defaulting Lender’s participation in Letter of Credit Liabilities and Swingline Loans shall be reallocated among the Non-Defaulting Lenders in accordance with their respective Revolving Commitment Percentages (determined without regard to such Defaulting Lender’s Revolving Commitment) but only to the extent that such reallocation does not cause the aggregate Revolving Credit Exposure of any Non-Defaulting Lender that is a Revolving Lender to exceed such Non-Defaulting Lender’s Revolving Commitment. Subject to Section 13.22., no reallocation hereunder shall constitute a waiver or release of any claim of any party hereunder against a Defaulting Lender arising from that Revolving Lender having become a Defaulting Lender, including any claim of a Non-Defaulting Lender as a result of such Non-Defaulting Lender’s increased exposure following such reallocation. (e) Cash Collateral, Repayment of Swingline Loans. (i) If the reallocation described in the immediately preceding subsection (d) above cannot, or can only partially, be effected, the Borrower shall, without prejudice to any right or remedy available to it hereunder or under law, (x) first, prepay Swingline Loans in an amount equal to the Swingline Lender’s Fronting Exposure and (y) second, Cash Collateralize each Issuing Bank’s Fronting Exposure in accordance with the procedures set forth in this subsection. (ii) At any time that there shall exist a Defaulting Lender that is a Revolving Lender, within 1 Business Day following the written request of the Administrative Agent or the applicable Issuing Bank (with a copy to the Administrative Agent), the Borrower shall Cash Collateralize such Issuing Bank’s Fronting Exposure with respect to such Defaulting Lender (determined after giving effect to the immediately preceding subsection (d) and any Cash Collateral provided by such Defaulting Lender) in an amount not less than the aggregate Fronting 64 LEGAL02/44946491v144946491v5


 
Exposure of such Issuing Bank with respect to Letters of Credit issued by such Issuing Bank and outstanding at such time. (iii) The Borrower, and to the extent provided by any Defaulting Lender that is a Revolving Lender, such Defaulting Lender, hereby grant to the Administrative Agent, for the benefit of the applicable Issuing Bank, and agree to maintain, a first priority security interest in all such Cash Collateral as security for the obligation of Defaulting Lenders that are Revolving Lenders to fund participations in respect of Letter of Credit Liabilities, to be applied pursuant to the immediately following clause (iv). If at any time the Administrative Agent determines that Cash Collateral is subject to any right or claim of any Person other than the Administrative Agent and the applicable Issuing Bank as herein provided, or that the total amount of such Cash Collateral is less than the aggregate Fronting Exposure of the applicable Issuing Bank with respect to Letters of Credit issued by such Issuing Bank and outstanding at such time, the Borrower will, promptly upon demand by the Administrative Agent, pay or provide to the Administrative Agent additional Cash Collateral in an amount sufficient to eliminate such deficiency (after giving effect to any Cash Collateral provided by the Defaulting Lender that is a Revolving Lender). (iv) Notwithstanding anything to the contrary contained in this Agreement, Cash Collateral provided under this Section in respect of Letters of Credit shall be applied to the satisfaction of the Defaulting Lender’s obligation to fund participations in respect of Letter of Credit Liabilities (including, as to Cash Collateral provided by a Defaulting Lender, any interest accrued on such obligation) for which the Cash Collateral was so provided, prior to any other application of such property as may otherwise be provided for herein. (v) Cash Collateral (or the appropriate portion thereof) provided to reduce the Issuing Banks’ Fronting Exposure shall no longer be required to be held as Cash Collateral pursuant to this subsection following (x) the elimination of the applicable Fronting Exposure (including by the termination of Defaulting Lender status of the applicable Revolving Lender), or (y) the determination by the Administrative Agent and the applicable Issuing Bank that there exists excess Cash Collateral; provided that, subject to the immediately preceding subsection (b), the Person providing Cash Collateral and the applicable Issuing Bank may (but shall not be obligated to) agree that Cash Collateral shall be held to support future anticipated Fronting Exposure or other obligations and provided further that to the extent that such Cash Collateral was provided by the Borrower, such Cash Collateral shall remain subject to the security interest granted pursuant to the Loan Documents. (f) Defaulting Lender Cure. If the Borrower and the Administrative Agent, and solely in the case of a Defaulting Lender that is a Revolving Lender, the Swingline Lender and the Issuing Banks agree in writing that a Lender is no longer a Defaulting Lender, the Administrative Agent will so notify the parties hereto, whereupon as of the effective date specified in such notice and subject to any conditions set forth therein (which may include arrangements with respect to any Cash Collateral), that Lender will, to the extent applicable, purchase at par that portion of outstanding Loans of the other Lenders or take such other actions as the Administrative Agent may determine to be necessary to cause, as applicable, (i) the Revolving Loans and funded and unfunded participations in Letters of Credit to be held pro rata by the Revolving Lenders in accordance with their respective Revolving Commitment Percentages (determined without giving effect to the immediately preceding subsection (d)) and (ii) the Term Loans to be held by the Term Loan Lenders pro rata as if there had been no Defaulting Lenders of such Class, whereupon such Lender will cease to be a Defaulting Lender; provided that no adjustments will be made retroactively with respect to Fees accrued or payments made by or on behalf of the Borrower while that Lender was a Defaulting Lender; and provided, further, that except to the extent 65 LEGAL02/44946491v144946491v5


 
otherwise expressly agreed by the affected parties, no change hereunder from Defaulting Lender to Lender will constitute a waiver or release of any claim of any party hereunder arising from that Lender’s having been a Defaulting Lender. (g) New Swingline Loans/Letters of Credit. So long as any Revolving Lender is a Defaulting Lender, (i) the Swingline Lender shall not be required to fund any Swingline Loans and (ii) no Issuing Bank shall be required to issue, extend, renew or increase any Letter of Credit unless it is satisfied that it will have no Fronting Exposure after giving effect thereto. Section 3.10. Taxes. (a) Issuing Banks. For purposes of this Section, the term “Lender” includes the Issuing Banks and the term “Applicable Law” includes FATCA. (b) Payments Free of Taxes. Any and all payments by or on account of any obligation of the Borrower or any other Loan Party under any Loan Document shall be made without deduction or withholding for any Taxes, except as required by Applicable Law. If any Applicable Law (as determined in the good faith discretion of an applicable Withholding Agent) requires the deduction or withholding of any Tax from any such payment by a Withholding Agent, then the applicable Withholding Agent shall be entitled to make such deduction or withholding and shall timely pay the full amount deducted or withheld to the relevant Governmental Authority in accordance with Applicable Law and, if such Tax is an Indemnified Tax, then the sum payable by the Borrower or other applicable Loan Party shall be increased as necessary so that after such deduction or withholding has been made (including such deductions and withholdings applicable to additional sums payable under this Section) the applicable Recipient receives an amount equal to the sum it would have received had no such deduction or withholding been made. (c) Payment of Other Taxes by the Borrower. The Borrower and the other Loan Parties shall timely pay to the relevant Governmental Authority in accordance with Applicable Law, or at the option of the Administrative Agent timely reimburse it for the payment of, any Other Taxes. (d) Indemnification by the Borrower. The Borrower and the other Loan Parties shall jointly and severally indemnify each Recipient, within 10 days after demand therefor, for the full amount of any Indemnified Taxes (including Indemnified Taxes imposed or asserted on or attributable to amounts payable under this Section) payable or paid by such Recipient or required to be withheld or deducted from a payment to such Recipient and any reasonable expenses arising therefrom or with respect thereto, whether or not such Indemnified Taxes were correctly or legally imposed or asserted by the relevant Governmental Authority. A certificate as to the amount of such payment or liability delivered to the Borrower by a Lender (with a copy to the Administrative Agent), or by the Administrative Agent on its own behalf or on behalf of a Lender, shall be conclusive absent manifest error. (e) Indemnification by the Lenders. Each Lender shall severally indemnify the Administrative Agent, within 10 days after demand therefor, for (i) any Indemnified Taxes attributable to such Lender (but only to the extent that the Borrower or another Loan Party has not already indemnified the Administrative Agent for such Indemnified Taxes and without limiting the obligation of the Borrower and the other Loan Parties to do so), (ii) any Taxes attributable to such Lender’s failure to comply with the provisions of Section 13.5. relating to the maintenance of a Participant Register and (iii) any Excluded Taxes attributable to such Lender, in each case, that are payable or paid by the Administrative Agent in connection with any Loan Document, and any reasonable expenses arising therefrom or with respect thereto, whether or not such Taxes were correctly or legally imposed or asserted by the relevant Governmental Authority. A certificate as to the amount of such payment or liability delivered to any Lender by the Administrative Agent shall be conclusive absent manifest error. Each Lender hereby 66 LEGAL02/44946491v144946491v5


 
authorizes the Administrative Agent to set off and apply any and all amounts at any time owing to such Lender under any Loan Document or otherwise payable by the Administrative Agent to the Lender from any other source against any amount due to the Administrative Agent under this subsection. The provisions of this subsection shall continue to inure to the benefit of an Administrative Agent following its resignation or removal as Administrative Agent. (f) Evidence of Payments. As soon as practicable after any payment of Taxes by the Borrower or any other Loan Party to a Governmental Authority pursuant to this Section, the Borrower or such other Loan Party shall deliver to the Administrative Agent the original or a certified copy of a receipt issued by such Governmental Authority evidencing such payment, a copy of the return reporting such payment or other evidence of such payment reasonably satisfactory to the Administrative Agent. (g) Status of Lenders. (i) Any Lender that is entitled to an exemption from or reduction of withholding Tax with respect to payments made under any Loan Document shall deliver to the Borrower and the Administrative Agent, at the time or times reasonably requested by the Borrower or the Administrative Agent, such properly completed and executed documentation reasonably requested by the Borrower or the Administrative Agent as will permit such payments to be made without withholding or at a reduced rate of withholding. In addition, any Lender, if reasonably requested by the Borrower or the Administrative Agent, shall deliver such other documentation prescribed by Applicable Law or reasonably requested by the Borrower or the Administrative Agent as will enable the Borrower or the Administrative Agent to determine whether or not such Lender is subject to backup withholding or information reporting requirements. Notwithstanding anything to the contrary in the preceding two sentences, the completion, execution and submission of such documentation (other than such documentation set forth in the immediately following clauses (ii)(A), (ii)(B) and (ii)(D)) shall not be required if in the Lender’s reasonable judgment such completion, execution or submission would subject such Lender to any material unreimbursed cost or expense or would materially prejudice the legal or commercial position of such Lender. (ii) Without limiting the generality of the foregoing, in the event that the Borrower is a U.S. Person: (A) any Lender that is a U.S. Person shall deliver to the Borrower and the Administrative Agent on or prior to the date on which such Lender becomes a Lender under this Agreement (and from time to time thereafter upon the reasonable request of the Borrower or the Administrative Agent), an electronic copy (or an original if requested by the Borrower or the Administrative Agent) of an executed IRS Form W-9 (or any successor form) certifying that such Lender is exempt from U.S. federal backup withholding tax; (B) any Foreign Lender shall, to the extent it is legally entitled to do so, deliver to the Borrower and the Administrative Agent (in such number of copies as shall be requested by the recipient) on or prior to the date on which such Foreign Lender becomes a Lender under this Agreement (and from time to time thereafter upon the reasonable request of the Borrower or the Administrative Agent), whichever of the following is applicable: (I) in the case of a Foreign Lender claiming the benefits of an income tax treaty to which the United States is a party (x) with respect to 67 LEGAL02/44946491v144946491v5


 
payments of interest under any Loan Document, an electronic copy (or an original if requested by the Borrower or the Administrative Agent) of an executed IRS Form W-8BEN, or W-8BEN-E, as applicable, establishing an exemption from, or reduction of, U.S. federal withholding Tax pursuant to the “interest” article of such tax treaty and (y) with respect to any other applicable payments under any Loan Document, IRS Form W-8BEN or W-8BEN-E, as applicable, establishing an exemption from, or reduction of, U.S. federal withholding Tax pursuant to the “business profits” or “other income” article of such tax treaty; (II) an electronic copy (or an original if requested by the Borrower or the Administrative Agent) of an executed IRS Form W-8ECI; (III) in the case of a Foreign Lender claiming the benefits of the exemption for portfolio interest under Section 881(c) of the Internal Revenue Code, (x) a certificate substantially in the form of Exhibit J-1 to the effect that such Foreign Lender is not a “bank” within the meaning of Section 881(c)(3)(A) of the Internal Revenue Code, a “10 percent shareholder” of the Borrower within the meaning of Section 881(c)(3)(B) of the Internal Revenue Code, or a “controlled foreign corporation” described in Section 881(c)(3)(C) of the Internal Revenue Code (a “U.S. Tax Compliance Certificate”) and (y) an electronic copy (or an original if requested by the Borrower or the Administrative Agent) of IRS Form W-8BEN or W-8BEN-E, as applicable; or (IV) to the extent a Foreign Lender is not the beneficial owner, an electronic copy (or an original if requested by the Borrower or the Administrative Agent) of an executed IRS Form W-8IMY, accompanied by IRS Form W-8ECI, IRS Form W-8BEN or W-8BEN-E, as applicable, a U.S. Tax Compliance Certificate substantially in the form of Exhibit J-2 or Exhibit J-3, IRS Form W-9, and/or other certification documents from each beneficial owner, as applicable; provided that if the Foreign Lender is a partnership and one or more direct or indirect partners of such Foreign Lender are claiming the portfolio interest exemption, such Foreign Lender may provide a U.S. Tax Compliance Certificate substantially in the form of Exhibit J-4 on behalf of each such direct and indirect partner; (C) any Foreign Lender shall, to the extent it is legally entitled to do so, deliver to the Borrower and the Administrative Agent (in such number of copies as shall be requested by the recipient) on or prior to the date on which such Foreign Lender becomes a Lender under this Agreement (and from time to time thereafter upon the reasonable request of the Borrower or the Administrative Agent), an electronic copy (or an original if requested by the Borrower or the Administrative Agent) of any other form prescribed by Applicable Law as a basis for claiming exemption from or a reduction in U.S. federal withholding Tax, duly completed, together with such supplementary documentation as may be prescribed by Applicable Law to permit the Borrower or the Administrative Agent to determine the withholding or deduction required to be made; and (D) if a payment made to a Lender under any Loan Document would be subject to U.S. federal withholding Tax imposed by FATCA if such Lender were to fail to comply with the applicable reporting requirements of FATCA (including those 68 LEGAL02/44946491v144946491v5


 
contained in Section 1471(b) or 1472(b) of the Internal Revenue Code, as applicable), such Lender shall deliver to the Borrower and the Administrative Agent at the time or times prescribed by Applicable Law and at such time or times reasonably requested by the Borrower or the Administrative Agent such documentation prescribed by Applicable Law (including as prescribed by Section 1471(b)(3)(C)(i) of the Internal Revenue Code) and such additional documentation reasonably requested by the Borrower or the Administrative Agent as may be necessary for the Borrower and the Administrative Agent to comply with their obligations under FATCA and to determine that such Lender has complied with such Lender’s obligations under FATCA or to determine the amount to deduct and withhold from such payment. Solely for purposes of this clause (D), “FATCA” shall include any amendments made to FATCA after the date of this Agreement. Each Lender agrees that if any form or certification it previously delivered expires or becomes obsolete or inaccurate in any respect, it shall update such form or certification or promptly notify the Borrower and the Administrative Agent in writing of its legal inability to do so. (h) Treatment of Certain Refunds. If any party determines, in its sole discretion exercised in good faith, that it has received a refund of any Taxes as to which it has been indemnified pursuant to this Section (including by the payment of additional amounts pursuant to this Section), it shall pay to the indemnifying party an amount equal to such refund (but only to the extent of indemnity payments made under this Section with respect to the Taxes giving rise to such refund), net of all out-of-pocket expenses (including Taxes) of such indemnified party and without interest (other than any interest paid by the relevant Governmental Authority with respect to such refund). Such indemnifying party, upon the request of such indemnified party, shall repay to such indemnified party the amount paid over pursuant to this subsection (plus any penalties, interest or other charges imposed by the relevant Governmental Authority) in the event that such indemnified party is required to repay such refund to such Governmental Authority. Notwithstanding anything to the contrary in this subsection, in no event will the indemnified party be required to pay any amount to an indemnifying party pursuant to this subsection the payment of which would place the indemnified party in a less favorable net after-Tax position than the indemnified party would have been in if the Tax subject to indemnification and giving rise to such refund had not been deducted, withheld or otherwise imposed and the indemnification payments or additional amounts with respect to such Tax had never been paid. This subsection shall not be construed to require any indemnified party to make available its Tax returns (or any other information relating to its Taxes that it deems confidential) to the indemnifying party or any other Person. (i) Survival. Each party’s obligations under this Section shall survive the resignation or replacement of the Administrative Agent or any assignment of rights by, or the replacement of, a Lender, the termination of the Commitments and the repayment, satisfaction or discharge of all obligations under any Loan Document. ARTICLE IV. INTENTIONALLY OMITTED. ARTICLE V. YIELD PROTECTION, ETC. Section 5.1. Additional Costs; Capital Adequacy. (a) Capital Adequacy. If any Lender determines that any Regulatory Change affecting such Lender or any lending office of such Lender or such Lender’s holding company, if any, regarding capital or liquidity ratios or requirements, has or would have the effect of reducing the rate of return on such Lender’s capital or on the capital of such Lender’s holding company, if any, as a consequence of this 69 LEGAL02/44946491v144946491v5


 
Agreement, the Commitments of such Lender or the Loans made by, or participations in Letters of Credit or Swingline Loans held by, such Lender, to a level below that which such Lender or such Lender’s holding company could have achieved but for such Regulatory Change (taking into consideration such Lender’s policies and the policies of such Lender’s holding company with respect to capital adequacy), then from time to time the Borrower will pay to such Lender such additional amount or amounts as will compensate such Lender or such Lender’s holding company for any such reduction suffered. (b) Additional Costs. In addition to, and not in limitation of the immediately preceding subsection (a), the Borrower shall promptly pay to the Administrative Agent for the account of a Lender from time to time such amounts as such Lender may determine to be necessary to compensate such Lender for any costs incurred by such Lender that it reasonably determines are attributable to its making, maintaining, continuing or converting of any Term SOFR Loans or its obligation to make any Term SOFR Loans hereunder, any reduction in any amount receivable by such Lender under this Agreement or any of the other Loan Documents in respect of any of such Term SOFR Loans or such obligation or the maintenance by such Lender of capital in respect of its Term SOFR Loans or its Commitments (such increases in costs and reductions in amounts receivable being herein called “Additional Costs”), resulting from any Regulatory Change that: (i) changes the basis of taxation of any amounts payable to such Lender under this Agreement or any of the other Loan Documents in respect of any of such Term SOFR Loans or its Commitments (other than Indemnified Taxes, Taxes described in clauses (b) through (d) of the definition of Excluded Taxes and Connection Income Taxes); or (ii) imposes or modifies any reserve, special deposit, compulsory loan, insurance charge or similar requirements (other than Regulation D of the Board of Governors of the Federal Reserve System or other similar reserve requirement applicable to any other category of liabilities or category of extensions of credit or other assets by reference to which the interest rate on Term SOFR Loans is determined to the extent utilized when determining Adjusted Daily Simple SOFR or Adjusted Term SOFR, as applicable, for such Loans) relating to any extensions of credit or other assets of, or any deposits with or other liabilities of, or other credit extended by, or any other acquisition of funds by such Lender (or its parent corporation), or any commitment of such Lender (including, without limitation, the Commitments of such Lender hereunder) or (iii) imposes on any Lender or the London interbank market any other condition, cost or expense (other than Taxes) affecting this Agreement or the Loans made by such Lender. (c) Lender’s Suspension of Term SOFR Loans. Without limiting the effect of the provisions of the immediately preceding subsections (a) and (b), if by reason of any Regulatory Change, any Lender either (i) incurs Additional Costs based on or measured by the excess above a specified level of the amount of a category of deposits or other liabilities of such Lender that includes deposits by reference to which the interest rate on Daily Simple SOFR Loans or Term SOFR Loans is determined as provided in this Agreement or a category of extensions of credit or other assets of such Lender that includes Daily Simple SOFR Loans or Term SOFR Loans or (ii) becomes subject to restrictions on the amount of such a category of liabilities or assets that it may hold, then, if such Lender so elects by notice to the Borrower (with a copy to the Administrative Agent), the obligation of such Lender to make or Continue, or to Convert Base Rate Loans into, Term SOFR Loans shall be suspended until such Regulatory Change ceases to be in effect (in which case the provisions of Section 5.5. shall apply). (d) Additional Costs in Respect of Letters of Credit. Without limiting the obligations of the Borrower under the preceding subsections of this Section (but without duplication), if as a result of any Regulatory Change or any risk-based capital guideline or other requirement heretofore or hereafter issued by any Governmental Authority there shall be imposed, modified or deemed applicable any Tax (other than Indemnified Taxes, Taxes described in clauses (b) through (d) of the definition of Excluded Taxes and Connection Income Taxes), reserve, special deposit, capital adequacy or similar requirement against or with respect to or measured by reference to Letters of Credit and the result shall be to increase the cost to an Issuing Bank of issuing (or any Revolving Lender of purchasing participations in) or maintaining its 70 LEGAL02/44946491v144946491v5


 
obligation hereunder to issue (or purchase participations in) any Letter of Credit or reduce any amount receivable by any Issuing Bank or any Revolving Lender hereunder in respect of any Letter of Credit, then, upon demand by the such Issuing Bank or such Lender, the Borrower shall pay promptly, and in any event within 3 Business Days of demand, to the applicable Issuing Bank or, in the case of such Lender, to the Administrative Agent for the account of such Lender, from time to time as specified by such Issuing Bank or such Lender, such additional amounts as shall be sufficient to compensate such Issuing Bank or such Lender for such increased costs or reductions in amount. (e) Notification and Determination of Additional Costs. Each of the Administrative Agent, each Issuing Bank, each Lender, and each Participant, as the case may be, agrees to notify the Borrower of any event occurring after the Agreement Date entitling the Administrative Agent, such Issuing Bank, such Lender or such Participant to compensation under any of the preceding subsections of this Section as promptly as practicable; provided, however, that the failure of the Administrative Agent, any Issuing Bank, any Lender or any Participant to give such notice shall not release the Borrower from any of its obligations hereunder (and in the case of a Lender, to the Administrative Agent); provided further that no Lender shall be entitled to claim any additional cost, reduction in amounts, loss, tax or other additional amount under this Article V if such Lender fails to provide such notice to the Borrower within 180 days of the date such Lender becomes aware of the occurrence of the event giving rise to the additional cost, reduction in amounts, loss, tax or other additional amount. The Administrative Agent, each Issuing Bank, each Lender and each Participant, as the case may be, agrees to furnish to the Borrower (and in the case of the Issuing Banks, a Lender or a Participant to the Administrative Agent as well) a certificate setting forth in reasonable detail the basis and amount of each request for compensation under this Section. Determinations by the Administrative Agent, such Issuing Bank, such Lender, or such Participant, as the case may be, of the effect of any Regulatory Change shall be conclusive and binding for all purposes, provided that such determination is made on a reasonable basis and in good faith. Section 5.2. Changed Circumstances. (a) Anything herein to the contrary notwithstanding and unless and until a Benchmark Replacement is implemented in accordance with Section 5.2.(b) below, if, on or prior to the determination of Daily Simple SOFR or of Term SOFR for any Interest Period: (i) the Administrative Agent shall determine (which determination shall be conclusive) that reasonable and adequate means do not exist for ascertaining Daily Simple SOFR or Term SOFR for such Interest Period; or (ii) the Requisite Lenders reasonably determine (which determination shall be conclusive) that the relevant rates of interest referred to in the definition of Daily Simple SOFR or Term SOFR upon the basis of which the rate of interest for Daily Simple SOFR or Term SOFR Loans, as appliable, for such Interest Period, as applicable, is to be determined do not adequately and fairly cover the cost to the Lenders of making or maintaining Daily Simple SOFR Loans or Term SOFR Loans for such Interest Period, as applicable; then the Administrative Agent shall give the Borrower and each Lender prompt notice thereof and, so long as such condition remains in effect, the Lenders shall be under no obligation to, and shall not, make additional Daily Simple SOFR Loans or Term SOFR Loans, as applicable, (without limiting the obligation to make Base Rate Loans), Continue Term SOFR Loans or Convert Loans into Daily Simple SOFR Loans or Term SOFR Loans and the Borrower shall, immediately with respect to Daily Simple SOFR Loans and on the last day of each current Interest Period for each outstanding Term SOFR Loan, either prepay such Loan or Convert such Loan into a Base Rate Loan. 71 LEGAL02/44946491v144946491v5


 
(b) Benchmark Replacement Setting. (i) Benchmark Replacement. Notwithstanding anything to the contrary herein or in any other Loan Document, upon the occurrence of a Benchmark Transition Event with respect to any Benchmark, the Administrative Agent and the Borrower may amend this Agreement to replace the then-currentsuch Benchmark with a Benchmark Replacement. Any such amendment with respect to a Benchmark Transition Event will become effective at 5:00 p.m. on the fifth (5th) Business Day after the Administrative Agent has posted such proposed amendment to all affected Lenders and the Borrower so long as the Administrative Agent has not received, by such time, written notice of objection to such amendment from Lenders comprising the Requisite Lenders. No replacement of a Benchmark with a Benchmark Replacement pursuant to this Section 5.2(b)(i) will occur prior to the applicable Benchmark Transition Start Date. (ii) Benchmark Replacement Conforming Changes. In connection with the use, administration, adoption or implementation of a Benchmark Replacement, the Administrative Agent will have the right, in consultation with the Borrower, to make Conforming Changes from time to time and, notwithstanding anything to the contrary herein or in any other Loan Document, any amendments implementing such Conforming Changes will become effective without any further action or consent of any other party to this Agreement or any other Loan Document. (iii) Notices; Standards for Decisions and Determinations. The Administrative Agent will promptly notify the Borrower and the Lenders of (A) the implementation of any Benchmark Replacement and (B) the effectiveness of any Conforming Changes in connection with the use, administration, adoption or implementation of a Benchmark Replacement. The Administrative Agent will promptly notify the Borrower of the removal or reinstatement of any tenor of a Benchmark pursuant to Section 5.2(b)(iv). Any determination, decision or election that may be made by the Administrative Agent or, if applicable, the Borrower or any Lender (or group of Lenders) pursuant to this Section 5.2(b), including any determination with respect to a tenor, rate or adjustment or of the occurrence or non-occurrence of an event, circumstance or date and any decision to take or refrain from taking any action or any selection, will be conclusive and binding absent manifest error and may be made in its or their sole discretion and without consent from any other party to this Agreement or any other Loan Document, except, in each case, as expressly required pursuant to this Section 5.2(b). (iv) Unavailability of Tenor of Benchmark. Notwithstanding anything to the contrary herein or in any other Loan Document, at any time (including in connection with the implementation of a Benchmark Replacement), (A) if the then-current Benchmark is a term rate (including the Term SOFR Reference Rate) and either (1) any tenor for such Benchmark is not displayed on a screen or other information service that publishes such rate from time to time as selected by the Administrative Agent in its reasonable discretion or (2) the regulatory supervisor for the administrator of such Benchmark has provided a public statement or publication of information announcing that any tenor for such Benchmark is not or will not be representative, then the Administrative Agent may modify the definition of “Interest Period” (or any similar or analogous definition) for any Benchmark settings at or after such time to remove such unavailable or non-representative tenor and (B) if a tenor that was removed pursuant to clause (A) above either (1) is subsequently displayed on a screen or information service for a Benchmark (including a Benchmark Replacement) or (2) is not, or is no longer, subject to an announcement that it is not or will not be representative for a Benchmark (including a Benchmark Replacement), then the Administrative Agent may modify the definition of “Interest Period” (or any similar or analogous definition) for all Benchmark settings at or after such time to reinstate such previously removed tenor. 72 LEGAL02/44946491v144946491v5


 
(v) Benchmark Unavailability Period. Upon the Borrower’s receipt of notice of the commencement of a Benchmark Unavailability Period with respect to a given Benchmark, (A) the Borrower may revoke any pending request for a borrowing of, conversion to or continuation of Term any affected SOFR Loans to be made, converted or continued during any Benchmark Unavailability Period and, failing that, the Borrower will be deemed to have converted any such request into a request for a borrowing of or conversion to Base Rate Loans and (B) any outstanding affected Term SOFR Loans will be deemed to have been converted to Base Rate Loans (1) immediately, in the case of Daily Simple SOFR Loans and (2) at the end of the applicable Interest Period, in the case of Term SOFR Loans. During any Benchmark Unavailability Period with respect to any Benchmark or at any time that a tenor for theany then-current Benchmark is not an Available Tenor, the component of the Base Rate based upon the then-currentsuch Benchmark that is the subject of such Benchmark Unavailability Period or such tenor for such Benchmark, as applicable, will not be used in any determination of the Base Rate. Section 5.3. Illegality. Notwithstanding any other provision of this Agreement, if any Lender shall reasonably determine (which determination shall be conclusive and binding) that it has become unlawful for such Lender to honor its obligation to make or maintain Daily Simple SOFR Loans or Term SOFR Loans hereunder, then such Lender shall promptly notify the Borrower thereof (with a copy of such notice to the Administrative Agent) and such Lender’s obligation to make or Continue, or to Convert Loans of any other Type into, Daily Simple SOFR Loans or Term SOFR Loans, as applicable, shall be suspended, in each case, until such time as such Lender may again make and maintain Termsuch SOFR Loans (in which case the provisions of Section 5.5. shall be applicable (without limiting the obligation to make Base Rate Loans)). Section 5.4. Compensation. The Borrower shall pay to the Administrative Agent for the account of each Lender, upon the request of the Administrative Agent, such amount or amounts as the Administrative Agent shall determine in its reasonable discretion shall be sufficient to compensate such Lender for any loss, cost or expense (excluding lost profits) attributable to: (a) any payment or prepayment (whether mandatory or optional) of a Term SOFR Loan, or Conversion of a Term SOFR Loan, made by such Lender for any reason (including, without limitation, acceleration) on a date other than the last day of the Interest Period for such Loan; or (b) any failure by the Borrower for any reason (including, without limitation, the failure of any of the applicable conditions precedent specified in Article VI. to be satisfied) to borrow a Term SOFR Loan from such Lender on the date for such borrowing, or to Convert a Base Rate Loan into a Term SOFR Loan or Continue a Term SOFR Loan on the requested date of such Conversion or Continuation. Not in limitation of the foregoing, such compensation shall include, without limitation, in the case of a Term SOFR Loan, an amount equal to the then present value of (A) the amount of interest that would have accrued on such Term SOFR Loan for the remainder of the Interest Period at the rate applicable to such Term SOFR Loan, less (B) the amount of interest that would accrue on the same Term SOFR Loan for the same period if Adjusted Term SOFR were set on the date on which such Term SOFR Loan was repaid, prepaid or Converted or the date on which the Borrower failed to borrow, Convert or Continue such Term SOFR Loan calculating present value by using as a discount rate Adjusted Term SOFR quoted on such date. Upon the Borrower’s request, the Administrative Agent shall provide the Borrower 73 LEGAL02/44946491v144946491v5


 
with a statement setting forth in reasonable detail the basis for requesting such compensation and the method for determining the amount thereof. Any such statement shall be conclusive provided that such determination is made on a reasonable basis and in good faith. Section 5.5. Treatment of Affected Loans. If the obligation of any Lender to make Term SOFR Loans or to Continue, or to Convert Base Rate Loans into, Term SOFR Loans shall be suspended pursuant to Section 5.1.(c), Section 5.2. or Section 5.3. then such Lender’s Term SOFR Loans shall be automatically Converted into Base Rate Loans (1) immediately, with respect to any Daily Simple SOFR Loans and (2) on the last day(s) of the then current Interest Period(s) for Term SOFR Loans (or, in the case of a Conversion required by Section 5.1.(c), Section 5.2., or Section 5.3. on such earlier date as such Lender or the Administrative Agent, as applicable, may specify to the Borrower (with a copy to the Administrative Agent, as applicable) and, unless and until such Lender or the Administrative Agent, as applicable, gives notice as provided below that the circumstances specified in Section 5.1., Section 5.2. or Section 5.3. that gave rise to such Conversion no longer exist: (i) to the extent that such Lender’s Term SOFR Loans have been so Converted, all payments and prepayments of principal that would otherwise be applied to such Lender’s Term SOFR Loans shall be applied instead to its Base Rate Loans; and (ii) all Loans that would otherwise be made or Continued by such Lender as Term SOFR Loans shall be made or Continued instead as Base Rate Loans, and all Base Rate Loans of such Lender that would otherwise be Converted into Term SOFR Loans shall remain as Base Rate Loans. If such Lender or the Administrative Agent, as applicable, gives notice to the Borrower (with a copy to the Administrative Agent, as applicable) that the circumstances specified in Section 5.1.(c), 5.2 or 5.3. that gave rise to the Conversion of such Lender’s Term SOFR Loans pursuant to this Section no longer exist (which such Lender agrees to do promptly upon such circumstances ceasing to exist) at a time when Term SOFR Loans made by other Lenders are outstanding, then such Lender’s Base Rate Loans shall be automatically Converted, (1) immediately, with respect to any Daily Simple SOFR Loans and (2) on the first day(s) of the next succeeding Interest Period(s) for any such outstanding Term SOFR Loans, to the extent necessary so that, after giving effect thereto, all Loans held by the Lenders holding Termsuch SOFR Loans and by such Lender are held pro rata (as to principal amounts, Types and Interest Periods) in accordance with their respective Commitments. Section 5.6. Change of Lending Office. Each Lender agrees that it will use reasonable efforts (consistent with its internal policy and legal and regulatory restrictions) to designate an alternate Lending Office with respect to any of its Loans affected by the matters or circumstances described in Sections 3.10., 5.1. or 5.3. to reduce the liability of the Borrower or avoid the results provided thereunder, so long as such designation is not disadvantageous to such Lender as determined by such Lender in its sole discretion, except that such Lender shall have no obligation to designate a Lending Office located in the United States of America. Section 5.7. Assumptions Concerning Funding of Term SOFR Loans. Calculation of all amounts payable to a Lender under this Article shall be made as though such Lender had actually funded Term SOFR Loans through the purchase of deposits in the relevant market bearing interest at the rate applicable to such Term SOFR Loans in an amount equal to the amount of the 74 LEGAL02/44946491v144946491v5


 
SOFR Loans and, in the case of Term SOFR Loans and, having a maturity comparable to the relevant Interest Period; provided, however, that each Lender may fund each of its Term SOFR Loans in any manner it sees fit and the foregoing assumption shall be used only for calculation of amounts payable under this Article. Section 5.8. Affected Lenders. If (a) a Lender requests compensation pursuant to Section 3.10. or 5.1., and the Requisite Lenders are not also doing the same, or (b) the obligation of any Lender to make Term SOFR Loans or to Continue, or to Convert Base Rate Loans into, Term SOFR Loans shall be suspended pursuant to Section 5.1.(b) or 5.3. but the obligation of the Requisite Lenders shall not have been suspended under such Sections, (c) a Lender does not vote in favor of any amendment, modification or waiver to this Agreement which, pursuant to Section 13.6.(b), requires the vote of such Lender, and the Requisite Lenders shall have voted in favor of such amendment, modification or waiver, or (d) a Lender is a Defaulting Lender, then, so long as there does not then exist any Default or Event of Default, the Borrower may demand that such Lender (the “Affected Lender”), and upon such demand the Affected Lender shall promptly, assign its Commitment to an Eligible Assignee subject to and in accordance with the provisions of Section 13.5.(b) for a purchase price equal to (x) the aggregate principal balance of all Loans then owing to the Affected Lender plus (y) the aggregate amount of payments previously made by the Affected Lender under Section 2.3.(j) that have not been repaid, plus (z) any accrued but unpaid interest thereon and accrued but unpaid fees owing to the Affected Lender, or any other amount as may be mutually agreed upon by such Affected Lender and Eligible Assignee. Each of the Administrative Agent and the Affected Lender shall reasonably cooperate in effectuating the replacement of such Affected Lender under this Section, but at no time shall the Administrative Agent, such Affected Lender, any other Lender nor any Titled Agent be obligated in any way whatsoever to initiate any such replacement or to assist in finding an Eligible Assignee. The exercise by the Borrower of its rights under this Section shall be at the Borrower’s sole cost and expense and at no cost or expense to the Administrative Agent, the Affected Lender or any of the other Lenders. The terms of this Section shall not in any way limit the Borrower’s obligation to pay to any Affected Lender compensation owing to such Affected Lender pursuant to this Agreement (including, without limitation, pursuant to Sections 3.10., 5.1. or 5.4.) with respect to the periods up to the date of replacement. ARTICLE VI. CONDITIONS PRECEDENT Section 6.1. Initial Conditions Precedent. The obligation of the Lenders to effect or permit the occurrence of the first Credit Event hereunder, whether as the making of a Loan or the issuance of a Letter of Credit, is subject to the satisfaction of the following conditions precedent: (a) The Administrative Agent shall have received each of the following, in form and substance satisfactory to the Administrative Agent: (i) counterparts of this Agreement executed by each of the parties hereto; (ii) Notes of each Class executed by the Borrower, payable to each Lender of such Class (other than any Lender that has requested that it not receive a Note) and complying with the terms of Section 2.11.(a) and a replacement Swingline Note executed by the Borrower; (iii) the Guaranty executed by each of the Parent and each Material Subsidiary existing as of the Effective Date; 75 LEGAL02/44946491v144946491v5


 
(iv) the certificate or articles of incorporation or formation, articles of organization, certificate of limited partnership, declaration of trust or other comparable organizational instrument (if any) of each Loan Party certified by the Secretary or Assistant Secretary (or other individual performing similar functions) of such Loan Party as being a true, correct and complete copy thereof as of the Agreement Date; (v) a certificate of good standing (or certificate of similar meaning) with respect to each Loan Party issued as of a recent date by the Secretary of State of the state of formation of each such Loan Party and certificates of qualification to transact business or other comparable certificates issued as of a recent date by each Secretary of State (and any state department of taxation, as applicable) of each state in which such Loan Party is required to be so qualified and where failure to be so qualified could reasonably be expected to have a Material Adverse Effect; (vi) a certificate of incumbency signed by the Secretary or Assistant Secretary (or other individual performing similar functions) of each Loan Party with respect to each of the officers of such Loan Party authorized to execute and deliver the Loan Documents to which such Loan Party is a party, and in the case of the Borrower, authorized to execute and deliver on behalf of the Borrower Notices of Borrowing, Notices of Conversion, Notices of Continuation, Notices of Swingline Borrowing, and to request issuance of Letters of Credit; (vii) copies certified by the Secretary or Assistant Secretary (or other individual performing similar functions) of each Loan Party of (A) the by-laws of such Loan Party, if a corporation, the operating agreement, if a limited liability company, the partnership agreement, if a limited or general partnership, or other comparable document in the case of any other form of legal entity and (B) all corporate, partnership, member or other necessary action taken by such Loan Party to authorize the execution, delivery and performance of the Loan Documents to which it is a party; (viii) an opinion of counsel to the Loan Parties (other than any Accommodation Subsidiary that is not a Material Subsidiary), addressed to the Administrative Agent and the Lenders and covering such customary matters as may be required by the Administrative Agent; (ix) evidence that the Fees then due and payable under Section 3.5., together with all other fees, expenses and reimbursement amounts due and payable to the Administrative Agent, the Lead Arrangers and any of the Lenders, including without limitation, the fees and expenses of counsel to the Administrative Agent, have been paid; (x) a Compliance Certificate calculated as of the Effective Date (giving pro forma effect to the financing evidenced by this Agreement and the use of the proceeds of the Loans to be funded on the Agreement Date); (xi) a certificate by a Responsible Officer of the Borrower certifying that, as of the Effective Date, (i) the Liens securing the Existing Term Loan have been released or shall be released substantially simultaneously with the effectiveness of this Agreement, (ii) the Covenant Relief Period under the Existing Credit Agreement and the Existing Term Loan Agreement has ended, and (iii) the Restriction Period under the Existing Credit Agreement and the Existing Term Loan Agreement has ended; (xii) a Disbursement Instruction Agreement effective as of the Agreement Date; 76 LEGAL02/44946491v144946491v5


 
(xiii) (x) evidence of repayment in full of the “Term Loan” under and as defined in the Existing Credit Agreement and (y) evidence of termination of the Existing Term Loan Agreement and the repayment in full of the Existing Term Loan and all other obligations in connection with the Existing Term Loan Agreement, and the release of all Liens securing the Existing Term Loan; and (xiv) such other documents, agreements and instruments as the Administrative Agent, or any Lender through the Administrative Agent, may reasonably request. The provisions of clauses (iv) through (viii) of the immediately preceding subsection (a) shall not apply to Accommodation Subsidiaries that are not also Material Subsidiaries. (b) There shall not have occurred or become known to the Administrative Agent or any of the Lenders any event, condition, situation or status since the date of the information contained in the financial and business projections, budgets, pro forma data and forecasts concerning the Parent, the Borrower and its Subsidiaries delivered to the Administrative Agent and the Lenders prior to the Agreement Date that has had or could reasonably be expected to result in a Material Adverse Effect; (c) No litigation, action, suit, investigation or other arbitral, administrative or judicial proceeding shall be pending or threatened in writing which could reasonably be expected to (i) result in a Material Adverse Effect or (ii) restrain or enjoin, impose materially burdensome conditions on, or otherwise materially and adversely affect, the ability of the Borrower or any other Loan Party to fulfill its obligations under the Loan Documents to which it is a party; (d) The Parent, the Borrower and its Subsidiaries shall have received all approvals, consents and waivers, and shall have made or given all necessary filings and notices as shall be required to consummate the transactions contemplated hereby without the occurrence of any default under, conflict with or violation of (i) any Applicable Law or (ii) any agreement, document or instrument to which any Loan Party is a party or by which any of them or their respective properties is bound, except for such approvals, consents, waivers, filings and notices the receipt, making or giving of which would not reasonably be likely to (A) have a Material Adverse Effect, or (B) restrain or enjoin or impose materially burdensome conditions on, or otherwise materially and adversely affect the ability of the Borrower or any other Loan Party to fulfill its obligations under the Loan Documents to which it is a party; and (e) The Borrower and each other Loan Party shall have provided to the Administrative Agent and the Lenders the documentation and other information requested by the Administrative Agent in order to comply with requirements of any Anti-Money Laundering Laws, including, without limitation, the PATRIOT Act and any applicable “know your customer” rules and regulations. (f) Each Loan Party or Subsidiary thereof that qualifies as a “legal entity customer” under the Beneficial Ownership Regulation shall have delivered to the Administrative Agent, and any Lender requesting the same, a Beneficial Ownership Certification in relation to such Loan Party or such Subsidiary, in each case at least five (5) Business Days prior to the Effective Date. Section 6.2. Conditions Precedent to All Loans and Letters of Credit. The obligations of (i) Lenders to make any Loans and (ii) the Issuing Banks to issue Letters of Credit are each subject to the further conditions precedent that: (a) no Default or Event of Default shall exist as of the date of the making of such Loan or date of issuance of such Letter of Credit or would exist immediately after giving effect thereto, and no violation of the limits described in Section 2.15. would occur after giving effect thereto; (b) the representations and warranties made or deemed made by the Parent, the Borrower and each other Loan Party in the Loan Documents to which any of them is a party, 77 LEGAL02/44946491v144946491v5


 
shall be true and correct in all material respects (or, to the extent qualified by materiality or Material Adverse Effect, in all respects) on and as of the date of the making of such Loan or date of issuance of such Letter of Credit with the same force and effect as if made on and as of such date (except to the extent that such representations and warranties expressly relate solely to an earlier date (in which case such representations and warranties shall have been true and correct in all material respects (or, to the extent qualified by materiality or Material Adverse Effect, in all respects) on and as of such earlier date) and except for changes in factual circumstances not prohibited under the Loan Documents; and (c) in the case of the borrowing of Revolving Loans, the Administrative Agent shall have received a timely Notice of Borrowing, and in the case of a Swingline Loan, the Swingline Lender shall have received a timely Notice of Swingline Borrowing, and in the case of the issuance of a Letter of Credit, the Issuing Banks and the Administrative Agent shall have received a timely request for the issuance of such Letter of Credit. Each Credit Event shall constitute a certification by the Borrower to the effect set forth in clauses (a) and (b) in the preceding sentence (both as of the date of the giving of notice relating to such Credit Event and, unless the Borrower otherwise notifies the Administrative Agent prior to the date of such Credit Event, as of the date of such occurrence of such Credit Event). In addition, the Borrower shall be deemed to have represented to the Administrative Agent and the Lenders at the time any Loan is made or any Letter of Credit is issued that all conditions to the making of such Loan or issuing of such Letter of Credit contained in this Section have been satisfied. ARTICLE VII. REPRESENTATIONS AND WARRANTIES Section 7.1. Representations and Warranties. In order to induce the Administrative Agent and each Lender to enter into this Agreement and to make Loans and, in the case of the Issuing Banks, to issue Letters of Credit, the Parent and the Borrower represent and warrant to the Administrative Agent, each Issuing Bank and each Lender as follows: (a) Organization; Power; Qualification. Each of the Parent, the Borrower, the other Loan Parties and the other Subsidiaries is a corporation, partnership, limited liability company or other legal entity, duly organized or formed, validly existing and in good standing under the jurisdiction of its incorporation or formation, has the power and authority to own or lease its respective properties and to carry on its respective business as now being and hereafter proposed to be conducted and is duly qualified and is in good standing as a foreign corporation, limited liability company, partnership or other legal entity, and authorized to do business, in each jurisdiction in which the character of its properties or the nature of its business requires such qualification or authorization and where the failure to be so qualified or authorized could reasonably be expected to have, in each instance, a Material Adverse Effect. (b) Ownership Structure. As of the Effective Date, Part I of Schedule 7.1.(b) is a complete and correct list of all Subsidiaries of the Parent setting forth for each such Subsidiary, (i) the jurisdiction of organization of such Subsidiary, (ii) each Person holding any Equity Interests in such Subsidiary, (iii) the nature of the Equity Interests held by each such Person, (iv) the percentage of ownership of such Subsidiary represented by such Equity Interests and (v) whether such Subsidiary is a Material Subsidiary, a Significant Subsidiary, an Excluded Subsidiary, an Accommodation Subsidiary on the Effective Date or none of the foregoing. Except as disclosed in such Schedule, as of the Effective Date (A) each of the Parent and its Subsidiaries owns, free and clear of all Liens (other than Permitted Liens), and has the unencumbered right to vote, all outstanding Equity Interests in each Person shown to be held by it on such Schedule 7.1.(b), (B) all of the issued and outstanding capital stock of each such Person organized as a corporation is validly issued, fully paid and nonassessable and (C) there are no outstanding subscriptions, options, warrants, commitments, preemptive rights or agreements of any kind (including, without limitation, any stockholders’ or voting trust agreements) for the issuance, sale, registration or 78 LEGAL02/44946491v144946491v5


 
voting of, or outstanding securities convertible into, any additional shares of capital stock of any class, or partnership or other ownership interests of any type in, any such Person. As of the Effective Date, Part II of Schedule 7.1.(b) correctly sets forth all Unconsolidated Affiliates of the Parent, including the correct legal name of such Person, the type of legal entity which each such Person is, and all Equity Interests in such Person held directly or indirectly by the Parent. (c) Authorization of Loan Documents and Borrowings. The Borrower has the right and power, and has taken all necessary action to authorize it, to borrow and obtain other extensions of credit hereunder. The Borrower and each other Loan Party has the right and power, and has taken all necessary action to authorize it, to execute, deliver and perform each of the Loan Documents and the Fee Letters to which it is a party in accordance with their respective terms and to consummate the transactions contemplated hereby and thereby. The Loan Documents and the Fee Letters to which any Loan Party is a party have been duly executed and delivered by the duly authorized officers, agents and/or signatories of such Person and each is a legal, valid and binding obligation of such Person enforceable against such Person in accordance with its respective terms, except as the same may be limited by bankruptcy, insolvency, and other similar laws affecting the rights of creditors generally and the availability of equitable remedies for the enforcement of certain obligations (other than the payment of principal) contained herein or therein and as may be limited by equitable principles generally. (d) Compliance of Loan Documents with Laws, Etc. The execution, delivery and performance of this Agreement, the Notes, the other Loan Documents to which any Loan Party is a party and of the Fee Letters in accordance with their respective terms and the borrowings and other extensions of credit hereunder do not and will not, by the passage of time, the giving of notice, or both: (i) require any Governmental Approval or violate any Applicable Law (including all Environmental Laws) relating to the Borrower or any other Loan Party; (ii) conflict with, result in a breach of or constitute a default under the organizational documents of any Loan Party, or any indenture, agreement or other instrument to which the Borrower or any other Loan Party is a party or by which it or any of its respective properties may be bound; or (iii) result in or require the creation or imposition of any Lien upon or with respect to any property now owned or hereafter acquired by any Loan Party other than in favor of the Administrative Agent for its benefit and the benefit of the other Lender Parties. (e) Compliance with Law; Governmental Approvals. Each of the Borrower, the other Loan Parties and the other Subsidiaries is in compliance with each Governmental Approval applicable to it and in compliance with all other Applicable Laws (including, without limitation, Environmental Laws) relating to it except for noncompliances which, and Governmental Approvals the failure to possess which, could not, in the aggregate, reasonably be expected to cause a Default or Event of Default or have a Material Adverse Effect. (f) Title to Properties; Liens. As of the Effective Date, Part I of Schedule 7.1.(f) is a complete and correct listing of all real estate assets of the Parent, the Borrower, each other Loan Party and each other Subsidiary, setting forth, for each such Property, the average occupancy status of such Property for the period of twelve consecutive calendar fiscal months ending July 31, 2022. Each of the Parent, the Borrower, each other Loan Party and each other Subsidiary has good, marketable and legal title to, or a valid leasehold interest in, its respective assets (other than Permitted Liens and Liens on assets of an Excluded Subsidiary securing the Indebtedness which causes such Subsidiary to be an Excluded Subsidiary). As of the Effective Date, there are no Liens against any assets of the Parent, the Borrower or any other Subsidiary except for Permitted Liens and Liens on assets of an Excluded Subsidiary securing the Indebtedness which causes such Subsidiary to be an Excluded Subsidiary. (g) Existing Indebtedness; Total Indebtedness. Schedule 7.1.(g) is, as of the Effective Date, a complete and correct listing of all Indebtedness (including all Guarantees) of each of the Parent, the 79 LEGAL02/44946491v144946491v5


 
Borrower, the other Loan Parties and the other Subsidiaries, and if such Indebtedness is secured by any Lien, a description of all of the property subject to such Lien. (h) Material Contracts. Excluding Material Contracts evidencing Indebtedness listed on Schedule 7.1.(g), if any, Schedule 7.1.(h) is, as of the Effective Date, a true, correct and complete listing of all Material Contracts. No event or condition which with the giving of notice, the lapse of time, or both, would permit any party to any such Material Contract to terminate such Material Contract exists. (i) Litigation. Except as set forth on Schedule 7.1.(i), there are no actions, suits, investigations or proceedings pending (nor, to the knowledge of any Responsible Officer of the Parent or the Borrower, are there any actions, suits or proceedings threatened) against or in any other way relating adversely to or affecting the Parent, the Borrower, any other Loan Party, any other Subsidiary or any of their respective property in any court or before any arbitrator of any kind or before or by any other Governmental Authority which, (i) could reasonably be expected to have a Material Adverse Effect or (ii) in any manner draws into question the validity or enforceability of any Loan Documents or the Fee Letters. (j) Taxes. Subject to applicable extensions, all federal, state and other material tax returns of the Parent, the Borrower, each other Loan Party and each other Subsidiary required by Applicable Law to be filed have been duly filed, and all federal, state and other material Taxes of the Parent, the Borrower, each other Loan Party, each other Subsidiary and their respective properties, income, profits and assets which are due and payable have been paid, except any such nonpayment which is at the time permitted under Section 8.6. As of the Agreement Date, none of the United States income tax returns of the Parent, the Borrower any other Loan Party or any other Subsidiary is under audit. All charges, accruals and reserves on the books of the Parent, the Borrower, the other Loan Parties and the other Subsidiaries in respect of any taxes or other governmental charges are in accordance with GAAP. (k) Financial Statements. The Borrower has furnished to each Lender copies of (i) the audited consolidated balance sheet of the Parent and its consolidated Subsidiaries for the fiscal year ended December 31, 2021, and the related audited consolidated statements of operations, shareholders’ equity and cash flow for the fiscal year ended on such date, with the opinion thereon of KPMG LLP, and (ii) the unaudited consolidated balance sheet of the Parent and its consolidated Subsidiaries for the fiscal quarter ended June 30, 2022, and the related unaudited consolidated statements of operations, and cash flow of the Parent and its consolidated Subsidiaries for the fiscal quarter period ended on such date. Such balance sheets and statements (including in each case related schedules and notes) are complete and correct in all material respects and present fairly, in accordance with GAAP consistently applied throughout the periods involved, the consolidated financial position of the Parent and its consolidated Subsidiaries as at their respective dates and the results of operations and the cash flow for such periods (subject, as to interim statements, to changes resulting from normal year-end audit adjustments). Neither the Parent nor any of its Subsidiaries has on the Agreement Date any material contingent liabilities, liabilities, liabilities for taxes, unusual or long-term commitments or unrealized or forward anticipated losses from any unfavorable commitments that would be required to be set forth in its financial statements or notes thereto, except as referred to or reflected or provided for in said financial statements. (l) No Material Adverse Change. Since December 31, 2021, there has been no material adverse change in the business, assets, liabilities, financial condition or results of operations of the Parent and its Subsidiaries or the Borrower and its Subsidiaries, in each case, taken as a whole. Each of the Borrower and the Parent are Solvent, and the other Loan Parties taken as a whole are Solvent. (m) ERISA. 80 LEGAL02/44946491v144946491v5


 
(i) Each Benefit Arrangement and Plan is in compliance with the applicable provisions of ERISA, the Internal Revenue Code and other Applicable Laws in all material respects. Except with respect to Multiemployer Plans, each Qualified Plan (A) has received a favorable determination from the Internal Revenue Service indicating that such Qualified Plan is so qualified, or (B) is maintained under a prototype or volume submitter plan and is entitled to rely upon a favorable opinion or advisory letter issued by the Internal Revenue Service with respect to such prototype or volume submitter plan. To the best knowledge of the Parent and the Borrower, nothing has occurred which could reasonably be expected to result in the loss of their reliance on the Qualified Plan’s or Plan’s favorable determination letter, opinion or advisory letter. (ii) With respect to any Benefit Arrangement that is a retiree welfare benefit arrangement, all amounts have been accrued on the applicable ERISA Group’s financial statements in accordance with FASB ASC 715. The “benefit obligation” of all Plans does not exceed the “fair market value of plan assets” for such Plans by more than $10,000,000 all as determined by and with such terms defined in accordance with FASB ASC 715. (iii) Except as could not reasonably be expected, individually or in the aggregate, to have a Material Adverse Effect: (i) no ERISA Event has occurred or is expected to occur; (ii) there are no pending, or to the best knowledge of the Parent and the Borrower, threatened, claims, actions or lawsuits or other action by any Governmental Authority, plan participant or beneficiary with respect to a Benefit Arrangement; (iii) there are no violations of the fiduciary responsibility rules with respect to any Benefit Arrangement or Plan; (iv) no member of the ERISA Group has engaged in a non-exempt “prohibited transaction,” as defined in Section 406 of ERISA and Section 4975 of the Internal Revenue Code, in connection with any Benefit Arrangement or Plan, that would subject the Parent or Borrower to a tax on prohibited transactions imposed by Section 502(i) of ERISA or Section 4975 of the Internal Revenue Code and (v) no assessment or tax has arisen under Section 4980H of the Internal Revenue Code. (n) Not Plan Assets; No Prohibited Transactions. None of the assets of the Parent, the Borrower, any other Loan Party or any other Subsidiary constitutes “plan assets” within the meaning of ERISA, the Internal Revenue Code and the respective regulations promulgated thereunder. Assuming that no Lender funds any amount payable by it hereunder with “plan assets,” as that term is defined in 29 C.F.R. 2510.3-101, the execution, delivery and performance of this Agreement and the other Loan Documents, and the borrowing and repayment of amounts hereunder, do not and will not constitute “prohibited transactions” under Section 406 of ERISA or Section 4975 of the Internal Revenue Code. (o) Absence of Defaults. None of the Loan Parties or any of the other Subsidiaries is in default under its certificate or articles of incorporation or formation, bylaws, partnership agreement or other similar organizational documents, and no event has occurred, which has not been remedied, cured or waived, which, in any such case: (i) constitutes a Default or an Event of Default; or (ii) constitutes, or which with the passage of time, the giving of notice, or both, would constitute, a default or event of default by the Parent, the Borrower, any other Loan Party or any other Subsidiary under any agreement (other than this Agreement) or judgment, decree or order to which any such Person is a party or by which any such Person or any of its respective properties may be bound where such default or event of default could, individually or in the aggregate, reasonably be expected to have a Material Adverse Effect. (p) Environmental Laws. In the ordinary course of business each of the Parent, the Borrower, each other Loan Party and each other Subsidiary reviews the compliance with Environmental Laws of its respective business, operations and properties. Each of the Parent, the Borrower, each other Loan Party and the other Subsidiary: (i) is in compliance with all Environmental Laws applicable to its 81 LEGAL02/44946491v144946491v5


 
business, operations and the Properties, (ii) has obtained all Governmental Approvals which are required under Environmental Laws, and each such Governmental Approval is in full force and effect, and (iii) is in compliance with all terms and conditions of such Governmental Approvals, where with respect to each of the immediately preceding clauses (i) through (iii) the failure to obtain or to comply with could reasonably be expected to have a Material Adverse Effect. Except for any of the following matters that could not reasonably be expected to have a Material Adverse Effect, no Loan Party has any knowledge of, or has received written notice of, any past, present, or pending releases, events, conditions, circumstances, activities, practices, incidents, facts, occurrences, actions, or plans that, with respect to any Loan Party or any other Subsidiary, their respective businesses, operations or with respect to the Properties, may: (i) cause or contribute to an actual or alleged violation of or noncompliance with Environmental Laws, (ii) cause or contribute to any other potential common-law or legal claim or other liability, or (iii) cause any of the Properties to become subject to any restrictions on ownership, occupancy, use or transferability under any Environmental Law or require the filing or recording of any notice, approval or disclosure document under any Environmental Law and, with respect to the immediately preceding clauses (i) through (iii) is based on or related to the on-site or off-site manufacture, generation, processing, distribution, use, treatment, storage, disposal, transport, removal, clean up or handling, or the emission, discharge, release or threatened release of any Hazardous Material, or any other requirement under Environmental Law. There is no civil, criminal, or administrative action, suit, demand, claim, hearing, written notice, or demand letter, mandate, order, lien, request, investigation, or proceeding pending or, to the Parent’s or Borrower’s knowledge, threatened in writing, against the Parent, the Borrower, any other Loan Party or any other Subsidiary relating in any way to Environmental Laws which reasonably could be expected to have a Material Adverse Effect. To the Parent’s or Borrower’s knowledge, none of the Properties of the Parent, the Borrower, any other Loan Party or any other Subsidiary is listed on or proposed for listing on the National Priority List promulgated pursuant to the Comprehensive Environmental Response, Compensation and Liability Act of 1980 and its implementing regulations, or any state or local priority list promulgated pursuant to any analogous state or local law. To Parent’s or Borrower’s knowledge, no Hazardous Materials generated at or transported from any such Properties is or has been transported to, or disposed of at, any location that is listed or proposed for listing on the National Priority List or any analogous state or local priority list, or any other location that is or has been the subject of a clean-up, removal or remedial action pursuant to any Environmental Law, except to the extent that such transportation or disposal could not reasonably be expected to result in a Material Adverse Effect. (q) Investment Company. None of the Parent, the Borrower, any other Loan Party or any other Subsidiary is (i) an “investment company” or a company “controlled” by an “investment company” within the meaning of the Investment Company Act of 1940, as amended, or (ii) subject to any other Applicable Law which purports to regulate or restrict its ability to borrow money or obtain other extensions of credit or to consummate the transactions contemplated by this Agreement or to perform its obligations under any Loan Document to which it is a party. (r) Margin Stock. None of the Parent, the Borrower, any other Loan Party or any other Subsidiary is engaged principally, or as one of its important activities, in the business of extending credit for the purpose, whether immediate, incidental or ultimate, of buying or carrying “margin stock” within the meaning of Regulation U of the Board of Governors of the Federal Reserve System. (s) Affiliate Transactions. Except as permitted by Section 10.11., none of the Parent, the Borrower, any other Loan Party or any other Subsidiary is a party to or bound by any agreement or arrangement with any Affiliate. (t) Intellectual Property. Each of the Loan Parties and each other Subsidiary owns or has the right to use, under valid license agreements or otherwise, all material registered patents, licenses, 82 LEGAL02/44946491v144946491v5


 
franchises, registered trademarks, trademark rights, service marks, service mark rights, trade names, trade name rights, trade secrets and copyrights (collectively, “Intellectual Property”) necessary to the conduct of its businesses as now conducted and as contemplated by the Loan Documents, without, to the knowledge of the Loan Parties, conflict in any material respect with any registered patent, license, franchise, registered trademark, trademark right, service mark, service mark right, trade secret, trade name, copyright, or other proprietary right of any other Person. The Parent, the Borrower and each other Subsidiary have taken all such steps as they deem reasonably necessary to protect their respective rights under and with respect to such Intellectual Property. (u) Business. As of the Agreement Date, the Parent, the Borrower, the other Loan Parties and the other Subsidiaries are engaged in the business of developing, construction, acquiring, owning and operating hotel properties, together with other business activities incidental thereto. (v) Broker’s Fees. No broker’s or finder’s fee, commission or similar compensation will be payable with respect to the transactions contemplated hereby. No other similar fees or commissions will be payable by any Loan Party for any other services rendered to the Parent, the Borrower, any other Loan Party or any other Subsidiary ancillary to the transactions contemplated hereby. (w) Accuracy and Completeness of Information. All written information, reports and data (other than financial projections and other forward looking statements) furnished to the Administrative Agent or any Lender by, on behalf of, or at the direction of, the Parent, the Borrower, any other Loan Party or any other Subsidiary were, at the time the same were so furnished, and when taken as a whole, complete and correct in all material respects, to the extent necessary to give the recipient a true and accurate knowledge of the subject matter, or, in the case of financial statements, present fairly in all material respects, in accordance with GAAP consistently applied throughout the periods involved in each case, the financial position of the Persons involved as at the date thereof and the results of operations for such periods (subject, as to interim statements, to changes resulting from normal year end audit adjustments and absence of full footnote disclosure). All financial projections and other forward looking statements prepared by or on behalf of the Parent, the Borrower, any other Loan Party or any other Subsidiary that have been or may hereafter be made available to the Administrative Agent or any Lender were or will be prepared in good faith based on assumptions believed by the Borrower to be reasonable at the time such projections or statements are made or delivered but with it being understood that such projections and statement are not a guarantee of future performance. As of the Effective Date, no fact is known to any Loan Party which has had, or may reasonably be expected in the future to have (so far as any Loan Party can reasonably foresee), a Material Adverse Effect which has not been set forth in the financial statements referred to in Section 7.1.(k) or in such information, reports or data or otherwise disclosed in writing to the Administrative Agent and the Lenders. As of the Effective Date, all of the information included in the Beneficial Ownership Certification, if applicable, is true and correct. (x) REIT Status. The Parent has elected to be treated as a REIT under the Internal Revenue Code, the Parent is qualified as a REIT and each of its Subsidiaries that is a corporation is a Qualified REIT Subsidiary or Taxable REIT Subsidiary, except where a Subsidiary’s failure to so qualify could not reasonably be expected to have an adverse effect on the Parent’s qualification as a REIT. (y) Unencumbered Properties. Each of the Properties included in calculations of the Unencumbered Property Value satisfies all of the requirements contained in the definition of “Eligible Property” (except to the extent such requirements were waived by Requisite Lenders). Each of the Eligible Properties as of the Effective Date are listed on Schedule 7.1.(y). (z) Anti-Corruption Laws and Sanctions; Anti-Terrorism Laws. 83 LEGAL02/44946491v144946491v5


 
(i) None of (A) the Parent, the Borrower, any Subsidiary, any of their respective directors, officers, or, to the knowledge of the Parent, the Borrower or such Subsidiary, any of their respective employees or Affiliates, or (B) to the knowledge of the Parent or the Borrower, any agent or representative of the Parent, the Borrower or any Subsidiary that will act in any capacity in connection with or benefit from any Loan or Letter of Credit, (I) is a Sanctioned Person or currently the subject or target of any Sanctions, (II) is controlled by or is acting on behalf of a Sanctioned Person, (III) has its assets located in a Sanctioned Country, (IV) is under administrative, civil or criminal investigation for an alleged violation of, or received notice from or made a voluntary disclosure to any governmental entity regarding a possible violation of, Anti-Corruption Laws, Anti-Money Laundering Laws or Sanctions by a governmental authority that enforces Sanctions or any Anti-Corruption Laws or Anti-Money Laundering Laws, or (V) directly or indirectly derives revenues from investments in, or transactions with, Sanctioned Persons. (ii) Each of the Parent, the Borrower and their respective Subsidiaries has implemented and maintains in effect policies and procedures reasonably designed to promote and achieve compliance by the Parent, the Borrower and their respective Subsidiaries and their respective directors, officers, employees, agents and Affiliates with applicable Anti-Corruption Laws, Anti-Money Laundering Laws and Sanctions. (iii) Each of the Parent, the Borrower and its Subsidiaries, each director, officer, and to the knowledge of the Parent and the Borrower, employee, agent and Affiliate of the Parent, the Borrower and each such Subsidiary, is in compliance with applicable Anti-Corruption Laws, Anti-Money Laundering Laws and Sanctions in all material respects. (iv) No proceeds of any Loan or Letter of Credit have been used, directly or (to the knowledge of the Borrower) indirectly, by the Borrower, any of its Subsidiaries or any of its or their respective directors, officers, employees and agents in violation of Section 8.8.(b). (aa) Affected Financial Institution. None of the Parent, Borrower or any of their respective Subsidiaries is an Affected Financial Institution. Section 7.2. Survival of Representations and Warranties, Etc. All statements contained in any certificate, financial statement or other instrument delivered by or on behalf of any Loan Party or any other Subsidiary to the Administrative Agent, the Sustainability Structuring Agents or any Lender pursuant to or in connection with this Agreement or any of the other Loan Documents (including, but not limited to, any such statement made in or in connection with any amendment thereto or any statement contained in any certificate, financial statement or other instrument delivered by or on behalf of any Loan Party prior to the Agreement Date and delivered to the Administrative Agent, the Sustainability Structuring Agents or any Lender in connection with the underwriting or closing the transactions contemplated hereby) shall constitute representations and warranties made by the Parent and the Borrower to the Administrative Agent, the Sustainability Structuring Agents and the Lenders under this Agreement. All representations and warranties made under this Agreement and the other Loan Documents shall be deemed to be made at and as of the Agreement Date, the Effective Date, the date on which any extension of the Termination Date is effectuated pursuant to Section 2.13. and at and as of the date of the occurrence of each Credit Event, except to the extent that such representations and warranties expressly relate solely to an earlier date (in which case such representations and warranties shall have been true and correct in all material respects on and as of such earlier date) and except for changes in factual circumstances not prohibited under the Loan Documents. All such representations and warranties shall survive the effectiveness of this 84 LEGAL02/44946491v144946491v5


 
Agreement, the execution and delivery of the Loan Documents and the making of the Loans and the issuance of the Letters of Credit. ARTICLE VIII. AFFIRMATIVE COVENANTS For so long as this Agreement is in effect, unless the appropriate Lenders shall otherwise consent in the manner provided for in Section 13.6., the Parent and the Borrower shall comply with the following covenants: Section 8.1. Preservation of Existence and Similar Matters. Except as otherwise permitted under Section 10.7., the Parent and the Borrower shall, and shall cause each other Loan Party and each other Subsidiary to, preserve and maintain its respective existence, rights, franchises, licenses and privileges in the jurisdiction of its incorporation or formation and qualify and remain qualified and authorized to do business in each jurisdiction in which the character of its properties or the nature of its business requires such qualification and authorization and where the failure to be so authorized and qualified could reasonably be expected to have a Material Adverse Effect; provided, however, that nothing in this Section 8.1. will prohibit the Parent or any other Loan Party or any of their Subsidiaries from engaging in any transactions permitted under this Agreement, including Section 10.7., and neither the Parent nor any other Loan Party or any of their Subsidiaries shall be required to preserve any such right, franchise or existence if the board of directors of the Parent or the Borrower shall determine that the preservation thereof is no longer desirable in the conduct of the business of the Parent, the Borrower and their Subsidiaries taken as a whole and that the loss thereof is not adverse in any material respect to the Lenders. Section 8.2. Compliance with Applicable Law and Material Contracts. The Parent and the Borrower shall, and shall cause each other Loan Party and each other Subsidiary to, comply with (a) all Applicable Laws, including the obtaining of all Governmental Approvals, the failure with which to comply could reasonably be expected to have a Material Adverse Effect, and (b) all terms and conditions of all Material Contracts to which it is a party, the failure with which to comply could give any other party thereto the right to terminate such Material Contract. Section 8.3. Maintenance of Property. In addition to the requirements of any of the other Loan Documents, the Parent and the Borrower shall, and shall cause each other Loan Party and each other Subsidiary to, (a) protect and preserve all of its respective material properties, including, but not limited to, all Intellectual Property (to the extent reasonably necessary in connection with operations), and maintain in good repair, working order and condition all tangible properties, ordinary wear and tear and insured casualty losses excepted, and (b) make or cause to be made all repairs, renewals, replacements and additions to such properties necessary or appropriate in the Borrower’s good faith and reasonable judgment, so that the business carried on in connection therewith may be properly and advantageously conducted at all times. Section 8.4. Conduct of Business. The Parent and the Borrower shall, and shall cause each other Loan Party and each other Subsidiary taken as a whole to, carry on the business as described in Section 7.1.(u) and not enter into any line of business not otherwise engaged in by such Person as of the Agreement Date. 85 LEGAL02/44946491v144946491v5


 
Section 8.5. Insurance. In addition to the requirements of any of the other Loan Documents, the Parent and the Borrower shall, and shall cause each other Loan Party and each other Subsidiary to, maintain insurance (on a replacement cost basis) with financially sound and reputable insurance companies against such risks (including, without limitation, acts of terrorism) and in such amounts as is customarily maintained by prudent Persons engaged in similar businesses and in similar locations or as may be required by Applicable Law. At the time financial statements are furnished pursuant to Section 9.2. and from time to time upon the request of the Administrative Agent, the Borrower shall deliver to the Administrative Agent a detailed list, together with copies of all policies of the insurance then in effect, stating the names of the insurance companies, the amounts and rates of the insurance, the dates of the expiration thereof and the properties and risks covered thereby. Section 8.6. Payment of Taxes and Claims. The Parent and the Borrower shall, and shall cause each other Loan Party and each other Subsidiary to, pay and discharge before delinquent (a) all federal and state income taxes and all other material taxes, assessments and governmental charges or levies imposed upon it or upon its income or profits or upon any properties belonging to it, and (b) all lawful claims of materialmen, mechanics, carriers, warehousemen and landlords for labor, materials, supplies and rentals which, if unpaid, might become a Lien on any properties of such Person (other than any such claim that constitutes a Permitted Lien under clause (a)(y) of the definition of “Permitted Liens”); provided, however, that this Section shall not require the payment or discharge of any such tax, assessment, charge, levy or claim (i) which is being contested in good faith by appropriate proceedings which operate to suspend the collection thereof and for which adequate reserves have been established on the books of such Person in accordance with GAAP or (ii) to the extent covered by title insurance. Section 8.7. Inspections. The Parent and the Borrower shall, and shall cause each other Loan Party and each other Subsidiary to, permit the representatives or agents of any Lender or the Administrative Agent, from time to time after reasonable prior notice and in a manner that does not unreasonably disrupt the normal business operations of the Parent, the Borrower or such Subsidiary, in each case so long as no Event of Default shall be in existence, as often as may be reasonably requested, but only during normal business hours, as the case may be, to: (a) visit and inspect all properties of the Parent, the Borrower or such Subsidiary to the extent any such right to visit or inspect is within the control of such Person; provided that such visit and inspection shall not include the extraction of soil or other sample testing related to Environmental Law or Hazardous Materials, unless a Default or Event of Default exists; (b) inspect and make extracts from their respective books and records, including but not limited to management letters prepared by independent accountants; and (c) discuss with its officers and employees, and its independent accountants, its business, properties, condition (financial or otherwise), results of operations and performance. If requested by the Administrative Agent, the Parent and the Borrower shall execute an authorization letter addressed to their accountants authorizing the Administrative Agent or any Lender to discuss the financial affairs of the Parent, the Borrower, any other Loan Party or any other Subsidiary with their accountants. The Parent may designate a representative to accompany any Lender or Administrative Agent in connection with such visits, inspections and discussion unless a Default or Event of Default exists. The Borrower shall be obligated to reimburse the Administrative Agent and the Lenders for their reasonable costs and expenses incurred in connection with the exercise of their rights under this Section only if such exercise occurs while an Event of Default exists. 86 LEGAL02/44946491v144946491v5


 
Section 8.8. Use of Proceeds; Letters of Credit. (a) The Borrower will use the proceeds of the Loans only (i) on the Effective Date, to (x) repay in full all outstanding obligations under the Existing Term Loan Agreement and (y) to pay fees and expenses relating to this Agreement and such repayment, (ii) after the Effective Date but on or prior to December 31, 2022, to repay the 2023 Mortgage Debt and (iii) thereafter for the general working capital and other general corporate purposes of the Borrower and its Subsidiaries, including without limitation, to finance acquisitions otherwise not prohibited under this Agreement, to finance capital expenditures and the repayment of Indebtedness of the Borrower and its Subsidiaries and for short-term bridge advances and the payment of fees and expenses related to this Agreement. The Borrower shall only use Letters of Credit for the same purposes for which it may use the proceeds of Loans. The Borrower shall not, and shall not permit any other Loan Party or any other Subsidiary to, use any part of such proceeds to purchase or carry, or to reduce or retire or refinance any credit incurred to purchase or carry, any margin stock (within the meaning of Regulation U or Regulation X of the Board of Governors of the Federal Reserve System) or to extend credit to others for the purpose of purchasing or carrying any such margin stock. (b) The Borrower will not request any Loan or Letter of Credit, and the Borrower shall not use, and shall ensure that its Subsidiaries and its or their respective directors, officers, employees and agents shall not use, the proceeds of any Loan or Letter of Credit, directly or to Borrower’s knowledge indirectly, (i) in furtherance of an offer, payment, promise to pay, or authorization of the payment or giving of money, or anything else of value, to any Person in violation of any Anti-Corruption Laws or Anti-Money Laundering Laws, (ii) for the purpose of funding, financing or facilitating any activities, business or transaction of or with any Sanctioned Person, or in any Sanctioned Country, or (iii) in any manner that would result in the violation of any Sanctions applicable to any party hereto. Section 8.9. Environmental Matters. The Parent and the Borrower shall, and shall cause each other Loan Party and each other Subsidiary to, comply with all Environmental Laws, the failure with which to comply could reasonably be expected to have a Material Adverse Effect. If the Parent, the Borrower, or any other Subsidiary shall (a) receive written notice that any violation of any Environmental Law may have been committed by such Person, (b) receive written notice that any administrative or judicial complaint or order has been filed or is about to be filed against the Parent, the Borrower or any other Subsidiary alleging violations of any Environmental Law or requiring any such Person to take any action in connection with the release of Hazardous Materials or (c) receive any written notice from a Governmental Authority or private party alleging that any such Person may be liable or responsible for costs associated with a response to or cleanup of a release of Hazardous Materials or any damages caused thereby, and the matters referred to in such notices, individually or in the aggregate, could reasonably be expected to have a Material Adverse Effect, the Borrower shall provide the Administrative Agent with a copy of such notice promptly, and in any event within 10 Business Days, after the receipt thereof. The Parent and the Borrower shall, and shall cause each other Loan Party and each other Subsidiary to, promptly take all actions necessary to prevent the imposition of any material Liens on any of their respective properties arising out of or related to any Environmental Laws (other than a Lien (i) which is being contested in good faith by appropriate proceedings which operate to suspend the enforcement thereof and for which adequate reserves have been established on the books of the Parent, the Borrower or such Subsidiary, as applicable, in accordance with GAAP, (ii) which has been bonded-off in a manner reasonably acceptable to the Administrative Agent, (iii) consisting of restrictions on the use of real property, which restrictions do not materially detract from the value of such property or impair the intended use thereof in the business of the Parent, the Borrower and its other Subsidiaries or (iv) which could not reasonably be 87 LEGAL02/44946491v144946491v5


 
expected to have a Material Adverse Effect). Nothing in this Section shall impose any obligation or liability whatsoever on the Administrative Agent or any Lender. Section 8.10. Books and Records. The Parent and the Borrower shall, and shall cause each Subsidiary to, maintain books and records pertaining to its respective business operations in such detail, form and scope as is consistent with good business practice and in accordance with GAAP. Section 8.11. Further Assurances. The Parent and the Borrower shall, at their cost and expense and upon request of the Administrative Agent, execute and deliver or cause to be executed and delivered, to the Administrative Agent such further instruments, documents and certificates consistent with the existing terms and conditions of the Loan Documents, and do and cause to be done such further acts that may be reasonably necessary or advisable in the reasonable opinion of the Administrative Agent to carry out more effectively the provisions and purposes of this Agreement and the other Loan Documents. Section 8.12. REIT Status. The Parent shall at all times maintain its status as a REIT and election to be treated as a REIT under the Internal Revenue Code. Section 8.13. Exchange Listing. The Parent shall maintain at least one class of common Equity Interest of the Parent having trading privileges on the New York Stock Exchange or the American Stock Exchange or which is subject to price quotations on the over-the-counter market as reported by the National Association of Securities Dealers Automated Quotation System. Section 8.14. Additional Guarantors. (a) Prior to the Investment Grade Rating Date and within 30 days of any Person becoming a Material Subsidiary or an Accommodation Subsidiary after the Effective Date, the Borrower shall deliver to the Administrative Agent each of the following items, each in form and substance satisfactory to the Administrative Agent: (i) an Accession Agreement executed by such Subsidiary and (ii) the items with respect to such Subsidiary that would have been delivered under Sections 6.1.(a)(iv) through (viii), 6.1.(e) and 6.1.(f) if such Subsidiary had been a Guarantor on the Effective Date; provided, however, promptly (and in any event within 30 days) upon any Excluded Subsidiary that is a Material Subsidiary ceasing to be subject to the restriction which prevented it from delivering an Accession Agreement pursuant to this Section, such Subsidiary shall comply with the provisions of this Section. (b) On and at all times after the Investment Grade Rating Date, the Borrower shall cause any Subsidiary that is not already a Guarantor and to which any of the following conditions applies to become a Guarantor by delivering to the Administrative Agent each of the following items, each in form and substance satisfactory to the Administrative Agent: (i) an Accession Agreement executed by such Subsidiary and (ii) the items with respect to such Subsidiary that would have been delivered under Sections 6.1.(a)(iv) through (viii), 6.1.(e) and 6.1.(f) if such Subsidiary had been a Guarantor on the Effective Date: 88 LEGAL02/44946491v144946491v5


 
(i) such Subsidiary Guarantees, or otherwise becomes obligated in respect of, any Indebtedness of the Parent, the Borrower or any other Subsidiary of the Parent or the Borrower; or (ii) (A) such Subsidiary owns an Unencumbered Property (including, for the avoidance of doubt, any Accommodation Subsidiary) and (B) such Subsidiary, or any other Subsidiary that directly or indirectly owns any Equity Interests in such Subsidiary, has incurred, acquired or suffered to exist any Indebtedness. (c) The Borrower may, at its option, cause any Subsidiary that is not already a Guarantor to become a Guarantor by delivering to the Administrative Agent (i) an Accession Agreement executed by such Subsidiary and (ii) the items with respect to such Subsidiary that would have been delivered under Sections 6.1.(a)(iv) through (viii), 6.1.(e) and 6.1.(f) if such Subsidiary had been a Guarantor on the Effective Date. Section 8.15. Release of Guarantors. The Borrower may request in writing that the Administrative Agent release, and upon receipt of such request the Administrative Agent shall release (subject to the terms of the Guaranty), a Guarantor (other than the Parent) from the Guaranty so long as: (i) either (A) the Investment Grade Rating Date has occurred or (B) prior to an Investment Grade Rating Date, such Guarantor has ceased to be, or simultaneously with its release from the Guaranty will cease to be, a Material Subsidiary; (ii) such Guarantor is not otherwise required to be a party to the Guaranty under: (A) prior to the Investment Grade Rating Date, Section 8.14.(a) or (B) on or after the Investment Grade Rating Date, Section 8.14.(b); (iii) no Default or Event of Default shall then be in existence or would occur as a result of such release, including without limitation, a Default or Event of Default resulting from a violation of any of the covenants contained in Section 10.1.; (iv) the representations and warranties made or deemed made by the Borrower and each other Loan Party in the Loan Documents to which any of them is a party, shall be true and correct on and as of the date of such release with the same force and effect as if made on and as of such date except to the extent that such representations and warranties expressly relate solely to an earlier date (in which case such representations and warranties shall have been true and accurate on and as of such earlier date) and except for changes in factual circumstances not prohibited under the Loan Documents; and (v) the Administrative Agent shall have received such written request at least 10 Business Days (or such shorter period as may be acceptable to the Administrative Agent) prior to the requested date of release. Delivery by the Borrower to the Administrative Agent of any such request shall constitute a representation by the Borrower that the matters set forth in the preceding sentence (both as of the date of the giving of such request and as of the date of the effectiveness of such request) are true and correct with respect to such request. The Administrative Agent agrees to furnish to the Borrower, at the Borrower’s request and at the Borrower’s sole cost and expense, any release, termination, or other agreement or document evidencing the foregoing release as may be reasonably requested by the Borrower. Section 8.16. Compliance with Anti-Corruption Laws; Beneficial Ownership Regulation, Anti-Money Laundering Laws and Sanctions. The Parent and the Borrower will (a) maintain in effect and enforce policies and procedures reasonably designed to promote and achieve compliance by the Parent, the Borrower, their respective Subsidiaries and their respective directors, officers, employees and agents with applicable Anti-Corruption Laws, Anti-Money Laundering Laws and Sanctions, (b) notify the Administrative Agent and each Lender that previously received a Beneficial Ownership Certification, if any, of any change in the information provided in the Beneficial Ownership Certification that would result in a change to the 89 LEGAL02/44946491v144946491v5


 
list of beneficial owners identified therein and (c) promptly upon the reasonable request of the Administrative Agent or any Lender, provide the Administrative Agent or such Lender, as the case may be, any information or documentation requested by it for purposes of complying with the Beneficial Ownership Regulation. ARTICLE IX. INFORMATION For so long as this Agreement is in effect, unless the appropriate Lenders shall otherwise consent in the manner set forth in Section 13.6., the Borrower shall furnish to the Administrative Agent for distribution to each of the Lenders: Section 9.1. Quarterly Financial Statements. As soon as available and in any event within 5 days after the same is required to be filed with the Securities and Exchange Commission (but in no event later than 45 days after the end of each of the first, second and third fiscal quarters of the Parent) commencing with the fiscal quarter ending September 30, 2022, the unaudited consolidated balance sheet of the Parent and its Subsidiaries as at the end of such period and the related unaudited consolidated statements of income and cash flows of the Parent and its Subsidiaries for such period, setting forth in each case in comparative form the figures as of the end of and for the corresponding periods of the previous fiscal year, all of which shall be certified by the chief financial officer or chief accounting officer of the Parent, in his or her opinion, to present fairly, in accordance with GAAP and in all material respects, the consolidated financial position of the Parent and its Subsidiaries as at the date thereof and the results of operations for such period (subject to normal year-end audit adjustments); provided, however, the Parent shall not be required to deliver an item required under this Section if such item is contained in a Form 10-Q filed by the Parent with the Securities and Exchange Commission (or any Governmental Authority substituted therefore) and is publicly available to the Administrative Agent and the Lenders. Section 9.2. Year-End Statements. As soon as available and in any event within 5 days after the same is required to be filed with the Securities and Exchange Commission (but in no event later than 120 days after the end of each fiscal year of the Parent), the audited consolidated balance sheet of the Parent and its Subsidiaries as at the end of such fiscal year and the related audited consolidated statements of income, shareholders’ equity and cash flows of the Parent and its Subsidiaries for such fiscal year, setting forth in comparative form the figures as at the end of and for the previous fiscal year, all of which shall be (a) certified by the chief financial officer or chief accounting officer of the Parent, in his or her opinion, to present fairly, in accordance with GAAP and in all material respects, the consolidated financial position of the Parent, the Borrower and its other Subsidiaries as at the date thereof and the results of operations for such period and (b) accompanied by the report thereon of an Approved Accounting Firm, whose certificate shall be unqualified and in scope and substance reasonably satisfactory to the Administrative Agent and who shall have authorized the Borrower to deliver such financial statements and certification thereof to the Administrative Agent and the Lenders pursuant to this Agreement; provided, however, the Parent shall not be required to deliver an item required under this Section if such item is contained in a Form 10-K filed by the Parent with the Securities and Exchange Commission (or any Governmental Authority substituted therefore) and is publicly available to the Administrative Agent and the Lenders. 90 LEGAL02/44946491v144946491v5


 
Section 9.3. Compliance Certificate. At the time financial statements are furnished pursuant to Sections 9.1. and 9.2., and if the Requisite Lenders reasonably believe that an Event of Default specified in any of Sections 11.1.(a), 11.1.(b), 11.1.(c)(1) resulting from noncompliance with Section 10.1., and 11.1.(f) or a Default specified in Section 11.1.(g) may occur, then within 10 days of the Administrative Agent’s request with respect to any other fiscal period, a certificate substantially in the form of Exhibit K (a “Compliance Certificate”) executed by the chief financial officer or chief accounting officer of the Parent, among other things, (a) setting forth in reasonable detail as of the end of such quarterly accounting period, fiscal year, or other fiscal period, as the case may be, the calculations required to establish whether the Borrower was in compliance with the covenants contained in Sections 10.1. and 10.2.; and (b) stating that, to the best of his or her knowledge, information and belief after due inquiry, no Default, Event of Default or breach of any covenant under this Agreement exists, or, if such is not the case, specifying such Default or Event of Default and its nature, when it occurred, whether it is continuing and the steps being taken by the Borrower with respect to such event, condition or failure. Together with the delivery of each Compliance Certificate, the Borrower shall deliver (A) a list of all Persons that have become a Material Subsidiary or a Significant Subsidiary since the date of the Compliance Certificate most recently delivered by the Borrower hereunder and (B) a report of newly acquired Properties, including each such property’s name, address, number of keys, Net Operating Income for the period of four consecutive fiscal quarters most recently ending, the purchase price, and the principal amount of the mortgage debt as of the date of such Compliance Certificate, if any, since the date of the Compliance Certificate most recently delivered by the Borrower hereunder. Section 9.4. Other Information. (a) Management Reports. Promptly upon receipt thereof, copies of all reports, if any, submitted to the Parent or its Board of Directors by its independent public accountants, including without limitation, any management report; (b) Securities Filings. Within 5 Business Days of the filing thereof, copies of all registration statements (excluding the exhibits thereto (unless reasonably requested by the Administrative Agent) and any registration statements on Form S-8 or its equivalent), reports on Forms 10-K, 10-Q and 8-K (or their equivalents) and all other periodic reports which the Parent, the Borrower, any other Loan Party or any other Subsidiary shall file with the Securities and Exchange Commission (or any Governmental Authority substituted therefor) or any national securities exchange. The materials described in this subsection shall be deemed to have been delivered to each Lender if same are contained in a filing by the Parent with the SEC and is publicly available to the Administrative Agent and the Lenders, or if same are otherwise available on Parent’s website without charge; (c) Shareholder Information. Promptly upon the mailing thereof to the shareholders of the Parent generally, copies of all financial statements, reports and proxy statements so mailed. The materials described in this subsection shall be deemed to have been delivered to each Lender if same are contained in a filing by the Parent with the Securities and Exchange Commission (or any Governmental Authority substituted therefor) and is publicly available to the Administrative Agent and the Lenders, or if same are otherwise available on Parent’s website; (d) Partnership Information. To the extent not delivered in connection with clause (c) above, promptly upon the mailing thereof to the partners of the Borrower generally, copies of all financial statements, reports and proxy statements so mailed; 91 LEGAL02/44946491v144946491v5


 
(e) [reserved]; (f) Litigation. To the extent the Parent, the Borrower, any other Loan Party or any other Subsidiary is aware of the same, prompt notice of the commencement of any proceeding or investigation by or before any Governmental Authority and any action or proceeding in any court or other tribunal or before any arbitrator against or in any other way relating adversely to, or adversely affecting, such Person or any of its respective properties, assets or businesses which could reasonably be expected to have a Material Adverse Effect, and prompt notice of the receipt of notice that any United States income tax returns of the Parent, the Borrower, any other Loan Party or any other Subsidiary are being audited; (g) Change of Management or Financial Condition. Prompt notice of any change in the senior management of the Parent or the Borrower and any change in the business, assets, liabilities, financial condition or results of operations of the Parent, the Borrower, any other Loan Party or any other Subsidiary which has had, or could reasonably be expected to have, a Material Adverse Effect; (h) Default. Notice of the occurrence of any of the following promptly upon a Responsible Officer of the Parent obtaining knowledge thereof: (i) any Default or Event of Default or (ii) any event which with the passage of time, the giving of notice, or otherwise, would permit any party to a Material Contract to terminate such Material Contract; (i) Judgments. Prompt notice of any order, judgment or decree in excess of $7,500,000 having been entered against the Parent, the Borrower, any other Loan Party or any other Subsidiary or any of their respective properties or assets; (j) Notice of Violation of Law. Prompt notice if the Parent, the Borrower or any other Subsidiary shall receive any notification from any Governmental Authority alleging a violation of any Applicable Law or any inquiry which, in either case, could reasonably be expected to have a Material Adverse Effect; (k) Material Contracts. Promptly upon entering into any Material Contract after the Agreement Date (other than a Material Contract evidencing Indebtedness), a copy to the Administrative Agent of such Material Contract unless such Material Contract is otherwise publicly available to the Administrative Agent in a Form 10-K, 10-Q and/or 8-K (or their equivalents) or any other periodic report which the Parent, the Borrower, or any other Subsidiary files with the Securities and Exchange Commission; provided, that the Borrower shall not be required to deliver to the Administrative Agent a copy of any Material Contract that contains a confidentiality provision prohibiting such disclosure; provided further that the Borrower shall use its commercially reasonable efforts to obtain the other party’s consent to disclose such Material Contract to the Administrative Agent and the Lenders; (l) ERISA. If any ERISA Event shall occur that individually, or together with any other ERISA Event that has occurred, could reasonably be expected to result in liability to any member of the ERISA Group aggregating in excess of $10,000,000, a certificate of the chief executive officer or chief financial officer of the Parent setting forth details as to such occurrence and the action, if any, which the Parent or applicable member of the ERISA Group is required or proposes to take; (m) Material/Significant Subsidiary. Prompt notice of any Person becoming a Material Subsidiary or a Significant Subsidiary; (n) Material Asset Sales. Prompt notice of the sale, transfer or other disposition of any assets having an undepreciated book value of at least $45,000,000 of the Parent, the Borrower, any 92 LEGAL02/44946491v144946491v5


 
Subsidiary or any other Loan Party to any Person other than the Parent, the Borrower, any Subsidiary or any other Loan Party; (o) Ownership Share of Subsidiaries and Unconsolidated Affiliates. Promptly upon the request of the Administrative Agent, evidence of the Parent’s calculation of the Ownership Share with respect to a Subsidiary or an Unconsolidated Affiliate, such evidence to be in form and detail satisfactory to the Administrative Agent; (p) Projections and Budgets. Within ninety (90) days after the end of each calendar year ending prior to the Termination Date, a schedule summarizing the gross operating revenues, gross operating expenses, Net Operating Income, FF&E Reserves and Adjusted NOI, along with the average daily rate, occupancy levels and revenue per available room on an individual basis for each Unencumbered Property; (q) PATRIOT Act Information. Promptly upon the request thereof, such other information and documentation required under applicable “know your customer” rules and regulations, the PATRIOT Act or any applicable Anti-Money Laundering Laws, in each case as from time to time reasonably requested by the Administrative Agent or any Lender; and (r) Other Information. From time to time and promptly upon each request, such data, certificates, reports, statements, opinions of counsel, documents or further information regarding any Property or the business, assets, liabilities, financial condition, results of operations or business prospects of the Parent, the Borrower, any other Loan Party or any other Subsidiary as the Administrative Agent or any Lender may reasonably request (subject to limitations imposed under confidentiality requirements and agreements to which the Parent, Borrower or a Subsidiary is subject). Section 9.5. Electronic Delivery of Certain Information. (a) Documents required to be delivered pursuant to the Loan Documents shall be delivered by electronic communication and delivery, including, the Internet, e-mail or intranet websites to which the Administrative Agent and each Lender have access (including a commercial, third-party website or a website sponsored or hosted by the Administrative Agent or the Borrower) provided that the foregoing shall not apply to (i) notices to any Lender (or any Issuing Bank) pursuant to Article II. and (ii) any Lender that has notified the Administrative Agent and the Borrower that it cannot or does not want to receive electronic communications. The Administrative Agent or the Borrower may, in its discretion, agree to accept notices and other communications to it hereunder by electronic delivery pursuant to procedures approved by it for all or particular notices or communications. Documents or notices delivered electronically shall be deemed to have been delivered twenty-four (24) hours after the date and time on which the Administrative Agent or the Borrower posts such documents or the documents become available on a commercial website and the Administrative Agent or Borrower notifies each Lender of said posting and provides a link thereto provided if such notice or other communication is not sent or posted during the normal business hours of the recipient, said posting date and time shall be deemed to have commenced as of 9:00 a.m. Pacific time on the opening of business on the next business day for the recipient. The Administrative Agent shall have no obligation to request the delivery of or to maintain paper copies of the documents delivered electronically, and in any event shall have no responsibility to monitor compliance by the Borrower with any such request for delivery. Each Lender shall be solely responsible for requesting delivery to it of paper copies and maintaining its paper or electronic documents. 93 LEGAL02/44946491v144946491v5


 
(b) Documents required to be delivered pursuant to Article II. may be delivered electronically to a website provided for such purpose by the Administrative Agent pursuant to the procedures provided to the Borrower by the Administrative Agent. Section 9.6. Public/Private Information. The Borrower shall cooperate with the Administrative Agent in connection with the publication of certain materials and/or information provided by or on behalf of the Borrower. Documents required to be delivered pursuant to the Loan Documents shall be delivered by or on behalf of the Borrower to the Administrative Agent and the Lenders (collectively, “Information Materials”) pursuant to this Article and the Borrower shall designate Information Materials (a) that are either available to the public or not material with respect to the Borrower and its Subsidiaries or any of their respective securities for purposes of United States federal and state securities laws, as “Public Information” and (b) that are not Public Information as “Private Information”. Section 9.7. USA Patriot Act Notice; Compliance. The Administrative Agent and each Lender hereby notifies the Borrower that pursuant to the requirements of the PATRIOT Act, the Beneficial Ownership Regulation or any other Anti-Money Laundering Laws, each of them is required to obtain, verify and record information that identifies each Loan Party, which information includes the name and address of each Loan Party and other information that will allow such Lender to identify each Loan Party in accordance with the PATRIOT Act, the Beneficial Ownership Regulation or such Anti-Money Laundering Laws. ARTICLE X. NEGATIVE COVENANTS For so long as this Agreement is in effect, unless the appropriate Lenders shall otherwise consent in the manner set forth in Section 13.6., the Parent and the Borrower shall comply with the following covenants in accordance with their respective terms: Section 10.1. Financial Covenants. (a) Maximum Leverage Ratio. The Parent and the Borrower shall not permit the Leverage Ratio to exceed 60.0% at any time; provided, however, that the Borrower shall have the option, exercisable two times, upon written notice from the Borrower to the Administrative Agent that the Borrower is exercising such option, to elect that the Leverage Ratio may exceed 60.0% for a period not to exceed two (2) full fiscal quarters, such period to commence on the date set forth in such notice (such period, the “Leverage Ratio Surge Period”), so long as (i) the Borrower has delivered a written notice to the Administrative Agent that the Borrower is exercising its option under this subsection (a), (ii) the Leverage Ratio does not exceed 65.0% at any time during the Leverage Ratio Surge Period and (iii) a Leverage Surge Period was not in effect for the fiscal quarter immediately preceding the Borrower’s election. The Borrower shall have the option to exercise both a Leverage Ratio Surge Period and an Unencumbered Leverage Surge Period in the same notice. (b) Minimum Fixed Charge Coverage Ratio. The Parent and the Borrower shall not at any time permit the ratio of (i) Adjusted EBITDA of the Parent and its Subsidiaries for the period of twelve consecutive fiscal months most recently ending to (ii) Fixed Charges for such period, to be less than 1.50 to 1.00. 94 LEGAL02/44946491v144946491v5


 
(c) Secured Indebtedness. The Parent and the Borrower shall not permit the aggregate amount of Secured Indebtedness of the Parent and its Subsidiaries determined on a consolidated basis to exceed 45% of Total Asset Value at any time. (d) Adjusted Total Asset Value. Prior to the Investment Grade Rating Date, the Parent and the Borrower shall not permit the amount of Adjusted Total Asset Value attributable to assets directly owned by the Borrower and the Guarantors to be less than 90.0% of Adjusted Total Asset Value at any time. (e) Unencumbered Leverage Ratio. The Parent and the Borrower shall not permit the Unencumbered Leverage Ratio to exceed 60.0% at any time; provided, however, that, the Borrower shall have the option, exercisable two times, upon written notice from the Borrower to the Administrative Agent that the Borrower is exercising such option, to elect that the Unencumbered Leverage Ratio may exceed 60.0% for a period not to exceed two (2) full fiscal quarters, such period to commence on the date set forth in such notice (such period, the “Unencumbered Leverage Ratio Surge Period”), so long as (i) the Borrower has delivered a written notice to the Administrative Agent that the Borrower is exercising its option under this subsection (a), (ii) the Unencumbered Leverage Ratio does not exceed 65.0% at any time during the Unencumbered Leverage Ratio Surge Period, (iii) the Borrower completed a Material Acquisition which resulted in such ratio (after giving effect to such Material Acquisition) exceeding 60% at any time during the fiscal quarter in which such Material Acquisition took place, and (iv) an Unencumbered Leverage Surge Period was not in effect for the fiscal quarter immediately preceding the Borrower’s election. The Borrower shall have the option to exercise both an Unencumbered Leverage Ratio Surge Period and a Leverage Ratio Surge Period in the same notice. (f) Unencumbered Implied Debt Service Coverage Ratio. The Parent and the Borrower shall not at any time permit the ratio of (i) Adjusted NOI for Unencumbered Properties for the period of twelve consecutive fiscal months most recently ending (provided that, to the extent the Adjusted NOI from Tranquility Bay would exceed 5.0% of the total Adjusted NOI from all Unencumbered Properties, such excess shall be excluded) to (ii) Implied Debt Service for the aggregate principal balance of all Indebtedness (excluding Nonrecourse Indebtedness and Indebtedness to the extent owing among the Parent and/or any of its Subsidiaries but including Secured Recourse Indebtedness, the aggregate principal amount of all Loans and the aggregate amount of all Letter of Credit Liabilities) of the Parent and the Ownership share of all such Indebtedness of its Subsidiaries for such period, to be less than 1.20 to 1.00. Section 10.2. Restricted Payments. Subject to the following sentence, if an Event of Default exists, the Parent shall not, and shall not permit any of its Subsidiaries to, declare or make any Restricted Payments except that, subject to the following sentence, (x) the Borrower may declare and make cash distributions to the Parent and other holders of partnership interests in the Borrower, and the Parent may declare and make cash distributions to its shareholders, each, in an aggregate amount not to exceed the minimum amount necessary for the Parent to remain in compliance with Section 8.12. and (y) Subsidiaries may pay Restricted Payments to the Parent, the Borrower or any other Subsidiary. If an Event of Default specified in Section 11.1.(a), Section 11.1.(f) or Section 11.1.(g) shall exist, or if as a result of the occurrence of any other Event of Default any of the Obligations have been accelerated pursuant to Section 11.2.(a), the Parent and the Borrower shall not, and shall not permit any Subsidiary to, make any Restricted Payments to any Person except that Subsidiaries may pay Restricted Payments to the Parent, the Borrower or any other Subsidiary. 95 LEGAL02/44946491v144946491v5


 
Section 10.3. Indebtedness. The Parent and the Borrower shall not, and shall not permit any Subsidiary to, incur, assume, or otherwise become obligated in respect of any Indebtedness after the Agreement Date if immediately prior to the assumption, incurring or becoming obligated in respect thereof, or immediately thereafter and after giving effect thereto, a Default or Event of Default is or would be in existence, including without limitation, an Event of Default resulting from a violation of any of the covenants contained in Section 10.1. Section 10.4. Intentionally Omitted. Section 10.5. Investments Generally. The Parent and the Borrower shall not, and shall not permit any other Loan Party or any other Subsidiary to, directly or indirectly, acquire, make or purchase any Investment, or permit any Investment of such Person to be outstanding on and after the Agreement Date, other than the following: (a) Investments in Subsidiaries; (b) Investments to acquire Equity Interests of a Subsidiary or any other Person who after giving effect to such acquisition would be a Subsidiary, so long as in each case immediately prior to such Investment, and after giving effect thereto, no Default or Event of Default is or would be in existence; (c) Investments in Unconsolidated Affiliates and other Persons that are not Subsidiaries, Development/Redevelopment Properties, Unimproved Land and Mortgage Receivables; (d) Investments in Cash Equivalents; (e) intercompany Indebtedness among (i) the Parent and the Borrower and (ii) the Borrower and its Wholly Owned Subsidiaries provided that such Indebtedness is permitted by the terms of Section 10.3.; (f) Guarantees incurred by the Borrower or any Guarantor in respect of Unsecured Indebtedness of the Borrower, the Parent or any other Guarantor that is otherwise permitted by Section 10.3.; (g) loans and advances to employees for moving, entertainment, travel and other similar expenses in the ordinary course of business consistent with past practices; and (h) any other Investment as long as immediately prior to making such Investment, and immediately thereafter and after giving effect thereto, no Default or Event of Default is or would be in existence. Section 10.6. Negative Pledge. (a) The Parent and the Borrower shall not, and shall not permit any other Loan Party or any other Subsidiary to, create, assume, or incur any Lien (other than Permitted Liens and Liens on assets of an Excluded Subsidiary securing the Indebtedness which causes such Subsidiary to be an Excluded Subsidiary) upon any of its properties, assets, income or profits of any character whether now owned or 96 LEGAL02/44946491v144946491v5


 
hereafter acquired if immediately prior to the creation, assumption or incurring of such Lien, or immediately thereafter, a Default or Event of Default is or would be in existence. (b) The Parent and the Borrower shall not, and shall not permit any other Loan Party or any other Subsidiary (other than an Excluded Subsidiary) to, enter into, assume or otherwise be bound by any Negative Pledge except for a Negative Pledge contained in any agreement (i)(x) evidencing Indebtedness which the Parent, the Borrower, such other Loan Party or such Subsidiary may create, incur, assume, or permit or suffer to exist under Section 10.3., (y) which Indebtedness is secured by a Lien permitted to exist, and (z) which prohibits the creation of any other Lien on only the property securing such Indebtedness as of the date such agreement was entered into; (ii) consisting of customary provisions in leases and other contracts restricting the assignment thereof; (iii) relating to the sale of a Subsidiary or assets pending such sale, provided that in any such case the Negative Pledge applies only to the Subsidiary or the assets that are the subject of such sale; or (iv) that evidences Unsecured Indebtedness which contains restrictions on encumbering assets that are substantially similar to, or less restrictive than, those restrictions contained in the Loan Documents. (c) The Parent and the Borrower shall not, and shall not permit any other Loan Party or any other Subsidiary (other than an Excluded Subsidiary) to, create or otherwise cause or suffer to exist or become effective any consensual encumbrance or restriction of any kind on the ability of any Subsidiary (other than an Excluded Subsidiary) to: (i) pay dividends or make any other distribution on any of such Subsidiary’s capital stock or other equity interests owned by the Borrower or any Subsidiary; (ii) pay any Indebtedness owed to the Parent, the Borrower or any other Subsidiary; (iii) make loans or advances to the Parent, the Borrower or any other Subsidiary; or (iv) transfer any of its property or assets to the Parent, the Borrower or any other Subsidiary, except for any such encumbrances or restrictions, (A) contained in agreements relating to the sale of a Subsidiary or assets pending such sale, or relating to Indebtedness secured by a Lien on assets that the Borrower or such Subsidiary may create, incur, assume, or permit or suffer to exist under Sections 10.3. and 10.6.(a), provided that in any such case the encumbrances and restrictions apply only to the Subsidiary or the assets that are the subject of such sale or Lien, as the case may be, (B) set forth in the organizational documents or other agreements binding on or applicable to any Excluded Subsidiary or any Subsidiary that is not a Wholly Owned Subsidiary (but only to the extent such encumbrance or restriction covers any Equity Interest in such Subsidiary or the property or assets of such Subsidiary), (C) contained in an agreement that governs an Investment in an Unconsolidated Affiliate (but only to the extent such encumbrance or restriction covers any Equity Interest in such Unconsolidated Affiliate) or (D) in any other agreement (1) evidencing Unsecured Indebtedness that the Borrower, any other Loan Party or any other Subsidiary may create, incur, assume or permit or suffer to exist under this Agreement and (2) containing encumbrances and restrictions imposed in connection with such Unsecured Indebtedness that are either substantially similar to, or less restrictive than, such encumbrances and restrictions set forth in the Loan Documents. Section 10.7. Merger, Consolidation, Sales of Assets and Other Arrangements. The Parent and the Borrower shall not, and shall not permit any other Loan Party or any other Subsidiary to: (i) enter into any transaction of merger or consolidation; (ii) liquidate, windup or dissolve itself (or suffer any liquidation or dissolution); or (iii) convey, sell, lease, sublease, transfer or otherwise dispose of, in one transaction or a series of transactions, all or any substantial part of its business or assets, or the capital stock of or other Equity Interests in any of its Subsidiaries, whether now owned or hereafter acquired; provided, however, that: (a) any of the actions described in the immediately preceding clauses (i) through (iii) may be taken with respect to any Subsidiary so long as (x) immediately prior to the taking of such action, and immediately thereafter and after giving effect thereto, no Default or Event of 97 LEGAL02/44946491v144946491v5


 
Default is or would be in existence, and (y) if such action includes the sale of all Equity Interests in a Subsidiary that is a Guarantor owned directly or indirectly by the Parent, such Subsidiary can and will be released from the Guaranty in accordance with Section 8.15; (b) the Parent, the Borrower, the other Loan Parties and the other Subsidiaries may lease and sublease their respective assets, as lessor or sublessor (as the case may be), in the ordinary course of their business; (c) a Person may merge with a Loan Party so long as (i) the survivor of such merger is such Loan Party or becomes a Loan Party at the time of such merger (provided, that the foregoing shall not be construed to allow the Parent or the Borrower to merge and not be the surviving party to such merger without the prior written consent of the Administrative Agent and each Lender in accordance with Section 13.5.(a)), (ii) immediately prior to such merger, and immediately thereafter and after giving effect thereto, (x) no Default or Event of Default is or would be in existence, including, without limitation, a Default or Event of Default resulting from a breach of Section 10.1. and (y) the representations and warranties made or deemed made by the Borrower and each other Loan Party in the Loan Documents to which any of them is a party are and shall be true and correct in all material respects, except to the extent that such representations and warranties expressly relate solely to an earlier date (in which case such representations and warranties shall have been true and correct in all material respects on and as of such earlier date) and except for changes in factual circumstances not prohibited under the Loan Documents, (iii) the Borrower shall have given the Administrative Agent at least 30-days’ prior written notice of such merger, such notice to include a certification as to the matters described in the immediately preceding clause (ii) (except that such prior notice shall not be required in the case of the merger of a Subsidiary that does not own an Unencumbered Property with and into a Loan Party but the Borrower shall give the Administrative Agent notice of any such merger promptly following the effectiveness of such merger) and (iv) at the time the Borrower gives notice pursuant to clause (i) of this subsection, the Borrower shall have delivered to the Administrative Agent for distribution to each of the Lenders a Compliance Certificate, calculated on a pro forma basis, evidencing the continued compliance by the Loan Parties, as applicable, with the terms and conditions of this Agreement and the other Loan Documents, including without limitation, the financial covenants contained in Section 10.1., after giving effect to such consolidation, merger, acquisition, Investment, sale, lease or other transfer and any prepayment of Loans to be made in connection therewith; and (d) the Parent, the Borrower and each other Subsidiary may sell, transfer or dispose of assets among themselves. Further, no Loan Party nor any Subsidiary, shall enter into any sale-leaseback transactions or other transaction by which such Person shall remain liable as lessee (or the economic equivalent thereof) of any real or personal property that it has sold or leased to another Person. Section 10.8. Fiscal Year. The Parent shall not change its fiscal year from that in effect as of the Agreement Date. Section 10.9. Modifications of Material Contracts. The Parent and the Borrower shall not enter into, and shall not permit any Subsidiary or other Loan Party to enter into, any amendment or modification to any Material Contract which could reasonably be expected to have a Material Adverse Effect. 98 LEGAL02/44946491v144946491v5


 
Section 10.10. Modifications of Organizational Documents. The Parent and the Borrower shall not, and shall not permit any other Loan Party or any other Subsidiary to, amend, supplement, restate or otherwise modify its certificate or articles of incorporation or formation, by-laws, operating agreement, declaration of trust, partnership agreement or other applicable organizational document if such amendment, supplement, restatement or other modification (a) is materially adverse to the interest of the Administrative Agent, the Issuing Banks or the Lenders or (b) could reasonably be expected to have a Material Adverse Effect. Section 10.11. Transactions with Affiliates. The Parent and the Borrower shall not permit to exist or enter into, and shall not permit any other Loan Party or any other Subsidiary to permit to exist or enter into, any transaction (including the purchase, sale, lease or exchange of any property or the rendering of any service) with any Affiliate (other than the Parent, the Borrower, any other Loan Party or any Wholly Owned Subsidiary), except transactions pursuant to the reasonable requirements of the business of the Parent, the Borrower, such other Loan Party or such other Subsidiary and upon fair and reasonable terms which are no less favorable to the Parent, the Borrower, such other Loan Party or such other Subsidiary, as applicable, than would be obtained in a comparable arm’s length transaction with a Person that is not an Affiliate. Section 10.12. ERISA Exemptions. The Parent and the Borrower shall not, and shall not permit any other Loan Party or any other Subsidiary to, permit any of its respective assets to become or be deemed to be “plan assets” within the meaning of ERISA, the Internal Revenue Code and the respective regulations promulgated thereunder. The Parent and the Borrower shall not cause or permit to occur, and shall not permit any other member of the ERISA Group to cause or permit to occur, any ERISA Event if such ERISA Event could reasonably be expected to have a Material Adverse Effect. Section 10.13. Environmental Matters. The Parent and the Borrower shall not, and shall not permit any other Loan Party, any other Subsidiary or any other Person to, use, generate, discharge, emit, manufacture, handle, process, store, release, transport, remove, dispose of or clean up any Hazardous Materials on, under or from the Properties in violation of any Environmental Law or in a manner that could reasonably be expected to lead to any Environmental Claim or pose a risk to human health or the environment which, in the case of any of the foregoing, could reasonably be expected to have a Material Adverse Effect. Nothing in this Section shall impose any obligation or liability whatsoever on the Administrative Agent or any Lender. Section 10.14. Derivatives Contracts. The Parent and the Borrower shall not, and shall not permit any other Loan Party or any other Subsidiary to, enter into or become obligated in respect of, Derivatives Contracts, other than Derivatives Contracts entered into by the Parent, the Borrower, any such Loan Party or any such Subsidiary in the ordinary course of business and which establish an effective hedge in respect of liabilities, commitments or assets held or reasonably anticipated by the Parent, the Borrower, such other Loan Party or such other Subsidiary. 99 LEGAL02/44946491v144946491v5


 
ARTICLE XI. DEFAULT Section 11.1. Events of Default. Each of the following shall constitute an Event of Default, whatever the reason for such event and whether it shall be voluntary or involuntary or be effected by operation of Applicable Law or pursuant to any judgment or order of any Governmental Authority: (a) Default in Payment of Principal. The Borrower shall fail to pay when due (whether upon demand, at maturity, by reason of acceleration or otherwise) the principal of any of the Loans, or any Reimbursement Obligation. (b) Default in Payment of Interest and Other Obligations. The Borrower shall fail to pay when due any interest on any of the Loans or any of the other payment Obligations owing by the Borrower under this Agreement, any other Loan Document or the Fee Letters or any other Loan Party shall fail to pay when due any payment Obligation owing by such other Loan Party under any Loan Document to which it is a party, and such failure shall continue for a period of 3 Business Days. (c) Default in Performance. (i) Any Loan Party shall fail to perform or observe any term, covenant, condition or agreement on its part to be performed or observed and contained in the last sentence of Section 8.8.(a), Section 8.8.(b), Section 9.4.(h), or Article X.; or (ii) Any Loan Party shall fail to perform or observe any term, covenant, condition or agreement contained in this Agreement or any other Loan Document to which it is a party and not otherwise mentioned in this Section, and in the case of this clause (ii) only, such failure shall continue for a period of 30 days after the earlier of (x) the date upon which a Responsible Officer of the Parent or the Borrower obtains knowledge of such failure or (y) the date upon which the Parent or any other Loan Party has received written notice of such failure from the Administrative Agent. (d) Misrepresentations. Any written statement, representation or warranty made or deemed made by or on behalf of any Loan Party under this Agreement or under any other Loan Document, or any amendment hereto or thereto, or in any other writing or statement at any time furnished or made or deemed made by, or on behalf of, any Loan Party to the Administrative Agent, any Issuing Bank or any Lender, shall at any time prove to have been incorrect or misleading, in light of the circumstances in which made or deemed made, in any material respect (or, to the extent qualified by materiality or Material Adverse Effect, in any respect) when furnished or made or deemed made. (e) Indebtedness Cross-Default; Derivatives Contracts. (i) The Borrower, any other Loan Party or any other Subsidiary shall fail to pay when due and payable, within any applicable grace or cure period, the principal of, or interest on, any Indebtedness (other than the Loans and Reimbursement Obligations) having an aggregate outstanding principal amount (or, in the case of any Derivatives Contract, having, without regard to the effect of any close-out netting provision, a Derivatives Termination Value), in each case, individually or in the aggregate with all other Indebtedness as to which such a failure exists, of $50,000,000 or more (all such Indebtedness being “Material Indebtedness”); or 100 LEGAL02/44946491v144946491v5


 
(ii) (x) The maturity of any Material Indebtedness shall have been accelerated in accordance with the provisions of any indenture, contract or instrument evidencing, providing for the creation of or otherwise concerning such Material Indebtedness or (y) any Material Indebtedness shall have been required to be prepaid, repurchased, redeemed or defeased prior to the stated maturity thereof; or (iii) Any other event shall have occurred and be continuing which would permit any holder or holders of any Material Indebtedness, any trustee or agent acting on behalf of such holder or holders or any other Person, to accelerate the maturity of any such Material Indebtedness or require any such Material Indebtedness to be prepaid, repurchased, redeemed or defeased prior to its stated maturity; or (iv) There occurs an “Event of Default” under and as defined in any Derivatives Contract as to which the Borrower, any Loan Party or any other Subsidiary is a “Defaulting Party” (as defined therein), or there occurs an “Early Termination Date” (as defined therein) in respect of any such Derivatives Contract as a result of a “Termination Event” (as defined therein) as to which the Borrower or any of its Subsidiaries is an “Affected Party” (as defined therein), in each case, if the Derivatives Termination Value payable by the Borrower, any other Loan Party or any other Subsidiary exceeds $15,000,000 in the aggregate. (f) Voluntary Bankruptcy Proceeding. The Borrower, any other Loan Party or any Significant Subsidiary shall: (i) commence a voluntary case under the Bankruptcy Code or other federal bankruptcy laws (as now or hereafter in effect); (ii) file a petition seeking to take advantage of any other Applicable Laws, domestic or foreign, relating to bankruptcy, insolvency, reorganization, winding-up, or composition or adjustment of debts; (iii) consent to, or fail to contest in a timely and appropriate manner, any petition filed against it in an involuntary case under such bankruptcy laws or other Applicable Laws or consent to any proceeding or action described in the immediately following subsection; (iv) apply for or consent to, or fail to contest in a timely and appropriate manner, the appointment of, or the taking of possession by, a receiver, custodian, trustee, or liquidator of itself or of a substantial part of its property, domestic or foreign; (v) admit in writing its inability to pay its debts as they become due; (vi) make a general assignment for the benefit of creditors; (vii) make a conveyance fraudulent as to creditors under any Applicable Law; or (viii) take any corporate or partnership action for the purpose of effecting any of the foregoing. (g) Involuntary Bankruptcy Proceeding. A case or other proceeding shall be commenced against any Loan Party or any other Significant Subsidiary in any court of competent jurisdiction seeking: (i) relief under the Bankruptcy Code or other federal bankruptcy laws (as now or hereafter in effect) or under any other Applicable Laws, domestic or foreign, relating to bankruptcy, insolvency, reorganization, winding-up, or composition or adjustment of debts; or (ii) the appointment of a trustee, receiver, custodian, liquidator or the like of such Person, or of all or any substantial part of the assets, domestic or foreign, of such Person, and such case or proceeding shall continue undismissed or unstayed for a period of 60 consecutive days, or an order granting the remedy or other relief requested in such case or proceeding against such Loan Party or such Significant Subsidiary (including, but not limited to, an order for relief under such Bankruptcy Code or such other federal bankruptcy laws) shall be entered. (h) Revocation of Loan Documents. Any Loan Party shall (or shall attempt to) disavow, revoke or terminate any Loan Document or the Fee Letters to which it is a party or shall otherwise challenge or contest in any action, suit or proceeding in any court or before any Governmental Authority the validity or enforceability of any Loan Document or the Fee Letters, or any Loan Document or the Fee Letters shall cease to be in full force and effect (except as a result of the express terms thereof). 101 LEGAL02/44946491v144946491v5


 
(i) Judgment. A judgment or order for the payment of money or for an injunction shall be entered against the Borrower, any other Loan Party, or any other Subsidiary by any court or other tribunal and (i) such judgment or order shall continue for a period of 30 days without being paid, stayed or dismissed through appropriate appellate proceedings and (ii) either (A) the amount of such judgment or order for which insurance has not been acknowledged in writing by the applicable insurance carrier (or the amount as to which the insurer has denied liability) exceeds, individually or together with all other such outstanding judgments or orders entered against any Loan Parties or any other Subsidiary, $50,000,000 or (B) in the case of an injunction or other non-monetary judgment, such injunction or judgment or order could reasonably be expected to have a Material Adverse Effect. (j) Attachment. A warrant, writ of attachment, execution or similar process shall be issued against any property of any Loan Party or any other Subsidiary, which exceeds, individually or together with all other such warrants, writs, executions and processes, $50,000,000 in amount and such warrant, writ, execution or process shall not be paid, discharged, vacated, stayed or bonded for a period of 30 days; provided, however, that if a bond has been issued in favor of the claimant or other Person obtaining such warrant, writ, execution or process, the issuer of such bond shall execute a waiver or subordination agreement in form and substance satisfactory to the Administrative Agent pursuant to which the issuer of such bond subordinates its right of reimbursement, contribution or subrogation to the Obligations and waives or subordinates any Lien it may have on the assets of any Loan Party. (k) ERISA. (i) Any ERISA Event shall have occurred that results or could reasonably be expected to result in liability to any member of the ERISA Group aggregating in excess of $50,000,000; or (ii) The “benefit obligation” of all Plans exceeds the “fair market value of plan assets” for such Plans by more than $50,000,000, all as determined, and with such terms defined, in accordance with FASB ASC 715. (l) Loan Documents. An Event of Default (as defined therein) shall occur under any of the other Loan Documents. (m) Change of Control/Change in Management. (i) Any “person” or “group” (as such terms are used in Sections 13(d) and 14(d) of the Securities Exchange Act of 1934, as amended (the “Exchange Act”)), is or becomes the “beneficial owner” (as defined in Rules 13d-3 and 13d-5 under the Exchange Act, except that a Person will be deemed to have “beneficial ownership” of all securities that such Person has the right to acquire, whether such right is exercisable immediately or only after the passage of time), directly or indirectly, of more than 35% of the total voting power of the then outstanding voting stock of the Parent; (ii) During any period of 12 consecutive months ending after the Agreement Date, individuals who at the beginning of any such 12-month period constituted the Board of Directors of the Parent (together with any new directors whose election by such Board or whose nomination for election by the shareholders of the Parent was approved by a vote of a majority of the directors then still in office who were either directors at the beginning of such period or whose election or nomination for election was previously so approved) cease for any reason to constitute a majority of the Board of Directors of the Parent then in office; or 102 LEGAL02/44946491v144946491v5


 
(iii) The Parent or a Wholly Owned Subsidiary of the Parent shall cease to be the sole general partner of the Borrower or shall cease to have the sole and exclusive power to exercise all management and control over the Borrower. Section 11.2. Remedies Upon Event of Default. Upon the occurrence of an Event of Default the following provisions shall apply: (a) Acceleration; Termination of Facilities. (i) Automatic. Upon the occurrence of an Event of Default specified in Sections 11.1.(f) or 11.1.(g), (A)(1) the principal of, and all accrued interest on, the Loans and the Notes at the time outstanding, (2) an amount equal to the Stated Amount of all Letters of Credit outstanding as of the date of the occurrence of such Event of Default for deposit into the Letter of Credit Collateral Account pursuant to Section 11.5. and (3) all of the other Obligations, including, but not limited to, the other amounts owed to the Lenders and the Administrative Agent under this Agreement, the Notes or any of the other Loan Documents shall become immediately and automatically due and payable without presentment, demand, protest, or other notice of any kind, all of which are expressly waived by the Borrower on behalf of itself and the other Loan Parties, and (B) the Commitments, the Swingline Commitment, and the obligation of the Issuing Banks to issue Letters of Credit hereunder, shall all immediately and automatically terminate. (ii) Optional. If any other Event of Default shall exist, the Administrative Agent may, and at the direction of the Requisite Lenders shall: (A) declare (1) the principal of, and accrued interest on, the Loans and the Notes at the time outstanding, (2) an amount equal to the Stated Amount of all Letters of Credit outstanding as of the date of the occurrence of such Event of Default for deposit into the Letter of Credit Collateral Account pursuant to Section 11.5. and (3) all of the other Obligations, including, but not limited to, the other amounts owed to the Lenders and the Administrative Agent under this Agreement, the Notes or any of the other Loan Documents to be forthwith due and payable, whereupon the same shall immediately become due and payable without presentment, demand, protest or other notice of any kind, all of which are expressly waived by the Borrower on behalf of itself and the other Loan Parties, and (B) terminate the Commitments and the Swingline Commitment and the obligation of the Issuing Banks to issue Letters of Credit hereunder. (b) Loan Documents. The Requisite Lenders may direct the Administrative Agent to, and the Administrative Agent if so directed shall, exercise any and all of its rights under any and all of the other Loan Documents. (c) Applicable Law. The Requisite Lenders may direct the Administrative Agent to, and the Administrative Agent if so directed shall, exercise all other rights and remedies it may have under any Applicable Law. (d) Appointment of Receiver. To the extent permitted by Applicable Law, the Administrative Agent and the Lenders shall be entitled to the appointment of a receiver for the assets and properties of the Borrower and its Subsidiaries (other than Excluded Subsidiaries), without notice of any kind whatsoever and without regard to the adequacy of any security for the Obligations or the solvency of any party bound for its payment, to take possession of all or any portion of the property or the business 103 LEGAL02/44946491v144946491v5


 
operations of the Borrower and its Subsidiaries (other than Excluded Subsidiaries) and to exercise such power as the court shall confer upon such receiver. (e) Specified Derivatives Contract Remedies. Notwithstanding any other provision of this Agreement or other Loan Document, each Specified Derivatives Provider shall have the right, with prompt notice to the Administrative Agent, but without the approval or consent of or other action by the Administrative Agent or the Lenders, and without limitation of other remedies available to such Specified Derivatives Provider under contract or Applicable Law, to undertake any of the following: (a) to declare an event of default, termination event or other similar event under any Specified Derivatives Contract and to create an “Early Termination Date” (as defined therein) in respect thereof, (b) to determine net termination amounts in respect of any and all Specified Derivatives Contracts in accordance with the terms thereof, and to set off amounts among such contracts, (c) to set off or proceed against deposit account balances, securities account balances and other property and amounts held by such Specified Derivatives Provider pursuant to any Derivatives Support Document, including any “Posted Collateral” (as defined in any credit support annex included in any such Derivatives Support Document to which such Specified Derivatives Provider may be a party), and (d) to prosecute any legal action against the Parent, the Borrower, any other Loan Party or any other Subsidiary to enforce or collect net amounts owing to such Specified Derivatives Provider pursuant to any Specified Derivatives Contract. Section 11.3. Remedies Upon Default. Upon the occurrence of a Default specified in Section 11.1.(g), the Commitments, the Swingline Commitment, and the obligation of the Issuing Banks to issue Letters of Credit shall immediately and automatically terminate. Section 11.4. Marshaling; Payments Set Aside. None of the Administrative Agent, any Issuing Bank or any Lender shall be under any obligation to marshal any assets in favor of any Loan Party or any other party or against or in payment of any or all of the Guaranteed Obligations. To the extent that any Loan Party makes a payment or payments to the Administrative Agent, any Issuing Bank, or any Lender, or the Administrative Agent, any Issuing Bank or any Lender enforce their security interests or exercise their rights of setoff, and such payment or payments or the proceeds of such enforcement or setoff or any part thereof are subsequently invalidated, declared to be fraudulent or preferential, set aside and/or required to be repaid to a trustee, receiver or any other party under any bankruptcy law, state or federal law, common law or equitable cause, then to the extent of such recovery, the Guaranteed Obligations, or part thereof originally intended to be satisfied, and all Liens, rights and remedies therefor, shall be revived and continued in full force and effect as if such payment had not been made or such enforcement or setoff had not occurred. Section 11.5. Allocation of Proceeds. If an Event of Default exists, all payments received by the Administrative Agent (or any Lender as a result of its exercise of remedies permitted under Section 13.3. under any of the Loan Documents, in respect of any principal of or interest on the Guaranteed Obligations or any other amounts payable by the Borrower hereunder or thereunder, shall be applied in the following order and priority: (a) to payment of that portion of the Guaranteed Obligations constituting fees, indemnities, expenses and other amounts, including attorney fees, payable to the Administrative Agent in its capacity as such, each applicable Issuing Bank in its capacity as such and the Swingline Lender in its capacity as such, ratably among the Administrative Agent, the applicable 104 LEGAL02/44946491v144946491v5


 
Issuing Banks and Swingline Lender in proportion to the respective amounts described in this clause (a) payable to them; (b) to payment of that portion of the Guaranteed Obligations constituting fees, indemnities and other amounts (other than principal and interest) payable to the Lenders under the Loan Documents, including attorney fees, ratably among the Lenders in proportion to the respective amounts described in this clause (b) payable to them; (c) to payment of that portion of the Guaranteed Obligations constituting accrued and unpaid interest on the Swingline Loans; (d) to payment of that portion of the Guaranteed Obligations constituting accrued and unpaid interest on the Loans and Reimbursement Obligations, ratably among the Lenders and the applicable Issuing Banks in proportion to the respective amounts described in this clause (d) payable to them; (e) to payment of that portion of the Guaranteed Obligations constituting unpaid principal of the Swingline Loans; (f) to payment of that portion of the Guaranteed Obligations constituting unpaid principal of the Loans, Reimbursement Obligations, other Letter of Credit Liabilities and payment obligations then owing under Specified Derivatives Contracts, ratably among the Lenders, the Issuing Banks, as applicable, and the Specified Derivatives Providers in proportion to the respective amounts described in this clause (f) payable to them; provided, however, to the extent that any amounts available for distribution pursuant to this clause are attributable to the issued but undrawn amount of an outstanding Letter of Credit, such amounts shall be paid to the Administrative Agent for deposit into the Letter of Credit Collateral Account; and (g) the balance, if any, after all of the Guaranteed Obligations have been indefeasibly paid in full, to the Borrower or as otherwise required by Applicable Law. Notwithstanding the foregoing, Guaranteed Obligations arising under Specified Derivatives Contracts shall be excluded from the application described above if the Administrative Agent has not received written notice thereof, together with such supporting documentation as the Administrative Agent may request, from the applicable Specified Derivatives Provider, as the case may be; provided, however, that during a Default or Event of Default trade-by-trade notices shall be sufficient to satisfy this requirement. Each Specified Derivatives Provider not a party to this Agreement that has given the notice contemplated by the preceding sentence shall, by such notice, be deemed to have acknowledged and accepted the appointment of the Administrative Agent pursuant to the terms of Article XII. for itself and its Affiliates as if a “Lender” party hereto. Upon the occurrence of an Event of Default including after any acceleration of the Obligations, each Specified Derivatives Provider shall provide the Administrative Agent periodic updates (including updates promptly upon the Administrative Agent’s request therefore) of the amounts due and owing with respect to any outstanding Specified Derivatives Contracts. Section 11.6. Letter of Credit Collateral Account. (a) As collateral security for the prompt payment in full when due of all Letter of Credit Liabilities and the other Obligations, the Borrower hereby pledges and grants to the Administrative Agent, for the ratable benefit of the Administrative Agent, the Issuing Banks and the Lenders as provided herein, a security interest in all of its right, title and interest in and to the Letter of Credit Collateral Account and the balances from time to time in the Letter of Credit Collateral Account (including the 105 LEGAL02/44946491v144946491v5


 
investments and reinvestments therein provided for below). The balances from time to time in the Letter of Credit Collateral Account shall not constitute payment of any Letter of Credit Liabilities until applied by the applicable Issuing Bank(s) as provided herein. Anything in this Agreement to the contrary notwithstanding, funds held in the Letter of Credit Collateral Account shall be subject to withdrawal only as provided in this Section. (b) Amounts on deposit in the Letter of Credit Collateral Account shall be invested and reinvested by the Administrative Agent in such Cash Equivalents as the Administrative Agent shall determine in its sole discretion. All such investments and reinvestments shall be held in the name of and be under the sole dominion and control of the Administrative Agent for the ratable benefit of the Administrative Agent, the Issuing Banks and the Revolving Lenders; provided, that all earnings on such investments will be credited to and retained in the Letter of Credit Collateral Account. The Administrative Agent shall exercise reasonable care in the custody and preservation of any funds held in the Letter of Credit Collateral Account and shall be deemed to have exercised such care if such funds are accorded treatment substantially equivalent to that which the Administrative Agent accords other funds deposited with the Administrative Agent, it being understood that the Administrative Agent shall not have any responsibility for taking any necessary steps to preserve rights against any parties with respect to any funds held in the Letter of Credit Collateral Account. (c) If a drawing pursuant to any Letter of Credit occurs on or prior to the expiration date of such Letter of Credit, the Borrower and the Lenders authorize the Administrative Agent to use the monies deposited in the Letter of Credit Collateral Account to reimburse the applicable Issuing Bank for the payment made by such Issuing Bank to the beneficiary with respect to such drawing or the payee with respect to such presentment. (d) If an Event of Default exists, the Administrative Agent may (and, if instructed by the Requisite Lenders, shall) in its (or their) discretion at any time and from time to time elect to liquidate any such investments and reinvestments and apply the proceeds thereof to the Obligations in accordance with Section 11.5. Notwithstanding the foregoing, the Administrative Agent shall not be required to liquidate and release any such amounts if such liquidation or release would result in the amount available in the Letter of Credit Collateral Account to be less than the Stated Amount of all Extended Letters of Credit that remain outstanding. (e) So long as no Default or Event of Default exists, and to the extent amounts on deposit in or credited to the Letter of Credit Collateral Account exceed the aggregate amount of the Letter of Credit Liabilities then due and owing, the Administrative Agent shall, from time to time, at the request of the Borrower, deliver to the Borrower within 10 Business Days after the Administrative Agent’s receipt of such request from the Borrower, against receipt but without any recourse, warranty or representation whatsoever, such amount of the credit balances in the Letter of Credit Collateral Account as exceeds the aggregate amount of Letter of Credit Liabilities at such time. Upon the expiration, termination or cancellation of an Extended Letter of Credit for which the Lenders reimbursed (or funded participations in) a drawing deemed to have occurred under the fourth sentence of Section 2.3.(b) for deposit into the Letter of Credit Collateral Account but in respect of which the Lenders have not otherwise received payment for the amount so reimbursed or funded, the Administrative Agent shall promptly remit to the Lenders the amount so reimbursed or funded for such Extended Letter of Credit that remains in the Letter of Credit Collateral Account, pro rata in accordance with the respective unpaid reimbursements or funded participations of the Lenders in respect of such Extended Letter of Credit, against receipt but without any recourse, warranty or representation whatsoever. When all of the Obligations shall have been indefeasibly paid in full and no Letters of Credit remain outstanding, the Administrative Agent shall deliver to the Borrower, against receipt but without any recourse, warranty or representation whatsoever, the balances remaining in the Letter of Credit Collateral Account. 106 LEGAL02/44946491v144946491v5


 
(f) The Borrower shall pay to the Administrative Agent from time to time such fees as the Administrative Agent normally charges for similar services in connection with the Administrative Agent’s administration of the Letter of Credit Collateral Account and investments and reinvestments of funds therein. Section 11.7. Performance by Administrative Agent. If the Borrower or any other Loan Party shall fail to perform any covenant, duty or agreement contained in any of the Loan Documents, the Administrative Agent may, after notice to the Borrower, perform or attempt to perform such covenant, duty or agreement on behalf of the Borrower or such other Loan Party after the expiration of any cure or grace periods set forth herein. In such event, the Borrower shall, at the request of the Administrative Agent, promptly pay any amount reasonably expended by the Administrative Agent in such performance or attempted performance to the Administrative Agent, together with interest thereon at the applicable Post-Default Rate from the date of such expenditure until paid. Notwithstanding the foregoing, neither the Administrative Agent nor any Lender shall have any liability or responsibility whatsoever for the performance of any obligation of the Borrower under this Agreement or any other Loan Document. Section 11.8. Rights Cumulative. (a) The rights and remedies of the Administrative Agent, the Issuing Banks, and the Lenders under this Agreement, each of the other Loan Documents and the Fee Letters shall be cumulative and not exclusive of any rights or remedies which any of them may otherwise have under Applicable Law. In exercising their respective rights and remedies the Administrative Agent, the Issuing Banks and the Lenders may be selective and no failure or delay by the Administrative Agent, any Issuing Bank or any of the Lenders in exercising any right shall operate as a waiver of it, nor shall any single or partial exercise of any power or right preclude its other or further exercise or the exercise of any other power or right. (b) Enforcement by Administrative Agent. Notwithstanding anything to the contrary contained herein or in any other Loan Document, the authority to enforce rights and remedies hereunder and under the other Loan Documents against the Loan Parties or any of them shall be vested exclusively in, and all actions and proceedings at law in connection with such enforcement shall be instituted and maintained exclusively by, the Administrative Agent in accordance with Article XI. for the benefit of all the Lenders and the Issuing Banks; provided that the foregoing shall not prohibit (i) the Administrative Agent from exercising on its own behalf the rights and remedies that inure to its benefit (solely in its capacity as Administrative Agent) hereunder and under the other Loan Documents, (ii) any Issuing Bank, the Swingline Lender or any Specified Derivatives Provider from exercising the rights and remedies that inure to its benefit (solely in its capacity as an Issuing Bank, Swingline Lender or Specified Derivatives Provider, as the case may be) hereunder, under the other Loan Documents or under any Specified Derivatives Contract, as applicable, (iii) any Lender from exercising setoff rights in accordance with Section 13.3. (subject to the terms of Section 3.3.), or (iv) any Lender from filing proofs of claim or appearing and filing pleadings on its own behalf during the pendency of a proceeding relative to any Loan Party under any Debtor Relief Law; and provided, further, that if at any time there is no Person acting as Administrative Agent hereunder and under the other Loan Documents, then (x) the Requisite Lenders shall have the rights otherwise ascribed to the Administrative Agent pursuant to Article XI. and (y) in addition to the matters set forth in clauses (ii), (iii) and (iv) of the preceding proviso and subject to Section 3.3., any Lender may, with the consent of the Requisite Lenders, enforce any rights and remedies available to it and as authorized by the Requisite Lenders. 107 LEGAL02/44946491v144946491v5


 
ARTICLE XII. THE ADMINISTRATIVE AGENT Section 12.1. Appointment and Authorization. Each Lender hereby irrevocably appoints and authorizes the Administrative Agent to take such action as contractual representative on such Lender’s behalf and to exercise such powers under this Agreement and the other Loan Documents as are specifically delegated to the Administrative Agent by the terms hereof and thereof, together with such powers as are reasonably incidental thereto. Not in limitation of the foregoing, each Lender authorizes and directs the Administrative Agent to enter into the Loan Documents for the benefit of the Lenders. Each Lender hereby agrees that, except as otherwise set forth herein, any action taken by the Requisite Lenders in accordance with the provisions of this Agreement or the Loan Documents, and the exercise by the Requisite Lenders of the powers set forth herein or therein, together with such other powers as are reasonably incidental thereto, shall be authorized and binding upon all of the Lenders. Nothing herein shall be construed to deem the Administrative Agent a trustee or fiduciary for any Lender or to impose on the Administrative Agent duties or obligations other than those expressly provided for herein. Without limiting the generality of the foregoing, the use of the terms “Agent”, “Administrative Agent”, “agent” and similar terms in the Loan Documents with reference to the Administrative Agent is not intended to connote any fiduciary or other implied (or express) obligations arising under agency doctrine of any Applicable Law. Instead, use of such terms is merely a matter of market custom, and is intended to create or reflect only an administrative relationship between independent contracting parties. The Administrative Agent shall deliver or otherwise make available to each Lender, promptly upon receipt thereof by the Administrative Agent, copies of each of the financial statements, certificates, notices and other documents delivered to the Administrative Agent pursuant to Article IX. that the Borrower is not otherwise required to deliver directly to the Lenders. The Administrative Agent will furnish to any Lender, upon the request of such Lender, a copy (or, where appropriate, an original) of any document, instrument, agreement, certificate or notice furnished to the Administrative Agent by the Borrower, any other Loan Party or any other Affiliate of the Borrower, pursuant to this Agreement or any other Loan Document not already delivered or otherwise made available to such Lender pursuant to the terms of this Agreement or any such other Loan Document. As to any matters not expressly provided for by the Loan Documents (including, without limitation, enforcement or collection of any of the Obligations), the Administrative Agent shall not be required to exercise any discretion or take any action, but shall be required to act or to refrain from acting (and shall be fully protected in so acting or refraining from acting) upon the instructions of the Requisite Lenders (or all of the Lenders if explicitly required under any other provision of this Agreement), and such instructions shall be binding upon all Lenders and all holders of any of the Obligations; provided, however, that, notwithstanding anything in this Agreement to the contrary, the Administrative Agent shall not be required to take any action which exposes the Administrative Agent to personal liability or which is contrary to this Agreement or any other Loan Document or Applicable Law. Not in limitation of the foregoing, the Administrative Agent may exercise any right or remedy it or the Lenders may have under any Loan Document upon the occurrence of a Default or an Event of Default unless the Requisite Lenders have directed the Administrative Agent otherwise. Without limiting the foregoing, no Lender shall have any right of action whatsoever against the Administrative Agent as a result of the Administrative Agent acting or refraining from acting under this Agreement or any of the other Loan Documents in accordance with the instructions of the Requisite Lenders, or where applicable, all the Lenders. Section 12.2. Administrative Agent’s Reliance. Notwithstanding any other provisions of this Agreement or any other Loan Documents, neither the Administrative Agent nor any of its Related Parties shall be liable for any action taken or not taken by it under or in connection with this Agreement or any other Loan Document, except for its or their own 108 LEGAL02/44946491v144946491v5


 
gross negligence or willful misconduct in connection with its duties expressly set forth herein or therein as determined by a court of competent jurisdiction in a final non-appealable judgment. Without limiting the generality of the foregoing, the Administrative Agent may consult with legal counsel (including its own counsel or counsel for the Parent, the Borrower or any other Loan Party), independent public accountants and other experts selected by it and shall not be liable for any action taken or omitted to be taken in good faith by it in accordance with the advice of such counsel, accountants or experts. Neither the Administrative Agent nor any of its Related Parties: (a) makes any warranty or representation to any Lender, any Issuing Bank or any other Person, or shall be responsible to any Lender, any Issuing Bank or any other Person for any statement, warranty or representation made or deemed made by the Borrower, any other Loan Party or any other Person in or in connection with this Agreement or any other Loan Document; (b) shall have any duty to ascertain or to inquire as to the performance or observance of any of the terms, covenants or conditions of this Agreement or any other Loan Document or the satisfaction of any conditions precedent under this Agreement or any Loan Document on the part of the Borrower or other Persons, or to inspect the property, books or records of the Borrower or any other Person; (c) shall be responsible to any Lender or any Issuing Bank for the due execution, legality, validity, enforceability, genuineness, sufficiency or value of this Agreement or any other Loan Document, any other instrument or document furnished pursuant thereto or any collateral covered thereby or the perfection or priority of any Lien in favor of the Administrative Agent on behalf of the Lenders and the Issuing Banks in any such collateral; (d) shall have any liability in respect of any recitals, statements, certifications, representations or warranties contained in any of the Loan Documents or any other document, instrument, agreement, certificate or statement delivered in connection therewith; and (e) shall incur any liability under or in respect of this Agreement or any other Loan Document by acting upon any notice, consent, certificate or other instrument or writing (which may be by telephone, telecopy or electronic mail) believed by it to be genuine and signed, sent or given by the proper party or parties. The Administrative Agent may execute any of its duties under the Loan Documents by or through agents, employees or attorneys-in-fact and shall not be responsible for the negligence or misconduct of any agent or attorney-in-fact that it selects in the absence of gross negligence or willful misconduct in the selection of such agent or attorney-in-fact as determined by a court of competent jurisdiction in a final non-appealable judgment. Unless set forth in writing to the contrary, the making of its initial Loan by a Lender shall constitute a certification by such Lender to the Administrative Agent and the other Lenders that the conditions precedent for initial Loans set forth in Sections 6.1. and 6.2. that have not previously been waived by the Requisite Lenders have been satisfied. Section 12.3. Notice of Events of Default. The Administrative Agent shall not be deemed to have knowledge or notice of the occurrence of a Default or Event of Default unless the Administrative Agent has received notice from a Lender or the Borrower referring to this Agreement, describing with reasonable specificity such Default or Event of Default and stating that such notice is a “notice of default.” If any Lender (excluding the Lender which is also serving as the Administrative Agent) becomes aware of any Default or Event of Default, it shall promptly send to the Administrative Agent such a “notice of default”; provided, a Lender’s failure to provide such a “notice of default” to the Administrative Agent shall not result in any liability of such Lender to any other party to any of the Loan Documents. Further, if the Administrative Agent receives such a “notice of default,” the Administrative Agent shall give prompt notice thereof to the Lenders. Section 12.4. Administrative Agent as Lender. The Lender acting as Administrative Agent shall have the same rights and powers as a Lender or a Specified Derivatives Provider, as the case may be, under this Agreement, any other Loan Document, any Specified Derivatives Contract, as the case may be, as any other Lender or Specified Derivatives Provider and may exercise the same as though it were not the Administrative Agent; and the term 109 LEGAL02/44946491v144946491v5


 
“Lender” or “Lenders” shall, unless otherwise expressly indicated, include the Lender acting as Administrative Agent in each case in its individual capacity. Such Lender and its Affiliates may each accept deposits from, maintain deposits or credit balances for, invest in, lend money to, act as trustee under indentures of, serve as financial advisor to, and generally engage in any kind of business with the Borrower, any other Loan Party or any other Affiliate thereof as if it were any other bank and without any duty to account therefor to the Issuing Banks, the other Lenders or any Specified Derivatives Providers. Further, the Administrative Agent and any Affiliate may accept fees and other consideration from the Borrower for services in connection with this Agreement or any Specified Derivatives Contract, or otherwise without having to account for the same to the Issuing Banks, the other Lenders or any Specified Derivatives Providers. The Issuing Banks and the Lenders acknowledge that, pursuant to such activities, the Lender acting as Administrative Agent or its Affiliates may receive information regarding the Borrower, other Loan Parties, other Subsidiaries and other Affiliates (including information that may be subject to confidentiality obligations in favor of such Person) and acknowledge that the Administrative Agent shall be under no obligation to provide such information to them. Section 12.5. Approvals of Lenders. All communications from the Administrative Agent to any Lender requesting such Lender’s determination, consent or approval (a) shall be given in the form of a written notice to such Lender, (b) shall be accompanied by a description of the matter or issue as to which such determination, consent or approval is requested, or shall advise such Lender where information, if any, regarding such matter or issue may be inspected, or shall otherwise describe the matter or issue to be resolved and (c) shall include, if reasonably requested by such Lender and to the extent not previously provided to such Lender, written materials provided to the Administrative Agent by the Borrower in respect of the matter or issue to be resolved. With respect to any action requiring the consent of the Requite Lenders or Requisite Class Lenders (and not all Lenders or all affected Lenders pursuant to Section 13.6), unless a Lender shall give written notice to the Administrative Agent that it specifically objects to the requested determination, consent or approval within 10 Business Days (or such lesser or greater period as may be specifically required under the express terms of the Loan Documents) of receipt of such communication, such Lender shall be deemed to have conclusively approved such requested determination, consent or approval. Section 12.6. Lender Credit Decision, Etc. Each of the Lenders and the Issuing Banks expressly acknowledges and agrees that neither the Administrative Agent nor any of its Related Parties has made any representations or warranties to such Issuing Bank or such Lender and that no act by the Administrative Agent hereafter taken, including any review of the affairs of the Parent, the Borrower, any other Loan Party or any other Subsidiary or Affiliate, shall be deemed to constitute any such representation or warranty by the Administrative Agent to any Issuing Bank or any Lender. Each of the Lenders and the Issuing Banks acknowledges that it has made its own credit and legal analysis and decision to enter into this Agreement and the transactions contemplated hereby, independently and without reliance upon the Administrative Agent, the Sustainability Structuring Agents, any other Lender or counsel to the Administrative Agent, or any of their respective Related Parties, and based on the financial statements of the Parent, the Borrower, the other Loan Parties, the other Subsidiaries and other Affiliate thereof, and inquiries of such Persons, its independent due diligence of the business and affairs of the Parent, the Borrower, the other Loan Parties, the other Subsidiaries and other Persons, its review of the Loan Documents, the legal opinions required to be delivered to it hereunder, the advice of its own counsel and such other documents and information as it has deemed appropriate. Each of the Lenders and the Issuing Banks also acknowledges that it will, independently and without reliance upon the Administrative Agent, the Sustainability Structuring Agents, any other Lender or counsel to the Administrative Agent or any of their respective Related Parties, and 110 LEGAL02/44946491v144946491v5


 
based on such review, advice, documents and information as it shall deem appropriate at the time, continue to make its own decisions in taking or not taking action under the Loan Documents. The Administrative Agent shall not be required to keep itself informed as to the performance or observance by the Parent, the Borrower or any other Loan Party of the Loan Documents or any other document referred to or provided for therein or to inspect the properties or books of, or make any other investigation of, the Parent, the Borrower, any other Loan Party or any other Subsidiary. Except for notices, reports and other documents and information expressly required to be furnished to the Lenders and the Issuing Banks by the Administrative Agent under this Agreement or any of the other Loan Documents, the Administrative Agent shall have no duty or responsibility to provide any Lender or the any Issuing Bank with any credit or other information concerning the business, operations, property, financial and other condition or creditworthiness of the Parent, the Borrower, any other Loan Party or any other Affiliate thereof which may come into possession of the Administrative Agent or any of its Related Parties. Each of the Lenders and the Issuing Banks acknowledges that the Administrative Agent’s legal counsel in connection with the transactions contemplated by this Agreement is only acting as counsel to the Administrative Agent and is not acting as counsel to any Lender or any Issuing Bank. Section 12.7. Indemnification of Administrative Agent. Each Lender agrees to indemnify the Administrative Agent (to the extent not reimbursed by the Borrower and without limiting the obligation of the Borrower to do so) pro rata in accordance with such Lender’s respective Pro Rata Share (determined as of the time that the applicable unreimbursed expense or indemnity payment is sought), from and against any and all liabilities, obligations, losses, damages, penalties, actions, judgments, suits, reasonable out-of-pocket costs and expenses of any kind or nature whatsoever which may at any time be imposed on, incurred by, or asserted against the Administrative Agent (in its capacity as Administrative Agent but not as a Lender) in any way relating to or arising out of the Loan Documents, any transaction contemplated hereby or thereby or any action taken or omitted by the Administrative Agent under the Loan Documents (collectively, “Indemnifiable Amounts”); provided, however, that no Lender shall be liable for any portion of such Indemnifiable Amounts to the extent resulting from the Administrative Agent’s gross negligence or willful misconduct as determined by a court of competent jurisdiction in a final, non-appealable judgment; provided, however, that no action taken in accordance with the directions of the Requisite Lenders (or all of the Lenders, if expressly required hereunder) shall be deemed to constitute gross negligence or willful misconduct for purposes of this Section. Without limiting the generality of the foregoing, each Lender agrees to reimburse the Administrative Agent (to the extent not reimbursed by the Borrower and without limiting the obligation of the Borrower to do so) promptly upon demand for its Pro Rata Share (determined as of the time that the applicable reimbursement is sought) of any out-of-pocket expenses (including the reasonable fees and expenses of the counsel to the Administrative Agent) incurred by the Administrative Agent in connection with the preparation, negotiation, execution, administration, or enforcement (whether through negotiations, legal proceedings, or otherwise) of, or legal advice with respect to the rights or responsibilities of the parties under, the Loan Documents, any suit or action brought by the Administrative Agent to enforce the terms of the Loan Documents and/or collect any Obligations, any “lender liability” suit or claim brought against the Administrative Agent and/or the Lenders, and any claim or suit brought against the Administrative Agent and/or the Lenders arising under any Environmental Laws. Such out-of-pocket expenses (including counsel fees) shall be advanced by the Lenders on the request of the Administrative Agent notwithstanding any claim or assertion that the Administrative Agent is not entitled to indemnification hereunder upon receipt of an undertaking by the Administrative Agent that the Administrative Agent will reimburse the Lenders if it is actually and finally determined by a court of competent jurisdiction that the Administrative Agent is not so entitled to indemnification. The agreements in this Section shall survive the payment of the Loans and all other amounts payable hereunder or under the other Loan Documents and the termination of this Agreement. If the Borrower shall reimburse the Administrative Agent for any Indemnifiable Amount following 111 LEGAL02/44946491v144946491v5


 
payment by any Lender to the Administrative Agent in respect of such Indemnifiable Amount pursuant to this Section, the Administrative Agent shall share such reimbursement on a ratable basis with each Lender making any such payment. Section 12.8. Successor Administrative Agent. (a) The Administrative Agent may (i) resign at any time as Administrative Agent under the Loan Documents by giving written notice thereof to the Lenders and the Borrower or (ii) be removed as Administrative Agent under the Loan Documents for gross negligence or willful misconduct, as determined by a court of competent jurisdiction in a final, non-appealable judgment, upon 30 days’ prior written notice by all Lenders (other than the Lender then acting as Administrative Agent). Upon any such resignation or removal, the Requisite Lenders shall have the right to appoint a successor Administrative Agent which appointment shall, provided no Default or Event of Default exists, be subject to the Borrower’s approval, which approval shall not be unreasonably withheld or delayed (except that the Borrower shall, in all events, be deemed to have approved each Lender and any of its Affiliates as a successor Administrative Agent). If no successor Administrative Agent shall have been so appointed in accordance with the immediately preceding sentence, and shall have accepted such appointment, within 30 days after the resigning Administrative Agent’s giving of notice of resignation or the giving of notice of removal of the Administrative Agent, then the current Administrative Agent may, on behalf of the Lenders and the Issuing Banks, appoint a successor Administrative Agent, which shall be a Lender, if any Lender shall be willing to serve, or otherwise shall be a financial institution having total combined assets of at least $50,000,000,000 and an Eligible Assignee or another Person acceptable to the Requisite Lenders. (b) The Administrative Agent may be removed as Administrative Agent under the Loan Documents, with or without cause, upon 15 days’ prior written notice from the Borrower to the Administrative Agent and all the Lenders; provided that upon such removal Bank of America, N.A. is appointed as successor Administrative Agent (in such capacity, “Successor Agent”) and accepts such appointment thereof. Wells Fargo, as the retiring Administrative Agent, shall, at the sole cost and expense of the Borrower, take such actions and furnish such information, documents, instruments and agreements as are customary in its business practices and may be reasonably requested from time to time by Successor Agent in order to facilitate and complete the transfer of the administrative agency function to the Successor Agent. (c) If the Administrative Agent shall notify the Borrower and the Lenders that no Lender has accepted such appointment, then such resignation shall nonetheless become effective in accordance with such notice and (1) the Administrative Agent shall be discharged from its duties and obligations hereunder and under the other Loan Documents and (2) all payments, communications and determinations provided to be made by, to or through the Administrative Agent shall instead be made to each Lender and each applicable Issuing Bank directly, until such time as a successor Administrative Agent has been appointed as provided for above in this Section; provided, further that such Lenders and such Issuing Bank so acting directly shall be and be deemed to be protected by all indemnities and other provisions herein for the benefit and protection of the Administrative Agent as if each such Lender or such Issuing Bank were itself the Administrative Agent. Upon the acceptance of any appointment as Administrative Agent hereunder by a successor Administrative Agent pursuant to the terms of clause (a) or (b) above, such successor Administrative Agent shall thereupon succeed to and become vested with all the rights, powers, privileges and duties of the current Administrative Agent, and the current Administrative Agent shall be discharged from its duties and obligations under the Loan Documents. Any resignation by an Administrative Agent shall also constitute the resignation as an Issuing Bank and as the Swingline Lender by the Lender then acting as Administrative Agent (the “Resigning Lender”). Upon the acceptance of a successor’s appointment as Administrative Agent hereunder (i) the Resigning 112 LEGAL02/44946491v144946491v5


 
Lender shall be discharged from all duties and obligations of an Issuing Bank and the Swingline Lender hereunder and under the other Loan Documents and (ii) any successor Issuing Bank shall issue letters of credit in substitution for all Letters of Credit issued by the Resigning Lender as an Issuing Bank outstanding at the time of such succession (which letters of credit issued in substitutions shall be deemed to be Letters of Credit issued hereunder) or make other arrangements satisfactory to the Resigning Lender to effectively assume the obligations of the Resigning Lender with respect to such Letters of Credit. After any Administrative Agent’s resignation or removal hereunder as Administrative Agent pursuant to the terms of clause (a) or (b) above, the provisions of this Article XII. shall continue to inure to its benefit as to any actions taken or omitted to be taken by it while it was Administrative Agent under the Loan Documents. Notwithstanding anything contained herein to the contrary, the Administrative Agent may assign its rights and duties under the Loan Documents to any of its Affiliates by giving the Borrower and each Lender prior written notice. Section 12.9. Titled Agents. Each of the Lead Arrangers, the Syndication Agents, the Documentation Agent and the Sustainability Structuring Agents (each a “Titled Agent”) in each such respective capacity, assumes no responsibility or obligation hereunder, including, without limitation, for servicing, enforcement or collection of any of the Loans, nor any duties as an agent hereunder for the Lenders. The titles given to the Titled Agents are solely honorific and imply no fiduciary responsibility on the part of the Titled Agents to the Administrative Agent, any Issuing Bank, any Lender, the Parent, the Borrower or any other Loan Party and the use of such titles does not impose on the Titled Agents any duties or obligations greater than those of any other Lender or entitle the Titled Agents to any rights other than those to which any other Lender is entitled. Section 12.10. Sustainability Structuring Agents. In connection with any proposed ESG Amendment, the Sustainability Structuring Agents may (i) assist the Borrower in selecting the KPIs and/or ESG Ratings and setting the associated SPTs, (ii) determine the ESG Pricing Provisions in connection with the ESG Amendment, and (iii) assist the Borrower in preparing informational materials focused on ESG to be used in connection with the ESG Amendment, in each case based upon the information provided by the Borrower with respect to the applicable KPIs and/or ESG Ratings selected in accordance with Section 13.6.(d); provided that the Sustainability Structuring Agents (x) shall not be deemed to make any representations or assurances as to whether this Agreement or any other Loan Document meets any criteria or expectations of the Borrower or any Lender in relation to ESG or other sustainability performance, or whether any sustainability metric (or computation thereof) meets any industry standards for sustainability-linked credit facilities (including, without limitation, Sustainability Linked Loan Principles), (y) shall have no duty to ascertain, audit, inquire into or otherwise independently verify any such information or any computations thereof and (z) shall have no responsibility for (and shall not be liable for) the completeness or accuracy of any such information or calculations. Section 12.11. Administrative Agent May File Bankruptcy Disclosure and Proofs of Claim. In the case of the pendency of any proceeding under any Debtor Relief Laws relative to any Loan Party, Administrative Agent (irrespective of whether the principal of any Loan shall then be due and payable as herein expressed or by declaration or otherwise and irrespective of whether Administrative Agent shall have made any demand on the Borrower) shall be entitled and empowered (but not obligated) by intervention in such proceeding or otherwise: 113 LEGAL02/44946491v144946491v5


 
(i) to file a verified statement pursuant to rule 2019 of the Federal Rules of Bankruptcy Procedure that, in its sole opinion, complies with such rule’s disclosure requirements for entities representing more than one creditor; (ii) to file and prove a claim for the whole amount of the principal and interest owing and unpaid in respect of the Loans and all other Obligations that are owing and unpaid and to file such other documents as may be necessary or advisable in order to have the claims of the Lenders and Administrative Agent (including any claim for the reasonable compensation, expenses, disbursements and advances of Administrative Agent and its respective agents and counsel and all other amounts due Administrative Agent under this Agreement allowed in such judicial proceeding; and (iii) to collect and receive any monies or other property payable or deliverable on any such claims and to distribute the same; and any custodian, receiver, assignee, trustee, liquidator, sequestrator or other similar official in any such judicial proceeding is hereby authorized by each Lender to make such payments to Administrative Agent and, in the event that Administrative Agent shall consent to the making of such payments directly to the Lenders, to pay to Administrative Agent any amount due for the reasonable compensation, expenses, disbursements and advances of Administrative Agent and its agents and counsel, and any other amounts due Administrative Agent under this Agreement. To the extent that the payment of any such compensation, expenses, disbursements and advances of Administrative Agent, its agent and counsel, and any other amounts due Administrative Agent under this Agreement out of the estate in any such proceeding, shall be denied for any reason, payment of the same shall be secured by a Lien on, and shall be paid out of, any and all distributions, dividends, money securities and other properties that the Lenders may be entitled to receive in such proceeding whether in liquidation or under any plan of reorganization or arrangement or otherwise. Nothing contained herein shall be deemed to authorize Administrative Agent to authorize or consent to or accept or adopt on behalf of any Lender any plan of reorganization, arrangement, adjustment or composition affecting the Obligations or the rights of any Lender or to authorize Administrative Agent to vote in respect of the claim of any Lender in any such proceeding. Section 12.12. Erroneous Payments. (a) Each Lender, each Specified Derivatives Provider and any other party hereto hereby severally agrees that if (i) the Administrative Agent notifies (which such notice shall be conclusive absent manifest error) such Lender or Specified Derivatives Provider or any other Person that has received funds from the Administrative Agent or any of its Affiliates, either for its own account or on behalf of a Lender or Specified Derivatives Provider (each such recipient, a “Payment Recipient”) that the Administrative Agent has determined in its sole discretion that any funds received by such Payment Recipient were erroneously transmitted to, or otherwise erroneously or mistakenly received by, such Payment Recipient (whether or not known to such Payment Recipient) or (ii) any Payment Recipient receives any payment from the Administrative Agent (or any of its Affiliates) (x) that is in a different amount than, or on a different date from, that specified in a notice of payment, prepayment or repayment sent by the Administrative Agent (or any of its Affiliates) with respect to such payment, prepayment or repayment, as applicable, (y) that was not preceded or accompanied by a notice of payment, prepayment or repayment sent by the Administrative Agent (or any of its Affiliates) with respect to such payment, prepayment or repayment, as applicable, or (z) that such Payment Recipient otherwise becomes aware was transmitted or received in error or by mistake (in whole or in part) then, in each case, an error in payment shall be presumed to have been made (any such amounts specified in clauses (i) or (ii) of this Section 12.12(a), whether received as a payment, prepayment or repayment of principal, interest, fees, 114 LEGAL02/44946491v144946491v5


 
distribution or otherwise; individually and collectively, an “Erroneous Payment”), then, in each case, such Payment Recipient is deemed to have knowledge of such error at the time of its receipt of such Erroneous Payment; provided that nothing in this Section shall require the Administrative Agent to provide any of the notices specified in clauses (i) or (ii) above. Each Payment Recipient agrees that it shall not assert any right or claim to any Erroneous Payment, and hereby waives any claim, counterclaim, defense or right of set-off or recoupment with respect to any demand, claim or counterclaim by the Administrative Agent for the return of any Erroneous Payments, including without limitation waiver of any defense based on “discharge for value” or any similar doctrine. (b) Without limiting the immediately preceding clause (a), each Payment Recipient agrees that, in the case of clause (a)(ii) above, it shall promptly notify the Administrative Agent in writing of such occurrence. (c) In the case of either clause (a)(i) or (a)(ii) above, such Erroneous Payment shall at all times remain the property of the Administrative Agent and shall be segregated by the Payment Recipient and held in trust for the benefit of the Administrative Agent, and upon demand from the Administrative Agent such Payment Recipient shall (or, shall cause any Person who received any portion of an Erroneous Payment on its behalf to), promptly, but in all events no later than two Business Days thereafter, return to the Administrative Agent the amount of any such Erroneous Payment (or portion thereof) as to which such a demand was made in same day funds and in the currency so received, together with interest thereon in respect of each day from and including the date such Erroneous Payment (or portion thereof) was received by such Payment Recipient to the date such amount is repaid to the Administrative Agent at the greater of the Federal Funds Rate and a rate determined by the Administrative Agent in accordance with banking industry rules on interbank compensation from time to time in effect. (d) In the event that an Erroneous Payment (or portion thereof) is not recovered by the Administrative Agent for any reason, after demand therefor by the Administrative Agent in accordance with immediately preceding clause (c), from any Lender that is a Payment Recipient or an Affiliate of a Payment Recipient (such unrecovered amount as to such Lender, an “Erroneous Payment Return Deficiency”), then at the sole discretion of the Administrative Agent and upon the Administrative Agent’s written notice to such Lender (i) such Lender shall be deemed to have made a cashless assignment of the full face amount of the portion of its Loans of the relevant Class with respect to which such Erroneous Payment was made (the “Erroneous Payment Impacted Class”) to the Administrative Agent or, at the option of the Administrative Agent, the Administrative Agent’s applicable lending affiliate in an amount that is equal to the Erroneous Payment Return Deficiency (or such lesser amount as the Administrative Agent may specify) (such assignment of the Loans of the Erroneous Payment Impacted Class, the “Erroneous Payment Deficiency Assignment”) plus any accrued and unpaid interest on such assigned amount, without further consent or approval of any party hereto and without any payment by the Administrative Agent or its applicable lending affiliate as the assignee of such Erroneous Payment Deficiency Assignment. The parties hereto acknowledge and agree that (1) any assignment contemplated in this clause (d) shall be made without any requirement for any payment or other consideration paid by the applicable assignee or received by the assignor, (2) the provisions of this clause (d) shall govern in the event of any conflict with the terms and conditions of Section 13.5 and (3) the Administrative Agent may reflect such assignments in the Register without further consent or action by any other Person. (e) Each party hereto hereby agrees that (x) in the event an Erroneous Payment (or portion thereof) is not recovered from any Payment Recipient that has received such Erroneous Payment (or portion thereof) for any reason, the Administrative Agent (1) shall be subrogated to all the rights of such Payment Recipient with respect to such amount and (2) is authorized to set off, net and apply any and all 115 LEGAL02/44946491v144946491v5


 
amounts at any time owing to such Payment Recipient under any Loan Document, or otherwise payable or distributable by the Administrative Agent to such Payment Recipient from any source, against any amount due to the Administrative Agent under this Section 12.12 or under the indemnification provisions of this Agreement, (y) the receipt of an Erroneous Payment by a Payment Recipient shall not for the purpose of this Agreement be treated as a payment, prepayment, repayment, discharge or other satisfaction of any Obligations owed by the Borrower or any other Loan Party, except, in each case, to the extent such Erroneous Payment is, and solely with respect to the amount of such Erroneous Payment that is, comprised of funds received by the Administrative Agent from the Borrower or any other Loan Party for the purpose of making a payment on the Obligations and (z) to the extent that an Erroneous Payment was in any way or at any time credited as payment or satisfaction of any of the Obligations, the Obligations or any part thereof that were so credited, and all rights of the Payment Recipient, as the case may be, shall be reinstated and continue in full force and effect as if such payment or satisfaction had never been received; provided that this Section 12.12 shall not be interpreted to increase (or accelerate the due date for), or have the effect of increasing (or accelerating the due date for), the Obligations of the Borrower relative to the amount (and/or timing for payment) of the Obligations that would have been payable had such Erroneous Payment not been made by the Administrative Agent. (f) Each party’s obligations under this Section 12.12 shall survive the resignation or replacement of the Administrative Agent or any transfer of right or obligations by, or the replacement of, a Lender, or the repayment, satisfaction or discharge of all Obligations (or any portion thereof) under any Loan Document. (g) Nothing in this Section 12.12 will constitute a waiver or release of any claim of the Administrative Agent hereunder arising from any Payment Recipient’s receipt of an Erroneous Payment. ARTICLE XIII. MISCELLANEOUS Section 13.1. Notices. Unless otherwise provided herein (including without limitation as provided in Section 9.5.), communications provided for hereunder shall be in writing and shall be mailed, telecopied, or delivered as follows: If to the Borrower and/or the Parent: DiamondRock Hospitality Limited Partnership 2 Bethesda Metro Center, Suite 1400 Bethesda, Maryland 20814 Attn: Chief Financial Officer and General Counsel Telephone: 240-744-1190 Telecopy: 240-744-1199 with a copy to: Willkie Farr & Gallagher LLP 787 Seventh Ave. New York, New York 10019 Attn: David Drewes Telephone: 212-728-8653 Telecopy: 212-728-9653 116 LEGAL02/44946491v144946491v5


 
If to the Administrative Agent under Article II: Wells Fargo Bank, National Association Minneapolis Loan Center 600 South 4th Street, 10th Floor Minneapolis, Minnesota 55415 Attn: Marsha Rouch Telecopier: 866-968-5589 Telephone: 612-667-1098 If to the Administrative Agent: Wells Fargo Bank, National Association 550 South Tryon Street, 14th Floor Charlotte, NC 28202-4200 Attention: Daniel S. Dyer Telecopier: 704-715-1468 Telephone: 704-715-8147 with a copy to: Wells Fargo Bank, National Association 301 S. College Street, 4th Floor Charlotte, NC 28202 MAC D1053-04N Attention: Lisa Rossin Telecopier: 704-715-1468 Telephone: 704-715-4858 If to an Issuing Bank: To the address(es) of such Issuing Bank set forth on Schedule 13.1. hereto. If to any other Lender: To such Lender’s address or telecopy number as set forth in the applicable Administrative Questionnaire. or, as to each party at such other address as shall be designated by such party in a written notice to the other parties delivered in compliance with this Section; provided, a Lender or an Issuing Bank shall only be required to give notice of any such other address to the Administrative Agent and the Borrower. All such notices and other communications shall be effective (i) if mailed or sent by overnight courier, upon the first to occur of receipt or the expiration of 3 days after the deposit in the United States Postal Service mail, postage prepaid and addressed to the address of the Parent or the Borrower or the Administrative Agent, the Issuing Banks and Lenders at the addresses specified; (ii) if telecopied, when transmitted; (iii) if hand delivered, when delivered; or (iv) if delivered in accordance with Section 9.5. to the extent applicable; provided, however, that, in the case of the immediately preceding clauses (i), (ii) and (iii), non-receipt of any communication as of the result of any change of address of which the sending party was not notified or as the result of a refusal to accept delivery shall be deemed receipt of such communication. Notwithstanding the immediately preceding sentence, all notices or communications to 117 LEGAL02/44946491v144946491v5


 
the Administrative Agent, any Issuing Bank or any Lender under Article II. shall be effective only when actually received. None of the Administrative Agent, any Issuing Bank or any Lender shall incur any liability to any Loan Party (nor shall the Administrative Agent incur any liability to the Issuing Banks or the Lenders) for acting upon any telephonic notice referred to in this Agreement which the Administrative Agent, such Issuing Bank or such Lender, as the case may be, believes in good faith to have been given by a Person authorized to deliver such notice or for otherwise acting in good faith hereunder. Failure of a Person designated to get a copy of a notice to receive such copy shall not affect the validity of notice properly given to another Person. Section 13.2. Expenses. The Borrower agrees (a) to pay or reimburse the Administrative Agent and the Sustainability Structuring Agents for all of its reasonable out-of-pocket costs and expenses incurred in connection with the preparation, negotiation and execution of, and any amendment, supplement or modification to, any of the Loan Documents (including due diligence expenses and reasonable travel expenses related to closing), and the consummation of the transactions contemplated hereby and thereby, including the reasonable and documented fees and disbursements of counsel to the Administrative Agent and all costs and expenses of the Administrative Agent in connection with the use of IntraLinks, SyndTrak or other similar information transmission systems in connection with the Loan Documents, (b) to pay or reimburse the Administrative Agent, the Sustainability Structuring Agents, the Issuing Banks and the Lenders for all their reasonable costs and expenses incurred in connection with the enforcement or preservation of any rights under the Loan Documents and the Fee Letters, including the reasonable and documented fees and disbursements of their respective counsel (including the allocated fees and expenses of in-house counsel) and any payments in indemnification or otherwise payable by the Lenders to the Administrative Agent or the Sustainability Structuring Agents pursuant to the Loan Documents, (c) to pay, and indemnify and hold harmless the Administrative Agent, the Sustainability Structuring Agents, the Issuing Banks and the Lenders from, any and all recording and filing fees and any and all liabilities with respect to, or resulting from any failure to pay or delay in paying, documentary, stamp, excise and other similar taxes, if any, which may be payable or determined to be payable in connection with the execution and delivery of any of the Loan Documents, or consummation of any amendment, supplement or modification of, or any waiver or consent under or in respect of, any Loan Document and (d) to the extent not already covered by any of the preceding subsections, to pay or reimburse the documented fees and disbursements of counsel to the Administrative Agent, the Sustainability Structuring Agents, any Issuing Bank and any Lender incurred in connection with the representation of the Administrative Agent, the Sustainability Structuring Agents, such Issuing Bank or such Lender in any matter relating to or arising out of any bankruptcy or other proceeding of the type described in Sections 11.1.(f) or 11.1.(g), including, without limitation (i) any motion for relief from any stay or similar order, (ii) the negotiation, preparation, execution and delivery of any document relating to the Obligations and (iii) the negotiation and preparation of any debtor-in-possession financing or any plan of reorganization of the Borrower or any other Loan Party, whether proposed by the Borrower, such Loan Party, the Lenders or any other Person, and whether such fees and expenses are incurred prior to, during or after the commencement of such proceeding or the confirmation or conclusion of any such proceeding. If the Borrower shall fail to pay any amounts required to be paid by it pursuant to this Section, the Administrative Agent, the Sustainability Structuring Agents and/or the Lenders may pay such amounts on behalf of the Borrower and such amounts shall be deemed to be Obligations owing hereunder. Section 13.3. Setoff. Subject to Section 3.3. and in addition to any rights now or hereafter granted under Applicable Law and not by way of limitation of any such rights, the Borrower hereby authorizes the Administrative Agent, each Issuing Bank, each Lender, each Affiliate of the Administrative Agent, any Issuing Bank or 118 LEGAL02/44946491v144946491v5


 
any Lender, and each Participant (but not Affiliates of a Participant), at any time or from time to time, to the fullest extent permitted by Applicable Law, while an Event of Default exists, without notice to the Borrower or to any other Person, any such notice being hereby expressly waived, but in the case of an Issuing Bank, a Lender, an Affiliate of an Issuing Bank or a Lender, or a Participant, subject to receipt of the prior written consent of the Requisite Lenders exercised in their sole discretion, to set off and to appropriate and to apply any and all deposits (general or special, including, but not limited to, indebtedness evidenced by certificates of deposit, whether matured or unmatured) and any other indebtedness at any time held or owing by the Administrative Agent, such Issuing Bank, such Lender, any Affiliate of the Administrative Agent, such Issuing Bank or such Lender, or such Participant, to or for the credit or the account of the Borrower against and on account of any of the Obligations, irrespective of whether or not any or all of the Loans and all other Obligations have been declared to be, or have otherwise become, due and payable as permitted by Section 11.2., and although such Obligations shall be contingent or unmatured. Notwithstanding anything to the contrary in this Section, if any Defaulting Lender shall exercise any such right of setoff, (x) all amounts so set off shall be paid over immediately to the Administrative Agent for further application in accordance with the provisions of Section 3.9. and, pending such payment, shall be segregated by such Defaulting Lender from its other funds and deemed held in trust for the benefit of the Administrative Agent, the Issuing Banks and the Lenders and (y) the Defaulting Lender shall provide promptly to the Administrative Agent a statement describing in reasonable detail the Obligations owing to such Defaulting Lender as to which it exercised such right of setoff. Each Lender and the Issuing Banks agree to make reasonable efforts to notify the Borrower promptly after any such setoff and application, provided that the failure to give such notice shall not affect the validity of such setoff and application. Section 13.4. Litigation; Jurisdiction; Other Matters; Waivers. (a) EACH PARTY HERETO ACKNOWLEDGES THAT ANY DISPUTE OR CONTROVERSY BETWEEN OR AMONG THE PARENT, THE BORROWER, THE ADMINISTRATIVE AGENT, ANY ISSUING BANK OR ANY OF THE LENDERS WOULD BE BASED ON DIFFICULT AND COMPLEX ISSUES OF LAW AND FACT AND WOULD RESULT IN DELAY AND EXPENSE TO THE PARTIES. ACCORDINGLY, TO THE EXTENT PERMITTED BY APPLICABLE LAW, EACH OF THE LENDERS, THE ADMINISTRATIVE AGENT, THE ISSUING BANKS, THE PARENT AND THE BORROWER HEREBY WAIVES ITS RIGHT TO A TRIAL BY JURY IN ANY ACTION OR PROCEEDING OF ANY KIND OR NATURE IN ANY COURT OR TRIBUNAL IN WHICH AN ACTION MAY BE COMMENCED BY OR AGAINST ANY PARTY HERETO ARISING OUT OF THIS AGREEMENT, THE NOTES, ANY OTHER LOAN DOCUMENT OR THE FEE LETTERS OR BY REASON OF ANY OTHER SUIT, CAUSE OF ACTION OR DISPUTE WHATSOEVER BETWEEN OR AMONG THE PARENT, THE BORROWER, THE ADMINISTRATIVE AGENT, ANY ISSUING BANK OR ANY OF THE LENDERS OF ANY KIND OR NATURE RELATING TO ANY OF THE LOAN DOCUMENTS. (b) EACH OF THE PARENT, THE BORROWER, THE ADMINISTRATIVE AGENT, EACH ISSUING BANK AND EACH LENDER HEREBY AGREES THAT THE FEDERAL DISTRICT COURT OF THE SOUTHERN DISTRICT OF NEW YORK AND ANY STATE COURT LOCATED IN THE BOROUGH OF MANHATTAN OF NEW YORK, NEW YORK SHALL HAVE EXCLUSIVE JURISDICTION TO HEAR AND DETERMINE ANY CLAIMS OR DISPUTES BETWEEN OR AMONG THE PARENT, THE BORROWER, THE ADMINISTRATIVE AGENT, ANY ISSUING BANK OR ANY OF THE LENDERS, ARISING OUT OF THIS AGREEMENT, ANY OTHER LOAN DOCUMENT OR THE FEE LETTERS OR IN CONNECTION WITH OR BY REASON OF ANY OTHER SUIT, CAUSE OF ACTION OR DISPUTE WHATSOEVER BETWEEN OR AMONG THE PARENT, THE BORROWER, THE ADMINISTRATIVE AGENT, ANY ISSUING BANK OR ANY OF THE LENDERS OF ANY KIND OR NATURE RELATING TO ANY OF THE LOAN 119 LEGAL02/44946491v144946491v5


 
DOCUMENTS. THE PARENT, THE BORROWER, EACH ISSUING BANK AND EACH OF THE LENDERS EXPRESSLY SUBMIT AND CONSENT IN ADVANCE TO SUCH JURISDICTION IN ANY ACTION OR PROCEEDING COMMENCED IN SUCH COURTS. EACH PARTY FURTHER WAIVES ANY OBJECTION THAT IT MAY NOW OR HEREAFTER HAVE TO THE VENUE OF ANY SUCH ACTION OR PROCEEDING IN ANY SUCH COURT OR THAT SUCH ACTION OR PROCEEDING WAS BROUGHT IN AN INCONVENIENT FORUM AND EACH AGREES NOT TO PLEAD OR CLAIM THE SAME. THE CHOICE OF FORUM SET FORTH IN THIS SECTION SHALL NOT BE DEEMED TO PRECLUDE THE BRINGING OF ANY ACTION BY THE ADMINISTRATIVE AGENT, ANY ISSUING BANK OR ANY LENDER REGARDING THE ENFORCEMENT BY THE ADMINISTRATIVE AGENT, ANY ISSUING BANK OR ANY LENDER OF ANY JUDGMENT OBTAINED IN SUCH FORUM IN ANY OTHER APPROPRIATE JURISDICTION. (c) THE PROVISIONS OF THIS SECTION HAVE BEEN CONSIDERED BY EACH PARTY WITH THE ADVICE OF COUNSEL AND WITH A FULL UNDERSTANDING OF THE LEGAL CONSEQUENCES THEREOF, AND SHALL SURVIVE THE PAYMENT OF THE LOANS AND ALL OTHER AMOUNTS PAYABLE HEREUNDER OR UNDER THE OTHER LOAN DOCUMENTS, THE TERMINATION OR EXPIRATION OF ALL LETTERS OF CREDIT AND THE TERMINATION OF THIS AGREEMENT. Section 13.5. Successors and Assigns. (a) Successors and Assigns Generally. The provisions of this Agreement shall be binding upon and inure to the benefit of the parties hereto and their respective successors and assigns permitted hereby, except that neither the Parent or the Borrower may assign or otherwise transfer any of its rights or obligations hereunder without the prior written consent of the Administrative Agent and each Lender and no Lender may assign or otherwise transfer any of its rights or obligations hereunder except (i) to an Eligible Assignee in accordance with the provisions of the immediately following subsection (b), (ii) by way of participation in accordance with the provisions of the immediately following subsection (d) or (iii) by way of pledge or assignment of a security interest subject to the restrictions of the immediately following subsection (e) (and, subject to the last sentence of the immediately following subsection (b), any other attempted assignment or transfer by any party hereto shall be null and void). Nothing in this Agreement, expressed or implied, shall be construed to confer upon any Person (other than the parties hereto, their respective successors and assigns permitted hereby, Participants to the extent provided in the immediately following subsection (d) and, to the extent expressly contemplated hereby, the Related Parties of the Administrative Agent and the Lenders) any legal or equitable right, remedy or claim under or by reason of this Agreement. (b) Assignments by Lenders. Any Lender may at any time assign to one or more Eligible Assignees all or a portion of its rights and obligations under this Agreement (including all or a portion of its Commitments and the Loans at the time owing to it); provided that any such assignment shall be subject to the following conditions: (i) Minimum Amounts. (A) in the case of an assignment of the entire remaining amount of an assigning Revolving Lender’s Revolving Commitment and the Revolving Loans at the time owing to it, or, if applicable, in the case of an assignment of the entire remaining amount of an assigning Term Loan Lender’s Term 1 Loans or Term 2 Loans, or in the case of an assignment to a Lender, an Affiliate of a Lender or an Approved Fund, no minimum amount need be assigned; and 120 LEGAL02/44946491v144946491v5


 
(B) in any case not described in the immediately preceding subsection (A), the aggregate amount of a specific Class of Commitments (which for this purpose includes Loans outstanding thereunder) or, if the applicable Class of Commitment is not then in effect, the principal outstanding balance of the applicable Class of Loans of the assigning Lender subject to each such assignment (in each case, determined as of the date the Assignment and Assumption with respect to such assignment is delivered to the Administrative Agent or, if “Trade Date” is specified in the Assignment and Assumption, as of the Trade Date) shall not be less than $5,000,000 in the case of any assignment of a Commitment or Loans, unless each of the Administrative Agent and, so long as no Default or Event of Default shall exist, the Borrower otherwise consents (each such consent not to be unreasonably withheld or delayed); provided, however, that if, after giving effect to such assignment, the amount of the Commitments of a specific Class held by such assigning Lender or, if the applicable Commitment is not then in effect, the outstanding principal balance of the Loans of such Class of such assigning Lender, as applicable, would be less than $5,000,000, then such assigning Lender shall assign the entire amount of its Commitment and the Loans of such Class at the time owing to it. (ii) Proportionate Amounts. Each partial assignment shall be made as an assignment of a proportionate part of all the assigning Lender’s rights and obligations under this Agreement with respect to the Loan or the Commitment assigned, except that this clause (ii) shall not prohibit any Lender from assigning all or a portion of its rights and obligations among separate Classes of Commitments or Loans on a non-pro rata basis. (iii) Required Consents. No consent shall be required for any assignment except to the extent required by clause (i)(B) of this subsection (b) and, in addition: (A) the consent of the Borrower (such consent not to be unreasonably withheld or delayed) shall be required unless (x) a Default or Event of Default shall exist at the time of such assignment or (y) such assignment is to a Lender of the same Class of Commitments or Loans, to an Affiliate of such Lender or an Approved Fund in respect of such Lender; provided that the Borrower shall be deemed to have consented to any such assignment unless it shall object thereto by written notice to the Administrative Agent within 10 Business Days after having received notice thereof; (B) the consent of the Administrative Agent (such consent not to be unreasonably withheld or delayed) shall be required for assignments in respect of (x) a Commitment if such assignment is to a Person that is not already a Lender of the same Class of Commitments, an Affiliate of such a Lender or an Approved Fund in respect of such a Lender with respect to such Lender or (y) any Term Loan or, if the Revolving Commitments have been terminated, any Revolving Loan to a Person who is not a Lender, an Affiliate of a Lender or an Approved Fund; and (C) the consent of the Issuing Banks and the Swingline Lender (such consent not to be unreasonably withheld or delayed), as applicable, shall be required for any assignment in respect of a Revolving Commitment; provided, however, that no such consent is required if such assignment is to a Person that is already a Revolving Lender with a Revolving Commitment, an Affiliate of such Revolving Lender or an Approved Fund with respect to such Revolving Lender. 121 LEGAL02/44946491v144946491v5


 
(iv) Assignment and Assumption; Notes. The parties to each assignment shall execute and deliver to the Administrative Agent an Assignment and Assumption, together with a processing and recordation fee of $4,500 for each assignment (which fee the Administrative Agent may, in its sole discretion, elect to waive), and the assignee, if it is not a Lender, shall deliver to the Administrative Agent an Administrative Questionnaire. If requested by the transferor Lender or the assignee, upon the consummation of any assignment, the transferor Lender, the Administrative Agent and the Borrower shall make appropriate arrangements so that new Notes are issued to the assignee and such transferor Lender, as appropriate. (v) No Assignment to Certain Person. No such assignment shall be made to (A) the Borrower or any of the Borrower’s Affiliates or Subsidiaries or (B) to any Defaulting Lender or any of its Subsidiaries, or to any Person who, upon becoming a Lender hereunder, would constitute any of the foregoing Persons described in this clause (B). (vi) No Assignment to Natural Persons. No such assignment shall be made to a natural person (or holding company, investment vehicle or trust for, or owned and operated for the primary benefit of a natural person). (vii) Certain Additional Payments. In connection with any assignment of rights and obligations of any Defaulting Lender hereunder, no such assignment shall be effective unless and until, in addition to the other conditions thereto set forth herein, the parties to the assignment shall make such additional payments to the Administrative Agent in an aggregate amount sufficient, upon distribution thereof as appropriate (which may be outright payment, purchases by the assignee of participations or subparticipations, or other compensating actions, including funding, with the consent of the Borrower and the Administrative Agent, the applicable pro rata share of Loans previously requested but not funded by the Defaulting Lender, to each of which the applicable assignee and assignor hereby irrevocably consent), to (x) pay and satisfy in full all payment liabilities then owed by such Defaulting Lender to the Administrative Agent, the Issuing Banks, the Swingline Lender and each other Lender hereunder (and interest accrued thereon), and (y) acquire (and fund as appropriate) its full pro rata share of all Loans and participations in Letters of Credit and Swingline Loans in accordance with its Revolving Commitment Percentage and such that all Term Loans are held by the Term Loan Lenders pro rata as if there had been no Defaulting Lenders that are Term Loan Lenders. Notwithstanding the foregoing, in the event that any assignment of rights and obligations of any Defaulting Lender hereunder shall become effective under Applicable Law without compliance with the provisions of this paragraph, then the assignee of such interest shall be deemed to be a Defaulting Lender for all purposes of this Agreement until such compliance occurs. Subject to acceptance and recording thereof by the Administrative Agent pursuant to the immediately following subsection (c), from and after the effective date specified in each Assignment and Assumption, the assignee thereunder shall be a party to this Agreement and, to the extent of the interest assigned by such Assignment and Assumption, have the rights and obligations of a Lender under this Agreement, and the assigning Lender thereunder shall, to the extent of the interest assigned by such Assignment and Assumption, be released from its obligations under this Agreement (and, in the case of an Assignment and Assumption covering all of the assigning Lender’s rights and obligations under this Agreement, such Lender shall cease to be a party hereto) but shall continue to be entitled to the benefits of Sections 5.4., 13.2. and 13.9. and the other provisions of this Agreement and the other Loan Documents as provided in Section 13.10. with respect to facts and circumstances occurring prior to the effective date of such assignment; provided, that except to the extent otherwise expressly agreed by the affected parties, no assignment by a Defaulting Lender will constitute a waiver or release of any claim of any party hereunder arising from that Lender having been a Defaulting Lender. Any assignment or transfer by a Lender of 122 LEGAL02/44946491v144946491v5


 
rights or obligations under this Agreement that does not comply with this paragraph shall be treated for purposes of this Agreement as a sale by such Lender of a participation in such rights and obligations in accordance with the immediately following subsection (d). (c) Register. The Administrative Agent, acting solely for this purpose as a non-fiduciary agent of the Borrower, shall maintain at the Principal Office a copy of each Assignment and Assumption delivered to it and a register for the recordation of the names and addresses of the Lenders, and the Commitments of, and principal amounts (and stated interest) of the Loans owing to, each Lender pursuant to the terms hereof from time to time (the “Register”). The entries in the Register shall be conclusive absent manifest error, and the Borrower, the Administrative Agent and the Lenders shall treat each Person whose name is recorded in the Register pursuant to the terms hereof as a Lender hereunder for all purposes of this Agreement. The Register shall be available for inspection by the Borrower and any Lender, at any reasonable time and from time to time upon reasonable prior notice. (d) Participations. Any Lender may at any time, without the consent of, or notice to, the Parent, the Borrower or the Administrative Agent, sell participations to any Person (other than a natural person or holding company, investment vehicle or trust for, or owned and operated for the primary benefit of a natural person, the Borrower, a Defaulting Lender or any of their respective Affiliates or Subsidiaries) (each, a “Participant”) in all or a portion of such Lender’s rights and/or obligations under this Agreement (including all or a portion of its Commitment and/or the Loans owing to it); provided that (i) such Lender’s obligations under this Agreement shall remain unchanged, (ii) such Lender shall remain solely responsible to the other parties hereto for the performance of such obligations and (iii) the Parent, the Borrower, the Administrative Agent, the Issuing Banks and the Lenders shall continue to deal solely and directly with such Lender in connection with such Lender’s rights and obligations under this Agreement. Any agreement or instrument pursuant to which a Lender sells such a participation shall provide that such Lender shall retain the sole right to enforce this Agreement and to approve any amendment, modification or waiver of any provision of this Agreement; provided that such agreement or instrument may provide that such Lender will not, without the consent of the Participant, agree to (w) increase such Lender’s Commitment, (x) extend the date fixed for the payment of principal on the Loans or portions thereof owing to such Lender, (y) reduce the rate at which interest is payable thereon or (z) release any Guarantor from its Obligations under the Guaranty except as contemplated by Section 8.13.(b), in each case, as applicable to that portion of such Lender’s rights and/or obligations that are subject to the participation. The Borrower agrees that each Participant shall be entitled to the benefits of Sections 3.10., 5.1., 5.4. (subject to the requirements and limitations therein, including the requirements under Section 3.10.(g) (it being understood that the documentation required under Section 3.10.(g) shall be delivered to the participating Lender)) to the same extent as if it were a Lender and had acquired its interest by assignment pursuant to subsection (b) of this Section; provided that such Participant (A) agrees to be subject to the provisions of Section 5.8. as if it were an assignee under subsection (b) of this Section; and (B) shall not be entitled to receive any greater payment under Sections 5.1. or 3.10., with respect to any participation, than its participating Lender would have been entitled to receive, except to the extent such entitlement to receive a greater payment results from a Regulatory Change that occurs after the Participant acquired the applicable participation. Each Lender that sells a participation agrees, at the Borrower’s request and expense, to use reasonable efforts to cooperate with the Borrower to effectuate the provisions of Section 5.8. with respect to any Participant. To the extent permitted by Applicable Law, each Participant also shall be entitled to the benefits of Section 13.3. as though it were a Lender, provided such Participant agrees to be subject to Section 3.3. as though it were a Lender. Each Lender that sells a participation shall, acting solely for this purpose as a non-fiduciary agent of the Borrower, maintain a register on which it enters the name and address of each Participant and the principal amounts (and stated interest) of each Participant’s interest in the Loans or other obligations under the Loan Documents (the “Participant Register”); provided that no Lender shall have any obligation to disclose all or any portion of the Participant Register (including the identity of any 123 LEGAL02/44946491v144946491v5


 
Participant or any information relating to a Participant’s interest in any commitments, loans, letters of credit or its other obligations under any Loan Document) to any Person except to the extent that such disclosure is necessary to establish that such commitment, loan, letter of credit or other obligation is in registered form under Section 5f.103-1(c) of the United States Treasury Regulations. The entries in the Participant Register shall be conclusive absent manifest error, and such Lender shall treat each Person whose name is recorded in the Participant Register as the owner of such participation for all purposes of this Agreement notwithstanding any notice to the contrary. For the avoidance of doubt, the Administrative Agent (in its capacity as Administrative Agent) shall have no responsibility for maintaining a Participant Register. (e) Certain Pledges. Any Lender may at any time pledge or assign a security interest in all or any portion of its rights under this Agreement to secure obligations of such Lender, including any pledge or assignment to secure obligations to a Federal Reserve Bank; provided that no such pledge or assignment shall release such Lender from any of its obligations hereunder or substitute any such pledgee or assignee for such Lender as a party hereto. (f) No Registration. Each Lender agrees that, without the prior written consent of the Borrower and the Administrative Agent, it will not make any assignment hereunder in any manner or under any circumstances that would require registration or qualification of, or filings in respect of, any Loan or Note under the Securities Act or any other securities laws of the United States of America or of any other jurisdiction. Section 13.6. Amendments and Waivers. (a) Generally. Except as otherwise expressly provided in this Agreement, (i) any consent or approval required or permitted by this Agreement or in any other Loan Document to be given by the Lenders may be given, (ii) any term of this Agreement or of any other Loan Document may be amended, (iii) the performance or observance by the Parent, the Borrower, any other Loan Party or any other Subsidiary of any terms of this Agreement or such other Loan Document may be waived, and (iv) the continuance of any Default or Event of Default may be waived (either generally or in a particular instance and either retroactively or prospectively) with, but only with, the written consent of the Requisite Lenders (or the Administrative Agent at the written direction of the Requisite Lenders), and, in the case of an amendment to any Loan Document, the written consent of each Loan Party which is party thereto. Any term of this Agreement or of any other Loan Document relating solely to the rights or obligations of the Lenders of a particular Class, and not Lenders of any other Class, may be amended, and the performance or observance by the Borrower or any other Loan Party or any Subsidiary of any such terms may be waived (either generally or in a particular instance and either retroactively or prospectively) with, and only with, the written consent of the Requisite Class Lenders for such Class of Lenders (and, in the case of an amendment to any Loan Document, the written consent of each Loan Party which is a party thereto). Notwithstanding anything to the contrary contained in this Section, each Fee Letter may only be amended, and the performance or observance by any Loan Party thereunder may only be waived, in a writing executed by the parties thereto. Notwithstanding anything to the contrary contained in this Section, the Administrative Agent and the Borrower may, without the consent of any Lender, enter into amendments or modifications to this Agreement or any of the other Loan Documents or enter into additional Loan Documents as the Administrative Agent reasonably deems appropriate in order to implement any Benchmark Replacement, Benchmark Replacement Adjustment or Benchmark Conforming Changes or otherwise effectuate the terms of Section 5.2. in accordance with the terms of Section 5.2. (b) Additional Lender Consents. In addition to the foregoing requirements, no amendment, waiver or consent shall: 124 LEGAL02/44946491v144946491v5


 
(i) increase (or reinstate) the Commitment of a Lender or subject a Lender to any additional obligations without the written consent of such Lender; (ii) reduce the principal of, or interest that has accrued or the rates of interest that will be charged on the outstanding principal amount of, any Loans or other Obligations without the written consent of each Lender directly affected thereby; provided, however, only the written consent of the Requisite Lenders shall be required for the waiver of interest payable at the Post-Default Rate, retraction of the imposition of interest at the Post-Default Rate and amendment of the definition of “Post-Default Rate”; (iii) reduce the amount of any Fees payable to a Lender hereunder or postpone any date fixed for payment thereof without the written consent of such Lender; (iv) modify the definitions of “Revolving Commitment Percentage” without the written consent of each Revolving Lender; (v) modify the definition of “Revolving Termination Date” or clause (a) of the definition of “Termination Date” (in each case, except in accordance with Section 2.13.(a).) or otherwise postpone any date fixed for any payment of principal of, or interest on, any Revolving Loans or for the payment of Fees or any other Obligations (including the waiver of any Default or Event of Default as a result of the nonpayment of any such Obligations as and when due) owing to the Revolving Lenders, or extend the expiration date of any Letter of Credit beyond the Revolving Termination Date (except in accordance with Section 2.3.(b)), in each case, without the written consent of each Revolving Lender; (vi) modify the definitions of “Term 1 Loan Maturity Date”, “Term 2 Loan Maturity Date” (except in accordance with Section 2.13.(b).) or clause (b) of the definition of “Termination Date” or otherwise postpone any date fixed for, or forgive any payment of principal of, or interest on, any Term Loans or for the payment of Fees or any other Obligations owing to the Term Loan Lenders, in each case, without the written consent of each Term Loan Lender directly affected thereby; (vii) while any Term Loans are outstanding, amend, modify or waive (A) Section 6.2. or any other provision of this Agreement if the effect of such amendment, modification or waiver is to require the Revolving Lenders to make Revolving Loans when such Lenders would not otherwise be required to do so, (B) the amount of the Swingline Commitment or (C) the L/C Commitment Amount, in each case, without the prior written consent of the Requisite Class Lenders of the Revolving Lenders; (viii) modify the definition of “Pro Rata Share” or amend or otherwise modify the provisions of Section 3.2 or Section 11.5, in each case, without the written consent of each affected Lender; (ix) amend this Section or amend the definitions of the terms used in this Agreement or the other Loan Documents insofar as such definitions affect the substance of this Section, in each case, without the written consent of each Lender; (x) modify the definition of the term “Requisite Lenders” or, except as otherwise provided in the immediately following clause (xi), modify in any other manner the number or 125 LEGAL02/44946491v144946491v5


 
percentage of the Lenders required to make any determinations or waive any rights hereunder or to modify any provision hereof, in each case, without the written consent of each Lender; (xi) modify the definition of the term “Requisite Class Lenders” as it relates to a particular Class of Lenders or modify in any other manner the number or percentage of a Class of Lenders required to make any determination or waive any rights hereunder or to modify any provision hereof, in each case, solely with respect to such Class of Lenders, without the written consent of each Lender in such Class; (xii) release the Parent as a Guarantor or any other Guarantor from its obligations under the Guaranty except as contemplated by Section 8.15., without the written consent of each Lender; (xiii) waive a Default or Event of Default under Section 11.1.(a) or Section 11.1.(b), in each case, without the written consent of each Lender directly affected thereby; (xiv) amend, or waive the Borrower’s compliance with, Section 2.15., in each case, without the written consent of each Revolving Lender; or (xv) affect the rights or duties of the Sustainability Structuring Agents under this Agreement or any other Loan Document without the written consent of the Sustainability Structuring Agents. (c) Amendment of Administrative Agent’s Duties, Etc. No amendment, waiver or consent unless in writing and signed by the Administrative Agent, in addition to the Lenders required hereinabove to take such action, shall affect the rights or duties of the Administrative Agent under this Agreement or any of the other Loan Documents. Any amendment, waiver or consent relating to Section 2.3. or the obligations of the Issuing Banks under this Agreement or any other Loan Document shall, in addition to the Lenders required hereinabove to take such action, require the written consent of the Issuing Banks. Any amendment, waiver or consent relating to Section 2.4. or the obligations of the Swingline Lender under this Agreement or any other Loan Document shall, in addition to the Lenders required hereinabove to take such action, require the written consent of the Swingline Lender. No waiver shall extend to or affect any obligation not expressly waived or impair any right consequent thereon and any amendment, waiver or consent shall be effective only in the specific instance and for the specific purpose set forth therein. Notwithstanding anything to the contrary herein, no Defaulting Lender shall have any right to approve or disapprove any amendment, waiver or consent hereunder (and any amendment, waiver or consent which by its terms requires the consent of all Lenders or each affected Lender may be effected with the consent of the applicable Lenders other than Defaulting Lenders), except that (x) the Commitments of any Defaulting Lender may not be increased, reinstated or extended without the written consent of such Defaulting Lender and (y) any waiver, amendment or modification requiring the consent of all Lenders or each affected Lender that by its terms affects any Defaulting Lender more adversely than other affected Lenders shall require the written consent of such Defaulting Lender. Except as otherwise provided in Section 12.5., no course of dealing or delay or omission on the part of the Administrative Agent or any Lender in exercising any right shall operate as a waiver thereof or otherwise be prejudicial thereto. Any Event of Default occurring hereunder shall continue to exist until such time as such Event of Default is waived in writing in accordance with the terms of this Section, notwithstanding any attempted cure or other action by the Borrower, any other Loan Party or any other Person subsequent to the occurrence of such Event of Default. Except as otherwise explicitly provided for herein or in any other Loan Document, no notice to or demand upon any Loan Party shall entitle such Loan Party to other or further notice or demand in similar or other circumstances. 126 LEGAL02/44946491v144946491v5


 
(d) ESG Amendment. Notwithstanding anything to the contrary in this Section 13.6., after the Effective Date, the Borrower, in consultation with the Sustainability Structuring Agents, shall be entitled to (a) identify specified Environmental, Social and Governance (“ESG”) related Key Performance Indicators (“KPIs”) and establish associated annual Sustainability Performance Targets (“SPTs”) with respect to the ESG strategy and disclosure of the Borrower and its Subsidiaries and/or (b) identify external ESG ratings (“ESG Ratings”) and establish associated annual SPTs. Any such KPIs and/or ESG Ratings and associated SPTs are to be mutually agreed between the Borrower and the Sustainability Structuring Agents. The Sustainability Structuring Agents, the Borrower and the Requisite Lenders may amend this Agreement (such amendment, the “ESG Amendment”) solely for the purpose of incorporating KPIs and/or ESG Ratings, associated SPTs and other related provisions (the “ESG Pricing Provisions”) into this Agreement. In the event that any such ESG Amendment does not obtain requisite consent of the Requisite Lenders, an alternative ESG Amendment may be effectuated with the consent of the Requisite Lenders, the Borrower, the Sustainability Structuring Agents, and the Administrative Agent. Upon the effectiveness of any such ESG Amendment, based on the Borrower’s performance against the KPIs and/or ESG Ratings and associated SPTs, certain adjustments (an increase, a decrease, or no adjustment) to the Applicable Margin will be made; provided that the amount of any such adjustments made pursuant to an ESG Amendment shall not exceed an increase and/or decrease of 4.00 basis points; provided, further, that in no event shall the Applicable Margin be less than 0%. If KPIs are utilized, the pricing adjustments will require, among other things, annual reporting in a manner that is aligned with the Sustainability Linked Loan Principles in effect at the time of the ESG Amendment and is to be mutually agreed between the Borrower, the Sustainability Structuring Agents, and the Administrative Agent (each acting reasonably). If KPIs are utilized, any proposed ESG Amendment shall also identify the Sustainability Assurance Provider, provided that any such Sustainability Assurance Provider shall be a qualified external reviewer, independent of the Borrower and its Subsidiaries, with relevant expertise, such as an auditor, environmental consultant and/or independent ratings agency of recognized national standing. Following the effectiveness of the ESG Amendment, (A) any modification to the ESG Pricing Provisions which has the effect of reducing the Applicable Margin to a level not otherwise permitted by this Section 13.6.(d) shall be subject to the consent of all Lenders and (B) any other modification to the ESG Pricing Provisions (other than, for the avoidance of doubt, as provided for in the immediately preceding clause (A)) shall be subject only to the consent of the Requisite Lenders. (e) Technical Amendments. Notwithstanding anything to the contrary in this Section 13.6., if the Administrative Agent and the Borrower have jointly identified an ambiguity, omission, mistake or defect in any provision of this Agreement or an inconsistency between provisions of this Agreement, the Administrative Agent and the Borrower shall be permitted to amend such provision or provisions to cure such ambiguity, omission, mistake, defect or inconsistency so long as to do so would not adversely affect the interests of the Lenders and the Issuing Banks. Any such amendment shall become effective without any further action or consent of any other party to this Agreement. Section 13.7. Nonliability of Administrative Agent and Lenders. The relationship between the Borrower, on the one hand, and the Lenders, the Issuing Banks and the Administrative Agent, on the other hand, shall be solely that of borrower and lender. None of the Administrative Agent, any Issuing Bank or any Lender shall have any fiduciary responsibilities to the Borrower or the Parent and no provision in this Agreement or in any of the other Loan Documents, and no course of dealing between or among any of the parties hereto, shall be deemed to create any fiduciary duty owing by the Administrative Agent, any Issuing Bank or any Lender to any Lender, the Borrower, any Subsidiary or any other Loan Party. None of the Administrative Agent, any Issuing Bank or any Lender undertakes any responsibility to the Borrower or the Parent to review or inform the Borrower or the Parent of any matter in connection with any phase of the business or operations of the Borrower or the Parent. 127 LEGAL02/44946491v144946491v5


 
Section 13.8. Confidentiality. The Administrative Agent, each Issuing Bank and each Lender shall maintain the confidentiality of all Information (as defined below) but in any event may make disclosure: (a) to its Affiliates and to its and its Affiliates’ other respective Related Parties (it being understood that the Persons to whom such disclosure is made will be informed of the confidential nature of such Information and instructed to keep such Information confidential); (b) subject to an agreement containing provisions substantially the same as those of this Section, to (i) any actual or proposed assignee, Participant or other transferee in connection with a potential transfer of any Commitment or participation therein as permitted hereunder, or (ii) any actual or prospective counterparty (or its advisors) to any swap or derivative transaction relating to the Borrower and its obligations; (c) as required or requested by any Governmental Authority or representative thereof or pursuant to legal process or in connection with any legal proceedings, or as otherwise required by Applicable Law; (d) to the Administrative Agent’s, such Issuing Bank’s or such Lender’s independent auditors and other professional advisors (provided they shall be notified of the confidential nature of the information); (e) in connection with the exercise of any remedies under any Loan Document (or any Specified Derivatives Contract) or any action or proceeding relating to any Loan Document (or any Specified Derivatives Contract) or the enforcement of rights hereunder or thereunder; (f) to the extent such Information (i) becomes publicly available other than as a result of a breach of this Section actually known by the Administrative Agent, such Issuing Bank or such Lender to be a breach of this Section or (ii) becomes available to the Administrative Agent, any Issuing Bank, any Lender or any Affiliate of the Administrative Agent, any Issuing Bank or any Lender on a nonconfidential basis from a source other than the Borrower or any Affiliate of the Borrower; (g) to the extent requested by, or required to be disclosed to, any nationally recognized rating agency or regulatory or similar authority (including any self-regulatory authority, such as the National Association of Insurance Commissioners) having or purporting to have jurisdiction over it; (h) to bank trade publications, such information to consist of deal terms and other information customarily found in such publications; (i) to any other party hereto; (j) on a confidential basis to the CUSIP Service Bureau or any similar agency in connection with the issuance and monitoring of CUSIP numbers with respect to the Loan Documents; and (k) with the consent of the Borrower. Notwithstanding the foregoing, the Administrative Agent, each Issuing Bank and each Lender may disclose any such confidential information, without notice to the Borrower or any other Loan Party, to Governmental Authorities in connection with any regulatory examination of the Administrative Agent, such Issuing Bank or such Lender or in accordance with the regulatory compliance policy of the Administrative Agent, such Issuing Bank or such Lender. As used in this Section, the term “Information” means all information received from the Borrower, any other Loan Party, any other Subsidiary or Affiliate relating to any Loan Party or any of their respective businesses, other than any such information that is available to the Administrative Agent, any Lender or any Issuing Bank on a nonconfidential basis prior to disclosure by the Borrower, any other Loan Party, any other Subsidiary or any Affiliate, provided that, in the case of any such information received from the Borrower, any other Loan Party, any other Subsidiary or any Affiliate after the date hereof, such information is clearly identified at the time of delivery as confidential. Any Person required to maintain the confidentiality of Information as provided in this Section shall be considered to have complied with its obligation to do so if such Person has exercised the same degree of care to maintain the confidentiality of such Information as such Person would accord to its own confidential information. Section 13.9. Indemnification. (a) The Borrower shall indemnify the Administrative Agent (and any sub-agent thereof), the Sustainability Structuring Agents, the Issuing Banks, each Lender and each Related Party of any of the foregoing Persons (each such Person being called an “Indemnified Party”) against, and hold each Indemnified Party harmless from, and shall pay or reimburse any such Indemnified Party for, any and all 128 LEGAL02/44946491v144946491v5


 
losses, claims (including without limitation, Environmental Claims), damages, liabilities and related expenses (including without limitation, the fees, charges and disbursements of any counsel for any Indemnified Party (which counsel may be employees of any Indemnified Party)), incurred by any Indemnified Party or asserted against any Indemnified Party by any Person (including the Borrower, any other Loan Party or any other Subsidiary) other than such Indemnified Party and its Related Parties, arising out of, in connection with, or as a result of (i) the execution or delivery of this Agreement, any other Loan Document or any agreement or instrument contemplated hereby or thereby, the performance by the parties hereto or thereto of their respective obligations hereunder or thereunder or the consummation of the transactions contemplated hereby or thereby, (ii) any Loan or Letter of Credit or the use or proposed use of the proceeds therefrom (including any refusal by an Issuing Bank to honor a demand for payment under a Letter of Credit issued by it if the documents presented in connection with such demand do not strictly comply with the terms of such Letter of Credit), (iii) any actual or alleged presence or release of Hazardous Materials on or from any property owned or operated by the Borrower, any other Loan Party or any other Subsidiary, or any Environmental Claim related in any way to the Borrower, any other Loan Party or any other Subsidiary, (iv) any actual or prospective claim, litigation, investigation or proceeding (an “Indemnity Proceeding”) relating to any of the foregoing, whether based on contract, tort or any other theory, whether brought by a third party or by the Borrower, any other Loan Party or any other Subsidiary, and regardless of whether any Indemnified Party is a party thereto, or (v) any claim (including without limitation, any Environmental Claims), investigation, litigation or other proceeding (whether or not the Administrative Agent, the Sustainability Structuring Agents, any Issuing Bank or any Lender is a party thereto) and the prosecution and defense thereof, arising out of or in any way connected with the Loans, this Agreement, any other Loan Document, or any documents contemplated by or referred to herein or therein or the transactions contemplated hereby or thereby, including without limitation, reasonable attorneys and consultant’s fees; provided, however, that such indemnity shall not, as to any Indemnified Party, be available to the extent that such losses, claims, damages, liabilities or related expenses (i) are determined by a court of competent jurisdiction by final and nonappealable judgment to have resulted from the gross negligence, bad faith or willful misconduct of such Indemnified Party or (ii) resulted from any dispute solely between and among Indemnified Parties that does not arise from an act or omission by any Loan Party or any of its Affiliates (other than with respect to a claim against an Indemnified Party acting in its capacity as Administrative Agent or arranger or similar role under the Loan Documents); provided, that this Section 13.9.(a) shall not apply with respect to Taxes other than any Taxes that represent losses or damages arising under any non-Tax claim. (b) If and to the extent that the obligations of the Borrower under this Section are unenforceable for any reason, the Borrower hereby agrees to make the maximum contribution to the payment and satisfaction of such obligations which is permissible under Applicable Law. (c) The Borrower’s obligations under this Section shall survive any termination of this Agreement and the other Loan Documents and the payment in full in cash of the Obligations, and are in addition to, and not in substitution of, any of the other obligations set forth in this Agreement or any other Loan Document to which it is a party. References in this Section 13.9. to “Lender” or “Lenders” shall be deemed to include such Persons (and their Affiliates) in their capacity as Specified Derivatives Providers. Section 13.10. Termination; Survival. This Agreement shall terminate at such time as (a) all of the Commitments have been terminated, (b) all Letters of Credit have terminated or expired or been canceled (other than Extended Letters of Credit in respect of which the Borrower has satisfied the requirements to provide Cash Collateral as 129 LEGAL02/44946491v144946491v5


 
required by Section 2.3.(b)), (c) none of the Lenders is obligated any longer under this Agreement to make any Loans and no Issuing Bank is obligated any longer under this Agreement to issue Letters of Credit and (d) all Obligations (other than obligations which survive as provided in the following sentence) have been paid and satisfied in full. The indemnities to which the Administrative Agent, the Issuing Banks and the Lenders are entitled under the provisions of Sections 3.10., 5.1., 5.4., 12.7., 13.2. and 13.9. and any other provision of this Agreement and the other Loan Documents, and the provisions of Section 13.4., shall continue in full force and effect and shall protect the Administrative Agent, the Issuing Banks and the Lenders (i) notwithstanding any termination of this Agreement, or of the other Loan Documents, against events arising after such termination as well as before and (ii) at all times after any such party ceases to be a party to this Agreement with respect to all matters and events existing on or prior to the date such party ceased to be a party to this Agreement. The Administrative Agent agrees to furnish to the Borrower, upon the Borrower’s request and at the Borrower’s sole cost and expense, any release, termination, or other agreement or document evidencing the foregoing termination. The provisions of Section 13.9 shall survive termination of this Agreement for a period of one year. Section 13.11. Severability of Provisions. If any provision under this Agreement or the other Loan Documents shall be determined by a court of competent jurisdiction to be invalid or unenforceable, that provision shall be deemed severed from the Loan Documents, and the validity, legality and enforceability of the remaining provisions shall remain in full force as though the invalid, illegal, or unenforceable provision had never been part of the Loan Documents. Section 13.12. GOVERNING LAW. THIS AGREEMENT SHALL BE GOVERNED BY, AND CONSTRUED IN ACCORDANCE WITH, THE LAWS OF THE STATE OF NEW YORK APPLICABLE TO CONTRACTS EXECUTED, AND TO BE FULLY PERFORMED, IN SUCH STATE. Section 13.13. Counterparts. To facilitate execution, this Agreement and any amendments, waivers, consents or supplements may be executed in any number of counterparts as may be convenient or required (which may be effectively delivered by facsimile, in portable document format (“PDF”) or other similar electronic means). It shall not be necessary that the signature of, or on behalf of, each party, or that the signature of all persons required to bind any party, appear on each counterpart. All counterparts shall collectively constitute a single document. It shall not be necessary in making proof of this document to produce or account for more than a single counterpart containing the respective signatures of, or on behalf of, each of the parties hereto. Section 13.14. Obligations with Respect to Loan Parties. The obligations of the Parent or the Borrower to direct or prohibit the taking of certain actions by the other Loan Parties as specified herein shall be absolute and not subject to any defense the Parent or the Borrower may have that the Parent or the Borrower does not control such Loan Parties. Section 13.15. Independence of Covenants. All covenants hereunder shall be given in any jurisdiction independent effect so that if a particular action or condition is not permitted by any of such covenants, the fact that it would be 130 LEGAL02/44946491v144946491v5


 
permitted by an exception to, or be otherwise within the limitations of, another covenant shall not avoid the occurrence of a Default or an Event of Default if such action is taken or condition exists. Section 13.16. Limitation of Liability. None of the Administrative Agent, any Issuing Bank or any Lender, or any Related Party shall have any liability with respect to, and each of the Parent and the Borrower hereby waives, releases, and agrees not to sue any of them upon, any claim for any special, indirect, incidental, or consequential damages suffered or incurred by the Borrower in connection with, arising out of, or in any way related to, this Agreement, any of the other Loan Documents or the Fee Letters, or any of the transactions contemplated by this Agreement or any of the other Loan Documents. Each of the Parent and the Borrower hereby waives, releases, and agrees not to sue the Administrative Agent, any Issuing Bank or any Lender or any of the Administrative Agent’s, any Issuing Bank’s or any Lender’s affiliates, officers, directors, employees, attorneys, or agents for punitive damages in respect of any claim in connection with, arising out of, or in any way related to, this Agreement, any of the other Loan Documents, the Fee Letters, or any of the transactions contemplated by this Agreement or financed hereby. No Indemnified Party referred to in Section 13.9. shall be liable for damages arising from the use by unintended recipients of any information or other materials distributed by it through telecommunications, electronic or other information transmission systems in connection with this Agreement or the other Loan Documents or the transactions contemplated hereby or thereby, except to the extent resulting from such Indemnified Party’s gross negligence or willful misconduct (as determined by a court of competent jurisdiction in a final, non-appealable judgment). Section 13.17. Entire Agreement. This Agreement, the Notes, the other Loan Documents and the Fee Letters embody the final, entire agreement among the parties hereto and supersede any and all prior commitments, agreements, representations, and understandings, whether written or oral, relating to the subject matter hereof and thereof and may not be contradicted or varied by evidence of prior, contemporaneous, or subsequent oral agreements or discussions of the parties hereto. There are no oral agreements among the parties hereto. To the extent any term of this Agreement is inconsistent with a term of any other Loan Document to which the parties of this Agreement are party, the term of this Agreement shall control to the extent of such inconsistency. Section 13.18. Construction. The Administrative Agent, each Issuing Bank, the Parent, the Borrower and each Lender acknowledge that each of them has had the benefit of legal counsel of its own choice and has been afforded an opportunity to review this Agreement and the other Loan Documents with its legal counsel and that this Agreement and the other Loan Documents shall be construed as if jointly drafted by the Administrative Agent, each Issuing Bank, the Parent, the Borrower and each Lender. Section 13.19. Headings. The paragraph and section headings in this Agreement are provided for convenience of reference only and shall not affect its construction or interpretation. 131 LEGAL02/44946491v144946491v5


 
Section 13.20. No Novation. THE PARTIES HERETO HAVE ENTERED INTO THIS AGREEMENT SOLELY TO AMEND AND RESTATE THE TERMS OF THE EXISTING CREDIT AGREEMENT. THE PARTIES DO NOT INTEND THIS AGREEMENT OR THE TRANSACTIONS CONTEMPLATED HEREBY TO BE, AND THIS AGREEMENT AND THE TRANSACTIONS CONTEMPLATED HEREBY SHALL NOT BE CONSTRUED TO BE, A NOVATION OF ANY OF THE OBLIGATIONS OWING BY THE BORROWER UNDER OR IN CONNECTION WITH THE EXISTING CREDIT AGREEMENT OR ANY OF THE OTHER LOAN DOCUMENTS (AS DEFINED IN THE EXISTING CREDIT AGREEMENT). Section 13.21. New York Mortgages. (a) Generally. The parties hereto acknowledge and agree that as an accommodation to the Parent and the Borrower, the Administrative Agent, the Issuing Banks and the Lenders may, from time to time, in their sole discretion, accept the benefits of Mortgages encumbering real property located in the State of New York assigned from time to time pursuant to the terms of this Section to the Administrative Agent, for its benefit and the benefit of the Issuing Banks and the Lenders (any such Mortgage a “New York Mortgage”). Any Lender’s agreement to accept the benefit of a New York Mortgage in its sole discretion will be subject to, among other things, such Lender’s determination that the real property subject to such Mortgage is not in a special flood hazard area. (b) Assignment of New York Mortgages. In connection with the acceptance of the benefits of a New York Mortgage by the Administrative Agent, the Issuing Banks and the Lenders, the Borrower shall cause to be delivered to the Administrative Agent each of the following, in form and substance satisfactory to the Administrative Agent: (i) the originals (or if not available, copies) of each outstanding promissory note evidencing the Indebtedness secured by such New York Mortgage, duly endorsed (by allonge or otherwise) to the order of the Administrative Agent (collectively, “Existing New York Notes”); (ii) an amended and restated promissory note (each a “Restated New York Note”) which amends, restates and, if applicable, consolidates the applicable Existing New York Notes, which (x) shall be payable to the order of the Administrative Agent for the benefit of itself, the Issuing Banks and the Lenders, (y) shall be in an initial aggregate principal amount equal to the principal amount of Loans advanced hereunder in connection with the transfer of such Existing New York Notes to the Administrative Agent for the benefit of itself, the Issuing Banks and the Lenders and (z) shall incorporate by reference all of the applicable terms and conditions of this Agreement and the other Loan Documents; (iii) a copy of such New York Mortgage, including all amendments thereto, showing all recording information thereon certified to the knowledge of an authorized officer of the Borrower as being true, correct and complete; (iv) an assignment of such New York Mortgage, in recordable form, executed by each holder of the Indebtedness secured by such New York Mortgage (or an authorized agent acting on behalf of each such holder); (v) a modification to such New York Mortgage executed by the applicable Loan Parties, such modification, among other things, to modify such New York Mortgage (x) to provide that it secures the applicable Restated New York Note, (y) to provide that the maximum 132 LEGAL02/44946491v144946491v5


 
principal sum of Obligations secured by such New York Mortgage at execution or in the future shall not exceed the initial principal amount of the applicable Restated New York Note and (z) to include language reasonably satisfactory to the Administrative Agent to the effect that payments in respect of the Obligations shall not be deemed to reduce the amount of the Obligations secured by such New York Mortgage until such time as the outstanding principal amount of the Obligations shall have been reduced to the initial principal amount of the applicable Restated New York Note; (vi) terminations of, or assignments and modifications to, any assignment of leases and rents, financing statements and any other document, instrument or agreement securing the Indebtedness secured by such New York Mortgage, as the Administrative Agent may reasonably request; (vii) a copy of any Phase I or II Environmental Site Assessment report on the Property subject to such New York Mortgage available to the Borrower, and if reasonably requested by the Administrative Agent, reliance letters from the environmental engineering firms performing such assessments addressed to the Administrative Agent, the Issuing Banks and the Lenders; provided, however, if such a reliance letter is not provided, the Administrative Agent, the Issuing Banks and the Lenders shall have no obligation to accept an assignment of such New York Mortgage; (viii) an environmental indemnity agreement executed by the Borrower, the Parent and any other Loan Party that owns or leases the Property encumbered by such New York Mortgage in favor of the Administrative Agent for its benefit and the benefit of the Issuing Banks and the Lenders and in a form reasonably acceptable to the Administrative Agent; and (ix) such other documents, agreements and instruments as the Administrative Agent on behalf of the Issuing Banks and the Lenders may reasonably request. (c) Release of New York Mortgages. Notwithstanding any other provision of this Agreement or any other Loan Document to the contrary, including without limitation, Section 13.7., (i) upon the Borrower’s written request and at the Borrower’s sole cost and expense, the Administrative Agent shall release any or all of the New York Mortgages or assign any or all of the New York Mortgages to any Person requested by the Borrower (any such assignment to be without recourse or warranty whatsoever) and (ii) the Administrative Agent may in its discretion, and shall at the direction of the Requisite Lenders, release any or all of the New York Mortgages if the Administrative Agent has, or the Requisite Lenders have, reasonably determined that holding any of such New York Mortgages could be detrimental to the Administrative Agent or the Lenders, and so long as the Administrative Agent shall have given the Borrower written notice at least 5 days prior to any such release; provided, however, the Administrative Agent shall not be required to give any such prior notice to the Borrower if the Administrative Agent, in its sole discretion, has determined that delay of such release would be detrimental to the Administrative Agent or the Lenders. (d) Indemnity. Not in limitation of any of the Borrower’s obligations under Section 13.2. or 13.10., the Borrower shall and hereby agrees to indemnify, defend and hold harmless the Administrative Agent, each Issuing Bank, each Lender and each other Indemnified Party from and against any and all losses, costs, claims, damages, liabilities, deficiencies, judgments or expenses of every kind and nature (including, without limitation, amounts paid in settlement, court costs and the fees and disbursements of counsel incurred in connection with any litigation, investigation, claim or proceeding or any advice rendered in connection therewith) incurred by an Indemnified Party in connection with, arising out of, or by reason of, any Indemnity Proceeding which is in any way related directly or indirectly to (i) the failure 133 LEGAL02/44946491v144946491v5


 
of any Person to pay any recording tax payable pursuant to N.Y. Tax Law, Ch. 60, Art. 11, Sec. 253 et seq. or other Applicable Laws of the State of New York or any political subdivision of such State or (ii) any New York Mortgage. (e) The Borrower represents and warrants that no Property encumbered by a New York Mortgage is located in an area determined by the Federal Emergency Management Agency to have special flood hazards. If at any time in the future the Borrower becomes aware that any portion of a Property encumbered by a New York Mortgage is located in an area determined by the Federal Emergency Management Agency as special flood hazard area, then the Borrower will promptly notify the Administrative Agent. Unless (i) the Borrower promptly obtains flood insurance coverage required pursuant to the Flood Insurance Laws and takes such other measures relating to such special flood hazard area reasonably requested by the Administrative Agent and each Lender and (ii) the Borrower, the Administrative Agent and each affected Lender otherwise agree that the New York Mortgage can continue to be provided under this Section 13.21, the New York Mortgage relating to such Property which is in a special flood hazard area will be released pursuant to clause (c) above. Section 13.22. Acknowledgement and Consent to Bail-In of Affected Financial Institutions. Notwithstanding anything to the contrary in any Loan Document or in any other agreement, arrangement or understanding among any such parties, each party hereto acknowledges that any liability of any Affected Financial Institution arising under any Loan Document may be subject to the Write-Down and Conversion Powers of the applicable Resolution Authority and agrees and consents to, and acknowledges and agrees to be bound by: (a) the application of any Write-Down and Conversion Powers by the applicable Resolution Authority to any such liabilities arising hereunder which may be payable to it by any party hereto that is an Affected Financial Institution; and (b) the effects of any Bail-In Action on any such liability, including, if applicable: (i) a reduction in full or in part or cancellation of any such liability; (ii) a conversion of all, or a portion of, such liability into shares or other instruments of ownership in such Affected Financial Institution, its parent entity, or a bridge institution that may be issued to it or otherwise conferred on it, and that such shares or other instruments of ownership will be accepted by it in lieu of any rights with respect to any such liability under this Agreement or any other Loan Document; or (iii) the variation of the terms of such liability in connection with the exercise of the Write-Down and Conversion Powers of the applicable Resolution Authority. Section 13.23. Acknowledgement Regarding Any Supported QFCs. To the extent that the Loan Documents provide support, through a guarantee or otherwise, for a Derivatives Contract or any other agreement or instrument that is a QFC (such support, “QFC Credit Support” and each such QFC a “Supported QFC”), the parties acknowledge and agree as follows with respect to the resolution power of the Federal Deposit Insurance Corporation under the Federal Deposit Insurance Act and Title II of the Dodd-Frank Wall Street Reform and Consumer Protection Act (together with the regulations promulgated thereunder, the “U.S. Special Resolution Regimes”) in respect of such Supported QFC and QFC Credit Support (with the provisions below applicable notwithstanding that the 134 LEGAL02/44946491v144946491v5


 
Loan Documents and any Supported QFC may in fact be stated to be governed by the laws of the State of New York and/or of the United States or any other state of the United States): In the event a Covered Entity that is party to a Supported QFC (each, a “Covered Party”) becomes subject to a proceeding under a U.S. Special Resolution Regime, the transfer of such Supported QFC and the benefit of such QFC Credit Support (and any interest and obligation in or under such Supported QFC and such QFC Credit Support, and any rights in property securing such Supported QFC or such QFC Credit Support) from such Covered Party will be effective to the same extent as the transfer would be effective under the U.S. Special Resolution Regime if the Supported QFC and such QFC Credit Support (and any such interest, obligation and rights in property) were governed by the laws of the United States or a state of the United States. In the event a Covered Party or a BHC Act Affiliate of a Covered Party becomes subject to a proceeding under a U.S. Special Resolution Regime, Default Rights under the Loan Documents that might otherwise apply to such Supported QFC or any QFC Credit Support that may be exercised against such Covered Party are permitted to be exercised to no greater extent than such Default Rights could be exercised under the U.S. Special Resolution Regime if the Supported QFC and the Loan Documents were governed by the laws of the United States or a state of the United States. Without limitation of the foregoing, it is understood and agreed that rights and remedies of the parties with respect to a Defaulting Lender shall in no event affect the rights of any Covered Party with respect to a Supported QFC or any QFC Credit Support. Section 13.24. New Lenders; Exiting Lenders. The Administrative Agent, the Borrower and each Lender agree that upon the Effective Date, the outstanding Revolving Loans and the participation interests of the Revolving Lenders in any outstanding Letters of Credit and Swingline Loans under the Existing Credit Agreement shall be allocated among the Revolving Lenders in accordance with their respective Revolving Commitment Percentages calculated based on the Revolving Commitments of the Revolving Lenders set forth on Schedule I attached hereto (the “Post-Amendment Revolving Commitment Percentage”). To effect such allocations, each Revolving Lender whose Post-Amendment Revolving Commitment Percentage exceeds the amount of such Revolving Lender’s Revolving Commitment Percentage immediately prior to the effectiveness of this Amendment and any New Lender (as defined below) providing a new Revolving Commitment shall make a Revolving Loan in such amount as is necessary so that the aggregate principal amount of Revolving Loans held by such Lender shall equal such Revolving Lender’s Post-Amendment Revolving Commitment Percentage of the aggregate outstanding principal amount of the Revolving Loans as of the Effective Date. The Administrative Agent shall make such amounts of the proceeds of such Revolving Loans available (a) to each Revolving Lender whose Post-Amendment Revolving Commitment Percentage is less than the amount of such Revolving Lender’s Revolving Commitment Percentage immediately prior to the effectiveness of this Amendment as is necessary so that the aggregate principal amount of Revolving Loans held by such Revolving Lender shall equal such Lender’s Post-Amendment Revolving Commitment Percentage of the aggregate outstanding principal amount of the Revolving Loans as of the Effective Date and (b) to the Exiting Lenders (as defined below) as is necessary to repay in full the Revolving Loans owing to such Exiting Lenders. Each new Lender identified in its signature page hereto as a “New Lender” under the Credit Agreement on the Effective Date (each, a “New Lender”) hereby agrees to provide a new Revolving Commitment, and/or Term 1 Loan Commitment and/or Term 2 Loan Commitment, as the case may be, in the amount set forth opposite such New Lender’s name on Schedule I attached hereto. On the Effective Date, each New Lender agrees to become and shall be deemed a Lender for all purposes of the Credit Agreement, and each reference to the Lenders in the Credit Agreement shall be deemed to include each New Lender. Each New Lender hereby appoints Wells Fargo Bank, National Association as the Administrative Agent and authorizes the Administrative Agent to take such action on its behalf and to 135 LEGAL02/44946491v144946491v5


 
exercise such powers under the Credit Agreement and other Loan Documents as are delegated to the Administrative Agent by the terms thereof. On the Effective Date, the Commitments of each Revolving Lender and each Term Loan Lender identified in its signature page hereto as an “Exiting Lender” under the Credit Agreement on the Effective Date (each, an “Exiting Lender”) shall be terminated, all outstanding amounts due under the Credit Agreement and the other Loan Documents to the Exiting Lenders on the Effective Date shall be paid in full, and each Exiting Lender shall cease to be a Lender under the Credit Agreement; provided that obligations of the Loan Parties under the Loan Documents that are intended to survive any Lender ceasing to be a Lender or a party to any Loan Document shall survive in accordance with their respective terms for the benefit of such Lender. The Administrative Agent, the Borrower and each Lender confirms as of the date hereof the amount of each such Lender’s Commitment as set forth opposite such Lender’s name on Schedule I attached hereto. Section 13.25. Release of Collateral. The Administrative Agent, the Borrower and each Lender agree that upon the Effective Date (i) the Administrative Agent’s Liens in the Collateral (as defined in the Existing Credit Agreement) securing the Obligations (as defined in the Existing Credit Agreement) shall be released and (ii) each of the Pledge Agreement and the Intercreditor Agreement (each as defined in the Existing Credit Agreement) shall terminate and be of no further force and effect, in each case, regardless of whether the Security Release Date (as defined in the Existing Credit Agreement) shall have occurred as of the Effective Date. The Borrower and each Lender hereby authorize the Administrative Agent to file UCC-3 termination statements and to take such further actions as may be reasonably necessary to effectuate, evidence or reflect the termination of the Liens referenced in this Section 13.25. [Signatures on Following Pages] 136 LEGAL02/44946491v144946491v5


 
ANNEX II AMENDED CREDIT AGREEMENT See attached.


 
LEGAL02/44946491v5 Conformed through First Amendment dated January 31, 2025 SIXTH AMENDED AND RESTATED CREDIT AGREEMENT Dated as of September 27, 2022 by and among DIAMONDROCK HOSPITALITY LIMITED PARTNERSHIP, as Borrower, DIAMONDROCK HOSPITALITY COMPANY, as Parent, THE FINANCIAL INSTITUTIONS PARTY HERETO AND THEIR ASSIGNEES UNDER SECTION 13.5., as Lenders, and WELLS FARGO BANK, NATIONAL ASSOCIATION, as Administrative Agent __________________________________________________________ WELLS FARGO SECURITIES, LLC, BOFA SECURITIES, INC., U.S. BANK NATIONAL ASSOCIATION, KEYBANC CAPITAL MARKETS, INC., REGIONS CAPITAL MARKETS, A DIVISION OF REGIONS BANK, PNC CAPITAL MARKETS LLC TD SECURITIES (USA) LLC CAPITAL ONE, NATIONAL ASSOCATION and BMO HARRIS BANK, N.A. as Joint Lead Arrangers, WELLS FARGO SECURITIES, LLC, BOFA SECURITIES, INC., U.S. BANK NATIONAL ASSOCIATION and TD SECURITIES (USA) LLC, as Joint Bookrunners, BANK OF AMERICA, N.A., U.S. BANK NATIONAL ASSOCIATION and TD BANK, N.A. as Syndication Agents, and KEYBANK NATIONAL ASSOCIATION, REGIONS BANK, PNC BANK, NATIONAL ASSOCIATION, BMO HARRIS BANK, N.A. and CAPITAL ONE, NATIONAL ASSOCATION as Documentation Agents


 
- i - LEGAL02/44946491v5 TABLE OF CONTENTS Article I. Definitions ............................................................................................................. 1 Section 1.1. Definitions........................................................................................... 1 Section 1.2. General; References to Pacific Time. ................................................. 39 Section 1.3. Financial Attributes of Non-Wholly Owned Subsidiaries. ................. 40 Section 1.4. Rates. ................................................................................................... 40 Section 1.5. Divisions. ............................................................................................ 40 Article II. Credit Facility ....................................................................................................... 41 Section 2.1. Revolving Loans. ................................................................................ 41 Section 2.2. Term Loans. ........................................................................................ 42 Section 2.3. Letters of Credit. ................................................................................. 43 Section 2.4. Swingline Loans. .................................................................................. 48 Section 2.5. Rates and Payment of Interest on Loans. ............................................ 50 Section 2.6. Number of Interest Periods. ................................................................ 51 Section 2.7. Repayment of Loans. .......................................................................... 51 Section 2.8. Prepayments. ....................................................................................... 51 Section 2.9. Continuation. ....................................................................................... 52 Section 2.10. Conversion. ....................................................................................... 53 Section 2.11. Notes. ................................................................................................ 53 Section 2.12. Voluntary Reductions of the Commitment. ...................................... 54 Section 2.13. Extension of Revolving Termination Date and Term 2 Loan Maturity Date. ............................................................................................. 54 Section 2.14. Expiration Date of Letters of Credit Past Revolving Commitment Termination. ................................................................................................ 55 Section 2.15. Amount Limitations. ......................................................................... 55 Section 2.16. Increase in Commitments; Additional Term Loans. ......................... 55 Section 2.17. Funds Transfer Disbursements. ......................................................... 57 Article III. Payments, Fees and Other General Provisions ................................................... 57 Section 3.1. Payments. ............................................................................................ 57 Section 3.2. Pro Rata Treatment. ............................................................................ 58 Section 3.3. Sharing of Payments, Etc. ................................................................... 58 Section 3.4. Several Obligations. ............................................................................ 59 Section 3.5. Fees. .................................................................................................... 59 Section 3.6. Computations. ..................................................................................... 61 Section 3.7. Usury. .................................................................................................. 61 Section 3.8. Statements of Account. ....................................................................... 61 Section 3.9. Defaulting Lenders. ............................................................................. 61 Section 3.10. Taxes. ................................................................................................ 65 Article IV. Intentionally Omitted. ........................................................................................ 68 Article V. Yield Protection, Etc. ........................................................................................... 68 Section 5.1. Additional Costs; Capital Adequacy. .................................................. 68 Section 5.2. Changed Circumstances. ..................................................................... 70 Section 5.3. Illegality. ............................................................................................. 71 Section 5.4. Compensation. .................................................................................... 72 Section 5.5. Treatment of Affected Loans. ............................................................. 72 Section 5.6. Change of Lending Office................................................................... 73


 
- ii - LEGAL02/44946491v5 Section 5.7. Assumptions Concerning Funding of Term SOFR Loans. ................. 73 Section 5.8. Affected Lenders. ................................................................................ 73 Article VI. Conditions Precedent .......................................................................................... 74 Section 6.1. Initial Conditions Precedent. ............................................................... 74 Section 6.2. Conditions Precedent to All Loans and Letters of Credit. .................. 76 Article VII. Representations and Warranties ........................................................................ 77 Section 7.1. Representations and Warranties. ......................................................... 77 Section 7.2. Survival of Representations and Warranties, Etc. ............................... 83 Article VIII. Affirmative Covenants ..................................................................................... 83 Section 8.1. Preservation of Existence and Similar Matters. .................................. 83 Section 8.2. Compliance with Applicable Law and Material Contracts. ................ 84 Section 8.3. Maintenance of Property. .................................................................... 84 Section 8.4. Conduct of Business. .......................................................................... 84 Section 8.5. Insurance. ............................................................................................ 84 Section 8.6. Payment of Taxes and Claims. ............................................................ 84 Section 8.7. Inspections. ......................................................................................... 85 Section 8.8. Use of Proceeds; Letters of Credit. ..................................................... 85 Section 8.9. Environmental Matters. ....................................................................... 86 Section 8.10. Books and Records. .......................................................................... 86 Section 8.11. Further Assurances. ........................................................................... 86 Section 8.12. REIT Status. ...................................................................................... 86 Section 8.13. Exchange Listing. ............................................................................. 86 Section 8.14. Additional Guarantors. ...................................................................... 87 Section 8.15. Release of Guarantors. ...................................................................... 87 Section 8.16. Compliance with Anti-Corruption Laws; Beneficial Ownership Regulation, Anti-Money Laundering Laws and Sanctions. ........................ 88 Article IX. Information ......................................................................................................... 88 Section 9.1. Quarterly Financial Statements. .......................................................... 88 Section 9.2. Year-End Statements. ......................................................................... 89 Section 9.3. Compliance Certificate. ...................................................................... 89 Section 9.4. Other Information. .............................................................................. 89 Section 9.5. Electronic Delivery of Certain Information. ....................................... 91 Section 9.6. Public/Private Information. ................................................................. 92 Section 9.7. USA Patriot Act Notice; Compliance. ................................................ 92 Article X. Negative Covenants ............................................................................................. 92 Section 10.1. Financial Covenants. ......................................................................... 92 Section 10.2. Restricted Payments. ......................................................................... 93 Section 10.3. Indebtedness. ..................................................................................... 94 Section 10.4. Intentionally Omitted. ....................................................................... 94 Section 10.5. Investments Generally....................................................................... 94 Section 10.6. Negative Pledge. ............................................................................... 95 Section 10.7. Merger, Consolidation, Sales of Assets and Other Arrangements. ... 95 Section 10.8. Fiscal Year. ....................................................................................... 96 Section 10.9. Modifications of Material Contracts. ................................................ 97 Section 10.10. Modifications of Organizational Documents. ................................. 97 Section 10.11. Transactions with Affiliates. ........................................................... 97


 
- iii - LEGAL02/44946491v5 Section 10.12. ERISA Exemptions. ........................................................................ 97 Section 10.13. Environmental Matters. ................................................................... 97 Section 10.14. Derivatives Contracts. ..................................................................... 97 Article XI. Default ................................................................................................................ 98 Section 11.1. Events of Default. ............................................................................. 98 Section 11.2. Remedies Upon Event of Default. .................................................... 101 Section 11.3. Remedies Upon Default. ................................................................... 102 Section 11.4. Marshaling; Payments Set Aside. ..................................................... 102 Section 11.5. Allocation of Proceeds. ..................................................................... 102 Section 11.6. Letter of Credit Collateral Account. ................................................. 103 Section 11.7. Performance by Administrative Agent.............................................. 105 Section 11.8. Rights Cumulative. ........................................................................... 105 Article XII. The Administrative Agent ................................................................................. 106 Section 12.1. Appointment and Authorization. ....................................................... 106 Section 12.2. Administrative Agent’s Reliance. ..................................................... 106 Section 12.3. Notice of Events of Default. ............................................................. 107 Section 12.4. Administrative Agent as Lender. ...................................................... 107 Section 12.5. Approvals of Lenders. ....................................................................... 108 Section 12.6. Lender Credit Decision, Etc. ............................................................. 108 Section 12.7. Indemnification of Administrative Agent. ........................................ 109 Section 12.8. Successor Administrative Agent. ...................................................... 110 Section 12.9. Titled Agents. .................................................................................... 111 Section 12.10. Sustainability Structuring Agents. .................................................. 111 Section 12.11. Administrative Agent May File Bankruptcy Disclosure and Proofs of Claim. .......................................................................................... 111 Section 12.12. Erroneous Payments. ....................................................................... 112 Article XIII. Miscellaneous .................................................................................................. 114 Section 13.1. Notices. ............................................................................................. 114 Section 13.2. Expenses. .......................................................................................... 116 Section 13.3. Setoff. ................................................................................................ 116 Section 13.4. Litigation; Jurisdiction; Other Matters; Waivers. ............................. 117 Section 13.5. Successors and Assigns. .................................................................... 118 Section 13.6. Amendments and Waivers. ............................................................... 122 Section 13.7. Nonliability of Administrative Agent and Lenders. .......................... 125 Section 13.8. Confidentiality. ................................................................................. 125 Section 13.9. Indemnification. ................................................................................ 126 Section 13.10. Termination; Survival. .................................................................... 127 Section 13.11. Severability of Provisions. .............................................................. 127 Section 13.12. GOVERNING LAW. ...................................................................... 128 Section 13.13. Counterparts. ................................................................................... 128 Section 13.14. Obligations with Respect to Loan Parties. ...................................... 128 Section 13.15. Independence of Covenants. ........................................................... 128 Section 13.16. Limitation of Liability. .................................................................... 128 Section 13.17. Entire Agreement. ........................................................................... 129 Section 13.18. Construction. ................................................................................... 129 Section 13.19. Headings. ........................................................................................ 129 Section 13.20. No Novation. ................................................................................... 129 Section 13.21. New York Mortgages. ..................................................................... 129


 
- iv - LEGAL02/44946491v5 Section 13.22. Acknowledgement and Consent to Bail-In of Affected Financial Institutions. ................................................................................................. 131 Section 13.23. Acknowledgement Regarding Any Supported QFCs. .................... 132 Section 13.24. New Lenders; Exiting Lenders. ...................................................... 132 Section 13.25. Release of Collateral. ...................................................................... 133


 
- v - LEGAL02/44946491v5 SCHEDULE I Commitments SCHEDULE 1.1.(a) Approved Managers SCHEDULE 1.1.(b) List of Loan Parties SCHEDULE 7.1.(b) Ownership Structure SCHEDULE 7.1.(f) Title to Properties; Occupancy Rates; Liens SCHEDULE 7.1.(g) Existing Indebtedness; Total Indebtedness SCHEDULE 7.1.(h) Material Contracts SCHEDULE 7.1.(i) Litigation SCHEDULE 7.1.(y) Initial Unencumbered Properties SCHEDULE 13.1. Address for Notices to Issuing Banks EXHIBIT A Form of Assignment and Assumption Agreement EXHIBIT B Form of Guaranty EXHIBIT C Form of Revolving Note EXHIBIT D Form of Notice of Borrowing EXHIBIT E Form of Notice of Continuation EXHIBIT F Form of Notice of Conversion EXHIBIT G Form of Notice of Swingline Borrowing EXHIBIT H Form of Swingline Note EXHIBIT I Form of Disbursement Instruction Agreement EXHIBIT J Forms of U.S. Tax Compliance Certificates EXHIBIT K Form of Compliance Certificate EXHIBIT L Form of Term 1 Loan Note EXHIBIT M Form of Term 2 Loan Note


 
LEGAL02/44946491v5 THIS SIXTH AMENDED AND RESTATED CREDIT AGREEMENT (this “Agreement”) dated as of September 27, 2022, by and among DIAMONDROCK HOSPITALITY LIMITED PARTNERSHIP, a limited partnership formed under the laws of the State of Delaware (the “Borrower”), DIAMONDROCK HOSPITALITY COMPANY, a corporation formed under the laws of the State of Maryland (the “Parent”), each of the financial institutions initially a signatory hereto together with their successors and assignees under Section 13.5. (collectively, the “Lenders”), and WELLS FARGO BANK, NATIONAL ASSOCIATION, as Administrative Agent (the “Administrative Agent”), with each of WELLS FARGO SECURITIES, LLC, BOFA SECURITIES, INC., U.S. BANK NATIONAL ASSOCIATION, KEYBANC CAPITAL MARKETS INC., REGIONS CAPITAL MARKETS, A DIVISION OF REGIONS BANK, PNC CAPITAL MARKETS LLC, TD SECURITIES (USA) LLC, CAPITAL ONE, NATIONAL ASSOCIATION and BMO HARRIS BANK, N.A, as Joint Lead Arrangers (collectively, the “Lead Arrangers”), each of WELLS FARGO SECURITIES, LLC, BOFA SECURITIES, INC., U.S. BANK NATIONAL ASSOCIATION and TD SECURITIES (USA) LLC, as Joint Bookrunners (collectively, the “Bookrunners”), BANK OF AMERICA, N.A., U.S. BANK NATIONAL ASSOCIATION and TD BANK, N.A., as Syndication Agents (collectively, the “Syndication Agents”), KEYBANK NATIONAL ASSOCIATION, REGIONS BANK, PNC BANK, NATIONAL ASSOCIATION, CAPITAL ONE, NATIONAL ASSOCIATION and BMO HARRIS BANK, N.A., as Documentation Agents (the “Documentation Agents”), and WELLS FARGO BANK, NATIONAL ASSOCIATION and PNC BANK, NATIONAL ASSOCIATION, as Sustainability Structuring Agents (the “Sustainability Structuring Agents”). WHEREAS, certain of the Lenders and other financial institutions have made available to the Borrower a revolving credit facility in the amount of $400,000,000, including a $40,000,000 letter of credit subfacility and a $40,000,000 swingline subfacility, on the terms and conditions contained in that certain Fifth Amended and Restated Credit Agreement dated as of July 25, 2019 (as amended and in effect immediately prior to the date hereof, the “Existing Credit Agreement”) by and among the Parent, the Borrower, such Lenders, certain other financial institutions, the Administrative Agent and the other parties thereto; and WHEREAS, the Administrative Agent, the Issuing Banks and the Lenders desire to amend and restate the terms of the Existing Credit Agreement to make available to the Borrower (i) a revolving credit facility in the initial amount of $400,000,000, which will include a $40,000,000 letter of credit subfacility and a $40,000,000 swingline subfacility, (ii) a $500,000,000 term loan facility and (iii) a $300,000,000 term loan facility, in each case, on the terms and conditions contained herein. NOW, THEREFORE, for good and valuable consideration, the receipt and sufficiency of which are hereby acknowledged by the parties hereto, the parties hereto agree that the Existing Credit Agreement is amended and restated in its entirety as follows: ARTICLE I. DEFINITIONS Section 1.1. Definitions. In addition to terms defined elsewhere herein, the following terms shall have the following meanings for the purposes of this Agreement: “2023 Mortgage Debt” means the mortgage loan secured by The Lodge at Sonoma, the mortgage loan secured by the Marriott Salt Lake City, the mortgage loan secured by the Westin Washington DC City Center and the mortgage loan secured by the Westin San Diego.


 
2 LEGAL02/44946491v5 “Accession Agreement” means an Accession Agreement substantially in the form of Annex I to the Guaranty. “Accommodation Subsidiary” means a Subsidiary (other than the Subsidiary that owns the applicable Eligible Property) that owns the improvements on an Eligible Property or the furniture, fixtures and equipment utilized in the operation of such Eligible Property. “Additional Costs” has the meaning given that term in Section 5.1.(b). “Adjusted EBITDA” means, for any given period, (a) the EBITDA of the Parent and its Subsidiaries determined on a consolidated basis for such period, minus (b) FF&E Reserves for such period. “Adjusted NOI” means, for any Property and for any period (or if no applicable period is stated, the period of twelve consecutive fiscal months then ended), Net Operating Income for such Property for such period minus the greater of (a) the actual amount of franchise fees paid with respect to such Property during such period and (b) an imputed franchise fee in the amount of four percent (4.0%) of the gross revenues for such Property for such period; provided however, for purposes of this definition, no imputed franchise fee shall be deducted from Net Operating Income with respect to any Property that is not subject to a Franchise Agreement. If a Property has not continuously operated the immediately preceding period of twelve consecutive months, then the Adjusted NOI of such Property shall be calculated by annualizing the historical Net Operating Income of such Property for the most recently ending period for which it has been in continuous operation, determined on a pro forma basis reasonably acceptable to the Administrative Agent. For the avoidance of doubt and only with respect to continuously operated Properties, Adjusted NOI for the period of four consecutive fiscal quarters most recently ended for any such Property acquired by the Borrower or any Subsidiary during such period shall be utilized regardless of the date such Property was acquired by the Borrower or such Subsidiary. “Adjusted Daily Simple SOFR” means, for any day (a “Simple SOFR Rate Day”), a rate per annum equal to the greater of (a) the sum of (i) SOFR for the day (such day, a “SOFR Determination Day”) that is five (5) U.S. Government Securities Business Days prior to (A) if such Simple SOFR Rate Day is a U.S. Government Securities Business Day, such Simple SOFR Rate Day or (B) if such Simple SOFR Rate Day is not a U.S. Government Securities Business Day, the U.S. Government Securities Business Day immediately preceding such Simple SOFR Rate Day, in each case, as such SOFR is published by the SOFR Administrator on the SOFR Administrator’s Website; provided that if by 5:00 p.m. on the second (2nd) U.S. Government Securities Business Day immediately following any SOFR Determination Day, SOFR in respect of such SOFR Determination Day has not been published on the SOFR Administrator’s Website and a Benchmark Replacement Date with respect to Adjusted Daily Simple SOFR has not occurred, then SOFR for such SOFR Determination Day will be SOFR as published in respect of the first preceding U.S. Government Securities Business Day for which such SOFR was published on the SOFR Administrator’s Website; provided further that SOFR as determined pursuant to this proviso shall be utilized for purposes of calculation of Adjusted Daily Simple SOFR for no more than three (3) consecutive Simple SOFR Rate Days and (ii) the SOFR Adjustment and (b) the Floor. Any change in Adjusted Daily Simple SOFR due to a change in SOFR shall be effective from and including the effective date of such change in SOFR without notice to the Borrower. “Adjusted Term SOFR” means, for purposes of any calculation, the rate per annum equal to (a) Term SOFR for such calculation plus (b) the SOFR Adjustment; provided that if Adjusted Term SOFR as so determined shall ever be less than the Floor, then Adjusted Term SOFR shall be deemed to be the Floor.


 
3 LEGAL02/44946491v5 “Adjusted Total Asset Value” means Total Asset Value determined exclusive of assets that are owned by Excluded Subsidiaries, Foreign Subsidiaries and Unconsolidated Affiliates. “Administrative Agent” means Wells Fargo Bank, National Association as contractual representative of the Lenders under this Agreement, or any successor Administrative Agent appointed pursuant to Section 12.8. “Administrative Questionnaire” means the Administrative Questionnaire completed by each Lender and delivered to the Administrative Agent in a form supplied by the Administrative Agent to the Lenders from time to time. “Affected Financial Institution” means (a) any EEA Financial Institution or (b) any UK Financial Institution. “Affected Lender” has the meaning given that term in Section 5.8. “Affiliate” means, with respect to a specified Person, another Person that directly, or indirectly through one or more intermediaries, Controls or is Controlled by or is under common Control with the Person specified. In no event shall the Administrative Agent or any Lender be deemed to be an Affiliate of the Borrower. “Agreement Date” means the date as of which this Agreement is dated. “Anti-Corruption Laws” means all laws, rules, and regulations of any jurisdiction applicable to the Borrower or its Subsidiaries from time to time concerning or relating to bribery or corruption, including, without limitation, the United States Foreign Corrupt Practices Act of 1977 and the rules and regulations thereunder and the U.K. Bribery Act 2010 and the rules and regulations thereunder. “Anti-Money Laundering Laws” means any and all laws, statutes, regulations or obligatory government orders, decrees, ordinances or rules applicable to a Loan Party, its Subsidiaries or Affiliates related to terrorism financing or money laundering, including any applicable provision of the Patriot Act and The Currency and Foreign Transactions Reporting Act (also known as the “Bank Secrecy Act,” 31 U.S.C. §§ 5311-5330 and 12U.S.C. §§ 1818(s), 1820(b) and 1951-1959). “Applicable Facility Fee” means, at all times after the Investment Grade Rating Date, the percentage set forth in the table below corresponding to the Level at which the “Applicable Margins” are determined in accordance with the definition thereof: Level Facility Fee 1 0.100% 2 0.125% 3 0.150% 4 0.200% 5 0.250% 6 0.300% Any change in the applicable Level at which the Applicable Margins are determined shall result in a corresponding and simultaneous change in the Applicable Facility Fee. The provisions of this definition shall be subject to Section 2.5.(c).


 
4 LEGAL02/44946491v5 “Applicable Law” means all international, foreign, federal, state and local statutes, treaties, rules, guidelines, regulations, ordinances, codes, executive orders, and administrative or judicial precedents or authorities, including the interpretation or administration thereof by any Governmental Authority charged with the enforcement, interpretation or administration thereof, and all applicable administrative orders, directed duties, requests, licenses, authorizations and permits of, and agreements with, any Governmental Authority. “Applicable Margin” means: (a) Prior to the Investment Grade Rating Date, the percentage rate set forth below corresponding to the Leverage Ratio in effect at such time as set forth in the Compliance Certificate most recently delivered by the Borrower pursuant to Section 9.3.: Level Leverage Ratio Applicable Margin for SOFR Revolving Loans Applicable Margin for Base Rate Revolving Loans Applicable Margin for SOFR Term Loans Applicable Margin for Base Rate Term Loans 1 Less than 30% 1.40% 0.40% 1.35% 0.35% 2 Greater than or equal to 30.0% but less than 35.0% 1.45% 0.45% 1.40% 0.40% 3 Greater than or equal to 35.0% but less than 40.0% 1.50% 0.50% 1.45% 0.45% 4 Greater than or equal to 40.0% but less than 45.0% 1.60% 0.60% 1.55% 0.55% 5 Greater than or equal to 45.0% but less 50.0% 1.80% 0.80% 1.75% 0.75% 6 Greater than or equal to 50.0% but less than 55.0% 1.95% 0.95% 1.85% 0.85% 7 Greater than or equal to 55.0% 2.25% 1.25% 2.20% 1.20% The Applicable Margin shall be determined by the Administrative Agent from time to time, based on the Leverage Ratio as set forth in the Compliance Certificate most recently delivered by the Borrower pursuant to Section 9.3. Any adjustment to the Applicable Margin shall be effective as of the first day of the calendar month immediately following the month during which the Borrower delivers to the Administrative Agent the applicable Compliance Certificate pursuant to Section 9.3. If the Borrower fails to deliver a Compliance Certificate pursuant to Section 9.3., the Applicable Margin shall equal the percentage corresponding to Level 7 above until the first day of the calendar month immediately following the month that the required Compliance Certificate is delivered. Notwithstanding the foregoing, for the period from the Effective Date through but excluding the date on which the Administrative Agent first determines the Applicable Margin for Loans as set forth above, the Applicable Margin shall be determined based on Level 3. Thereafter, until the Investment Grade Rating Date, the Applicable Margin shall be adjusted from time to time as set forth in this clause (a). (b) On, and at all times after, the Investment Grade Rating Date, the applicable rate per annum set forth in the table below corresponding to the Level in the first column of the table in which the Parent’s or Borrower’s Credit Rating falls. Subject to the penultimate sentence of this clause (b), at all times, at


 
5 LEGAL02/44946491v5 least one of Parent’s or Borrower’s Credit Ratings shall be from S&P or Moody's. During any period that the Parent or Borrower has received only two Credit Ratings, and such Credit Ratings are not equivalent, then the Applicable Margin shall be determined based on the higher of the two Credit Ratings; provided, however, that if one of the Credit Ratings is from Fitch, then the Applicable Margins shall be determined based on the Level corresponding to the Credit Rating of S&P or Moody’s, as applicable. During any period that the Parent or Borrower has received more than two Credit Ratings, and such Credit Ratings are not all equivalent, the Applicable Margin shall be (A) if the difference between the highest and the lowest such Credit Ratings is one ratings category (e.g. Baa2 by Moody's and BBB- by S&P or Fitch), the Applicable Margin shall be the rate per annum that would be applicable if the highest of the Credit Ratings were used; and (B) if the difference between the highest and the lowest such Credit Ratings is two ratings categories (e.g. Baal by Moody's and BBB- by S&P or Fitch) or more, the Applicable Margin shall be the rate per annum that would be applicable if the average of the two highest Credit Ratings were used, provided that if such average is not a recognized rating category (i.e., the difference between the Credit Ratings is an even number of ratings categories), then the Applicable Margin shall be based on the lower of the two highest Credit Ratings. During any period in which the Parent or Borrower has received a Credit Rating from only Moody’s or S&P, then the Applicable Margins shall be based upon such Credit Rating. During any period after the Investment Grade Rating Date that the Parent has (A) not received a Credit Rating from any Rating Agency or (B) only received a Credit Rating from a Rating Agency that is neither S&P nor Moody’s, then the Applicable Margin shall be determined based on Level 6 in the table below. Any change in the Parent’s Credit Rating which would cause it to move to a different Level shall be effective as of the first day of the first calendar month immediately following such change. Level Credit Rating Applicable Margin for Term SOFR Revolving Loans Applicable Margin for Base Rate Revolving Loans Applicable Margin for Term SOFR Term Loans Applicable Margin for Base Rate Term Loans 1 >A/A2 0.775% 0.000% 0.850% 0.000% 2 A-/A3 0.825% 0.000% 0.900% 0.000% 3 BBB+/Baa1 0.875% 0.000% 0.950% 0.000% 4 BBB/Baa2 1.000% 0.000% 1.100% 0.100% 5 BBB-/Baa3 1.200% 0.200% 1.350% 0.350% 6 <BBB- /Baa3/Unrated 1.550% 0.550% 1.750% 0.750% (c) During any Leverage Ratio Surge Period, any Applicable Margin determined as provided above shall, each time a Leverage Ratio Surge Period applies, be increased by 0.35%. (d) The provisions of this definition shall be subject to Section 2.5.(c). “Approved Accounting Firm” means Deloitte LLP, KPMG LLP, PricewaterhouseCoopers International Limited, Ernst & Young LLP or such other independent certified public accountant of recognized national standing reasonably acceptable to the Administrative Agent. “Approved Fund” means any Fund that is administered or managed by (a) a Lender, (b) an Affiliate of a Lender, or (c) an entity or an Affiliate of any entity that administers or manages a Lender. “Approved Manager” means (i) each property management company listed on Schedule 1.1.(a), (ii) any Affiliate thereof and (ii) any other nationally recognized third-party property management company approved by the Administrative Agent in writing.


 
6 LEGAL02/44946491v5 “Assignment and Assumption” means an Assignment and Assumption entered into by a Lender and an Eligible Assignee (with the consent of any party whose consent is required by Section 13.5.), and accepted by the Administrative Agent, in substantially the form of Exhibit A or any other form approved by the Administrative Agent. “Available Tenor” means, as of any date of determination and with respect to the then-current Benchmark, as applicable, (a) if such Benchmark is a term rate, any tenor for such Benchmark (or component thereof) that is or may be used for determining the length of an interest period pursuant to this Agreement or (b) otherwise, any payment period for interest calculated with reference to such Benchmark (or component thereof) that is or may be used for determining any frequency of making payments of interest calculated with reference to such Benchmark, in each case, as of such date and not including, for the avoidance of doubt, any tenor for such Benchmark that is then-removed from the definition of “Interest Period” pursuant to Section 5.2.(b)(iv). “Bail-In Action” means the exercise of any Write-Down and Conversion Powers by the applicable Resolution Authority in respect of any liability of an Affected Financial Institution. “Bail-In Legislation” means (a) with respect to any EEA Member Country implementing Article 55 of Directive 2014/59/EU of the European Parliament and of the Council of the European Union, the implementing law, regulation, rule or requirement for such EEA Member Country from time to time which is described in the EU Bail-In Legislation Schedule and (b) with respect to the United Kingdom, Part I of the United Kingdom Banking Act 2009 (as amended from time to time) and any other law, regulation or rule applicable in the United Kingdom relating to the resolution of unsound or failing banks, investment firms or other financial institutions or their Affiliates (other than through liquidation, administration or other insolvency proceedings). “Bankruptcy Code” means the Bankruptcy Code of 1978, as amended. “Base Rate” means, at any time, the highest of (a) the Prime Rate, (b) the Federal Funds Rate plus 0.50% and (c) Adjusted Term SOFR for a one-month tenor in effect on such day plus 1.00%; each change in the Base Rate shall take effect simultaneously with the corresponding change or changes in the Prime Rate, the Federal Funds Rate or Adjusted Term SOFR (provided that clause (c) shall not be applicable during any period in which Adjusted Term SOFR is unavailable or unascertainable). Notwithstanding the foregoing, in no event shall the Base Rate be less than 1.00%. “Base Rate Loan” means a Loan (or any portion thereof) bearing interest at a rate based on the Base Rate. “Benchmark” means, initially, the Daily Simple SOFR with respect to any Daily Simple SOFR Loan and Term SOFR Reference Rate with respect to any Term SOFR Loan; provided that if a Benchmark Transition Event has occurred with respect to Daily Simple SOFR or the Term SOFR Reference Rate, as applicable or the applicable then-current Benchmark, then “Benchmark” means the applicable Benchmark Replacement to the extent that such Benchmark Replacement has replaced such prior benchmark rate pursuant to Section 5.2.(b)(i). “Benchmark Replacement” means, with respect to any Benchmark Transition Event for any then- current Benchmark, the sum of: (a) the alternate benchmark rate that has been selected by the Administrative Agent and the Borrower as the replacement for such Benchmark giving due consideration to (i) any selection or recommendation of a replacement benchmark rate or the mechanism for determining such a rate by the Relevant Governmental Body or (ii) any evolving or then-prevailing market convention for determining a benchmark rate as a replacement to such then-current Benchmark for Dollar-denominated


 
7 LEGAL02/44946491v5 syndicated credit facilities and (b) the related Benchmark Replacement Adjustment; provided that, if such Benchmark Replacement as so determined would be less than the Floor, such Benchmark Replacement will be deemed to be the Floor for the purposes of this Agreement and the other Loan Documents. “Benchmark Replacement Adjustment” means, with respect to any replacement of any then- current Benchmark with an Unadjusted Benchmark Replacement for any applicable Available Tenor (if applicable), the spread adjustment, or method for calculating or determining such spread adjustment, (which may be a positive or negative value or zero) that has been selected by the Administrative Agent and the Borrower giving due consideration to (a) any selection or recommendation of a spread adjustment, or method for calculating or determining such spread adjustment, for the replacement of such Benchmark with the applicable Unadjusted Benchmark Replacement by the Relevant Governmental Body or (b) any evolving or then-prevailing market convention for determining a spread adjustment, or method for calculating or determining such spread adjustment, for the replacement of such Benchmark with the applicable Unadjusted Benchmark Replacement for Dollar-denominated syndicated credit facilities. “Benchmark Replacement Date” means the earliest to occur of the following events with respect to any then-current Benchmark: (a) in the case of clause (a) or (b) of the definition of “Benchmark Transition Event,” the later of (i) the date of the public statement or publication of information referenced therein and (ii) the date on which the administrator of such Benchmark (or the published component used in the calculation thereof) permanently or indefinitely ceases to provide all Available Tenors (if applicable) of such Benchmark (or such component thereof); or (b) in the case of clause (c) of the definition of “Benchmark Transition Event,” the first date on which such Benchmark (or the published component used in the calculation thereof) has been determined and announced by the regulatory supervisor for the administrator of such Benchmark (or such component thereof) to be non-representative; provided that such non- representativeness will be determined by reference to the most recent statement or publication referenced in such clause (c) and even if any Available Tenor (if applicable) of such Benchmark (or such component thereof) continues to be provided on such date. For the avoidance of doubt, if the then-current Benchmark has any Available Tenors, the “Benchmark Replacement Date” will be deemed to have occurred in the case of clause (a) or (b) with respect to any Benchmark upon the occurrence of the applicable event or events set forth therein with respect to all then- current Available Tenors of such Benchmark (or the published component used in the calculation thereof). “Benchmark Transition Event” means the occurrence of one or more of the following events with respect to any then-current Benchmark: (a) a public statement or publication of information by or on behalf of the administrator of such Benchmark (or the published component used in the calculation thereof) announcing that such administrator has ceased or will cease to provide all Available Tenors (if applicable) of such Benchmark (or such component thereof), permanently or indefinitely; provided that, at the time of such statement or publication, there is no successor administrator that will continue to provide any Available Tenor (if applicable) of such Benchmark (or such component thereof); (b) a public statement or publication of information by the regulatory supervisor for the administrator of such Benchmark (or the published component used in the calculation thereof), the FRB, the Federal Reserve Bank of New York, an insolvency official with jurisdiction over the administrator for such Benchmark (or such component), a resolution authority with jurisdiction


 
8 LEGAL02/44946491v5 over the administrator for such Benchmark (or such component) or a court or an entity with similar insolvency or resolution authority over the administrator for such Benchmark (or such component), which states that the administrator of such Benchmark (or such component) has ceased or will cease to provide all Available Tenors (if applicable) of such Benchmark (or such component thereof) permanently or indefinitely; provided that, at the time of such statement or publication, there is no successor administrator that will continue to provide any Available Tenor (if applicable) of such Benchmark (or such component thereof); or (c) a public statement or publication of information by the regulatory supervisor for the administrator of such Benchmark (or the published component used in the calculation thereof) announcing that all Available Tenors (if applicable) of such Benchmark (or such component thereof) are not, or as of a specified future date will not be, representative. For the avoidance of doubt, if a then-current Benchmark has any Available Tenors, a “Benchmark Transition Event” will be deemed to have occurred with respect to any Benchmark if a public statement or publication of information set forth above has occurred with respect to each then-current Available Tenor of such Benchmark (or the published component used in the calculation thereof). “Benchmark Transition Start Date” means, in the case of a Benchmark Transition Event, the earlier of (a) the applicable Benchmark Replacement Date and (b) if such Benchmark Transition Event is a public statement or publication of information of a prospective event, the 90th day prior to the expected date of such event as of such public statement or publication of information (or if the expected date of such prospective event is fewer than 90 days after such statement or publication, the date of such statement or publication). “Benchmark Unavailability Period” means, with respect to any then-current Benchmark, the period (if any) (x) beginning at the time that a Benchmark Replacement Date with respect to such Benchmark has occurred if, at such time, no Benchmark Replacement has replaced such Benchmark for all purposes hereunder and under any Loan Document in accordance with Section 5.2(b)(i) and (y) ending at the time that a Benchmark Replacement has replaced such Benchmark for all purposes hereunder and under any Loan Document in accordance with Section 5.2(b)(i). “Beneficial Ownership Certification” means a certification regarding beneficial ownership as required by the Beneficial Ownership Regulation. “Beneficial Ownership Regulation” means 31 CFR § 1010.230. “Benefit Arrangement” means at any time an employee benefit plan within the meaning of Section 3(3) of ERISA which is not a Plan or a Multiemployer Plan and which is maintained or otherwise contributed to by any member of the ERISA Group. “BHC Act Affiliate” of a party means an “affiliate” (as such term is defined under, and interpreted in accordance with, 12 U.S.C. 1841(k)) of such party. “Borrower” has the meaning set forth in the introductory paragraph hereof and shall include the Borrower’s successors and permitted assigns. “Borrower Information” has the meaning given that term in Section 2.5.(c).


 
9 LEGAL02/44946491v5 “Business Day” means a day of the week (but not a Saturday, Sunday or holiday) on which the offices of the Administrative Agent in San Francisco, California are open to the public for carrying on substantially all of the Administrative Agent’s business functions. Unless specifically referenced in this Agreement as a Business Day, all references to “days” shall be to calendar days. “Capitalization Rate” means (a) 7.25% for Properties developed with hotels categorized as Upscale, Upper Upscale or above Full-Service and located within (i) the central business districts of Boston, Massachusetts, Chicago, Illinois, Borough of Manhattan, New York, Washington, D.C., San Francisco, California, San Diego, California, (ii) Key West, Florida and (iii) Sausalito, California, (b) 12.00% for Tranquility Bay or (c) 7.75% for all other Properties. Categorization of hotels shall be as determined by Smith Travel Research or as otherwise requested by the Borrower and consented to in writing by the Requisite Lenders. “Capitalized Lease Obligation” means an obligation under a lease that is required to be capitalized for financial reporting purposes in accordance with GAAP. The amount of a Capitalized Lease Obligation is the capitalized amount of such obligation as would be required to be reflected on a balance sheet of the applicable Person prepared in accordance with GAAP as of the applicable date. “Cash Collateralize” means, to pledge and deposit with or deliver to the Administrative Agent, for the benefit of the applicable Issuing Bank or the Revolving Lenders, as collateral for Letter of Credit Liabilities or obligations of Revolving Lenders to fund participations in respect of Letter of Credit Liabilities, cash or deposit account balances or, if the Administrative Agent and the applicable Issuing Bank shall agree in their sole discretion, other credit support, in each case pursuant to documentation in form and substance satisfactory to the Administrative Agent and the applicable Issuing Bank. “Cash Collateral” shall have a meaning correlative to the foregoing and shall include the proceeds of such cash collateral and other credit support. “Cash Equivalents” means: (a) securities issued, guaranteed or insured by the United States of America or any of its agencies with maturities of not more than one year from the date acquired; (b) certificates of deposit with maturities of not more than one year from the date acquired issued by a United States federal or state chartered commercial bank of recognized standing, or a commercial bank organized under the laws of any other country which is a member of the Organisation for Economic Co- operation and Development, or a political subdivision of any such country, acting through a branch or agency, which bank has capital and unimpaired surplus in excess of $500,000,000 and which bank or its holding company has a short-term commercial paper rating of at least A-2 or the equivalent by S&P or at least P-2 or the equivalent by Moody’s; (c) reverse repurchase agreements with terms of not more than seven days from the date acquired, for securities of the type described in clause (a) above and entered into only with commercial banks having the qualifications described in clause (b) above; (d) commercial paper issued by any Person incorporated under the laws of the United States of America or any State thereof and rated at least A-2 or the equivalent thereof by S&P or at least P-2 or the equivalent thereof by Moody’s, in each case with maturities of not more than one year from the date acquired; and (e) investments in money market funds registered under the Investment Company Act of 1940, as amended, which have net assets of at least $500,000,000 and at least 85% of whose assets consist of securities and other obligations of the type described in clauses (a) through (d) above. “Class” means (a) when used with respect to a Commitment, refers to whether such Commitment is a Revolving Commitment, Term Loan 1 Commitment or Term 2 Loan Commitment, (b) when used with respect to a Loan, refers to whether such Loan is a Revolving Loan, a Term 1 Loan or a Term 2 Loan and (c) when used with respect to a Lender, refers to whether such Lender has a Loan or Commitment with respect to a particular Class of Loans or Commitments.


 
10 LEGAL02/44946491v5 “Commitment” means, as to each Lender (other than the Swingline Lender), such Lender’s Revolving Commitment, such Lender’s Term 1 Loan Commitment or such Lender’s Term 2 Loan Commitment, as the context may require. “Commodity Exchange Act” means the Commodity Exchange Act (7 U.S.C. § 1 et seq.) as amended from time to time, and any successor statute. “Compliance Certificate” has the meaning given that term in Section 9.3. “Conforming Changes” means, with respect to either the use or administration of an initial Benchmark or any Benchmark Replacement or the use, administration, adoption or implementation of any Benchmark Replacement, any technical, administrative or operational changes (including changes to the definition of “Base Rate,” the definition of “Business Day,” the definition of “U.S. Government Securities Business Day,” the definition of “Interest Period” or any similar or analogous definition (or the addition of a concept of “interest period”), timing and frequency of determining rates and making payments of interest, timing of borrowing requests or prepayment, conversion or continuation notices, the applicability and length of lookback periods, the applicability of Section 5.2 and other technical, administrative or operational matters) that the Administrative Agent decides may be appropriate to reflect the adoption and implementation of any such rate or to permit the use and administration thereof by the Administrative Agent in a manner substantially consistent with market practice (or, if the Administrative Agent decides that adoption of any portion of such market practice is not administratively feasible or if the Administrative Agent determines that no market practice for the administration of any such rate exists, in such other manner of administration as the Administrative Agent decides is reasonably necessary in connection with the administration of this Agreement and the other Loan Documents). “Connection Income Taxes” means Other Connection Taxes that are imposed on or measured by net income (however denominated) or that are franchise Taxes or branch profits Taxes. “Continue”, “Continuation” and “Continued” each refers to the continuation of a Term SOFR Loan from one Interest Period to another Interest Period pursuant to Section 2.9. “Control” means the possession, directly or indirectly, of the power to direct or cause the direction of the management or policies of a Person, whether through the ability to exercise voting power, by contract or otherwise. “Controlling” and “Controlled” have meanings correlative thereto. “Convert”, “Conversion” and “Converted” each refers to the conversion of a Loan of one Type into a Loan of another Type pursuant to Section 2.10. “Covered Entity” means any of the following: (i) a “covered entity” as that term is defined in, and interpreted in accordance with, 12 C.F.R. §252.82(b); (ii) a “covered bank” as that term is defined in, and interpreted in accordance with, 12 C.F.R. §47.3(b); or (iii) a “covered FSI” as that term is defined in, and interpreted in accordance with, 12 C.F.R. §382.2(b). “Credit Event” means any of the following: (a) the making (or deemed making) of any Loan, (b) the Conversion of a Base Rate Loan into a SOFR Loan or (c) the issuance of a Letter of Credit or the amendment of a Letter of Credit that extends the maturity, or increases the Stated Amount, of such Letter of Credit. “Credit Rating” means the rating assigned by a Rating Agency to the senior unsecured long term Indebtedness of a Person.


 
11 LEGAL02/44946491v5 “Daily Simple SOFR Loan” means any Loan bearing interest at a rate based on Adjusted Daily Simple SOFR. “Debtor Relief Laws” means the Bankruptcy Code, and all other liquidation, conservatorship, bankruptcy, assignment for the benefit of creditors, moratorium, rearrangement, receivership, insolvency, reorganization, or similar Applicable Laws relating to the relief of debtors in the United States of America or other applicable jurisdictions from time to time in effect. “Default” means any of the events specified in Section 11.1., whether or not there has been satisfied any requirement for the giving of notice, the lapse of time, or both. “Defaulting Lender” means, subject to Section 3.9.(f), any Lender that (a) has failed to (i) fund all or any portion of its Loans within 2 Business Days of the date such Loans were required to be funded hereunder unless such Lender notifies the Administrative Agent and the Borrower in writing that such failure is the result of such Lender’s good faith determination that one or more conditions precedent to funding (each of which conditions precedent, together with any applicable default, shall be specifically identified in such writing) has not been satisfied, or (ii) pay to the Administrative Agent, any Issuing Bank, the Swingline Lender or any other Lender any other amount required to be paid by it hereunder (including with respect to a Revolving Lender, in respect of its participation in Letters of Credit or Swingline Loans) within 2 Business Days of the date when due, (b) has notified the Borrower, the Administrative Agent, any Issuing Bank or the Swingline Lender in writing that it does not intend to comply with its funding obligations hereunder, or has made a public statement to that effect (unless such writing or public statement relates to such Lender’s obligation to fund a Loan hereunder and states that such position is based on such Lender’s good faith determination that a condition precedent to funding (which condition precedent, together with any applicable default, shall be specifically identified in such writing or public statement) cannot be satisfied), (c) has failed, within 3 Business Days after written request by the Administrative Agent or the Borrower, to confirm in writing to the Administrative Agent and the Borrower that it will comply with its prospective funding obligations hereunder (provided that such Lender shall cease to be a Defaulting Lender pursuant to this clause (c) upon receipt of such written confirmation by the Administrative Agent and the Borrower), or (d) has, or has a direct or indirect parent company that has, (i) become the subject of a proceeding under any Debtor Relief Law, (ii) had appointed for it a receiver, custodian, conservator, trustee, administrator, assignee for the benefit of creditors or similar Person charged with reorganization or liquidation of its business or assets, including the Federal Deposit Insurance Corporation or any other state or federal regulatory authority acting in such a capacity or (iii) become the subject of a Bail-In Action; provided that a Lender shall not be a Defaulting Lender solely by virtue of the ownership or acquisition of any equity interest in that Lender or any direct or indirect parent company thereof by a Governmental Authority so long as such ownership interest does not result in or provide such Lender with immunity from the jurisdiction of courts within the United States of America or from the enforcement of judgments or writs of attachment on its assets or permit such Lender (or such Governmental Authority) to reject, repudiate, disavow or disaffirm any contracts or agreements made with such Lender. Any determination by the Administrative Agent that a Lender is a Defaulting Lender under any one or more of clauses (a) through (d) above shall be conclusive and binding absent manifest error, and such Lender shall be deemed to be a Defaulting Lender (subject to Section 3.9.(f)) upon delivery of written notice of such determination to the Borrower, the Issuing Banks, the Swingline Lender and each Lender. “Default Right” has the meaning assigned to that term in, and shall be interpreted in accordance with, 12 C.F.R. §§ 252.81, 47.2 or 382.1, as applicable. “Derivatives Contract” means a “swap agreement” as defined in Section 101 of the Bankruptcy Code.


 
12 LEGAL02/44946491v5 “Derivatives Support Document” means (a) any Credit Support Annex comprising part of (and as defined in) any Specified Derivatives Contract, and (b) any document or agreement, pursuant to which cash, deposit accounts, securities accounts or similar financial asset collateral are pledged to or made available for set-off by, a Specified Derivatives Provider, including any banker’s lien or similar right, securing or supporting Specified Derivatives Obligation. “Derivatives Termination Value” means, in respect of any one or more Derivatives Contracts, after taking into account the effect of any legally enforceable netting agreement relating to such Derivatives Contracts, (a) for any date on or after the date such Derivatives Contracts have been closed out and termination value(s) determined in accordance therewith, such termination value(s), and (b) for any date prior to the date referenced in clause (a) the amount(s) determined as the mark-to-market value(s) for such Derivatives Contracts, as determined based upon one or more mid-market or other readily available quotations provided by any recognized dealer in such Derivatives Contracts (which may include the Administrative Agent or any Lender). “Development/Redevelopment Property” means (a) a new Property under construction or (b) an existing Property which is undergoing an expansion pursuant to which the total guest rooms for such Property will be increased by 50% or more. Each Development/Redevelopment Property shall continue to be classified as a Development/Redevelopment Property hereunder until the achievement of substantial completion with respect to such Development/Redevelopment Property, following which such Development/Redevelopment Property shall be classified as a Seasoned Property. “Disbursement Instruction Agreement” means an agreement substantially in the form of Exhibit I to be executed and delivered by the Borrower pursuant to Section 6.1.(a), as the same may be amended, restated or modified from time to time with the prior written approval of the Administrative Agent. “Dollars” or “$” means the lawful currency of the United States of America. “Domestic Subsidiary” means any Subsidiary that is incorporated or organized under the laws of any state of the United States or the District of Columbia. “EBITDA” means, with respect to a Person for any period (without duplication): (a) net income (loss) of such Person for such period determined on a consolidated basis (before minority interests), exclusive of the following (but only to the extent included in determination of such net income (loss)): (i) depreciation and amortization expense; (ii) Interest Expense; (iii) income tax expense; (iv) extraordinary or non-recurring gains and losses; (v) closing costs expensed which are directly attributable to the acquisition of Property; (vi) severance costs; and (vii) other non-cash charges including, without limitation, impairment charges (other than non-cash charges that constitute an accrual of a reserve for future cash payments) plus (b) such Person’s Ownership Share of EBITDA of its Unconsolidated Affiliates. EBITDA shall be adjusted to remove any impact from (x) non-cash amortization of stock grants to members of the Parent’s management, (y) straight line rent leveling adjustments required under GAAP and (z) amortization of intangibles pursuant to FASB ASC 805. “EEA Financial Institution” means (a) any credit institution or investment firm established in any EEA Member Country which is subject to the supervision of an EEA Resolution Authority, (b) any entity established in an EEA Member Country which is a parent of an institution described in clause (a) of this definition, or (c) any financial institution established in an EEA Member Country which is a subsidiary of an institution described in clauses (a) or (b) of this definition and is subject to consolidated supervision with its parent.


 
13 LEGAL02/44946491v5 “EEA Member Country” means any of the member states of the European Union, Iceland, Liechtenstein, and Norway. “EEA Resolution Authority” means any public administrative authority or any person entrusted with public administrative authority of any EEA Member Country (including any delegee) having responsibility for the resolution of any EEA Financial Institution. “Effective Date” means the later of (a) the Agreement Date or (b) the date on which all of the conditions precedent set forth in Section 6.1. shall have been fulfilled or waived. “Eligible Assignee” means any Person that meets the requirements to be an assignee under Section 13.5.(b)(iii), (v) and (vi) (subject to such consents, if any, as may be required under Section 13.5.(b)(iii)). “Eligible Property” means a Property which satisfies all of the following requirements: (a) such Property is either (x) an Upper-Upscale, Luxury or Upscale (as defined by Smith Travel Research) hotel located in a major urban market or (y) a destination resort hotel; (b) such Property is open for business to the public; (c) such Property is (i) branded by one or more nationally recognized hotel companies or an Affiliate of such a company, (ii) operated as an independent hotel located in a central business district or leisure market or (iii) a destination resort hotel; (d) such Property is located in one of the 48 contiguous States of the United States of America, the State of Hawaii, or in the District of Columbia; (e) such Property is owned in fee simple or leased under a Ground Lease entirely by the Borrower or a Guarantor (or, on and after the Investment Grade Rating Date, a Wholly Owned Subsidiary) other than any Guarantor (or Wholly Owned Subsidiary) which is an Excluded Subsidiary or Foreign Subsidiary; provided that Tranquility Bay may be owned by the Borrower or a Guarantor as a condo hotel such that some or all of the individual units are owned by third parties; (f) neither such Property, nor any interest of the Borrower or any Subsidiary therein, is subject to any Lien (other than Permitted Liens (but not Liens of the types described in clauses (f), (g)(other than Liens relating the New York Mortgages described in clause (g)(ii)) and (h) of the definition of Permitted Liens)); (g) if such Property is owned or leased by a Subsidiary (i) none of the Borrower’s direct or indirect ownership interest in such Subsidiary is subject to any Lien (other than Permitted Liens (but not Liens of the types described in clauses (f), (g) and (h) of the definition of Permitted Liens)) or to a Negative Pledge; and (ii) the Borrower directly, or indirectly through a Subsidiary, has the right to take the following actions without the need to obtain the consent of any Person: (x) to sell, transfer or otherwise dispose of such Property and (y) to create a Lien on such Property as security for Indebtedness of the Borrower or such Subsidiary, as applicable; (h) such Property is managed by an Approved Manager; (i) such Property is covered by property insurance in amounts and upon terms that satisfy criteria set forth in Section 8.5.;


 
14 LEGAL02/44946491v5 (j) such Property has all material occupancy and operating permits and licenses required by Applicable Law; and (k) such Property is free of all structural defects or major architectural deficiencies, title defects, environmental conditions or other adverse matters except for defects, deficiencies, conditions or other matters which, individually or collectively, are not material to the profitable operation of such Property. “Environmental Claims” means any and all administrative, regulatory or judicial actions, suits, demands, demand letters, claims, liens, accusations, allegations, notices of noncompliance or violation, investigations (other than internal reports prepared by any Person in the ordinary course of business and not in response to any third party action or request of any kind) or proceedings relating in any way to any actual or alleged violation of or liability under any Environmental Law or relating to any permit issued, or any approval given, under any such Environmental Law, including, without limitation, any and all claims by Governmental Authorities for enforcement, cleanup, removal, response, remedial or other actions or damages, contribution, indemnification cost recovery, compensation or injunctive relief resulting from Hazardous Materials or arising from alleged injury or threat of injury to human health (as it pertains to exposure to Hazardous Materials) or the environment. “Environmental Laws” means any Applicable Law relating to environmental protection or the manufacture, storage, remediation, disposal or clean-up of Hazardous Materials including, without limitation, the following: Clean Air Act, 42 U.S.C. § 7401 et seq.; Federal Water Pollution Control Act, 33 U.S.C. § 1251 et seq.; Solid Waste Disposal Act, as amended by the Resource Conservation and Recovery Act, 42 U.S.C. § 6901 et seq.; Comprehensive Environmental Response, Compensation and Liability Act, 42 U.S.C. § 9601 et seq.; National Environmental Policy Act, 42 U.S.C. § 4321 et seq.; regulations of the Environmental Protection Agency, any applicable rule of common law relating primarily to the environment or Hazardous Materials, and any analogous or comparable state or local laws, regulations or ordinances that concern Hazardous Materials or protection of the environment. “Equity Interest” means, with respect to any Person, any share of capital stock of (or other ownership or profit interests in) such Person, any warrant, option or other right for the purchase or other acquisition from such Person of any share of capital stock of (or other ownership or profit interests in) such Person, any security convertible into or exchangeable for any share of capital stock of (or other ownership or profit interests in) such Person or warrant, right or option for the purchase or other acquisition from such Person of such shares (or such other interests), and any other ownership or profit interest in such Person (including, without limitation, partnership, member or trust interests therein), whether voting or nonvoting, and whether or not such share, warrant, option, right or other interest is authorized or otherwise existing on any date of determination. “Equity Payment Exclusions” has the meaning given that term in Section 2.8.(b)(iv). “ERISA” means the Employee Retirement Income Security Act of 1974, as in effect from time to time. “ERISA Event” means, with respect to the ERISA Group, (a) any “reportable event” as defined in Section 4043 of ERISA with respect to a Plan (unless the 30 day notice requirement with respect to such event has been waived); (b) the withdrawal of a member of the ERISA Group from a Plan subject to Section 4063 of ERISA during a plan year in which it was a “substantial employer” as defined in Section 4001(a)(2) of ERISA or a cessation of operations that is treated as such a withdrawal under Section 4062(e) of ERISA; (c) the incurrence by a member of the ERISA Group of any liability with respect to the withdrawal or partial withdrawal from any Multiemployer Plan; (d) the incurrence by any member


 
15 LEGAL02/44946491v5 of the ERISA Group of any liability under Title IV of ERISA with respect to the termination of any Plan or Multiemployer Plan; (e) the institution of proceedings to terminate a Plan or Multiemployer Plan by the PBGC; (f) the failure by any member of the ERISA Group to make when due required contributions to a Multiemployer Plan or Plan unless such failure is cured within 30 days or the filing pursuant to Section 412(c) of the Internal Revenue Code or Section 302(c) of ERISA of an application for a waiver of the minimum funding standard; (g) any other event or condition that might reasonably be expected to constitute grounds under Section 4042 of ERISA for the termination of, or the appointment of a trustee to administer, any Plan or Multiemployer Plan or the imposition of liability under Section 4069 or 4212(c) of ERISA; (h) the receipt by any member of the ERISA Group of any notice or the receipt by any Multiemployer Plan from any member of the ERISA Group of any notice, concerning the imposition of Withdrawal Liability or a determination that a Multiemployer Plan is, or is expected to be, insolvent (within the meaning of Section 4245 of ERISA), or in “critical” or “endangered” status (within the meaning of Section 432 of the Internal Revenue Code or Section 305 of ERISA); (i) the imposition of any liability under Title IV of ERISA, other than for PBGC premiums due but not delinquent under Section 4007 of ERISA, upon any member of the ERISA Group or the imposition of any Lien in favor of the PBGC under Title IV of ERISA; or (j) a determination that a Plan is, or is reasonably expected to be, in “at risk” status (within the meaning of Section 430 of the Internal Revenue Code or Section 303 of ERISA). “ERISA Group” means the Borrower, the Parent and all members of a controlled group of corporations and all trades or businesses (whether or not incorporated) under common control, which, together with the Borrower or the Parent, are treated as a single employer under Section 414(b) or (c) of the Internal Revenue Code. “Erroneous Payment” has the meaning given to that term in Section 12.12(a). “Erroneous Payment Deficiency Assignment” has the meaning given to that term in Section 12.12(d). “Erroneous Payment Impacted Class” has the meaning given to that term in Section 12.12(d). “Erroneous Payment Return Deficiency” has the meaning given to that term in Section 12.12(d). “ESG” has the meaning given to that term in in Section 13.6.(d). “ESG Amendment” has the meaning given to that term in Section 13.6.(d). “ESG Pricing Provisions” has the meaning given to that term in Section 13.6.(d). “ESG Ratings” has the meaning given to that term in Section 13.6.(d). “EU Bail-In Legislation Schedule” means the EU Bail-In Legislation Schedule published by the Loan Market Association (or any successor person), as in effect from time to time. “Event of Default” means any of the events specified in Section 11.1., provided that any requirement for notice or lapse of time or any other condition has been satisfied. “Excluded Subsidiary” means any Subsidiary as to which both of the following apply: (a) such Subsidiary holds title to, or beneficially owns, assets which are or are intended to become collateral for any Secured Indebtedness of such Subsidiary, or is a direct or indirect beneficial owner of a Subsidiary holding title to or beneficially owning such assets (but having no material assets other than such beneficial ownership interests); and (b) which (i) is, or is expected to be, prohibited from Guarantying the


 
16 LEGAL02/44946491v5 Indebtedness of any other Person pursuant to any document, instrument or agreement evidencing such Secured Indebtedness or (ii) is prohibited from Guarantying the Indebtedness of any other Person pursuant to a provision of such Subsidiary’s organizational documents which provision was included in such Subsidiary’s organizational documents as a condition to the extension of such Secured Indebtedness. “Excluded Swap Obligation” means, with respect to any Loan Party, any Swap Obligation if, and to the extent that, all or a portion of the liability of such Loan Party for or the Guarantee of such Loan Party of, or the grant by such Loan Party of a Lien to secure, such Swap Obligation (or any liability or guarantee thereof) is or becomes illegal under the Commodity Exchange Act or any rule, regulation or order of the Commodity Futures Trading Commission (or the application or official interpretation of any thereof) by virtue of such Loan Party’s failure for any reason to constitute an “eligible contract participant” as defined in the Commodity Exchange Act and the regulations thereunder at the time the liability for or the Guarantee of such Loan Party or the grant of such Lien becomes effective with respect to such Swap Obligation (such determination being made after giving effect to any applicable keepwell, support or other agreement for the benefit of the applicable Loan Party, including under any applicable provision of the Guaranty). If a Swap Obligation arises under a master agreement governing more than one swap, such exclusion shall apply only to the portion of such Swap Obligation that is attributable to swaps for which such Guarantee or Lien is or becomes illegal for the reasons identified in the immediately preceding sentence of this definition. “Excluded Taxes” means any of the following Taxes imposed on or with respect to a Recipient or required to be withheld or deducted from a payment to a Recipient, (a) Taxes imposed on or measured by net income (however denominated), franchise Taxes, and branch profits Taxes, in each case, (i) imposed as a result of such Recipient being organized under the laws of, or having its principal office or, in the case of any Lender, its applicable Lending Office located in, the jurisdiction imposing such Tax (or any political subdivision thereof) or (ii) that are Other Connection Taxes, (b) in the case of a Lender, U.S. federal withholding Taxes imposed on amounts payable to or for the account of such Lender with respect to an applicable interest in a Loan or Commitment pursuant to an Applicable Law in effect on the date on which (i) such Lender acquires such interest in the Loan or Commitment (other than pursuant to an assignment request by the Borrower under Section 5.8.) or (ii) such Lender changes its lending office, except in each case to the extent that, pursuant to Section 3.10., amounts with respect to such Taxes were payable either to such Lender’s assignor immediately before such Lender became a party hereto or to such Lender immediately before it changed its lending office, (c) Taxes attributable to such Recipient’s failure to comply with Section 3.10.(g) and (d) any withholding Taxes imposed under FATCA. “Existing Term Loan” means the term loan funded under the Existing Term Loan Agreement. “Existing Term Loan Agreement” means that certain Term Loan Agreement dated as of October 18, 2018, by and among the Borrower, the Parent, the financial institutions from time to time party thereto, U.S. Bank National Association, as administrative agent, and the other parties thereto, as amended and in effect immediately prior to the date hereof. “Extended Letter of Credit” has the meaning given that term in Section 2.3.(b). “Existing Credit Agreement” has the meaning given such term in the first “WHEREAS” clause of this Agreement. “Fair Market Value” means, (a) with respect to a security listed on a national securities exchange or the NASDAQ National Market, the price of such security as reported on such exchange or market by any widely recognized reporting method customarily relied upon by financial institutions and (b) with respect to any other property, the price which could be negotiated in an arm’s-length free market transaction,


 
17 LEGAL02/44946491v5 for cash, between a willing seller and a willing buyer, neither of which is under pressure or compulsion to complete the transaction. “FASB ASC” means the Accounting Standards Codification of the Financial Accounting Standards Board. “FATCA” means Sections 1471 through 1474 of the Internal Revenue Code, as of the date of this Agreement (or any amended or successor version that is substantively comparable and not materially more onerous to comply with), any current or future regulations or official interpretations thereof, any agreements entered into pursuant to Section 1471(b)(1) of the Code and any fiscal or regulatory legislation, rules or practices adopted pursuant to any intergovernmental agreement, treaty or convention among Governmental Authorities and implementing such Sections of the Code. “Federal Funds Rate” means, for any day, the rate per annum equal to the weighted average of the rates on overnight federal funds transactions with members of the Federal Reserve System, as published by the Federal Reserve Bank of New York on the Business Day next succeeding such day, provided that if such rate is not so published for any day which is a Business Day, the Federal Funds Rate for such day shall be the average of the quotation for such day on such transactions received by the Administrative Agent from three federal funds brokers of recognized standing selected by the Administrative Agent. Notwithstanding the foregoing, if the Federal Funds Rate shall be less than zero, such rate shall be deemed to be zero for purposes of this Agreement. “Federal Reserve Bank of New York’s Website” means the website of the Federal Reserve Bank of New York at http://www.newyorkfed.org, or any successor source. “Fee Letters” means, collectively, (a) that certain fee letter dated as of August 16, 2022, by and among the Borrower, the Parent, Wells Fargo, Wells Fargo Securities, LLC, Bank of America, N.A. and BofA Securities, Inc., (b) that certain fee letter dated as of August 16, 2022, by and among the Borrower, the Parent and Wells Fargo and (c) each other respective fee letter by and among the Borrower, each other respective Lead Arranger and the other parties thereto. “Fees” means the fees and commissions provided for or referred to in Section 3.5. and any other fees payable by the Borrower hereunder, under any other Loan Document or under the Fee Letters. “FF&E Reserves” means, for any period and with respect to a Property, an amount equal to the greater of (a) 4.0% of total gross revenues for such Property for such period and (b) the aggregate amount of reserves in respect to furniture, fixtures and equipment required under any Property Management Agreement or Franchise Agreement applicable to such Properties for such period. If the term FF&E Reserves is used without reference to a specific Property, then the amount shall be determined on an aggregate basis with respect to all Properties of the Parent and its Subsidiaries and a proportionate share of all Properties of all Unconsolidated Affiliates. “Financial Covenants” means the covenants set forth in clauses (a) – (f) of Section 10.1. “Fitch” means Fitch Ratings Inc. “Fixed Charges” means, for any period, the sum of the following (without duplication): (a) Interest Expense of the Parent and its Subsidiaries determined on a consolidated basis for such period, (b) all regularly scheduled principal payments made with respect to Indebtedness of the Parent and its Subsidiaries during such period, other than any balloon, bullet or similar principal payment which repays such Indebtedness in full, (c) all Preferred Dividends paid during such period on Preferred Equity Interests not


 
18 LEGAL02/44946491v5 owned by the Parent or any of its Subsidiaries and (d) payments in respect of Capitalized Lease Obligations. The Parent’s pro rata share of the Fixed Charges of Unconsolidated Affiliates of the Parent shall be included in determinations of Fixed Charges. “Flood Insurance Laws” means, collectively, (a) the National Flood Insurance Act of 1968 as now or hereafter in effect or any successor statute thereto, (b) the Flood Disaster Protection Act of 1973 as now or hereafter in effect or any successor statue thereto, (c) the National Flood Insurance Reform Act of 1994 as now or hereafter in effect or any successor statute thereto, (d) the Flood Insurance Reform Act of 2004 as now or hereafter in effect or any successor statute thereto and (e) the Biggert-Waters Flood Insurance Reform Act of 2012 as now or hereafter in effect or any successor statute thereto. “Floor” means a rate of interest equal to 0.00%. “Foreign Lender” means (a) if the Borrower is a U.S. Person, a Lender that is not a U.S. Person, and (b) if the Borrower is not a U.S. Person, a Lender that is resident or organized under the laws of a jurisdiction other than that in which the Borrower is resident for tax purposes. “Foreign Subsidiary” means a Subsidiary that is not a Domestic Subsidiary. “Franchise Agreement” means an agreement permitting the use of the applicable hotel brand name, hotel system trademarks, trade names and any related rights in connection with the ownership or operation of a Property. “Fronting Exposure” means, at any time there is a Defaulting Lender that is a Revolving Lender, (a) with respect to each Issuing Bank, such Defaulting Lender’s Revolving Commitment Percentage of the outstanding Letter of Credit Liabilities attributable to such Issuing Bank other than Letter of Credit Liabilities as to which such Defaulting Lender’s participation obligation has been reallocated to other Revolving Lenders or Cash Collateralized in accordance with the terms hereof and (b) with respect to the Swingline Lender, such Defaulting Lender’s Revolving Commitment Percentage of outstanding Swingline Loans other than Swingline Loans as to which such Defaulting Lender’s participation obligation has been reallocated to other Revolving Lenders. “Fund” means any Person (other than a natural person) that is (or will be) engaged in making, purchasing, holding or otherwise investing in commercial loans and similar extensions of credit in the ordinary course of its activities. “GAAP” means generally accepted accounting principles in the United States of America set forth in the opinions and pronouncements of the Accounting Principles Board of the American Institute of Certified Public Accountants and statements and pronouncements of the Financial Accounting Standards Board (including Statement of Financial Accounting Standards No. 168, “The FASB Accounting Standards Codification”) or in such other statements by such other entity as may be approved by a significant segment of the accounting profession in the United States of America, which are applicable to the circumstances as of the date of determination. “Governmental Approvals” means all authorizations, consents, approvals, licenses and exemptions of, registrations and filings with, and reports to, all Governmental Authorities. “Governmental Authority” means any national, state or local government (whether domestic or foreign), any political subdivision thereof or any other governmental, quasi-governmental, judicial, administrative, public or statutory instrumentality, authority, body, agency, bureau, commission, board, department or other entity (including, without limitation, the Federal Deposit Insurance Corporation, the


 
19 LEGAL02/44946491v5 Comptroller of the Currency or the Federal Reserve Board, any central bank or any comparable authority) exercising executive, legislative, judicial, taxing, regulatory or administrative powers or functions of or pertaining to government (including any supra-national bodies such as the European Union or the European Central Bank), or any arbitrator with authority to bind a party at law. “Ground Lease” means (i) so long as there are no material adverse changes to the ground lease applicable thereto effected after the Effective Date, United States Department of the Interior National Park Service Lease Fort Baker at Golden Gate National Recreation Area dated December 7, 2006 (as amended prior to the Effective Date) and (ii) a ground lease containing the following terms and conditions: (a) a remaining term (exclusive of any unexercised extension options) of 50 years or more from the Agreement Date; (b) the right of the lessee to mortgage and encumber its interest in the leased property without the consent of the lessor, or, if consent is required, such consent has been obtained or is required to be given upon the satisfaction of conditions reasonably acceptable to the Administrative Agent; (c) the obligation of the lessor to give the holder of any mortgage Lien on such leased property written notice of any defaults on the part of the lessee and agreement of such lessor that such lease will not be terminated until such holder has had a reasonable opportunity to cure or complete foreclosures, and fails to do so; (d) transferability of the lessee’s interest under such lease, including ability to sublease without lessor consent or, if consent is required, such consent is required to be given upon the satisfaction of conditions reasonably acceptable to the Administrative Agent; and (e) such other rights customarily required by mortgagees making a loan secured by the interest of the holder of the leasehold estate demised pursuant to a ground lease. “Guaranteed Obligations” means, collectively, (a) the Obligations and (b) all existing or future payment and other obligations owing by any Loan Party under any Specified Derivatives Contract (other than any Excluded Swap Obligation). “Guarantor” means any Person that is a party to the Guaranty as a “Guarantor” and, in any event, shall include the Parent and each Subsidiary required to provide a Guaranty pursuant to Section 6.1. or Section 8.14. “Guaranty”, “Guaranteed”, “Guarantying” or to “Guarantee” as applied to any obligation means and includes: (a) a guaranty (other than by endorsement of negotiable instruments for collection or deposit in the ordinary course of business), directly or indirectly, in any manner, of any part or all of such obligation, or (b) an agreement, direct or indirect, contingent or otherwise, and whether or not constituting a guaranty, the practical effect of which is to assure the payment or performance (or payment of damages in the event of nonperformance) of any part or all of such obligation whether by: (i) the purchase of securities or obligations, (ii) the purchase, sale or lease (as lessee or lessor) of property or the purchase or sale of services primarily for the purpose of enabling the obligor with respect to such obligation to make any payment or performance (or payment of damages in the event of nonperformance) of or on account of any part or all of such obligation, or to assure the owner of such obligation against loss, (iii) the supplying of funds to or in any other manner investing in the obligor with respect to such obligation, (iv) repayment of amounts drawn down by beneficiaries of letters of credit (including Letters of Credit), or (v) the supplying of funds to or investing in a Person on account of all or any part of such Person’s obligation under a Guaranty of any obligation or indemnifying or holding harmless, in any way, such Person against any part or all of such obligation. Obligations in respect of customary performance guaranties and Guaranties constituting Nonrecourse Indebtedness shall not be deemed to give rise to Indebtedness or otherwise constitute a Guaranty except as otherwise provided in the definition of “Nonrecourse Indebtedness”. As the context requires, “Guaranty” shall also mean the Amended and Restated Guaranty executed and delivered pursuant to Section 6.1. and substantially in the form of Exhibit B. “Hazardous Materials” means all or any of the following: (a) substances that are defined or listed in, or otherwise classified pursuant to, any applicable Environmental Laws as “hazardous substances”,


 
20 LEGAL02/44946491v5 “hazardous materials”, “hazardous wastes”, “toxic substances” or any other formulation intended to define, list or classify substances by reason of deleterious properties such as ignitability, corrosivity, reactivity, carcinogenicity, reproductive toxicity, “TCLP” toxicity, or “EP toxicity”; (b) oil, petroleum or petroleum derived substances, natural gas, natural gas liquids or synthetic gas and drilling fluids, produced waters and other wastes associated with the exploration, development or production of crude oil, natural gas or geothermal resources; (c) any flammable substances or explosives or any radioactive materials; (d) asbestos in any form; (e) toxic mold; and (f) electrical equipment which contains any oil or dielectric fluid containing levels of polychlorinated biphenyls in excess of fifty parts per million. “Implied Debt Service” means (a) a given principal balance of Indebtedness multiplied by (b) the greatest of (i) 10% per annum, (ii) the highest per annum interest rate then applicable to any of the outstanding principal balance of the Loans and (iii) a mortgage debt constant for a loan calculated using a per annum interest rate equal to the yield on a 10 year United States Treasury Note at such time as determined by the Administrative Agent plus 3.50% and amortizing in full in a 25-year period. “Indebtedness” means, with respect to a Person, at the time of computation thereof, all of the following (without duplication): (a) all obligations of such Person in respect of money borrowed (other than trade debt incurred in the ordinary course of business which is not more than 180 days past due); (b) all obligations of such Person, whether or not for money borrowed (other than trade debt incurred in the ordinary course of business which is not more than 180 days past due) (i) represented by notes payable, or drafts accepted, in each case representing extensions of credit, (ii) evidenced by bonds, debentures, notes or similar instruments, or (iii) constituting purchase money indebtedness, conditional sales contracts, title retention debt instruments or other similar instruments, upon which interest charges are customarily paid or that are issued or assumed as full or partial payment for property or services rendered; (c) Capitalized Lease Obligations of such Person; (d) all reimbursement obligations of such Person under any letters of credit or acceptances (whether or not the same have been presented for payment); (e) all Off-Balance Sheet Obligations of such Person; (f) all obligations of such Person to purchase, redeem, retire, defease or otherwise make any payment in respect of any Mandatorily Redeemable Stock issued by such Person or any other Person, valued at the greater of its voluntary or involuntary liquidation preference plus accrued and unpaid dividends; (g) all obligations of such Person in respect of any (i) purchase obligation, repurchase obligation or takeout commitment, in each case evidenced by a binding agreement and to the extent such obligation is to acquire Equity Interests of another Person, assets of another Person that constitute the business or a division or operating unit of such Person, real estate, bonds, debentures, notes or similar instruments or (ii) forward equity commitment evidenced by a binding agreement (provided, however that this clause (g) shall exclude any such obligation to the extent the obligation can be satisfied by the issuance of Equity Interests (other than Mandatorily Redeemable Stock)); (h) net obligations under any Derivatives Contract not entered into as a hedge against Indebtedness existing from time to time, in an amount equal to the Derivatives Termination Value thereof; (i) all Indebtedness of other Persons which such Person has Guaranteed or is otherwise recourse to such Person (except for Guaranties constituting Nonrecourse Indebtedness); (j) all Indebtedness of another Person secured by (or for which the holder of such Indebtedness has an existing right, contingent or otherwise, to be secured by) any Lien on property or assets owned by such Person, even though such Person has not assumed or become liable for the payment of such Indebtedness or other payment obligation and (k) such Person’s Ownership Share of the Indebtedness of any Unconsolidated Affiliate of such Person. Indebtedness of any Person shall include Indebtedness of any partnership or joint venture in which such Person is a general partner or joint venturer to the extent of such Person’s Ownership Share of the ownership of such partnership or joint venture (except if such Indebtedness, or portion thereof, is recourse (other than in respect of exceptions referred to in the definition of Nonrecourse Indebtedness) to such Person, in which case the greater of such Person’s Ownership Share of such Indebtedness or the amount of such recourse portion of the Indebtedness, shall be included as Indebtedness of such Person). All Loans and Letter of Credit Liabilities shall constitute Indebtedness of the Borrower. Notwithstanding the foregoing, (A) in the case of any Nonrecourse Indebtedness as to which


 
21 LEGAL02/44946491v5 recourse for payment thereof is expressly limited to the property or asset on which a Lien is granted, such Indebtedness shall be valued at the lesser of (i) the stated or determinable amount of the Indebtedness that is so secured or, if not stated or determinable, the maximum reasonably anticipated liability in respect thereof subject to confirmation by the Administrative Agent in its reasonable discretion and (ii) the Fair Market Value of such property or asset; and (B) in the case of any Indebtedness of other Persons which such Person has Guaranteed, the amount of such Indebtedness attributable to such Person shall be equal to the lesser of the stated or determinable amount of the Indebtedness such Person Guaranteed or, if the amount of such Indebtedness is not stated or determinable, the maximum reasonably anticipated liability in respect thereof subject to confirmation by the Administrative Agent in its reasonable discretion. The calculation of Indebtedness shall not include any fair value adjustments to the carrying value of liabilities to record such Indebtedness at fair value pursuant to electing the fair value option election under FASB ASC 825-10-25 (formerly known as FAS 159, The Fair Value Option for Financial Assets and Financial Liabilities) or other FASB standards allowing entities to elect fair value option for financial liabilities. “Indemnified Taxes” means (a) Taxes, other than Excluded Taxes, imposed on or with respect to any payment made by or on account of any obligation of the Borrower or any other Loan Party under any Loan Document and (b) to the extent not otherwise described in the immediately preceding clause (a), Other Taxes. “Intellectual Property” has the meaning given that term in Section 7.1.(t). “Interest Expense” means, with respect to a Person and for any period, and without duplication (a) all paid, accrued or capitalized interest expense (including, without limitation, capitalized interest expense (other than capitalized interest funded from a construction loan interest reserve account held by another lender and not included in the calculation of cash for balance sheet reporting purposes) and interest expense attributable to Capitalized Lease Obligations) of such Person and in any event shall include all letter of credit fees and all interest expense with respect to any Indebtedness in respect of which such Person is wholly or partially liable whether pursuant to any repayment, interest carry, performance guarantee or otherwise, plus (b) to the extent not already included in the foregoing clause (a), such Person’s Ownership Share of all paid, accrued or capitalized interest expense for such period of Unconsolidated Affiliates of such Person. The term “Interest Expense” shall exclude all costs and expenses of defeasing any Indebtedness encumbering any Property following the acquisition thereof. “Interest Period” means with respect to each Term SOFR Loan, each period commencing on the date such Term SOFR Loan is made, or in the case of the Continuation of a Term SOFR Loan the last day of the preceding Interest Period for such Loan, and ending on the numerically corresponding day in the first, third or sixth calendar month thereafter, as the Borrower may select in a Notice of Borrowing, Notice of Continuation or Notice of Conversion, as the case may be, except that each Interest Period that commences on the last Business Day of a calendar month (or on any day for which there is no numerically corresponding day in the appropriate subsequent calendar month) shall end on the last Business Day of the appropriate subsequent calendar month. Notwithstanding the foregoing: (i) if any Interest Period for a Class of Loans would otherwise end after the Termination Date for such Class, such Interest Period shall end on such Termination Date; and (ii) each Interest Period that would otherwise end on a day which is not a Business Day shall end on the immediately following Business Day (or, if such immediately following Business Day falls in the next calendar month, on the immediately preceding Business Day). No tenor that has been removed from this definition pursuant to Section 5.2 shall be available for specification in any Notice of Borrowing, Notice of Conversion or Notice of Continuation. “Internal Revenue Code” means the Internal Revenue Code of 1986, as amended.


 
22 LEGAL02/44946491v5 “Investment” means, with respect to any Person, any acquisition or investment (whether or not of a controlling interest) by such Person, by means of any of the following: (a) the purchase or other acquisition of any Equity Interest in another Person, (b) a loan, advance or extension of credit to, capital contribution to, Guaranty of Indebtedness of, or purchase or other acquisition of any Indebtedness of, another Person, including any partnership or joint venture interest in such other Person, or (c) the purchase or other acquisition (in one transaction or a series of transactions) of assets of another Person that constitute the business or a division or operating unit of another Person. Any binding commitment to make an Investment in any other Person, as well as any option of another Person to require an Investment in such Person, shall constitute an Investment. Except as expressly provided otherwise, for purposes of determining compliance with any covenant contained in a Loan Document, the amount of any Investment shall be the amount actually invested, without adjustment for subsequent increases or decreases in the value of such Investment. “Investment Grade Rating” means a Credit Rating of BBB- (or equivalent) or higher from S&P or Fitch and Baa3 (or equivalent) or higher from Moody’s. “Investment Grade Rating Date” means the date specified by the Borrower in a written notice to the Administrative Agent after the Parent or the Borrower obtains an Investment Grade Rating from either Moody’s or S&P. “ISP” means, with respect to any Letter of Credit, the “International Standby Practices 1998” published by the Institute of International Banking Law & Practice (or such later version thereof as may be in effect at the time of issuance). “Issuing Banks” means each of Wells Fargo, Bank of America, N.A., TD Bank, N.A., and U.S. Bank National Association in its capacity as an issuer of Letters of Credit pursuant to Section 2.3. “KPIs” has the meaning given to that term in Section 13.6.(d). “L/C Commitment Amount” has the meaning given that term in Section 2.3.(a). “L/C Disbursement” has the meaning given to that term in Section 3.9.(b). “Lender” means each financial institution from time to time party hereto as a “Lender”, together with its respective successors and permitted assigns, and, as the context requires, includes the Swingline Lender; provided, however, that the term “Lender” except as otherwise expressly provided herein, shall exclude any Lender (or its Affiliates) in its capacity as a Specified Derivatives Provider. “Lender Parties” means, collectively, the Administrative Agent, the Lenders, the Issuing Banks, the Specified Derivatives Providers, each co-agent or sub-agent appointed by the Administrative Agent from time to time pursuant to Section 12.8, any other holder from time to time of any of any Obligations and, in each case, their respective successors and permitted assigns. “Lending Office” means, for each Lender and for each Type of Loan, the office of such Lender specified in such Lender’s Administrative Questionnaire or in the applicable Assignment and Assumption, or such other office of such Lender as such Lender may notify the Administrative Agent in writing from time to time. “Letter of Credit” has the meaning given that term in Section 2.3.(a).


 
23 LEGAL02/44946491v5 “Letter of Credit Collateral Account” means a special deposit account maintained by the Administrative Agent, for the benefit of the Administrative Agent, the Issuing Banks and the Revolving Lenders, and under the sole dominion and control of the Administrative Agent. “Letter of Credit Documents” means, with respect to any Letter of Credit, collectively, any application therefor, any certificate or other document presented in connection with a drawing under such Letter of Credit and any other agreement, instrument or other document governing or providing for (a) the rights and obligations of the parties concerned or at risk with respect to such Letter of Credit or (b) any collateral security for any of such obligations. “Letter of Credit Liabilities” means, without duplication, at any time and in respect of any Letter of Credit, the sum of (a) the Stated Amount of such Letter of Credit plus (b) the aggregate unpaid principal amount of all Reimbursement Obligations of the Borrower at such time due and payable in respect of all drawings made under such Letter of Credit. For purposes of this Agreement, (i) a Revolving Lender (other than a Revolving Lender in its capacity as an Issuing Bank of a Letter of Credit) shall be deemed to hold a Letter of Credit Liability in an amount equal to its participation interest under Section 2.3. in such Letter of Credit, and the Revolving Lender that is the Issuing Bank of such Letter of Credit shall be deemed to hold a Letter of Credit Liability in an amount equal to its retained interest in such Letter of Credit after giving effect to the acquisition by the Revolving Lenders (other than the Revolving Lender then acting as the Issuing Bank of such Letter of Credit) of their participation interests under such Section and (ii) if on any date of determination a Letter of Credit has expired by its terms but any amount may still be drawn thereunder by reason of the operation of Rule 3.14 of the ISP, such Letter of Credit shall be deemed to be “outstanding” in the amount so remaining available to be drawn. “Level” means each numerical level set forth below the column entitled “Level” in the definition of “Applicable Margin”. “Leverage Ratio” means the ratio, expressed as a percentage, of (i) Net Indebtedness to (ii) Total Asset Value. “Leverage Ratio Surge Period” has the meaning given to that term in Section 10.1.(a). “Lien” as applied to the property of any Person means: (a) any security interest, encumbrance, mortgage, deed to secure debt, deed of trust, assignment of leases and rents, pledge, lien, charge or lease constituting a Capitalized Lease Obligation, conditional sale or other title retention agreement, or other security title or encumbrance of any kind in respect of any property of such Person, or upon the income, rents or profits therefrom; (b) any arrangement, express or implied, under which any property of such Person is transferred, sequestered or otherwise identified for the purpose of subjecting the same to the payment of Indebtedness or performance of any other obligation in priority to the payment of the general, unsecured creditors of such Person; (c) the filing of any financing statement under the Uniform Commercial Code or its equivalent in any jurisdiction, other than any precautionary filing not otherwise constituting or giving rise to a Lien, including a financing statement filed (i) in respect of a lease not constituting a Capitalized Lease Obligation pursuant to Section 9-505 (or a successor provision) of the Uniform Commercial Code or its equivalent as in effect in an applicable jurisdiction or (ii) in connection with a sale or other disposition of accounts or other assets not prohibited by this Agreement in a transaction not otherwise constituting or giving rise to a Lien; and (d) any agreement by such Person to grant, give or otherwise convey any of the foregoing. “Loan” means a Revolving Loan, a Swingline Loan or a Term Loan.


 
24 LEGAL02/44946491v5 “Loan Document” means this Agreement, each Note, each Letter of Credit Document, the Guaranty and each other document or instrument now or hereafter executed and delivered by a Loan Party in connection with, pursuant to or relating to this Agreement (excluding the Fee Letters). “Loan Party” means the Borrower, the Parent and each other Guarantor. Schedule 1.1.(b) sets forth the Loan Parties in addition to the Borrower and the Parent as of the Effective Date. “Mandatorily Redeemable Stock” means, with respect to any Person, any Equity Interest of such Person which by the terms of such Equity Interest (or by the terms of any security into which it is convertible or for which it is exchangeable or exercisable), upon the happening of any event or otherwise (a) matures or is mandatorily redeemable, pursuant to a sinking fund obligation or otherwise (other than an Equity Interest to the extent redeemable in exchange for common stock or other equivalent common Equity Interests), (b) is convertible into or exchangeable or exercisable for Indebtedness or Mandatorily Redeemable Stock, or (c) is redeemable at the option of the holder thereof, in whole or in part (other than an Equity Interest which is redeemable solely in exchange for common stock or other equivalent common Equity Interests), in each case on or prior to the date on which all Loans are scheduled to be due and payable in full. “Material Acquisition” means any acquisition (whether by direct purchase, merger or otherwise and whether in one or more related transactions) by the Parent, the Borrower or any Subsidiary in which the purchase price of the assets acquired exceeds an amount equal to 10% of Total Asset Value as of the last day of the most recently ended fiscal quarter prior to the consummation of such acquisition of the Parent for which financial statements are publicly available. “Material Adverse Effect” means a materially adverse effect on (a) the business, assets, liabilities, financial condition or results of operations of the Parent and its Subsidiaries, or the Borrower and its Subsidiaries, in each case, taken as a whole, (b) the ability of the Borrower or any other Loan Party to perform its obligations under any Loan Document to which it is a party, (c) the validity or enforceability of any of the material provisions of the Loan Documents, or (d) the material rights and remedies of the Lenders and the Administrative Agent under any of the Loan Documents. “Material Contract” means any contract or other arrangement (other than Loan Documents), whether written or oral, to which the Parent, the Borrower, or any other Subsidiary is a party as to which the breach, nonperformance, cancellation or failure to renew by any party thereto could reasonably be expected to have a Material Adverse Effect. “Material Subsidiary” means (a) (x) any Subsidiary that owns in fee simple, or leases pursuant to a ground lease, an Unencumbered Property or (y) any Subsidiary (other than an Excluded Subsidiary or Foreign Subsidiary) to which more than 5% of Total Asset Value is attributable on an individual basis or (b) any Subsidiary that owns any Equity Interest in any Subsidiary in the foregoing clause (a). “Moody’s” means Moody’s Investors Service, Inc. and its successors. “Mortgage” means a mortgage, deed of trust, deed to secure debt or similar security instrument made by a Person owning an interest in real property granting a Lien on such interest in real property as security for the payment of Indebtedness of such Person or another Person. “Mortgage Receivable” means a promissory note secured by a Mortgage of which the Parent, the Borrower or another Subsidiary is the holder and retains the rights of collection of all payments thereunder.


 
25 LEGAL02/44946491v5 “Multiemployer Plan” means at any time a multiemployer plan within the meaning of Section 4001(a)(3) of ERISA, subject to Title IV of ERISA, to which any member of the ERISA Group is then making or accruing an obligation to make contributions or has within the preceding six plan years made contributions, including for these purposes any Person which ceased to be a member of the ERISA Group during such six-year period. “Negative Pledge” means, with respect to a given asset, any provision of a document, instrument or agreement (other than any Loan Document or Specified Derivatives Contract) which prohibits or purports to prohibit the creation or assumption of any Lien on such asset as security for Indebtedness of the Person owning such asset or any other Person; provided, however, that an agreement that conditions a Person’s ability to encumber its assets upon the maintenance of one or more specified ratios that limit such Person’s ability to encumber its assets but that do not generally prohibit the encumbrance of its assets, or the encumbrance of specific assets, shall not constitute a Negative Pledge. “Net Indebtedness” means (a) Total Indebtedness minus (b) the amount, if any, by which the aggregate amount of the Parent’s and its Subsidiaries’ unrestricted and Lien-free cash and Cash Equivalents exceeds $15,000,000. “Net Operating Income” or “NOI” means, for any Property and for a given period, the sum of the following (without duplication and determined on a consistent basis with prior periods): (a) gross revenues received in the ordinary course from such Property minus (b) all expenses paid (excluding interest but including an appropriate accrual for property taxes and insurance) related to the ownership, operation or maintenance of such Property, including but not limited to property taxes, assessments and the like, insurance, utilities, payroll costs, maintenance, repair and landscaping expenses, marketing expenses, and general and administrative expenses (including an appropriate allocation for legal, accounting, advertising, marketing and other expenses incurred in connection with such Property, but specifically excluding general overhead expenses of the Borrower or any Subsidiary and any property management fees) minus (c) the FF&E Reserves for such Property as of the end of such period minus (d) the greater of (i) the actual property management fee paid during such period and (ii) an imputed management fee in the amount of three percent (3.0%) of the gross revenues for such Property for such period. “New Property” means each Property on which a hotel is located acquired by the Parent, the Borrower, any Subsidiary or Unconsolidated Affiliate from the date of acquisition until the Seasoned Date in respect thereof; provided, however, that, upon the Seasoned Date for any New Property, such New Property shall be converted to a Seasoned Property and shall cease to be a New Property. “New York Mortgage” has the meaning given that term in Section 13.21.(a). “Non-Defaulting Lender” means a Lender that is not a Defaulting Lender. “Nonrecourse Indebtedness” means, with respect to a Person, (a) Indebtedness for borrowed money in respect of which recourse for payment (except for customary exceptions for fraud, misapplication of funds, environmental indemnities, voluntary bankruptcy, collusive involuntary bankruptcy and other similar exceptions to nonrecourse liability) is contractually limited to specific assets of such Person encumbered by a Lien securing such Indebtedness, (b) obligations in respect of guaranties of customary exceptions for fraud, misapplication of funds, environmental indemnities, voluntary bankruptcy, collusive involuntary bankruptcy and other similar exceptions to nonrecourse liability, provided that, once any such obligation shall cease to be contingent, then such obligation shall cease to be Nonrecourse Indebtedness, or (c) if such Person is a Single Asset Entity, any Indebtedness for borrowed money of such Person. “Note” means a Revolving Note, a Swingline Note or a Term Loan Note.


 
26 LEGAL02/44946491v5 “Notice of Borrowing” means a notice substantially in the form of Exhibit D (or such other form reasonably acceptable to the Administrative Agent and containing the information required in such Exhibit) to be delivered to the Administrative Agent pursuant to Section 2.1.(b) or Section 2.2(c), as applicable, evidencing the Borrower’s request for a borrowing of Loans. “Notice of Continuation” means a notice substantially in the form of Exhibit E (or such other form reasonably acceptable to the Administrative Agent and containing the information required in such Exhibit) to be delivered to the Administrative Agent pursuant to Section 2.9. evidencing the Borrower’s request for the Continuation of a Term SOFR Loan. “Notice of Conversion” means a notice substantially in the form of Exhibit F (or such other form reasonably acceptable to the Administrative Agent and containing the information required in such Exhibit) to be delivered to the Administrative Agent pursuant to Section 2.10. evidencing the Borrower’s request for the Conversion of a Loan from one Type to another Type. “Notice of Swingline Borrowing” means a notice substantially in the form of Exhibit G (or such other form reasonably acceptable to the Administrative Agent and containing the information required in such Exhibit) to be delivered to the Swingline Lender pursuant to Section 2.4.(b) evidencing the Borrower’s request for a Swingline Loan. “Obligations” means, individually and collectively: (a) the aggregate principal balance of, and all accrued and unpaid interest on, all Loans; (b) all Reimbursement Obligations and all other Letter of Credit Liabilities; and (c) all other indebtedness, liabilities, obligations, covenants and duties of the Borrower and the other Loan Parties owing to the Administrative Agent, the Issuing Banks or any Lender of every kind, nature and description, under or in respect of this Agreement or any of the other Loan Documents or the Fee Letters, including, without limitation, the Fees and indemnification obligations, whether direct or indirect, absolute or contingent, due or not due, contractual or tortious, liquidated or unliquidated, and whether or not evidenced by any promissory note. The term “Obligations” does not include any Specified Derivatives Obligations. “OFAC” means the U.S. Department of the Treasury’s Office of Foreign Assets Control. “Off-Balance Sheet Obligations” means liabilities and obligations of the Parent, any Subsidiary or any other Person in respect of “off-balance sheet arrangements” (as defined in Item 303(a)(4)(ii) of Regulation S-K promulgated under the Securities Act) which the Parent would be required to disclose in the “Management’s Discussion and Analysis of Financial Condition and Results of Operations” section of the Parent’s report on Form 10-Q or Form 10-K (or their equivalents) which the Parent is required to file with the Securities and Exchange Commission (or any Governmental Authority substituted therefor). “Operating Property Value” means, at any date of determination, (a) for each New Property that Borrower elects (until the Seasoned Date), the purchase price paid for such Property determined in accordance with GAAP; (b) for each Development/Redevelopment Property, GAAP book value for such Property as of the date of determination; or (c) for each (x) Seasoned Property and (y) New Property that Borrower irrevocably elects, (A) the Adjusted NOI of such Property for the period of four consecutive fiscal quarters most recently ending divided by (B) the applicable Capitalization Rate; provided that, with respect to this clause (c), if the Adjusted NOI for such Property would be less than zero, it shall be deemed to be zero for purposes of calculating Operating Property Value. “Other Connection Taxes” means, with respect to any Recipient, Taxes imposed as a result of a present or former connection between such Recipient and the jurisdiction imposing such Tax (other than


 
27 LEGAL02/44946491v5 connections arising from such Recipient having executed, delivered, become a party to, performed its obligations under, received payments under, received or perfected a security interest under, engaged in any other transaction pursuant to or enforced any Loan Document, or sold or assigned an interest in any Loan or Loan Document). “Other Taxes” means all present or future stamp, court or documentary, intangible, recording, filing or similar Taxes that arise from any payment made under, from the execution, delivery, performance, enforcement or registration of, from the receipt or perfection of a security interest under, or otherwise with respect to, any Loan Document, except any such Taxes that are Other Connection Taxes imposed with respect to an assignment (other than an assignment made pursuant to Section 5.8.). “Ownership Share” means, with respect to any Subsidiary of a Person (other than a Wholly Owned Subsidiary) or any Unconsolidated Affiliate of a Person, the greater of (a) such Person’s relative nominal direct and indirect ownership interest (expressed as a percentage) in such Subsidiary or Unconsolidated Affiliate or (b) such Person’s relative direct and indirect economic interest (calculated as a percentage) in such Subsidiary or Unconsolidated Affiliate determined in accordance with the applicable provisions of the declaration of trust, articles or certificate of incorporation, articles of organization, partnership agreement, joint venture agreement or other applicable organizational document of such Subsidiary or Unconsolidated Affiliate. “Parent” has the meaning given such term in the introductory paragraph hereof. “Participant” has the meaning given that term in Section 13.5.(d). “Participant Register” has the meaning given that term in Section 13.5.(d). “PATRIOT Act” means the USA PATRIOT Act (Title III of Pub. L. 107-56 (signed into law October 26, 2001)). “PBGC” means the Pension Benefit Guaranty Corporation and any successor agency. “Permitted Assumed Debt” has the meaning given that term in Section 10.15.(c)(v). “Permitted Liens” means, as to any Person: (a) Liens securing taxes, assessments and other charges or levies imposed by any Governmental Authority (excluding any Lien imposed pursuant to any of the provisions of ERISA or pursuant to any Environmental Laws) or the claims of materialmen, mechanics, carriers, warehousemen or landlords for labor, materials, supplies or rentals incurred in the ordinary course of business, which either (x) are not at the time required to be paid or discharged under Section 8.6. or (y) relate to claims against such Person and its Subsidiaries not in excess of $2,000,000 in the aggregate at any one time; (b) Liens consisting of deposits or pledges made, in the ordinary course of business, in connection with, or to secure payment of, obligations under workers’ compensation, unemployment insurance or similar Applicable Laws; (c) Liens consisting of encumbrances in the nature of zoning restrictions, easements, and rights or restrictions of record on the use of real property, which do not materially detract from the value of such property or impair the intended use thereof in the business of such Person; (d) the rights of tenants under leases or subleases or licenses not interfering with the ordinary conduct of business of such Person; (e) Liens in favor of the Administrative Agent for the benefit of the Lenders; (f) Liens in favor of the Borrower or a Guarantor securing obligations owing by a Subsidiary to the Borrower or a Guarantor; (g) Liens (i) in existence as of the Effective Date and set forth in Part II of Schedule 7.1.(f) and (ii) in respect of any New York Mortgage or any mortgage encumbering property located in New York State securing Indebtedness of the Loan Parties pursuant to provisions in loan documentation governing such Indebtedness which provisions are substantially similar to Section 13.21. of this Agreement; (h) Liens


 
28 LEGAL02/44946491v5 arising out of judgments or awards in respect of the Parent or any of its Subsidiaries not constituting an Event of Default under Section 11.1.(i); (i) any interest or title of a lessor under any lease of equipment (not constituting a fixture) entered into by the Borrower or any Subsidiary in the ordinary course of its business and covering only the assets so leased; (j) Liens arising in the ordinary course of business by virtue of any contractual, statutory or common law provision relating to banker’s liens, rights of set-off or similar rights and remedies covering deposit or securities accounts (including funds or other assets credited thereto); and (k) Liens securing the performance of bids, trade contracts, leases, statutory obligations, surety and appeal bonds, performance bonds and other obligations of a like nature incurred in the ordinary course of business and not securing any Indebtedness. “Person” means any natural person, corporation, limited partnership, general partnership, joint stock company, limited liability company, limited liability partnership, joint venture, association, company, trust, bank, trust company, land trust, business trust or other organization, whether or not a legal entity, or any other nongovernmental entity, or any Governmental Authority. “Plan” means at any time an employee pension benefit plan (other than a Multiemployer Plan) which is covered by Title IV of ERISA or subject to the minimum funding standards under Section 412 of the Internal Revenue Code and either (a) is maintained, or contributed to, by any member of the ERISA Group for employees of any member of the ERISA Group or (b) has at any time within the preceding six years been maintained, or contributed to, by any Person which was at such time a member of the ERISA Group for employees of any Person which was at such time a member of the ERISA Group. “Post-Default Rate” means, in respect of any principal of any Loan or any Reimbursement Obligation, the rate otherwise applicable plus an additional two percent (2.0%) per annum and with respect to any other Obligation, a rate per annum equal to the Base Rate as in effect from time to time plus the Applicable Margin for Revolving Loans that are Base Rate Loans plus two percent (2.0%). “Preferred Dividends” means, for any period and without duplication, all Restricted Payments paid during such period on Preferred Equity Interests issued by the Parent or a Subsidiary. Preferred Dividends shall not include dividends or distributions (a) paid or payable solely in Equity Interests (other than Mandatorily Redeemable Stock) payable to holders of such class of Equity Interests, (b) paid or payable to the Parent or a Subsidiary, or (c) constituting or resulting in the redemption of Preferred Equity Interests, other than scheduled redemptions not constituting balloon, bullet or similar redemptions in full. “Preferred Equity Interests” means, with respect to any Person, Equity Interests in such Person which are entitled to preference or priority over any other Equity Interest in such Person in respect of the payment of dividends or distribution of assets upon liquidation or both. “Prime Rate” means, at any time, the rate of interest per annum publicly announced from time to time by the Lender then acting as the Administrative Agent as its prime rate. Each change in the Prime Rate shall be effective as of the opening of business on the day such change in such prime rate occurs. The parties hereto acknowledge that the rate announced publicly by the Lender acting as Administrative Agent as its prime rate is an index or base rate and shall not necessarily be its lowest or best rate charged to its customers or other banks. “Principal Office” means the office of the Administrative Agent located at 600 South 4th Street, 10th Floor, Minneapolis, Minnesota 55415, or any other subsequent office that the Administrative Agent shall have specified as the Principal Office by written notice to the Borrower and the Lenders.


 
29 LEGAL02/44946491v5 “Property” means any parcel of real property owned or leased (in whole or in part) or operated by the Parent, the Borrower, any other Subsidiary or any Unconsolidated Affiliate of the Parent which is located in a state of the United States of America or the District of Columbia. “Property Management Agreement” means, collectively, all agreements entered into by a Loan Party pursuant to which such Loan Party engages a Person to advise it with respect to the management of an Unencumbered Property or to provide management services with respect to the same. “Pro Rata Share” means, as to each Lender, the ratio, expressed as a percentage of (a)(i) the aggregate amount of such Lender’s Revolving Commitments plus (ii) the aggregate amount of such Lender’s outstanding Term Loans to (b)(i) the aggregate amount of the Revolving Commitments of all Lenders plus (ii) the aggregate principal amount of all outstanding Term Loans; provided, however, that if at the time of determination the Revolving Commitments have been terminated or reduced to zero, the “Pro Rata Share” of each Lender shall be the ratio, expressed as a percentage of (A) the sum of the aggregate principal amount of all outstanding Revolving Loans, Term Loans, Swingline Loans and Letter of Credit Liabilities owing to such Lender as of such date to (B) the sum of the aggregate principal amount of all outstanding Revolving Loans, Term Loans, Swingline Loans and Letter of Credit Liabilities. If at the time of determination the Revolving Commitments have been terminated or reduced to zero and there are no outstanding Loans or Letter of Credit Liabilities, then the Pro Rata Shares of the Lenders shall be determined as of the most recent date on which Revolving Commitments were in effect or Loans or Letters of Credit Liabilities were outstanding. For purposes of this definition, a Revolving Lender shall be deemed to hold a Swingline Loan or a Letter of Credit Liability to the extent such Revolving Lender has acquired a participation therein under the terms of this Agreement and has not failed to perform its obligations in respect of such participation. “QFC” has the meaning assigned to the term “qualified financial contract” in, and shall be interpreted in accordance with, 12 U.S.C. 5390(c)(8)(D). “Qualified ECP Guarantor” means, in respect of any Swap Obligation, each Loan Party that has total assets exceeding $10,000,000 at the time the relevant Guarantee or grant of the relevant security interest becomes effective with respect to such Swap Obligation or such other person as constitutes an “eligible contract participant” under the Commodity Exchange Act or any regulations promulgated thereunder and can cause another person to qualify as an “eligible contract participant” at such time by entering into a keepwell under Section 1a(18)(A)(v)(II) of the Commodity Exchange Act. “Qualified Plan” means a Benefit Arrangement or Plan that is intended to be tax-qualified under Section 401(a) of the Internal Revenue Code. “Qualified REIT Subsidiary” shall have the meaning given to such term in the Internal Revenue Code. “Rating Agencies” means Fitch, S&P and Moody’s. “Recipient” means (a) the Administrative Agent, (b) any Lender and (c) any Issuing Bank, as applicable. “Register” has the meaning given that term in Section 13.5.(c). “Regulatory Change” means, with respect to any Lender, any change effective after the Agreement Date in Applicable Law (including without limitation, Regulation D of the Board of Governors


 
30 LEGAL02/44946491v5 of the Federal Reserve System) or the adoption or making after such date of any interpretation, directive or request applying to a class of banks, including such Lender, of or under any Applicable Law (whether or not having the force of law and whether or not failure to comply therewith would be unlawful) by any Governmental Authority or monetary authority charged with the interpretation or administration thereof or compliance by any Lender with any request or directive regarding capital adequacy or liquidity. Notwithstanding anything herein to the contrary, (a) the Dodd-Frank Wall Street Reform and Consumer Protection Act and all requests, rules, guidelines or directives thereunder or issued in connection therewith and (b) all requests, rules, guidelines or directives promulgated by the Bank for International Settlements, the Basel Committee on Banking Supervision (or any successor or similar authority) or the United States or foreign regulatory authorities, in each case pursuant to Basel III, shall in each case be deemed to be a “Regulatory Change”, regardless of the date enacted, adopted or issued. “Reimbursement Obligation” means the absolute, unconditional and irrevocable obligation of the Borrower to reimburse the applicable Issuing Bank for any drawing honored by such Issuing Bank under a Letter of Credit issued by such Issuing Bank. “REIT” means a Person qualifying for treatment as a “real estate investment trust” under the Internal Revenue Code. “Related Parties” means, with respect to any Person, such Person’s Affiliates and the partners, shareholders, directors, officers, employees, agents, counsel, other advisors and representatives of such Person and of such Person’s Affiliates. “Relevant Governmental Body” means the Federal Reserve Board and/or the Federal Reserve Bank of New York, or a committee officially endorsed or convened by the Federal Reserve Board and/or the Federal Reserve Bank of New York or any successor thereto. “Requisite Class Lenders” means, with respect to a Class of Lenders as of any date of determination, (a) with respect to the Revolving Lenders, (i) Lenders of such Class having more than 51.0% of the aggregate amount of the Revolving Commitments of such Class or (ii) if the Revolving Commitments of such Class have been terminated or reduced to zero, Lenders of such Class holding more than 51.0% of the principal amount of the aggregate outstanding Loans of such Class, Letter of Credit Liabilities and Swingline Loans, or (b) with respect to the Term Loans, Lenders of such Class holding more than 51.0% of the principal amount of the aggregate outstanding Loans of such Class; provided that (i) in determining such percentage at any given time, all then existing Defaulting Lenders of such Class will be disregarded and excluded, and (ii) at all times when two or more Lenders (excluding Defaulting Lenders) of such Class are party to this Agreement, the term “Requisite Class Lenders” shall in no event mean less than two Lenders of such Class. For purposes of this definition, a Revolving Lender shall be deemed to hold a Swingline Loan or a Letter of Credit Liability to the extent such Lender has acquired a participation therein under the terms of this Agreement and has not failed to perform its obligations in respect of such participation. “Requisite Lenders” means, as of any date, (a) Lenders having more than 51.0% of the aggregate amount of the Revolving Commitments and the outstanding Term Loans of all Lenders, or (b) if the Revolving Commitments have been terminated or reduced to zero, Lenders holding more than 51.0% of the principal amount of the aggregate outstanding Loans and Letter of Credit Liabilities; provided that (i) in determining such percentage at any given time, all then existing Defaulting Lenders will be disregarded and excluded, and (ii) at all times when two or more Lenders (excluding Defaulting Lenders) are party to this Agreement, the term “Requisite Lenders” shall in no event mean less than two unaffiliated Lenders. For purposes of this definition, a Revolving Lender shall be deemed to hold a Swingline Loan or a Letter


 
31 LEGAL02/44946491v5 of Credit Liability to the extent such Lender has acquired a participation therein under the terms of this Agreement and has not failed to perform its obligations in respect of such participation. “Resolution Authority” means an EEA Resolution Authority or, with respect to any UK Financial Institution, a UK Resolution Authority. “Responsible Officer” means with respect to the Parent, the Borrower or any Subsidiary, the chief executive officer, the chief financial officer, chief operating officer or general counsel of the Parent, the Borrower or such Subsidiary. “Restricted Payment” means: (a) any dividend or other distribution, direct or indirect, on account of any Equity Interest of the Parent, the Borrower or any Subsidiary now or hereafter outstanding, except a dividend payable solely in Equity Interests; (b) any redemption, conversion, exchange, retirement, sinking fund or similar payment, purchase or other acquisition for value, direct or indirect, of any Equity Interest of the Parent, the Borrower or any Subsidiary now or hereafter outstanding; and (c) any payment made to retire, or to obtain the surrender of, any outstanding warrants, options or other rights to acquire any Equity Interests of the Parent, the Borrower or any Subsidiary now or hereafter outstanding. “Revolving Commitment” means, as to each Lender (other than the Swingline Lender), such Lender’s obligation to make Revolving Loans pursuant to Section 2.1., to issue (in the case of the Issuing Banks) and to participate (in the case of the other Revolving Lenders) in Letters of Credit pursuant to Section 2.3.(i), and to participate in Swingline Loans pursuant to Section 2.4.(e), in an amount up to, but not exceeding, the amount set forth for such Lender on Schedule I as such Revolving Lender’s “Revolving Commitment Amount” or as set forth in the applicable Assignment and Assumption or agreement executed by a Person becoming a Revolving Lender pursuant to Section 2.16., as the same may be reduced from time to time pursuant to Section 2.12., increased from time to time pursuant to Section 2.16., or increased or reduced as appropriate to reflect any assignments to or by such Revolving Lender effected in accordance with Section 13.5. “Revolving Commitment Percentage” means, as to each Revolving Lender, the ratio, expressed as a percentage, of (a) the amount of such Lender’s Revolving Commitment to (b) the aggregate amount of the Revolving Commitments of all Lenders; provided, however, that if at the time of determination the Revolving Commitments have been terminated or been reduced to zero, the “Revolving Commitment Percentage” of each Revolving Lender shall be the Revolving Commitment Percentage of such Revolving Lender in effect immediately prior to such termination or reduction. “Revolving Credit Exposure” means, as to any Revolving Lender at any time, the aggregate principal amount at such time of its outstanding Revolving Loans and such Revolving Lender’s participation in Letter of Credit Liabilities and Swingline Loans at such time. “Revolving Lender” means a Lender having a Revolving Commitment, or if the Revolving Commitments have been terminated or reduced to zero, holding any Revolving Loans or Letter of Credit Liabilities. “Revolving Loan” means a loan made by a Revolving Lender to the Borrower pursuant to Section 2.1.(a). “Revolving Note” means a promissory note of the Borrower substantially in the form of Exhibit C, payable to the order of a Revolving Lender in a principal amount equal to the amount of such Lender’s Revolving Commitment.


 
32 LEGAL02/44946491v5 “Revolving Termination Date” means September 27, 2026, or such later date to which the Revolving Termination Date may be extended pursuant to Section 2.13.(a). “Sanctioned Country” means, at any time, a country, region or territory which is itself the subject or target of any Sanctions (including, without limitation, as of the Effective Date, the Crimea Region of Ukraine, the so-called Donetsk People’s Republic or Luhansk People’s Republic regions of Ukraine, Cuba, Iran, North Korea and Syria). “Sanctioned Person” means, at any time, (a) any Person listed in any Sanctions-related list of designated Persons maintained by OFAC (including, without limitation, OFAC’s Specially Designated Nationals and Blocked Persons List and OFAC’s Consolidated Non-SDN List), the U.S. Department of State, the United Nations Security Council, the European Union, Her Majesty’s Treasury of the United Kingdom, or other relevant sanctions authority, (b) any Person operating, organized or resident in a Sanctioned Country or (c) any Person owned or controlled by any such Person or Persons described in clauses (a) and (b), including a Person that is deemed by OFAC to be a Sanctions target based on the ownership of such legal entity by Sanctioned Person(s). “Sanctions” means any and all economic or financial sanctions, sectoral sanctions, secondary sanctions, trade embargoes and anti-terrorism laws, including but not limited to those imposed, administered or enforced from time to time by the U.S. government (including those administered by OFAC or the U.S. Department of State), the United Nations Security Council, the European Union, Her Majesty’s Treasury of the United Kingdom, or other relevant sanctions authority with jurisdiction over any Lender, the Borrower or any of its Subsidiaries or Affiliates. “Seasoned Date” means the first day on which an acquired Property on which a hotel is located has been owned for four (4) full fiscal quarters following the date of acquisition by the Parent, the Borrower, a Subsidiary or an Unconsolidated Affiliate. “Seasoned Property” means Property on which a hotel is located that is not a New Property or a Development/Redevelopment Property. “SEC” means the Securities and Exchange Commission, or any Governmental Authority succeeding to any of its principal functions. “Secured Indebtedness” means, with respect to any Person, (a) all Indebtedness of such Person that is secured in any manner by any Lien on any Property plus (b) such Person’s pro rata share of the Secured Indebtedness of any of such Person’s Unconsolidated Affiliates; provided that neither any New York Mortgage nor any mortgage encumbering property located in New York State securing Indebtedness of the Loan Parties pursuant to provisions in loan documentation governing such Indebtedness which provisions are substantially similar to Section 13.21 of this Agreement shall constitute Secured Indebtedness hereunder. “Secured Recourse Indebtedness” means all Indebtedness (including Guaranties of Secured Indebtedness) that is Secured Indebtedness and is not Nonrecourse Indebtedness. “Securities Act” means the Securities Act of 1933, as amended from time to time, together with all rules and regulations issued thereunder. “Significant Subsidiary” means any Subsidiary to which more than $30,000,000 of Total Asset Value is attributable.


 
33 LEGAL02/44946491v5 “Single Asset Entity” means a Person (other than an individual) that (a) only owns a single Property; (b) is engaged only in the business of owning, developing and/or leasing such Property; and (c) receives substantially all of its gross revenues from such Property. In addition, if the assets of a Person consist solely of (i) Equity Interests in one or more Single Asset Entities that directly or indirectly own such single Property and (ii) cash and other assets of nominal value incidental to such Person’s ownership of the other Single Asset Entity, such Person shall also be deemed to be a Single Asset Entity for purposes of this Agreement. “SOFR” means a rate equal to the secured overnight financing rate as administered by the SOFR Administrator. “SOFR Adjustment” means, for any calculation with respect to a Base Rate Loan or a SOFR Loan, 0.10% per annum. “SOFR Administrator” means the Federal Reserve Bank of New York (or a successor administrator of the secured overnight financing rate). “SOFR Loan” means any Daily Simple SOFR Loan or Term SOFR Loan. “Solvent” means, when used with respect to any Person, that (a) the fair value and the fair salable value of its assets (excluding any Indebtedness due from any Affiliate of such Person) are each in excess of the fair valuation of its total liabilities (including all contingent liabilities computed at the amount which, in light of all the facts and circumstances existing at such time, represents the amount that could reasonably be expected to become an actual and matured liability); (b) such Person is able to pay its debts or other obligations in the ordinary course as they mature; and (c) such Person has capital not unreasonably small to carry on its business and all business in which it proposes to be engaged. “Specified Derivatives Contract” means any Derivatives Contract, together with any Derivatives Support Document relating thereto, that is made or entered into at any time, or in effect at any time now or hereafter, whether as a result of an assignment or transfer or otherwise, between the Parent, the Borrower or any Subsidiary of the Parent and an Specified Derivatives Provider. “Specified Derivatives Obligations” means all indebtedness, liabilities, obligations, covenants and duties of the Parent, the Borrower or any Subsidiaries under or in respect of any Specified Derivatives Contract, whether direct or indirect, absolute or contingent, due or not due, liquidated or unliquidated, and whether or not evidenced by any written confirmation. “Specified Derivatives Provider” means any Lender, or any Affiliate of a Lender that is a party to a Derivatives Contract at the time the Derivatives Contract is entered into. “SPTs” has the meaning given to that term in in Section 13.6.(d). “S&P” means S&P Global Ratings, a Standard & Poor’s Financial Services LLC business and its successors. “Stated Amount” means the amount available to be drawn by a beneficiary under a Letter of Credit from time to time, as such amount may be increased or reduced from time to time in accordance with the terms of such Letter of Credit. “Subsidiary” means, for any Person, any corporation, partnership, limited liability company or other entity of which at least a majority of the Equity Interests having by the terms thereof ordinary voting


 
34 LEGAL02/44946491v5 power to elect a majority of the board of directors or other individuals performing similar functions of such corporation, partnership, limited liability company or other entity (without regard to the occurrence of any contingency) is at the time directly or indirectly owned or controlled by such Person or one or more Subsidiaries of such Person or by such Person and one or more Subsidiaries of such Person, and shall include all Persons the accounts of which are consolidated with those of such Person pursuant to GAAP. “Sustainability Assurance Provider” means an external auditing firm or sustainability assurance provider of recognized national standing reasonably satisfactory to the Administrative Agent, independent of the Parent, the Borrower and the Subsidiaries, with relevant expertise in evaluating KPIs with respect to ESG targets. “Sustainability Linked Loan Principles” means the Sustainability Linked Loan Principles as most recently published by the Loan Market Association, the Asia Pacific Loan Market Association, and the Loan Syndications & Trading Association. “Sustainability Structuring Agents” shall mean each of Wells Fargo and PNC Bank, National Association in its capacity as such. “Swap Obligation” means, with respect to any Guarantor, any obligation to pay or perform under any agreement, contract or transaction that constitutes a “swap” within the meaning of Section 1a(47) of the Commodity Exchange Act. “Swingline Commitment” means the Swingline Lender’s obligation to make Swingline Loans pursuant to Section 2.4. in an amount up to, but not exceeding the amount set forth in the first sentence of Section 2.4.(a), as such amount may be reduced from time to time in accordance with the terms hereof. “Swingline Lender” means Wells Fargo Bank, National Association, together with its successors and assigns. “Swingline Loan” means a loan made by the Swingline Lender to the Borrower pursuant to Section 2.4. “Swingline Maturity Date” means the date which is 7 Business Days prior to the Revolving Termination Date. “Swingline Note” means the promissory note of the Borrower substantially in the form of Exhibit H, payable to the order of the Swingline Lender in a principal amount equal to the amount of the Swingline Commitment as originally in effect and otherwise duly completed. “Taxable REIT Subsidiary” means any corporation (other than a REIT) in which the Parent directly or indirectly owns stock and the Parent and such corporation have jointly elected that such corporation be treated as a taxable REIT subsidiary of the Parent under and pursuant to Section 856 of the Internal Revenue Code. “Taxes” means all present or future taxes, levies, imposts, duties, deductions, withholdings (including backup withholding), assessments, fees or other charges imposed by any Governmental Authority, including any interest, additions to tax or penalties applicable thereto. “Termination Date” means (a) with respect to the Revolving Loans and the Revolving Commitments, the Revolving Termination Date, (b) with respect to the Term 1 Loans, the Term 1 Loan Maturity Date and (c) with respect to the Term 2 Loans, the Term 2 Loan Maturity Date.


 
35 LEGAL02/44946491v5 “Term 1 Loan” means a loan made by a Term Loan Lender to the Borrower pursuant to Section 2.2.(a) as such loan may be increased pursuant to Section 2.16. “Term 1 Loan Commitment” means, as to each Term 1 Loan Lender, such Lender’s obligation to make Term 1 Loans on the Effective Date in an amount up to, but not exceeding, the amount set forth for such Lender on Schedule I as such Lender’s “Term 1 Loan Commitment Amount”. “Term 1 Loan Lender” means a Lender having a Term 1 Loan Commitment, or if the Term 1 Loan Commitments have been terminated, a Lender holding a Term 1 Loan. “Term 1 Loan Maturity Date” means January 3, 2028. “Term 1 Loan Note” means a promissory note of the Borrower substantially in the form of Exhibit L, payable to the order of a Term 1 Loan Lender in a principal amount equal to the amount of such Term 1 Loan Lender’s Term 1 Loan Commitment or, if issued after the Effective Date, the amount of such Term 1 Loan Lender’s Term 1 Loans. “Term 2 Loan” means a loan made by a Term Loan Lender to the Borrower pursuant to Section 2.2.(b) as such loan may be increased pursuant to Section 2.16. “Term 2 Loan Commitment” means, as to each Term 2 Loan Lender, such Lender’s obligation to make Term 2 Loans on the Effective Date in an amount up to, but not exceeding, the amount set forth for such Lender on Schedule I as such Lender’s “Term 2 Loan Commitment Amount”. “Term 2 Loan Lender” means a Lender having a Term 2 Loan Commitment, or if the Term 2 Loan Commitments have been terminated, a Lender holding a Term 2 Loan. “Term 2 Loan Maturity Date” means January 3, 2025, or such later date to which the Term 2 Loan Maturity Date may be extended pursuant to Section 2.13.(b). “Term 2 Loan Note” means a promissory note of the Borrower substantially in the form of Exhibit M, payable to the order of a Term 2 Loan Lender in a principal amount equal to the amount of such Term 2 Loan Lender’s Term 2 Loan Commitment or, if issued after the Effective Date, the amount of such Term 2 Loan Lender’s Term 2 Loans. “Term Loan” means a Term 1 Loan and a Term 2 Loan. “Term Loan Lender” means a Term 1 Loan Lender and a Term 2 Loan Lender. “Term Loan Note” means a Term 1 Loan Note and a Term 2 Loan Note. “Term SOFR” means, (a) for any calculation with respect to a Term SOFR Loan, the Term SOFR Reference Rate for a tenor comparable to the applicable Interest Period on the day (such day, the “Periodic Term SOFR Determination Day”) that is two (2) U.S. Government Securities Business Days prior to the first day of such Interest Period, as such rate is published by the Term SOFR Administrator; provided, however, that if as of 5:00 p.m. (Eastern time) on any Periodic Term SOFR Determination Day the Term SOFR Reference Rate for the applicable tenor has not been published by the Term SOFR Administrator and a Benchmark Replacement Date with respect to the Term


 
36 LEGAL02/44946491v5 SOFR Reference Rate has not occurred, then Term SOFR will be the Term SOFR Reference Rate for such tenor as published by the Term SOFR Administrator on the first preceding U.S. Government Securities Business Day for which such Term SOFR Reference Rate for such tenor was published by the Term SOFR Administrator so long as such first preceding U.S. Government Securities Business Day is not more than three (3) U.S. Government Securities Business Days prior to such Periodic Term SOFR Determination Day, and (b) for any calculation with respect to a Base Rate Loan on any day, the Term SOFR Reference Rate for a tenor of one month on the day (such day, the “Base Rate Term SOFR Determination Day”) that is two (2) U.S. Government Securities Business Days prior to such day, as such rate is published by the Term SOFR Administrator; provided, however, that if as of 5:00 p.m. (Eastern time) on any Base Rate Term SOFR Determination Day the Term SOFR Reference Rate for the applicable tenor has not been published by the Term SOFR Administrator and a Benchmark Replacement Date with respect to the Term SOFR Reference Rate has not occurred, then Term SOFR will be the Term SOFR Reference Rate for such tenor as published by the Term SOFR Administrator on the first preceding U.S. Government Securities Business Day for which such Term SOFR Reference Rate for such tenor was published by the Term SOFR Administrator so long as such first preceding U.S. Government Securities Business Day is not more than three (3) U.S. Government Securities Business Days prior to such Base Rate SOFR Determination Day. “Term SOFR Administrator” means CME Group Benchmark Administration Limited (CBA) (or a successor administrator of the Term SOFR Reference Rate selected by the Administrative Agent in its reasonable discretion). “Term SOFR Loan” means any Loan bearing interest at a rate based on Adjusted Term SOFR, (other than pursuant to clause (c) of the definition of “Base Rate”). “Term SOFR Reference Rate” means the forward-looking term rate based on SOFR. “Titled Agents” has the meaning given that term in Section 12.9. “Total Asset Value” means the sum of all of the following of the Parent, the Borrower and their respective Subsidiaries (without duplication) on a consolidated basis determined in accordance with GAAP applied on a consistent basis: (a) the Operating Property Value of all Properties of the Parent, the Borrower and their Subsidiaries on which a hotel is located, plus (b) the book value of Unimproved Land, Mortgage Receivables and other promissory notes, plus (c) the Borrower’s Ownership Share of the preceding items for its Unconsolidated Affiliates, plus (d) the contractual purchase price of any real property subject to a purchase obligation, repurchase obligation or forward commitment which at such time could be specifically enforced by the seller of such real property, but only to the extent such obligations are included in the Indebtedness of the Parent, the Borrower and their respective Subsidiaries on a consolidated basis, plus (e) in the case of any real property subject to a purchase obligation, repurchase obligation or forward commitment which at such time could not be specifically enforced by the seller of such real property, the aggregate amount of due diligence deposits, earnest money payments and other similar payments made under the applicable contract which, at such time, would be subject to forfeiture upon termination of the contract, but only to the extent such amounts are included in the Indebtedness of the Parent, the Borrower and their respective Subsidiaries on a consolidated basis minus (f) to the extent otherwise included in Total Asset Value any deferred financing costs. For purposes of determining Total Asset Value, (i) to the extent the amount of Total Asset Value attributable to Unimproved Land would exceed 5% of Total Asset Value, such excess shall be excluded, (ii) to the extent the amount of Total Asset Value attributable to Mortgage Notes Receivables and other promissory notes would exceed 15% of Total Asset Value, such excess shall be excluded, (iii) to the extent the amount of Total Asset Value attributable to Investments in


 
37 LEGAL02/44946491v5 Unconsolidated Affiliates and other Persons that are not Subsidiaries would exceed 10% of Total Asset Value, such excess shall be excluded, (iv) to the extent the amount of Total Asset Value attributable to Development/Redevelopment Properties would exceed 15% of Total Asset Value, such excess shall be excluded, (v) to the extent the amount of Total Asset Value attributable to Tranquility Bay would exceed 5% of Total Asset Value, such excess shall be excluded and (vi) to the extent the amount of Total Asset Value attributable to the items described in clauses (i) through (iv) would exceed 35% of Total Asset Value, such excess shall be excluded. The percentage of Total Asset Value attributable to a given Subsidiary shall be equal to the ratio expressed as a percentage of (x) an amount equal to Total Asset Value calculated solely with respect to assets owned directly by such Subsidiary to (y) Total Asset Value. For purposes of determining Total Asset Value, Adjusted NOI from Properties disposed of by the Parent, the Borrower or any Subsidiary during the immediately preceding period of four consecutive fiscal quarters of the Borrower shall be excluded. “Total Indebtedness” means all Indebtedness of the Parent, the Borrower and all other Subsidiaries of the Parent determined on a consolidated basis, minus, to the extent otherwise included in such Indebtedness, deferred financing costs. “Tranquility Bay” means Tranquility Bay Beachfront Resort located in Marathon, Florida and owned by DRH Tranquility, LLC, a Delaware limited liability company. “Type” with respect to any Loan, refers to whether such Loan or portion thereof is a Daily Simple SOFR Loan, Term SOFR Loan or a Base Rate Loan. “UCC” means the Uniform Commercial Code as in effect in any applicable jurisdiction. “UK Financial Institution” means any BRRD Undertaking (as such term is defined under the PRA Rulebook (as amended form time to time) promulgated by the United Kingdom Prudential Regulation Authority) or any Person falling within IFPRU 11.6 of the FCA Handbook (as amended from time to time) promulgated by the United Kingdom Financial Conduct Authority, which includes certain credit institutions and investment firms, and certain Affiliates of such credit institutions or investment firms. “UK Resolution Authority” means the Bank of England or any other public administrative authority having responsibility for the resolution of any UK Financial Institution. “Unadjusted Benchmark Replacement” means the Benchmark Replacement excluding the Benchmark Replacement Adjustment. “Unconsolidated Affiliate” means, with respect to any Person, any other Person in whom such Person holds an Investment, which Investment is accounted for in the financial statements of such Person on an equity basis of accounting and whose financial results would not be consolidated under GAAP with the financial results of such Person on the consolidated financial statements of such Person. “Unencumbered Leverage Ratio” means the ratio, expressed as a percentage, of (i) the aggregate outstanding principal amount of Indebtedness (excluding Nonrecourse Indebtedness and Indebtedness to the extent owing among the Parent and/or any of its Subsidiaries but including Secured Recourse Indebtedness and the aggregate principal amount of all Loans and the aggregate amount of all Letter of Credit Liabilities) of the Parent and the Ownership Share of all such Indebtedness of its Subsidiaries to (ii) Unencumbered Property Value. “Unencumbered Leverage Ratio Surge Period” has the meaning given to that term in Section 10.1.(e).


 
38 LEGAL02/44946491v5 “Unencumbered Property” means an Eligible Property. A Property shall cease to be an Unencumbered Property if at any time such Property shall cease to be an Eligible Property unless otherwise agreed by the Requisite Lenders. “Unencumbered Property Value” means, at any time of determination, the aggregate Operating Property Values of the Unencumbered Properties at such time. For purposes of this definition, the Adjusted NOI for any Unencumbered Property shall be reduced by an amount equal to the greater of (x) the amount by which the Adjusted NOI of such Unencumbered Property would exceed 30.0% of the aggregate Adjusted NOI of all Unencumbered Properties and (y) the amount by which the Adjusted NOI of Unencumbered Properties located in the same metropolitan statistical area as such Property would exceed 40.0% of the aggregate Adjusted NOI of all Unencumbered Properties. In addition, to the extent that Unencumbered Property Value attributable to (A) Properties leased under Ground Leases would exceed 33.0% of Unencumbered Property Value or (B) Tranquility Bay would exceed 5.0% of Unencumbered Property Value, in each case, such excess shall be excluded. For purposes of determining Unencumbered Property Value, Adjusted NOI from Properties disposed of by the Borrower or any Subsidiary during the immediately preceding period of four consecutive fiscal quarters of the Borrower shall be excluded. “Unimproved Land” means land on which no development (other than improvements that are not material and are temporary in nature) has occurred and for which no development is scheduled in the following 12 months. Unimproved Land shall not include any undeveloped parcels of a Property that has been developed unless and until the Borrower intends to develop such parcel. “Unsecured Indebtedness” means with respect to a Person as of any given date, (a) the aggregate principal amount of (a) all Indebtedness of such Person outstanding at such date that is not Secured Indebtedness plus (b) all Nonrecourse Indebtedness which such Person has Guaranteed but only to the extent of such Guaranty (excluding obligations in respect of Guaranties of customary exceptions to nonrecourse liability). “U.S. Government Securities Business Day” means any day except for (a) a Saturday, (b) a Sunday or (c) a day on which the Securities Industry and Financial Markets Association recommends that the fixed income departments of its members be closed for the entire day for purposes of trading in United States government securities; provided, that for purposes of notice requirements in Sections 2.1.(b), 2.2.(c), 2.4(b), 2.8. 2.9., and 2.10, in each case, such day is also a Business Day. “U.S. Person” means any Person that is a “United States Person” as defined in Section 7701(a)(30) of the Internal Revenue Code. “U.S. Tax Compliance Certificate” has the meaning assigned to such term in Section 3.10.(g)(ii)(B)(III). “Wells Fargo” means Wells Fargo Bank, National Association, and its successors and assigns. “Wholly Owned Subsidiary” means any Subsidiary of a Person in respect of which all of the Equity Interests (other than, in the case of a corporation, directors’ qualifying shares) are at the time directly or indirectly owned or controlled by such Person or one or more other Subsidiaries of such Person or by such Person and one or more other Subsidiaries of such Person. “Withdrawal Liability” means any liability as a result of a complete or partial withdrawal from a Multiemployer Plan as such terms are defined in Part I of Subtitle E of Title IV of ERISA.


 
39 LEGAL02/44946491v5 “Withholding Agent” means (a) the Borrower, (b) any other Loan Party and (c) the Administrative Agent, as applicable. “Write-Down and Conversion Powers” means (a) with respect to any EEA Resolution Authority, the write-down and conversion powers of such EEA Resolution Authority from time to time under the Bail- In Legislation for the applicable EEA Member Country, which write-down and conversion powers are described in the EU Bail-In Legislation Schedule, and (b) with respect to the United Kingdom, any powers of the applicable Resolution Authority under the Bail-In Legislation to cancel, reduce, modify or change the form of a liability of any UK Financial Institution or any contract or instrument under which that liability arises, to convert all or part of that liability into shares, securities or obligations of such Person or any other Person, to provide that any such contract or instrument is to have effect as if a right had been exercised under it or to suspend any obligation in respect of that liability or any of the powers under that Bail-In Legislation that are related to or ancillary to any of those powers. Section 1.2. General; References to Pacific Time. Unless otherwise indicated, all accounting terms, ratios and measurements shall be interpreted or determined in accordance with GAAP; provided that, if at any time any change in GAAP would affect the computation of any financial ratio or requirement set forth in any Loan Document, and either the Borrower or the Requisite Lenders shall so request, the Administrative Agent, the Lenders and the Borrower shall negotiate in good faith to amend such ratio or requirement to preserve the original intent thereof in light of such change in GAAP (subject to the approval of the appropriate Lenders pursuant to Section 13.6.); provided further that, until so amended, (i) such ratio or requirement shall continue to be computed in accordance with GAAP prior to such change therein and (ii) the Borrower shall provide to the Administrative Agent and the Lenders financial statements and other documents required under this Agreement or as reasonably requested hereunder setting forth a reconciliation between calculations of such ratio or requirement made before and after giving effect to such change in GAAP. References in this Agreement to “Sections”, “Articles”, “Exhibits” and “Schedules” are to sections, articles, exhibits and schedules herein and hereto unless otherwise indicated. References in this Agreement to any document, instrument or agreement (a) shall include all exhibits, schedules and other attachments thereto, (b) shall include all documents, instruments or agreements issued or executed in replacement thereof, to the extent permitted hereby and (c) shall mean such document, instrument or agreement, or replacement or predecessor thereto, as amended, supplemented, restated or otherwise modified from time to time to the extent not prohibited hereby and in effect at any given time. Wherever from the context it appears appropriate, each term stated in either the singular or plural shall include the singular and plural, and pronouns stated in the masculine, feminine or neuter gender shall include the masculine, the feminine and the neuter. Except as expressly provided otherwise in any Loan Document, (i) any reference to any law (including, without limitation, Anti-Corruption Laws, Anti-Money Laundering Laws, the Bankruptcy Code, the Internal Revenue Code, ERISA, the PATRIOT Act, the UCC or the Investment Company Act) shall include all statutory and regulatory provisions consolidating, amending, replacing or interpreting such law and any reference to any law or regulation shall, unless otherwise specified, refer to such law or regulation as amended, modified, extended, restated, replaced or supplemented from time to time and (ii) any reference to any Person shall be construed to include such Person’s permitted successors and permitted assigns. Unless explicitly set forth to the contrary, a reference to “Subsidiary” means a Subsidiary of the Parent or a Subsidiary of such Subsidiary and a reference to an “Affiliate” means a reference to an Affiliate of the Parent. Titles and captions of Articles, Sections, subsections and clauses in this Agreement are for convenience only, and neither limit nor amplify the provisions of this Agreement. Unless otherwise indicated, all references to time are references to Pacific time. Notwithstanding the first sentence of this Section 1.2., (i) the calculation of liabilities shall not include any fair value adjustments to the carrying value of liabilities to record such liabilities at fair value pursuant to electing the fair value option election under FASB ASC 825-10-25 (formerly known as FAS 159, The Fair Value Option for Financial Assets and


 
40 LEGAL02/44946491v5 Financial Liabilities) or other FASB standards allowing entities to elect fair value option for financial liabilities and (ii) all accounting terms, ratios and calculations shall be determined without giving effect to Accounting Standards Codification 842 (or any other Accounting Standards Codification or Financial Accounting Standard having a similar result or effect) (and related interpretations) to the extent any lease (or similar arrangement conveying the right to use) would be required to be treated as a capital lease thereunder where such lease (or similar arrangement) would have been treated as an operating lease under GAAP as in effect immediately prior to the effectiveness of the Accounting Standards Codification 842, provided that the Borrower shall provide to the Administrative Agent and the Lenders financial statements and other documents required under this Agreement or as reasonably requested hereunder setting forth a reconciliation between calculations of such ratio or requirement made in accordance with GAAP and made without giving effect to Account Standards Codification 842. Section 1.3. Financial Attributes of Non-Wholly Owned Subsidiaries. When determining compliance by the Borrower or the Parent with any financial covenant contained in any of the Loan Documents, only the Ownership Share of the Borrower or the Parent, as applicable, of the financial attributes of a Subsidiary that is not a Wholly Owned Subsidiary shall be included. Section 1.4. Rates. The Administrative Agent does not warrant or accept any responsibility for, and shall not have any liability with respect to, (a) the continuation of, administration of, submission of, calculation of or any other matter related to Adjusted Daily Simple SOFR, SOFR, the Term SOFR Reference Rate, Adjusted Term SOFR or Term SOFR, or any component definition thereof or rates referred to in the definition thereof, or with respect to any alternative, successor or replacement rate thereto (including any Benchmark Replacement), including whether the composition or characteristics of any such alternative, successor or replacement rate (including any Benchmark Replacement), as it may or may not be adjusted pursuant to Section 5.2.(b), will be similar to, or produce the same value or economic equivalence of, or have the same volume or liquidity as, Adjusted Daily Simple SOFR, SOFR, the Term SOFR Reference Rate, Adjusted Term SOFR, Term SOFR or any other Benchmark prior to its discontinuance or unavailability, or (b) the effect, implementation or composition of any Conforming Changes. The Administrative Agent and its Affiliates or other related entities may engage in transactions that affect the calculation of Adjusted Daily Simple SOFR, SOFR, the Term SOFR Reference Rate, Adjusted Term SOFR, or Term SOFR, any alternative, successor or replacement rate (including any Benchmark Replacement) or any relevant adjustments thereto and such transactions may be adverse to the Borrower. The Administrative Agent may select information sources or services in its reasonable discretion to ascertain, Adjusted Daily Simple SOFR, SOFR, the Term SOFR Reference Rate, Adjusted Term SOFR or Term SOFR, or any other Benchmark, any component definition thereof or rates referred to in the definition thereof, in each case pursuant to the terms of this Agreement, and shall have no liability to the Borrower, any Lender or any other person or entity for damages of any kind, including direct or indirect, special, punitive, incidental or consequential damages, costs, losses or expenses (whether in tort, contract or otherwise and whether at law or in equity), for any error or calculation of any such rate (or component thereof) provided by any such information source or service. Section 1.5. Divisions. For all purposes under the Loan Documents, in connection with any division or plan of division under Delaware law (or any comparable event under a different jurisdiction’s laws): (a) if any asset, right, obligation or liability of any Person becomes the asset, right, obligation or liability of a different Person, then it shall be deemed to have been transferred from the original Person to the subsequent Person, and (b)


 
41 LEGAL02/44946491v5 if any new Person comes into existence, such new Person shall be deemed to have been organized on the first date of its existence by the holders of its equity interests at such time. ARTICLE II. CREDIT FACILITY Section 2.1. Revolving Loans. (a) Making of Revolving Loans. Subject to the terms and conditions set forth in this Agreement, including without limitation, Section 2.15., each Revolving Lender severally and not jointly agrees to make Revolving Loans to the Borrower in Dollars during the period from and including the Effective Date to but excluding the Revolving Termination Date, in an aggregate principal amount at any one time outstanding up to, but not exceeding, such Lender’s Revolving Commitment. Each borrowing of Revolving Loans that are to be (i) Base Rate Loans shall be in an aggregate minimum amount of $500,000 and integral multiples of $100,000 in excess thereof and (ii) SOFR Loans shall be in an aggregate minimum amount of $1,000,000 and integral multiples of $100,000 in excess thereof. Notwithstanding the immediately preceding two sentences but subject to Section 2.15., a borrowing of Revolving Loans may be in the aggregate amount of the unused Revolving Commitments. Within the foregoing limits and subject to the terms and conditions of this Agreement, the Borrower may borrow, repay and reborrow Revolving Loans. (b) Requests for Revolving Loans. Not later than 9:00 a.m. Pacific time at least one Business Day prior to a borrowing of Revolving Loans that are to be Base Rate Loans and not later than 9:00 a.m. Pacific time at least three Business Days prior to a borrowing of Revolving Loans that are to be SOFR Loans, the Borrower shall deliver to the Administrative Agent a Notice of Borrowing. Each Notice of Borrowing shall specify the aggregate principal amount of the Revolving Loans to be borrowed, the date such Revolving Loans are to be borrowed (which must be a Business Day), a general description of the use of the proceeds of such Revolving Loans, the Type of the requested Revolving Loans, and if such Revolving Loans are to be Term SOFR Loans, the initial Interest Period for such Revolving Loans. Each Notice of Borrowing shall be irrevocable once given and binding on the Borrower. Prior to delivering a Notice of Borrowing, the Borrower may (without specifying whether a Revolving Loan will be a Base Rate Loan, Daily Simple SOFR Loan or a Term SOFR Loan) request that the Administrative Agent provide the Borrower with the most recent Adjusted Term SOFR or Adjusted Daily Simple SOFR available to the Administrative Agent. The Administrative Agent shall provide such quoted rate to the Borrower on the date of such request or as soon as possible thereafter. (c) Funding of Revolving Loans. Promptly after receipt of a Notice of Borrowing under the immediately preceding subsection (b), the Administrative Agent shall notify each Revolving Lender of the proposed borrowing. Each Revolving Lender shall deposit an amount equal to the Revolving Loan to be made by such Revolving Lender to the Borrower with the Administrative Agent at the Principal Office, in immediately available funds not later than 9:00 a.m. Pacific time on the date of such proposed Revolving Loans. Subject to fulfillment of all applicable conditions set forth herein, the Administrative Agent shall make available to the Borrower in the account specified in the Disbursement Instruction Agreement, not later than 12:00 noon Pacific time on the date of the requested borrowing of Revolving Loans, the proceeds of such amounts received by the Administrative Agent. (d) Assumptions Regarding Funding by Revolving Lenders. With respect to Revolving Loans to be made after the Effective Date, unless the Administrative Agent shall have been notified by any Revolving Lender that such Lender will not make available to the Administrative Agent a Revolving Loan to be made by such Lender in connection with any borrowing, the Administrative Agent may assume that such Lender will make the proceeds of such Revolving Loan available to the Administrative Agent in accordance with this Section, and the Administrative Agent may (but shall not be obligated to), in reliance


 
42 LEGAL02/44946491v5 upon such assumption, make available to the Borrower the amount of such Revolving Loan to be provided by such Lender. In such event, if such Lender does not make available to the Administrative Agent the proceeds of such Revolving Loan, then such Lender and the Borrower severally agree to pay to the Administrative Agent on demand the amount of such Revolving Loan with interest thereon, for each day from and including the date such Revolving Loan is made available to the Borrower but excluding the date of payment to the Administrative Agent, at (i) in the case of a payment to be made by such Lender, the greater of the Federal Funds Rate and a rate determined by the Administrative Agent in accordance with banking industry rules on interbank compensation and (ii) in the case of a payment to be made by the Borrower, the interest rate applicable to Base Rate Loans that are Revolving Loans. If the Borrower and such Lender shall pay the amount of such interest to the Administrative Agent for the same or overlapping period, the Administrative Agent shall promptly remit to the Borrower the amount of such interest paid by the Borrower for such period. If such Lender pays to the Administrative Agent the amount of such Revolving Loan, the amount so paid shall constitute such Lender’s Revolving Loan included in the borrowing. Any payment by the Borrower shall be without prejudice to any claim the Borrower may have against a Revolving Lender that shall have failed to make available the proceeds of a Revolving Loan to be made by such Lender. Section 2.2. Term Loans. (a) Term 1 Loans. Subject to the terms and conditions set forth in this Agreement, on the Effective Date, each Term 1 Loan Lender severally and not jointly agrees to make a Term 1 Loan to the Borrower in Dollars in the principal amount set forth for such Term 1 Loan Lender on Schedule I as such Term 1 Loan Lender’s “Term 1 Loan Commitment Amount”. Upon the funding by each Term 1 Loan Lender of its Term 1 Loan on the Effective Date, the Term 1 Loan Commitment of such Term 1 Loan Lender shall terminate whether or not the full amount of the Term 1 Loan Commitments are funded on such date. Any portion of a Term 1 Loan that is repaid or prepaid may not be reborrowed. Additional Term 1 Loans shall be made in accordance with Section 2.16. (b) Term 2 Loans. Subject to the terms and conditions set forth in this Agreement, on the Effective Date, each Term 2 Loan Lender severally and not jointly agrees to make a Term 2 Loan to the Borrower in Dollars in the principal amount set forth for such Term 2 Loan Lender on Schedule I as such Term 2 Loan Lender’s “Term 2 Loan Commitment Amount”. Upon the funding by each Term 2 Loan Lender of its Term 2 Loan on the Effective Date, the Term 2 Loan Commitment of such Term 2 Loan Lender shall terminate whether or not the full amount of the Term 2 Loan Commitments are funded on such date. Any portion of a Term 2 Loan that is repaid or prepaid may not be reborrowed. Additional Term 2 Loans shall be made in accordance with Section 2.16. (c) Request for Term Loans. The Borrower shall deliver to the Administrative Agent a Notice of Borrowing requesting that the Term Loan Lenders make Term Loans on the Effective Date. Such Notice of Borrowing shall be delivered to the Administrative Agent not later than 9:00 a.m. Pacific time at least 1 Business Day prior to the Effective Date for Term Loans that are to be Base Rate Loans and not later than 9:00 a.m. Pacific time at least 3 Business Days prior to the Effective Date for Term Loans that are to be SOFR Loans. Such Notice of Borrowing shall specify the aggregate principal amount of the Term 1 Loans and the Term 2 Loans to be borrowed, the Type of the requested Term 1 Loans and requested Term 2 Loans and if such Term 1 Loans or such Term 2 Loans are to be Term SOFR Loans, the initial Interest Period for such Term Loans. (d) Funding of Term Loans. Promptly after receipt of the Notice of Borrowing under the immediately preceding subsection (b), the Administrative Agent shall notify each Term 1 Loan Lender and Term 2 Loan Lender of the proposed borrowing. Each Term 1 Loan Lender and each Term 2 Loan Lender shall deposit an amount equal to the Term 1 Loan and/or Term 2 Loan to be made by such Term Loan


 
43 LEGAL02/44946491v5 Lender to the Borrower with the Administrative Agent at the Principal Office, in immediately available funds not later than 9:00 a.m. Pacific time on the Effective Date. Subject to fulfillment of all applicable conditions set forth herein, the Administrative Agent shall make available to the Borrower in the account specified in the Disbursement Instruction Agreement, the proceeds of such amounts received by the Administrative Agent on the Effective Date. (e) Assumptions Regarding Funding by Term Loan Lenders. With respect to Term Loans to be made on the Effective Date, unless the Administrative Agent shall have been notified by any Term Loan Lender that such Lender will not make available to the Administrative Agent a Term Loan to be made by such Lender, the Administrative Agent may assume that such Lender will make the proceeds of such Term Loan available to the Administrative Agent in accordance with this Section, and the Administrative Agent may (but shall not be obligated to), in reliance upon such assumption, make available to the Borrower the amount of such Term Loan to be provided by such Lender. In such event, if such Lender does not make available to the Administrative Agent the proceeds of such Term Loan, then such Lender and the Borrower severally agree to pay to the Administrative Agent on demand the amount of such Term Loan with interest thereon, for each day from and including the date such Term Loan is made available to the Borrower but excluding the date of payment to the Administrative Agent, at (i) in the case of a payment to be made by such Lender, the greater of the Federal Funds Rate and a rate determined by the Administrative Agent in accordance with banking industry rules on interbank compensation and (ii) in the case of a payment to be made by the Borrower, the interest rate applicable to Base Rate Loans that are Term Loan. If the Borrower and such Lender shall pay the amount of such interest to the Administrative Agent for the same or overlapping period, the Administrative Agent shall promptly remit to the Borrower the amount of such interest paid by the Borrower for such period. If such Lender pays to the Administrative Agent the amount of such Term Loan, the amount so paid shall constitute such Lender’s Term Loan included in the borrowing. Any payment by the Borrower shall be without prejudice to any claim the Borrower may have against a Term Loan Lender that shall have failed to make available the proceeds of a Term Loan to be made by such Lender. Section 2.3. Letters of Credit. (a) Letters of Credit. Subject to the terms and conditions of this Agreement, including without limitation, Section 2.15., each of the Issuing Banks, on behalf of the Revolving Lenders, agrees to issue for the account of the Borrower during the period from and including the Effective Date to, but excluding, the date 30 days prior to the Revolving Termination Date, one or more standby letters of credit (each a “Letter of Credit”) up to a maximum aggregate Stated Amount at any one time outstanding not to exceed $40,000,000, as such amount may be reduced from time to time in accordance with the terms hereof (the “L/C Commitment Amount”); provided, that an Issuing Bank shall not be obligated to issue any Letter of Credit if (w) after giving effect to such issuance, the aggregate Stated Amount of outstanding Letters of Credit issued by such Issuing Bank would exceed the lesser of (i) one-fourth of the L/C Commitment Amount and (ii) the Revolving Commitment of such Issuing Bank in its capacity as a Revolving Lender, (x) any order, judgment or decree of any Governmental Authority or arbitrator shall by its terms purport to enjoin or restrain such Issuing Bank from issuing the Letter of Credit, or any Applicable Law with respect to such Issuing Bank or any request or directive (whether or not having the force of law) from any Governmental Authority with jurisdiction over such Issuing Bank shall prohibit, or request that such Issuing Bank refrain from, the issuance of letters of credit generally or the Letter of Credit in particular, (y) the beneficiary of such Letter of Credit is a Sanctioned Person or (z) such issuance would conflict with, or cause such Issuing Bank or any Revolving Lender to exceed any limits imposed by, any Applicable Law. (b) Terms of Letters of Credit. At the time of issuance, the amount, form, terms and conditions of each Letter of Credit, and of any drafts or acceptances thereunder, shall be subject to approval by the applicable Issuing Bank and the Borrower. Notwithstanding the foregoing, in no event may (i) the


 
44 LEGAL02/44946491v5 expiration date of any Letter of Credit extend beyond the date that is 30 days prior to the Revolving Termination Date, or (ii) any Letter of Credit have an initial duration in excess of one year; provided, however, a Letter of Credit may contain a provision providing for the automatic extension of the expiration date in the absence of a notice of non-renewal from the applicable Issuing Bank but in no event shall any such provision permit the extension of the expiration date of such Letter of Credit beyond the date that is thirty (30) days prior to the Revolving Termination Date; provided, further, that a Letter of Credit (any such Letter of Credit being referred to as an “Extended Letter of Credit”) may, as a result of its express terms or as the result of the effect of an automatic extension provision, have an expiration date of not more than one year beyond the date that is 30 days prior to the Revolving Termination Date so long as the Borrower delivers to the Administrative Agent for its benefit and the benefit of the applicable Issuing Bank and the Revolving Lenders no later than 30 days prior to the Revolving Termination Date Cash Collateral for such Letter of Credit for deposit into the Letter of Credit Collateral Account in an amount equal to the Stated Amount of such Letter of Credit; provided, that the obligations of the Borrower under this Section in respect of such Extended Letters of Credit shall survive the termination of this Agreement and shall remain in effect until no such Extended Letters of Credit remain outstanding. If the Borrower fails to provide Cash Collateral with respect to any Extended Letter of Credit by the date 30 days prior to the Revolving Termination Date, such failure shall be treated as a drawing under such Extended Letter of Credit (in an amount equal to the maximum Stated Amount of such Letter of Credit), which shall be reimbursed (or participations therein funded) by the Revolving Lenders in accordance with the immediately following subsections (i) and (j), with the proceeds being utilized to provide Cash Collateral for such Letter of Credit. The initial Stated Amount of each Letter of Credit shall be at least $100,000 (or such lesser amount as may be reasonably acceptable to the Administrative Agent and the applicable Issuing Bank). (c) Requests for Issuance of Letters of Credit. The Borrower shall give the Issuing Bank selected by the Borrower to issue a Letter of Credit and the Administrative Agent written notice at least 5 Business Days prior to the requested date of issuance of a Letter of Credit, such notice to describe in reasonable detail the proposed terms of such Letter of Credit and the nature of the transactions or obligations proposed to be supported by such Letter of Credit, and in any event shall set forth with respect to such Letter of Credit the proposed (i) initial Stated Amount, (ii) beneficiary, and (iii) expiration date. The Borrower shall also execute and deliver such customary applications and agreements for standby letters of credit, and other forms as requested from time to time by the applicable Issuing Bank. Provided the Borrower has given the notice prescribed by the first sentence of this subsection and delivered such application and agreements referred to in the preceding sentence, subject to the other terms and conditions of this Agreement, including the applicable Issuing Banks’s approval of the form of the requested Letter of Credit pursuant to Section 2.3.(b) and the satisfaction of any applicable conditions precedent set forth in Article VI, the applicable Issuing Bank shall issue the requested Letter of Credit on the requested date of issuance for the benefit of the stipulated beneficiary but in no event prior to the date 5 Business Days following the date after which such Issuing Bank has received all of the items required to be delivered to it under this subsection. References herein to “issue” and derivations thereof with respect to Letters of Credit shall also include extensions or modifications of any outstanding Letters of Credit, unless the context otherwise requires. Upon the written request of the Borrower, the Issuing Banks shall deliver to the Borrower a copy of each Letter of Credit issued by such Issuing Bank within a reasonable time after the date of issuance thereof. To the extent any term of a Letter of Credit Document is inconsistent with a term of any Loan Document, the term of such Loan Document shall control. (d) Reimbursement Obligations. Upon receipt by an Issuing Bank from the beneficiary of a Letter of Credit issued by such Issuing Bank of any demand for payment under such Letter of Credit and such Issuing Banks’s determination that such demand for payment complies with the requirements of such Letter of Credit, such Issuing Bank shall promptly notify the Borrower and the Administrative Agent of the amount to be paid by such Issuing Bank as a result of such demand and the date on which payment is to be made by such Issuing Bank to such beneficiary in respect of such demand; provided, however, that such


 
45 LEGAL02/44946491v5 Issuing Banks’s failure to give, or delay in giving, such notice shall not discharge the Borrower in any respect from the applicable Reimbursement Obligation. The Borrower hereby absolutely, unconditionally and irrevocably agrees to pay and reimburse the Issuing Banks for the amount of each demand for payment under a Letter of Credit on or prior to the date on which payment is to be made by the applicable Issuing Bank to the beneficiary thereunder, without presentment, demand, protest or other formalities of any kind (other than notice as provided in this subsection). Upon receipt by an Issuing Bank of any payment in respect of any Reimbursement Obligation, such Issuing Bank shall promptly pay to each Revolving Lender that has acquired a participation therein under the second sentence of the immediately following subsection (i) such Lender’s Revolving Commitment Percentage of such payment. (e) Manner of Reimbursement. Upon its receipt of a notice referred to in the immediately preceding subsection (d), the Borrower shall advise the Administrative Agent and the applicable Issuing Bank whether or not the Borrower intends to borrow hereunder to finance its obligation to reimburse such Issuing Bank for the amount of the related demand for payment and, if it does, the Borrower shall submit a timely request for such borrowing as provided in the applicable provisions of this Agreement. If the Borrower fails to so advise the Administrative Agent and the applicable Issuing Bank, or if the Borrower fails to reimburse such Issuing Bank for a demand for payment under a Letter of Credit by the date of such payment, the failure of which such Issuing Bank shall promptly notify the Administrative Agent, then (i) if the applicable conditions contained in Article VI. would permit the making of Revolving Loans, the Borrower shall be deemed to have requested a borrowing of Revolving Loans (which shall be Base Rate Loans) in an amount equal to the unpaid Reimbursement Obligation and the Administrative Agent shall give each Revolving Lender prompt notice of the amount of the Revolving Loan to be made available to the Administrative Agent not later than 10:00 a.m. Pacific time and (ii) if such conditions would not permit the making of Revolving Loans, the provisions of subsection (j) of this Section shall apply. The limitations set forth in the second sentence of Section 2.1.(a) shall not apply to any borrowing of Base Rate Loans under this subsection. (f) Effect of Letters of Credit on Revolving Commitments. Upon the issuance by an Issuing Bank of any Letter of Credit and until such Letter of Credit shall have expired or been cancelled, the Revolving Commitment of each Revolving Lender shall be deemed to be utilized for all purposes of this Agreement in an amount equal to the product of (i) such Lender’s Revolving Commitment Percentage and (ii) the sum of (A) the Stated Amount of such Letter of Credit plus (B) any related Reimbursement Obligations then outstanding. (g) Issuing Banks’ Duties Regarding Letters of Credit; Unconditional Nature of Reimbursement Obligations. In examining documents presented in connection with drawings under Letters of Credit and making payments under such Letters of Credit against such documents, each Issuing Bank shall only be required to use the same standard of care as it uses in connection with examining documents presented in connection with drawings under letters of credit in which it has not sold participations and making payments under such letters of credit. The Borrower assumes all risks of the acts and omissions of, or misuse of the Letters of Credit by, the respective beneficiaries of such Letters of Credit. In furtherance and not in limitation of the foregoing, none of the Issuing Banks, Administrative Agent or any of the Revolving Lenders shall be responsible for, and the Borrower’s obligations in respect of Letters of Credit shall not be affected in any manner by, (i) the form, validity, sufficiency, accuracy, genuineness or legal effects of any document submitted by any party in connection with the application for and issuance of or any drawing honored under any Letter of Credit even if such document should in fact prove to be in any or all respects invalid, insufficient, inaccurate, fraudulent or forged; (ii) the validity or sufficiency of any instrument transferring or assigning or purporting to transfer or assign any Letter of Credit, or the rights or benefits thereunder or proceeds thereof, in whole or in part, which may prove to be invalid or ineffective for any reason; (iii) failure of the beneficiary of any Letter of Credit to comply fully with conditions required in order to draw upon such Letter of Credit; (iv) errors, omissions, interruptions or delays in transmission


 
46 LEGAL02/44946491v5 or delivery of any messages, by mail, cable, facsimile, electronic mail, telecopy or otherwise, whether or not they be in cipher; (v) errors in interpretation of technical terms; (vi) any loss or delay in the transmission or otherwise of any document required in order to make a drawing under any Letter of Credit, or of the proceeds thereof; (vii) the misapplication by the beneficiary of any Letter of Credit, or of the proceeds of any drawing under any Letter of Credit; or (viii) any consequences arising from causes beyond the control of the Issuing Banks, Administrative Agent or the Revolving Lenders. None of the above shall affect, impair or prevent the vesting of any of the applicable Issuing Bank’s or Administrative Agent’s rights or powers hereunder. Any action taken or omitted to be taken by an Issuing Bank under or in connection with any Letter of Credit, if taken or omitted in the absence of gross negligence or willful misconduct (as determined by a court of competent jurisdiction in a final, non-appealable judgment), shall not create against such Issuing Bank any liability to the Borrower, the Administrative Agent or any Revolving Lender. In this connection, the obligation of the Borrower to reimburse the applicable Issuing Bank for any drawing made under any Letter of Credit, and to repay any Revolving Loan made pursuant to the second sentence of the immediately preceding subsection (e), shall be absolute, unconditional and irrevocable and shall be paid strictly in accordance with the terms of this Agreement and any other applicable Letter of Credit Document under all circumstances whatsoever, including without limitation, the following circumstances: (A) any lack of validity or enforceability of any Letter of Credit Document or any term or provisions therein; (B) any amendment or waiver of or any consent to departure from all or any of the Letter of Credit Documents; (C) the existence of any claim, setoff, defense or other right which the Borrower may have at any time against any Issuing Bank, the Administrative Agent or any Revolving Lender, any beneficiary of a Letter of Credit or any other Person, whether in connection with this Agreement, the transactions contemplated hereby or in the Letter of Credit Documents or any unrelated transaction; (D) any breach of contract or dispute between the Borrower, any Issuing Bank, the Administrative Agent, any Revolving Lender or any other Person; (E) any demand, statement or any other document presented under a Letter of Credit proving to be forged, fraudulent, invalid or insufficient in any respect or any statement therein or made in connection therewith being untrue or inaccurate in any respect whatsoever; (F) any non-application or misapplication by the beneficiary of a Letter of Credit or of the proceeds of any drawing under such Letter of Credit; (G) payment by an Issuing Bank under any Letter of Credit issued by such Issuing Bank against presentation of a draft or certificate which does not strictly comply with the terms of such Letter of Credit; and (H) any other act, omission to act, delay or circumstance whatsoever that might, but for the provisions of this Section, constitute a legal or equitable defense to or discharge of, or provide a right of setoff against, the Borrower’s Reimbursement Obligations. Notwithstanding anything to the contrary contained in this Section or Section 13.9., but not in limitation of the Borrower’s unconditional obligation to reimburse an Issuing Bank for any drawing made under a Letter of Credit issued by such Issuing Bank as provided in this Section and to repay any Revolving Loan made pursuant to the second sentence of the immediately preceding subsection (e), the Borrower shall have no obligation to indemnify the Administrative Agent, any Issuing Bank or any Lender in respect of any liability incurred by the Administrative Agent, such Issuing Bank or such Lender arising solely out of the gross negligence or willful misconduct of the Administrative Agent, such Issuing Bank or such Lender in respect of a Letter of Credit as determined by a court of competent jurisdiction in a final, non-appealable judgment. Notwithstanding the above, nothing in this Section shall affect any rights the Borrower may have with respect to the gross negligence or willful misconduct of the Administrative Agent, any Issuing Bank or any Lender with respect to any Letter of Credit. (h) Amendments, Etc. The issuance by an Issuing Bank of any amendment, supplement or other modification to any Letter of Credit issued by such Issuing Bank shall be subject to the same conditions applicable under this Agreement to the issuance of new Letters of Credit (including, without limitation, that the request therefor be made through such Issuing Bank), and no such amendment, supplement or other modification shall be issued unless either (i) the respective Letter of Credit affected thereby would have complied with such conditions had it originally been issued hereunder in such amended, supplemented or modified form or (ii) the Administrative Agent and appropriate Revolving Lenders


 
47 LEGAL02/44946491v5 required by Section 13.6. shall have consented thereto. In connection with any such amendment, supplement or other modification, the Borrower shall pay the fees, if any, payable under the last sentence of Section 3.5.(c). (i) Revolving Lenders’ Participation in Letters of Credit. Immediately upon the issuance by an Issuing Bank of any Letter of Credit each Revolving Lender shall be deemed to have absolutely, irrevocably and unconditionally purchased and received from such Issuing Bank, without recourse or warranty, an undivided interest and participation to the extent of such Lender’s Revolving Commitment Percentage of the liability of such Issuing Bank with respect to such Letter of Credit and each Revolving Lender thereby shall absolutely, unconditionally and irrevocably assume, as primary obligor and not as surety, and shall be unconditionally obligated to such Issuing Bank to pay and discharge when due, such Lender’s Revolving Commitment Percentage of such Issuing Bank’s liability under such Letter of Credit. In addition, upon the making of each payment by a Revolving Lender to the Administrative Agent for the account of an Issuing Bank in respect of any Letter of Credit issued by such Issuing Bank pursuant to the immediately following subsection (j), such Lender shall, automatically and without any further action on the part of such Issuing Bank, Administrative Agent or such Lender, acquire (i) a participation in an amount equal to such payment in the Reimbursement Obligation owing to the applicable Issuing Bank by the Borrower in respect of such Letter of Credit and (ii) a participation in a percentage equal to such Lender’s Revolving Commitment Percentage in any interest or other amounts payable by the Borrower in respect of such Reimbursement Obligation (other than the Fees payable to the applicable Issuing Bank pursuant to the second and the last sentences of Section 3.5.(c)). (j) Payment Obligation of Revolving Lenders. Each Revolving Lender severally agrees to pay to the Administrative Agent, for the account of the applicable Issuing Bank, on demand in immediately available funds in Dollars the amount of such Lender’s Revolving Commitment Percentage of each drawing paid by such Issuing Bank under each Letter of Credit issued by such Issuing Bank to the extent such amount is not reimbursed by the Borrower pursuant to the immediately preceding subsection (d); provided, however, that in respect of any drawing under any Letter of Credit, the maximum amount that any Revolving Lender shall be required to fund, whether as a Revolving Loan or as a participation, shall not exceed such Lender’s Revolving Commitment Percentage of such drawing except as otherwise provided in Section 3.9.(d). If the notice referenced in the second sentence of the immediately preceding subsection (e) is received by a Lender not later than 9:00 a.m. Pacific time, then such Revolving Lender shall make such payment available to the Administrative Agent not later than 12:00 p.m. Pacific time on the date of demand therefor; otherwise, such payment shall be made available to the Administrative Agent not later than 11:00 a.m. Pacific time on the next succeeding Business Day. Each Revolving Lender’s obligation to make such payments to the Administrative Agent under this subsection, and the Administrative Agent’s right to receive the same for the account of the applicable Issuing Bank, shall be absolute, irrevocable and unconditional and shall not be affected in any way by any circumstance whatsoever, including without limitation, (i) the failure of any other Revolving Lender to make its payment under this subsection, (ii) the financial condition of the Borrower or any other Loan Party, (iii) the existence of any Default or Event of Default, including any Event of Default described in Section 11.1.(f) or (g), (iv) the termination of the Revolving Commitments or (v) the delivery of Cash Collateral in respect of any Extended Letter of Credit. Each such payment to the Administrative Agent for the account of an Issuing Bank shall be made without any offset, abatement, withholding or deduction whatsoever. (k) Information to Revolving Lenders. Periodically, each Issuing Bank shall deliver to the Administrative Agent, which shall promptly deliver the same to each Revolving Lender and the Borrower, a notice describing the aggregate amount of all Letters of Credit issued by such Issuing Bank and outstanding at such time. Upon the request of any Revolving Lender from time to time, each Issuing Bank shall deliver any other information reasonably requested by such Revolving Lender with respect to each Letter of Credit issued by such Issuing Bank and then outstanding. Other than as set forth in this subsection,


 
48 LEGAL02/44946491v5 the Issuing Banks shall have no duty to notify the Lenders regarding the issuance or other matters regarding Letters of Credit issued hereunder. The failure of any Issuing Bank to perform its requirements under this subsection shall not relieve any Revolving Lender from its obligations under the immediately preceding subsection (j). (l) Extended Letters of Credit. Each Revolving Lender confirms that its obligations under the immediately preceding subsections (i) and (j) shall be reinstated in full and apply if the delivery of any Cash Collateral in respect of an Extended Letter of Credit is subsequently invalidated, declared to be fraudulent or preferential, set aside or required to be repaid to a trustee, receiver or any other party, in connection with any proceeding under any Debtor Relief Law or otherwise. Section 2.4. Swingline Loans. (a) Swingline Loans. Subject to the terms and conditions hereof, including without limitation Section 2.15, the Swingline Lender agrees to make Swingline Loans to the Borrower, during the period from the Effective Date to but excluding the Swingline Maturity Date, in an aggregate principal amount at any one time outstanding up to, but not exceeding, the lesser (such lesser amount being referred to as the “Swingline Availability”) of (i) $40,000,000, as such amount may be reduced from time to time in accordance with the terms hereof and (ii) the Revolving Commitment of the Swingline Lender in its capacity as a Revolving Lender minus the aggregate outstanding principal amount of Revolving Loans of the Swingline Lender in its capacity as a Revolving Lender. If at any time the aggregate principal amount of the Swingline Loans outstanding at such time exceeds the Swingline Availability at such time, the Borrower shall immediately pay the Administrative Agent for the account of the Swingline Lender the amount of such excess. Subject to the terms and conditions of this Agreement, the Borrower may borrow, repay and reborrow Swingline Loans hereunder. The borrowing of a Swingline Loan shall not constitute usage of any Revolving Lender’s Revolving Commitment for purposes of calculation of the fee payable under Section 3.5.(b). (b) Procedure for Borrowing Swingline Loans. The Borrower shall give the Administrative Agent and the Swingline Lender notice pursuant to a Notice of Swingline Borrowing or telephonic notice of each borrowing of a Swingline Loan. Each Notice of Swingline Borrowing shall be delivered to the Swingline Lender no later than 9:00 a.m. Pacific time on the proposed date of such borrowing. Any telephonic notice shall include all information to be specified in a written Notice of Swingline Borrowing and shall be promptly confirmed in writing by the Borrower pursuant to a Notice of Swingline Borrowing sent to the Swingline Lender on the same day of the giving of such telephonic notice. Not later than 12:00 noon Pacific time on the date of the requested Swingline Loan and subject to satisfaction of the applicable conditions set forth in Section 6.2. for such borrowing, the Swingline Lender will make the proceeds of such Swingline Loan available to the Borrower in Dollars, in immediately available funds, in the account specified by the Borrower in the Disbursement Instruction Agreement. (c) Interest. Swingline Loans shall bear interest at a per annum rate equal to the Base Rate as in effect from time to time plus the Applicable Margin for Base Rate Loans that are Revolving Loans. Interest on Swingline Loans is solely for the account of the Swingline Lender (except to the extent a Revolving Lender acquires a participating interest in a Swingline Loan pursuant to the immediately following subsection (e)). All accrued and unpaid interest on Swingline Loans shall be payable on the dates and in the manner provided in Section 2.5. with respect to interest on Base Rate Loans (except as the Swingline Lender and the Borrower may otherwise agree in writing in connection with any particular Swingline Loan). (d) Swingline Loan Amounts, Etc. Each Swingline Loan shall be in the minimum amount of $500,000 and integral multiples of $100,000 in excess thereof, or such other minimum amounts agreed to


 
49 LEGAL02/44946491v5 by the Swingline Lender and the Borrower. Any voluntary prepayment of a Swingline Loan must be in integral multiples of $100,000 or the aggregate principal amount of all outstanding Swingline Loans (or such other minimum amounts upon which the Swingline Lender and the Borrower may agree) and in connection with any such prepayment, the Borrower must give the Swingline Lender and the Administrative Agent prior written notice thereof no later than 9:00 a.m. Pacific time on the day prior to the date of such prepayment. The Swingline Loans shall, in addition to this Agreement, be evidenced by the Swingline Note. (e) Repayment and Participations of Swingline Loans. The Borrower agrees to repay each Swingline Loan within 3 Business Day of demand therefor by the Swingline Lender and, in any event, within 5 Business Days after the date such Swingline Loan was made; provided, that the proceeds of a Swingline Loan may not be used to pay a Swingline Loan. Notwithstanding the foregoing, the Borrower shall repay the entire outstanding principal amount of, and all accrued but unpaid interest on, the Swingline Loans on the Swingline Maturity Date (or such earlier date as the Swingline Lender and the Borrower may agree in writing). In lieu of demanding repayment of any outstanding Swingline Loan from the Borrower, the Swingline Lender may, on behalf of the Borrower (which hereby irrevocably directs the Swingline Lender to act on its behalf), request a borrowing of Revolving Loans that are Base Rate Loans from the Revolving Lenders in an amount equal to the principal balance of such Swingline Loan. The amount limitations contained in the second sentence of Section 2.1.(a) shall not apply to any borrowing of such Revolving Loans made pursuant to this subsection. The Swingline Lender shall give notice to the Administrative Agent of any such borrowing of Revolving Loans not later than 9:00 a.m. Pacific time at least one Business Day prior to the proposed date of such borrowing. Promptly after receipt of such notice of borrowing of Revolving Loans from the Swingline Lender under the immediately preceding sentence, the Administrative Agent shall notify each Revolving Lender of the proposed borrowing. Not later than 9:00 a.m. Pacific time on the proposed date of such borrowing, each Revolving Lender will make available to the Administrative Agent at the Principal Office for the account of the Swingline Lender, in immediately available funds, the proceeds of the Revolving Loan to be made by such Lender. The Administrative Agent shall pay the proceeds of such Revolving Loans to the Swingline Lender, which shall apply such proceeds to repay such Swingline Loan. If the Revolving Lenders are prohibited from making Revolving Loans required to be made under this subsection for any reason whatsoever, including without limitation, the existence of any of the Defaults or Events of Default described in Sections 11.1.(f) or (g), each Revolving Lender shall purchase from the Swingline Lender, without recourse or warranty, an undivided interest and participation to the extent of such Revolving Lender’s Revolving Commitment Percentage of such Swingline Loan, by directly purchasing a participation in such Swingline Loan in such amount and paying the proceeds thereof to the Administrative Agent for the account of the Swingline Lender in Dollars and in immediately available funds. A Revolving Lender’s obligation to purchase such a participation in a Swingline Loan shall be absolute and unconditional and shall not be affected by any circumstance whatsoever, including without limitation, (i) any claim of setoff, counterclaim, recoupment, defense or other right which such Lender or any other Person may have or claim against the Administrative Agent, the Swingline Lender or any other Person whatsoever, (ii) the existence of a Default or Event of Default (including without limitation, any of the Defaults or Events of Default described in Sections 11.1. (f) or (g)), or the termination of any Revolving Lender’s Revolving Commitment, (iii) the existence (or alleged existence) of an event or condition which has had or could have a Material Adverse Effect, (iv) any breach of any Loan Document by the Administrative Agent, any Lender, the Parent, the Borrower or any other Loan Party, or (v) any other circumstance, happening or event whatsoever, whether or not similar to any of the foregoing. If such amount is not in fact made available to the Swingline Lender by any Revolving Lender, the Swingline Lender shall be entitled to recover such amount on demand from such Lender, together with accrued interest thereon for each day from the date of demand thereof, at the Federal Funds Rate. If such Lender does not pay such amount forthwith upon the Swingline Lender’s demand therefor, and until such time as such Lender makes the required payment, the Swingline Lender shall be deemed to continue to have outstanding Swingline Loans in the amount of such unpaid participation obligation for all


 
50 LEGAL02/44946491v5 purposes of the Loan Documents (other than those provisions requiring the other Revolving Lenders to purchase a participation therein). Further, such Lender shall be deemed to have assigned any and all payments made of principal and interest on its Revolving Loans, and any other amounts due it hereunder, to the Swingline Lender to fund Swingline Loans in the amount of the participation in Swingline Loans that such Lender failed to purchase pursuant to this Section until such amount has been purchased (as a result of such assignment or otherwise) Section 2.5. Rates and Payment of Interest on Loans. (a) Rates. (i) The Borrower promises to pay to the Administrative Agent for the account of each Revolving Lender interest on the unpaid principal amount of each Revolving Loan made by such Revolving Lender for the period from and including the date of the making of such Revolving Loan to but excluding the date such Revolving Loan shall be paid in full, at the following per annum rates: (A) during such periods as such Revolving Loan is a Base Rate Loan, at the Base Rate (as in effect from time to time), plus the Applicable Margin for Revolving Loans that are Base Rate Loans; (B) during such periods as such Revolving Loan is a Daily Simple SOFR Loan, at Adjusted Daily Simple SOFR for such Revolving Loan, plus the Applicable Margin for Revolving Loans that are SOFR Loans; and (C) during such periods as such Revolving Loan is a Term SOFR Loan, at Adjusted Term SOFR for such Revolving Loan for the Interest Period therefor, plus the Applicable Margin for Revolving Loans that are SOFR Loans. (ii) The Borrower promises to pay to the Administrative Agent for the account of each Term Loan Lender interest on the unpaid principal amount of each Term Loan made by such Term Loan Lender for the period from and including the date of the making of such Term Loan to but excluding the date such Term Loan shall be paid in full, at the following per annum rates: (A) during such periods as such Term Loan is a Base Rate Loan, at the Base Rate (as in effect from time to time), plus the Applicable Margin for Term Loans that are Base Rate Loans; and (B) during such periods as such Term Loan is a Daily Simple SOFR Loan, at Adjusted Daily Simple SOFR for such Term Loan, plus the Applicable Margin for Term Loans that are SOFR Loans; and (C) during such periods as such Term Loan is a Term SOFR Loan, at Adjusted Term SOFR for such Loan for the Interest Period therefor, plus the Applicable Margin for Term Loans that are SOFR Loans. Notwithstanding the foregoing, while an Event of Default exists under Section 11.1.(a), 11.1.(b), 11.1.(f), or 11.1.(g), or at the direction of the Requisite Lenders upon the existence of any other Event of Default, the Borrower shall pay to the Administrative Agent for the account of each Class of Lenders and the Issuing Banks, as the case may be, interest at the Post-Default Rate on the outstanding principal amount of any


 
51 LEGAL02/44946491v5 Class of Loans made by such Lender, on all Reimbursement Obligations and on any other amount payable by the Borrower hereunder or under the Notes held by such Lender to or for the account of such Lender (including without limitation, accrued but unpaid interest to the extent permitted under Applicable Law). (b) Payment of Interest. All accrued and unpaid interest on the outstanding principal amount of each Loan shall be payable (i) monthly in arrears on the first day of each month, commencing with the first full calendar month occurring after the Effective Date and (ii) on any date on which the principal balance of such Loan is due and payable in full (whether at maturity, due to acceleration or otherwise). Interest payable at the Post-Default Rate shall be payable from time to time on demand. All determinations by the Administrative Agent of an interest rate hereunder shall be conclusive and binding on the Lenders and the Borrower for all purposes, absent manifest error. (c) Borrower Information Used to Determine Applicable Interest Rates. The parties understand that the applicable interest rate for the Obligations and certain fees set forth herein may be determined and/or adjusted from time to time based upon certain financial ratios and/or other information to be provided or certified to the Lenders by the Parent or the Borrower (the “Borrower Information”). If it is subsequently determined that any such Borrower Information was incorrect (for whatever reason, including without limitation because of a subsequent restatement of earnings by the Parent or the Borrower) at the time it was delivered to the Administrative Agent, and if the applicable interest rate or fees calculated for any period were lower than they should have been had the correct information been timely provided, then, such interest rate and such fees for such period shall be automatically recalculated using correct Borrower Information. The Administrative Agent shall promptly notify the Borrower in writing of any additional interest and fees due because of such recalculation, and the Borrower shall pay such additional interest or fees due to the Administrative Agent, for the account of each Lender, within 5 Business Days of receipt of such written notice. Any recalculation of interest or fees required by this provision shall survive the termination of this Agreement, and this provision shall not in any way limit any of the Administrative Agent’s, any Issuing Bank’s, or any Lender’s other rights under this Agreement. Section 2.6. Number of Interest Periods. There may be no more than 7 different Interest Periods for Term SOFR Loans outstanding at the same time. Section 2.7. Repayment of Loans. The Borrower shall repay the entire outstanding principal amount of, and all accrued but unpaid interest on, each Class of Loans on the Termination Date for such Class of Loans. Section 2.8. Prepayments. (a) Optional. Subject to Section 5.4., the Borrower may prepay any Loan at any time without premium or penalty. The Borrower shall give the Administrative Agent at least 2 Business Days prior written notice of the prepayment of any Loan. Each voluntary partial prepayment of Loans shall be in an aggregate minimum amount of $100,000 and integral multiples of $100,000 in excess thereof.


 
52 LEGAL02/44946491v5 (b) Mandatory. (i) Overadvance. If at any time the aggregate principal amount of all outstanding Revolving Loans and Swingline Loans, together with the aggregate amount of all Letter of Credit Liabilities, exceeds the aggregate amount of the Revolving Commitments, the Borrower shall immediately upon demand pay to the Administrative Agent for the account of the Revolving Lenders then holding Revolving Commitments (or if the Revolving Commitments have been terminated, then holding outstanding Revolving Loans and/or Letter of Credit Liabilities), the amount of such excess. (ii) Issuance of Indebtedness. If, at any time prior to the repayment in full of all Obligations relating to the Term 2 Loans, the Parent, the Borrower or any Subsidiary thereof receives cash proceeds from any incurrence of any Indebtedness including the net proceeds of any refinancing of existing Indebtedness but excluding (i) the Revolving Loans and (ii) Nonrecourse Indebtedness which is Secured Indebtedness incurred in connection with the acquisition by the Borrower or a Subsidiary of the Borrower of a Property from an unaffiliated third party which was not at any time an Unencumbered Property, the Borrower shall, in accordance with clause (iii) below, prepay the Term 2 Loans in an amount equal to the amount of such cash proceeds, net of underwriting discounts and commissions and other reasonable costs and expenses associated therewith (to the extent not paid to an Affiliate of the Parent, the Borrower or its Subsidiaries), including reasonable legal fees and expenses, within three (3) Business Days of the Parent’s, the Borrower’s or such Subsidiary’s receipt of such cash proceeds. (iii) Application of Mandatory Prepayments. Amounts paid under the preceding (x) subsection (b)(i) shall be applied to pay all amounts of principal outstanding on the Revolving Loans and any Reimbursement Obligations pro rata in accordance with Section 3.2. and if any Letters of Credit are outstanding at such time, the remainder, if any, shall be deposited into the Letter of Credit Collateral Account for application to any Reimbursement Obligations and (y) subsection (b)(ii) shall be applied to prepay the Term 2 Loan and any Obligations (including accrued interest) relating to the Term 2 Loan until paid in full. (vi) If the Borrower is required to pay any outstanding Term SOFR Loans by reason of this Section 2.8. prior to the end of the applicable Interest Period therefor, the Borrower shall pay all amounts due under Section 5.4. Section 2.9. Continuation. So long as no Default or Event of Default exists, the Borrower may on any Business Day, with respect to any Term SOFR Loan, elect to maintain such Term SOFR Loan or any portion thereof as a Term SOFR Loan by selecting a new Interest Period for such Term SOFR Loan. Each Continuation of Term SOFR Loans of the same Class shall be in an aggregate minimum amount of $1,000,000 and integral multiples of $100,000 in excess of that amount, and each new Interest Period selected under this Section shall commence on the last day of the immediately preceding Interest Period. Each selection of a new Interest Period shall be made by the Borrower giving to the Administrative Agent a Notice of Continuation not later than 9:00 a.m. Pacific time on the third Business Day prior to the date of any such Continuation. Such notice by the Borrower of a Continuation shall be by telecopy, electronic mail or other similar form of communication in the form of a Notice of Continuation, specifying (a) the proposed date of such Continuation, (b) the Term SOFR Loans, Class and portions thereof subject to such Continuation and (c) the duration of the selected Interest Period, all of which shall be specified in such manner as is necessary to comply with all limitations on Loans outstanding hereunder. Each Notice of Continuation shall be irrevocable by and binding on the Borrower once given. Promptly after receipt of a Notice of Continuation,


 
53 LEGAL02/44946491v5 the Administrative Agent shall notify each Lender holding Loans being Continued of the proposed Continuation. If the Borrower shall fail to select in a timely manner a new Interest Period for any Term SOFR Loan in accordance with this Section, such Loan will automatically, on the last day of the current Interest Period therefor, continue as a Term SOFR Loan with an Interest Period of one month; provided, however that if a Default or Event of Default exists, such Loan will automatically, on the last day of the current Interest Period therefor, Convert into a Base Rate Loan notwithstanding the first sentence of Section 2.10. or the Borrower’s failure to comply with any of the terms of such Section. Section 2.10. Conversion. The Borrower may on any Business Day, upon the Borrower’s giving of a Notice of Conversion to the Administrative Agent by telecopy, electronic mail or other similar form of communication, Convert all or a portion of a Loan of one Type into a Loan of another Type; provided, however, a Base Rate Loan may not be Converted into a SOFR Loan if a Default or Event of Default exists. Each Conversion of Base Rate Loans of the same Class into SOFR Loans of the same Class shall be in an aggregate minimum amount of $1,000,000 and integral multiples of $100,000 in excess of that amount. Each such Notice of Conversion shall be given not later than 9:00 a.m. Pacific time 3 Business Days prior to the date of any proposed Conversion. Promptly after receipt of a Notice of Conversion, the Administrative Agent shall notify each Lender holding Loans being Converted of the proposed Conversion. Subject to the restrictions specified above, each Notice of Conversion shall be by telecopy, electronic mail or other similar form of communication in the form of a Notice of Conversion specifying (a) the requested date of such Conversion, (b) the Type and Class of Loan to be Converted, (c) the portion of such Type of Loan to be Converted, (d) the Type of Loan such Loan is to be Converted into and (e) if such Conversion is into a Term SOFR Loan, the requested duration of the Interest Period of such Loan. Each Notice of Conversion shall be irrevocable by and binding on the Borrower once given. Section 2.11. Notes. (a) Notes. Except in the case of a Lender that has notified the Administrative Agent in writing that it elects not to receive a Note, the Loans of any Class made by each Lender in such Class shall, in addition to this Agreement, also be evidenced by a Note of such Class, payable to the order of such Lender in a principal amount equal to the amount of its Commitment of such Class as originally in effect and otherwise duly completed. The Swingline Loans made by the Swingline Lender to the Borrower shall, in addition to this Agreement, also be evidenced by a Swingline Note payable to the order of the Swingline Lender. (b) Records. The date, amount, interest rate, Type, Class and duration of Interest Periods (if applicable) of each Loan made by each Lender to the Borrower, and each payment made on account of the principal thereof, shall be evidenced by one or more accounts or records maintained by such Lender or and by the Administrative Agent in the ordinary course of business. The accounts or records maintained by the Administrative Agent and each Lender shall be conclusive absent manifest error. Any failure to so record or any error in doing so shall not, however, limit or otherwise affect the obligation of the Borrower hereunder to pay any amount owing with respect to the Obligations. In the event of any conflict between the accounts and records maintained by any Lender and the accounts and records of the Administrative Agent in respect of such matters, the accounts and records of the Administrative Agent shall control in the absence of manifest error. (c) Lost, Stolen, Destroyed or Mutilated Notes. Upon receipt by the Borrower of (i) written notice from a Lender that a Note of such Lender has been lost, stolen, destroyed or mutilated, and (ii)(A) in the case of loss, theft or destruction, an unsecured agreement of indemnity from such Lender in form reasonably satisfactory to the Borrower, or (B) in the case of mutilation, upon surrender and cancellation


 
54 LEGAL02/44946491v5 of such Note, the Borrower shall at its own expense execute and deliver to such Lender a new Note dated the date of such lost, stolen, destroyed or mutilated Note. Section 2.12. Voluntary Reductions of the Commitment. The Borrower shall have the right to terminate or reduce the aggregate unused amount of the Revolving Commitments (for which purpose use of the Revolving Commitments shall be deemed to include the aggregate amount of all Letter of Credit Liabilities and the aggregate principal amount of all outstanding Swingline Loans) at any time and from time to time without penalty or premium upon not less than 5 Business Days prior written notice to the Administrative Agent of each such termination or reduction, which notice shall specify the effective date thereof and the amount of any such reduction (which in the case of any partial reduction of the Revolving Commitments shall not be less than $10,000,000 and integral multiples of $5,000,000 in excess of that amount in the aggregate) and shall be irrevocable once given and effective only upon receipt by the Administrative Agent (“Commitment Reduction Notice”); provided, however, the Borrower may not reduce the aggregate amount of the Revolving Commitments below $100,000,000 unless the Borrower is terminating the Revolving Commitments in full; and provided, further, a notice of termination of the Revolving Commitments may state that such notice is conditioned upon the effectiveness of other credit facilities or the receipt of the proceeds from the issuance of other Indebtedness or the occurrence of some other identifiable event or condition, in which case such notice may be revoked by the Borrower (by written notice to the Administrative Agent on or prior to the specified effective date of termination). Promptly after receipt of a Commitment Reduction Notice the Administrative Agent shall notify each Revolving Lender of the proposed termination or Revolving Commitment reduction. The Revolving Commitments, once reduced or terminated pursuant to this Section, may not be increased or reinstated. The Borrower shall pay all interest and fees on the Revolving Loans accrued to the date of such reduction or termination of the Revolving Commitments to the Administrative Agent for the account of the Revolving Lenders, including but not limited to any applicable compensation due to each Lender in accordance with Section 5.4. of this Agreement. Section 2.13. Extension of Revolving Termination Date and Term 2 Loan Maturity Date. (a) Extension of Revolving Termination Date. The Borrower shall have the right, exercisable two times, to extend the Revolving Termination Date by six months per each request. The Borrower may exercise such right only by executing and delivering to the Administrative Agent at least 30 days but not more than 120 days prior to the current Revolving Termination Date, a written request for such extension (a “Revolving Extension Request”). The Administrative Agent shall notify the Revolving Lenders if it receives a Revolving Extension Request promptly upon receipt thereof and, subject to satisfaction of the following conditions, the Revolving Termination Date shall be extended for six months effective upon receipt by the Administrative Agent of each permitted Revolving Extension Request and payment of the fee referred to in the following clause (y): (x) immediately prior to such extension and immediately after giving effect thereto, (i) no Default or Event of Default shall exist and (ii) the representations and warranties made or deemed made by the Borrower and each other Loan Party in the Loan Documents to which any of them is a party, shall be true and correct in all material respects (or, to the extent qualified by materiality or Material Adverse Effect, in all respects) on and as of the date of such extension with the same force and effect as if made on and as of such date except to the extent that such representations and warranties expressly relate solely to an earlier date (in which case such representations and warranties shall have been true and correct in all material respects (or, to the extent qualified by materiality or Material Adverse Effect, in all respects) on and as of such earlier date) and except for changes in factual circumstances not prohibited under the Loan Documents and (y) the Borrower shall have paid the Fees payable under Section 3.5.(d). At any time prior to the effectiveness of any such extension, upon the Administrative Agent’s request, the Borrower shall deliver to the Administrative Agent a certificate executed by a Responsible Officer of the


 
55 LEGAL02/44946491v5 Parent or the Borrower certifying the matters referred to in the immediately preceding clauses (x)(i) and (x)(ii). (b) Extension of Term 2 Loan Maturity Date. The Borrower shall have the right, exercisable one time, to extend the Term 2 Loan Maturity Date by twelve months. The Borrower may exercise such right only by executing and delivering to the Administrative Agent at least 30 days but not more than 120 days prior to the current Term 2 Loan Maturity Date, a written request for such extension (a “Term 2 Extension Request”). The Administrative Agent shall notify the Term 2 Loan Lenders if it receives an Extension Request promptly upon receipt thereof and, subject to satisfaction of the following conditions, the Term 2 Loan Maturity Date shall be extended for twelve months effective upon receipt by the Administrative Agent of the permitted Term 2 Extension Request and payment of the fee referred to in the following clause (y): (x) immediately prior to such extension and immediately after giving effect thereto, (i) no Default or Event of Default shall exist and (ii) the representations and warranties made or deemed made by the Borrower and each other Loan Party in the Loan Documents to which any of them is a party, shall be true and correct in all material respects (or, to the extent qualified by materiality or Material Adverse Effect, in all respects) on and as of the date of such extension with the same force and effect as if made on and as of such date except to the extent that such representations and warranties expressly relate solely to an earlier date (in which case such representations and warranties shall have been true and correct in all material respects (or, to the extent qualified by materiality or Material Adverse Effect, in all respects) on and as of such earlier date) and except for changes in factual circumstances not prohibited under the Loan Documents and (y) the Borrower shall have paid the Fees payable under Section 3.5.(e). At any time prior to the effectiveness of any such extension, upon the Administrative Agent’s request, the Borrower shall deliver to the Administrative Agent a certificate executed by a Responsible Officer of the Parent or the Borrower certifying the matters referred to in the immediately preceding clauses (x)(i) and (x)(ii). Section 2.14. Expiration Date of Letters of Credit Past Revolving Commitment Termination. If on the date the Revolving Commitments are terminated or reduced to zero (whether voluntarily, by reason of the occurrence of an Event of Default or otherwise) there are any Letters of Credit outstanding hereunder and the aggregate Stated Amount of such Letters of Credit exceeds the balance of available funds on deposit in the Letter of Credit Collateral Account, then the Borrower shall, on such date, pay to the Administrative Agent, for its benefit and the benefit of the Revolving Lenders and the Issuing Banks, for deposit into the Letter of Credit Collateral Account, an amount of money equal to the amount of such excess. Section 2.15. Amount Limitations. Notwithstanding any other term of this Agreement or any other Loan Document, no Revolving Lender shall be required to make a Revolving Loan, the Swingline Lender shall not be required to make a Swingline Loan, no Issuing Bank shall be required to issue a Letter of Credit and no reduction of the Revolving Commitments pursuant to Section 2.12. shall take effect, if immediately after the making of such Loan, the issuance of such Letter of Credit or such reduction in the Revolving Commitments the aggregate principal amount of all outstanding Revolving Loans and Swingline Loans, together with the aggregate amount of all Letter of Credit Liabilities, would exceed the aggregate amount of the Revolving Commitments at such time. Section 2.16. Increase in Commitments; Additional Term Loans. The Borrower shall have the right (a) up to but excluding the Revolving Termination Date, to request increases in the aggregate amount of the Revolving Commitments, (b) up to but excluding the Term 1 Loan Maturity Date, to request the making of additional Term 1 Loans and (c) up to but excluding the


 
56 LEGAL02/44946491v5 Term 2 Loan Maturity Date, to request the making of additional Term 2 Loans, in each case, by providing written notice thereof to the Administrative Agent, which notice shall specify the Class and amount of Loans requested and shall be irrevocable once given; provided, however, that after giving effect to any such Revolving Commitment increases, additional Term 1 Loans or additional Term 2 Loans the aggregate amount of the Revolving Commitments, the aggregate outstanding principal balance of the Term 1 Loans and the aggregate outstanding principal balance of the Term 2 Loans shall not exceed $1,400,000,000 (less the amount of any reductions of the Revolving Commitments effected pursuant to Section 2.12 and any prepayments of Term Loans, in each case, prior to such date). Additional Term 1 Loans shall be subject to the same terms and conditions of this Agreement that are applicable to all other Term 1 Loans. Additional Term 2 Loans shall be subject to the same terms and conditions of this Agreement that are applicable to all other Term 2 Loans. Each such increase in the Revolving Commitments or additional Term Loans must be an aggregate minimum amount of $50,000,000 and integral multiples of $5,000,000 in excess thereof. The Administrative Agent, in consultation with and with the consent of the Borrower, shall manage all aspects of the syndication of such increase in the Revolving Commitments or additional Term Loans, including decisions as to the selection of the existing Lenders and/or other banks, financial institutions and other institutional lenders to be approached with respect to such increase or additional Term Loans and the allocations of the increase in the Revolving Commitments and/or Term Loans among such existing Lenders and/or other banks, financial institutions and other institutional lenders. No Lender shall be obligated in any way whatsoever to increase its Commitment, provide a new Commitment or provide Term Loans, and any new Lender becoming a party to this Agreement in connection with any such requested increase must be an Eligible Assignee. If a new Revolving Lender becomes a party to this Agreement, or if any existing Revolving Lender is increasing its Revolving Commitment, such Revolving Lender shall on the date it becomes a Revolving Lender hereunder (or in the case of an existing Revolving Lender, increases its Revolving Commitment) (and as a condition thereto) purchase from the other Lenders its Revolving Commitment Percentage (determined with respect to the Revolving Lenders’ relative Revolving Commitments and after giving effect to the increase of Revolving Commitments) of any outstanding Revolving Loans, by making available to the Administrative Agent for the account of such other Revolving Lenders, in immediately available funds, an amount equal to the sum of (A) the portion of the outstanding principal amount of such Revolving Loans to be purchased by such Revolving Lender, plus (B) the aggregate amount of payments previously made by the other Revolving Lenders under Section 2.3.(j) that have not been repaid, plus (C) interest accrued and unpaid to and as of such date on such portion of the outstanding principal amount of such Revolving Loans. The Borrower shall pay to the Revolving Lenders amounts payable, if any, to such Revolving Lenders under Section 5.4. as a result of the prepayment of any such Revolving Loans. Effecting the increase of the Revolving Commitments or the making of any additional Term Loans under this Section is subject to the following conditions precedent: (x) no Default or Event of Default shall be in existence on the effective date of such increase, (y) the representations and warranties made or deemed made by the Borrower or any other Loan Party in any Loan Document to which such Loan Party is a party shall be true and accurate in all material respects (or, to the extent qualified by materiality or Material Adverse Effect, in all respects) on the effective date of such increase except to the extent that such representations and warranties expressly relate solely to an earlier date (in which case such representations and warranties shall have been true and accurate in all material respects (or, to the extent qualified by materiality or Material Adverse Effect, in all respects) on and as of such earlier date) and except for changes in factual circumstances not prohibited hereunder, and (z) the Administrative Agent shall have received each of the following, in form and substance satisfactory to the Administrative Agent: (i) if not previously delivered to the Administrative Agent, copies certified by the Secretary or Assistant Secretary of (A) all corporate, partnership or other necessary action taken by the Parent and the Borrower to authorize such increase or additional Term Loans and (B) all corporate, partnership, member or other necessary action taken by each Guarantor authorizing the guaranty of such increase or additional Term Loans; (ii) an opinion of counsel to the Parent, the Borrower and the Guarantors, and addressed to the Administrative Agent and the Lenders covering such matters as reasonably requested by the Administrative Agent, and (iii) new Notes executed by the Borrower, payable to any new Lenders and replacement Notes executed by the Borrower,


 
57 LEGAL02/44946491v5 payable to any existing Lenders increasing their Commitments or making additional Term Loans, in the amount of such Lender’s Commitment or Term Loans, as the case may be, at the time of the effectiveness of the applicable increase in the aggregate amount of the Revolving Commitments or the making of any additional Term Loans. In connection with any increase in the aggregate amount of the Revolving Commitments or making of any additional Term Loans pursuant to this Section 2.16. any Lender becoming a party hereto shall (1) execute such documents and agreements as the Administrative Agent may reasonably request and (2) in the case of any Lender that is organized under the laws of a jurisdiction outside of the United States of America, provide to the Administrative Agent, its name, address, tax identification number and/or such other information as shall be necessary for the Administrative Agent to comply with “know your customer” and Anti-Money Laundering Laws, including, without limitation, the Patriot Act. Section 2.17. Funds Transfer Disbursements. The Borrower hereby authorizes the Administrative Agent to disburse the proceeds of any Loan made by the Lenders or any of their Affiliates pursuant to the Loan Documents as requested by an authorized representative of the Borrower to any of the accounts designated in the Disbursement Instruction Agreement. ARTICLE III. PAYMENTS, FEES AND OTHER GENERAL PROVISIONS Section 3.1. Payments. (a) Payments by Borrower. Except to the extent otherwise provided herein, all payments of principal, interest, Fees and other amounts to be made by the Borrower under this Agreement, the Notes or any other Loan Document shall be made in Dollars, in immediately available funds, without setoff, deduction or counterclaim (excluding Taxes required to be withheld pursuant to Section 3.10.), to the Administrative Agent at the Principal Office, not later than 11:00 a.m. Pacific time on the date on which such payment shall become due (each such payment made after such time on such due date to be deemed to have been made on the next succeeding Business Day). Subject to Section 11.5., the Borrower shall, at the time of making each payment under this Agreement or any other Loan Document, specify to the Administrative Agent the amounts payable by the Borrower hereunder to which such payment is to be applied. Each payment received by the Administrative Agent for the account of a Lender under this Agreement or any Note shall be paid to such Lender by wire transfer of immediately available funds in accordance with the wiring instructions provided by such Lender to the Administrative Agent from time to time, for the account of such Lender at the applicable Lending Office of such Lender. Each payment received by the Administrative Agent for the account of an Issuing Bank under this Agreement shall be paid to the applicable Issuing Bank by wire transfer of immediately available funds in accordance with the wiring instructions provided by such Issuing Bank to the Administrative Agent from time to time, for the account of such Issuing Bank. In the event the Administrative Agent fails to pay such amounts to such Lender or such Issuing Bank, as the case may be, (i) by 5:00 p.m. Pacific time on the Business Day such funds are received by the Administrative Agent, if such amounts are received by 11:00 a.m. Pacific time on such date or (ii) by 5:00 p.m. Pacific time on the Business Day following the date such funds are received by the Administrative Agent, if such amounts are received after 11:00 a.m. Pacific time on any Business Day, the Administrative Agent shall pay interest on such amount until paid at a rate per annum equal to the Federal Funds Rate from time to time in effect. If the due date of any payment under this Agreement or any other Loan Document would otherwise fall on a day which is not a Business Day such date shall be extended to the next succeeding Business Day and interest shall continue to accrue at the rate, if any, applicable to such payment for the period of such extension.


 
58 LEGAL02/44946491v5 (b) Presumptions Regarding Payments by Borrower. Unless the Administrative Agent shall have received notice from the Borrower prior to the date on which any payment is due to the Administrative Agent for the account of the Lenders or an Issuing Bank hereunder that the Borrower will not make such payment, the Administrative Agent may assume that the Borrower has made such payment on such date in accordance herewith and may (but shall not be obligated to), in reliance upon such assumption, distribute to the Lenders or the applicable Issuing Bank, as the case may be, the amount due. In such event, if the Borrower has not in fact made such payment, then each of the Lenders or the applicable Issuing Bank, as the case may be, severally agrees to repay to the Administrative Agent on demand that amount so distributed to such Lender or such Issuing Banks, with interest thereon, for each day from and including the date such amount is distributed to it to but excluding the date of payment to the Administrative Agent, at the greater of the Federal Funds Rate and a rate determined by the Administrative Agent in accordance with banking industry rules on interbank compensation. Section 3.2. Pro Rata Treatment. Except to the extent otherwise provided herein: (a) each borrowing from the Revolving Lenders under Section 2.1.(a) and 2.3.(e) shall be made from the Revolving Lenders, each payment of the Fees under Sections 3.5.(a) (as applicable), 3.5.(b), the first sentence of 3.5.(c), 3.5.(d) and 3.5.(e) shall be made for the account of the Revolving Lenders, and each termination or reduction of the amount of the Revolving Commitments under Section 2.12. shall be applied to the respective Revolving Commitments of the Revolving Lenders, pro rata according to the amounts of their respective Revolving Commitments; (b) the making of Term 1 Loans and the Term 2 Loans shall be made from the Term 1 Loan Lenders or Term 2 Loan Lenders, as the case may be, pro rata according to the amounts of their respective Term 1 Loan Commitments or Term 2 Loan Commitments, as the case may be, (c) each payment or prepayment of principal of Loans of a Class shall be made for the account of the Lenders of such Class pro rata in accordance with the respective unpaid principal amounts of the Loans of such Class held by them, provided that, subject to Section 3.9., if immediately prior to giving effect to any such payment in respect of any Revolving Loans the outstanding principal amount of the Revolving Loans shall not be held by the Revolving Lenders pro rata in accordance with their respective Revolving Commitments in effect at the time such Revolving Loans were made, then such payment shall be applied to the Revolving Loans in such manner as shall result, as nearly as is practicable, in the outstanding principal amount of the Revolving Loans being held by the Lenders pro rata in accordance with their respective Revolving Commitments; (d) each payment of interest in respect of a Class of Loans shall be made for the account of the Lenders of such Class, pro rata in accordance with the amounts of interest on such Class of Loans then due and payable to the respective Lenders of such Class; (e) the Conversion and Continuation of Loans of a particular Class and Type (other than Conversions provided for by Section 5.1.(c) and Section 5.5.) shall be made pro rata among the Lenders of such Class according to the amounts of their respective Loans of such Class and the then current Interest Period for each Lender’s portion of each such Loan of such Type shall be coterminous; (f) the Revolving Lenders’ participation in, and payment obligations in respect of, Letters of Credit under Section 2.3., shall be in accordance with their respective Revolving Commitment Percentages; and (g) the Revolving Lenders’ participation in, and payment obligations in respect of, Swingline Loans under Section 2.4., shall be in accordance with their respective Revolving Commitment Percentages. All payments of principal, interest, fees and other amounts in respect of the Swingline Loans shall be for the account of the Swingline Lender only (except to the extent any Revolving Lender shall have acquired a participating interest in any such Swingline Loan pursuant to Section 2.4.(e), in which case such payments shall be pro rata in accordance with such participating interests). Section 3.3. Sharing of Payments, Etc. If a Lender shall obtain payment of any principal of, or interest on, any of its Loans of a Class made by it to the Borrower under this Agreement or shall obtain payment on any other Obligation owing by the


 
59 LEGAL02/44946491v5 Borrower or any other Loan Party through the exercise of any right of set-off, banker’s lien, counterclaim or similar right or otherwise or through voluntary prepayments directly to a Lender or other payments made by the Borrower or any other Loan Party to a Lender (other than a payment in respect of Specified Derivatives Obligations) not in accordance with the terms of this Agreement and such payment should be distributed to the Lenders of the same Class in accordance with Section 3.2. or Section 11.5., as applicable, such Lender shall promptly purchase from the other Lenders of such Class participations in (or, if and to the extent specified by such Lender, direct interests in) the Loans made by the other Lenders of such Class or other Obligations owed to such other Lenders in such amounts, and make such other adjustments from time to time as shall be equitable, to the end that all the Lenders of such Class shall share the benefit of such payment (net of any reasonable expenses which may actually be incurred by such Lender in obtaining or preserving such benefit) in accordance with the requirements of Section 3.2. or Section 11.5., as applicable. To such end, all the Lenders of such Class shall make appropriate adjustments among themselves (by the resale of participations sold or otherwise) if such payment is rescinded or must otherwise be restored. The Borrower agrees that any Lender of such Class so purchasing a participation (or direct interest) in the Loans or other Obligations owed to such other Lenders of such Class may exercise all rights of set-off, banker’s lien, counterclaim or similar rights with respect to such participation as fully as if such Lender were a direct holder of Loans of such Class in the amount of such participation. Nothing contained herein shall require any Lender to exercise any such right or shall affect the right of any Lender to exercise and retain the benefits of exercising, any such right with respect to any other indebtedness or obligation of the Borrower. Section 3.4. Several Obligations. No Lender shall be responsible for the failure of any other Lender to make a Loan or to perform any other obligation to be made or performed by such other Lender hereunder, and the failure of any Lender to make a Loan or to perform any other obligation to be made or performed by it hereunder shall not relieve the obligation of any other Lender to make any Loan or to perform any other obligation to be made or performed by such other Lender. Section 3.5. Fees. (a) Closing Fee. On the Effective Date, the Borrower agrees to pay to the Administrative Agent, for its own account or the account of the Lenders, as applicable, all loan fees as have been agreed to in writing by the Borrower and the Administrative Agent. (b) Unused Facility Fees and Revolving Commitment Fees. During the period from the Effective Date to but excluding the Revolving Termination Date, the Borrower agrees to pay to the Administrative Agent for the account of the Revolving Lenders: (i) at all times prior to the Investment Grade Rating Date, an unused facility fee equal to the sum of the daily amount by which the aggregate amount of the Revolving Commitments exceeds the aggregate outstanding principal balance of Revolving Loans and Letter of Credit Liabilities set forth in the table below multiplied by the corresponding per annum rate set forth below:


 
60 LEGAL02/44946491v5 Amount by Which Revolving Commitments Exceed Revolving Loans and Letter of Credit Liabilities Unused Fee $0 to and including an amount equal to 50% of the aggregate amount of Revolving Commitments 0.20% per annum Greater than an amount equal to 50% of the aggregate amount of Revolving Commitments 0.30% per annum (ii) at all times on and after the Investment Grade Rating Date, a commitment fee equal to the daily aggregate amount of the Revolving Commitments (whether or not utilized) multiplied by a per annum rate equal to the Applicable Facility Fee. The Borrower acknowledges that the fee payable under this subclause (ii) is a bona fide commitment fee and is intended as reasonable compensation to the Revolving Lenders for committing to make funds available to the Borrower as described herein and for no other purposes. All fees in this clause (b) shall be computed on a daily basis and payable quarterly in arrears on the first day of each January, April, July and October during the term of this Agreement and on the Revolving Termination Date or any earlier date of termination of the Revolving Commitments or reduction of the Revolving Commitments to zero. (c) Letter of Credit Fees. The Borrower agrees to pay to the Administrative Agent for the account of each Revolving Lender a letter of credit fee at a rate per annum equal to the Applicable Margin for SOFR Loans that are Revolving Loans times the daily average Stated Amount of each Letter of Credit for the period from and including the date of issuance of such Letter of Credit (x) to and including the date such Letter of Credit expires or is cancelled or terminated or (y) to but excluding the date such Letter of Credit is drawn in full; provided, however, notwithstanding anything to the contrary contained herein, while any Event of Default exists, such letter of credit fees shall accrue at the Post-Default Rate. In addition to such fees, the Borrower shall pay to each Issuing Bank, solely for its own account, a fronting fee in respect of each Letter of Credit issued by such Issuing Bank equal to twelve and one-half one hundredths of one percent (0.125%) of the Stated Amount of such Letter of Credit; provided, however, in no event shall the aggregate amount of such fee in respect of any Letter of Credit be less than $500. The fees provided for in this subsection shall be nonrefundable and payable, in the case of the fee provided for in the first sentence, in arrears (i) quarterly on the first day of January, April, July and October, (ii) on the Revolving Termination Date, (iii) on the date the Revolving Commitments are terminated or reduced to zero and (iv) thereafter from time to time on demand of the Administrative Agent and in the case of the fee provided for in the second sentence, at the time of issuance of such Letter of Credit. The Borrower shall pay directly to the Issuing Banks from time to time on demand all commissions, charges, costs and expenses in the amounts customarily charged or incurred by such Issuing Bank from time to time in like circumstances with respect to the issuance, amendment, renewal or extension of any Letter of Credit issued by such Issuing Bank or any other transaction relating thereto. (d) Revolving Commitment Extension Fee. If the Revolving Termination Date is being extended in accordance with Section 2.13.(a)., the Borrower shall pay to the Administrative Agent for the account of each Revolving Lender a fee for each such extension equal to seventy-five one-thousandths of one percent (0.075%) of the amount of such Lender’s Revolving Commitment (whether or not utilized). Such fee shall be due and payable in full on the effective date of such extension. (e) Term 2 Loan Extension Fee. If the Term 2 Loan Maturity Date is being extended in accordance with Section 2.13.(b)., the Borrower shall pay to the Administrative Agent for the account of each Term 2 Loan Lender a fee for such extension equal to fifteen hundredths of one percent (0.15%) of


 
61 LEGAL02/44946491v5 the amount of such Lender’s Term 2 Loan Commitment. Such fee shall be due and payable in full on the effective date of such extension. (f) Administrative and Other Fees. The Borrower agrees to pay the administrative fees, arrangement fees and other fees of the Administrative Agent and the Lead Arrangers as provided in the Fee Letters and as may be otherwise agreed to in writing from time to time by the Borrower and the Administrative Agent. Section 3.6. Computations. Unless otherwise expressly set forth herein, any accrued interest on any Loan, any Fees or any other Obligations due hereunder shall be computed on the basis of a year of 360 days and the actual number of days elapsed. Section 3.7. Usury. In no event shall the amount of interest due or payable on the Loans or other Obligations exceed the maximum rate of interest allowed by Applicable Law and, if any such payment is paid by the Borrower or any other Loan Party or received by any Lender, then such excess sum shall be credited as a payment of principal, unless the Borrower shall notify the respective Lender in writing that the Borrower elects to have such excess sum returned to it forthwith. It is the express intent of the parties hereto that the Borrower not pay and the Lenders not receive, directly or indirectly, in any manner whatsoever, interest in excess of that which may be lawfully paid by the Borrower under Applicable Law. The parties hereto hereby agree and stipulate that the only charge imposed upon the Borrower for the use of money in connection with this Agreement is and shall be the interest specifically described in Section 2.5.(a)(i) and (ii) and, with respect to Swingline Loans, in Section 2.6.(c). Notwithstanding the foregoing, the parties hereto further agree and stipulate that all agency fees, syndication fees, commitment fees, facility fees, closing fees, letter of credit fees, underwriting fees, default charges, late charges, funding or “breakage” charges, increased cost charges, attorneys’ fees and reimbursement for costs and expenses paid by the Administrative Agent or any Lender to third parties or for damages incurred by the Administrative Agent or any Lender, in each case in connection with the transactions contemplated by this Agreement and the other Loan Documents are charges made to compensate the Administrative Agent or any such Lender for underwriting or administrative services and costs or losses performed or incurred, and to be performed or incurred, by the Administrative Agent and the Lenders in connection with this Agreement and shall under no circumstances be deemed to be charges for the use of money. All charges other than charges for the use of money shall be fully earned and nonrefundable when due. Section 3.8. Statements of Account. The Administrative Agent will account to the Borrower quarterly with a statement of Loans, accrued interest and Fees, charges and payments made pursuant to this Agreement and the other Loan Documents, and such account rendered by the Administrative Agent shall be deemed conclusive upon the Borrower absent manifest error. The failure of the Administrative Agent to deliver such a statement of accounts shall not relieve or discharge the Borrower from any of its obligations hereunder. Section 3.9. Defaulting Lenders. Notwithstanding anything to the contrary contained in this Agreement, if any Lender becomes a Defaulting Lender, then, until such time as such Lender is no longer a Defaulting Lender, to the extent permitted by Applicable Law:


 
62 LEGAL02/44946491v5 (a) Waivers and Amendments. Such Defaulting Lender’s right to approve or disapprove any amendment, waiver or consent with respect to this Agreement shall be restricted as set forth in the definition of Requisite Lenders and in Section 13.5. (b) Defaulting Lender Waterfall. Any payment of principal, interest, Fees or other amounts received by the Administrative Agent for the account of such Defaulting Lender (whether voluntary or mandatory, at maturity, pursuant to Article XI. or otherwise) or received by the Administrative Agent from a Defaulting Lender pursuant to Section 13.3. shall be applied at such time or times as may be determined by the Administrative Agent as follows: first, to the payment of any amounts owing by such Defaulting Lender to the Administrative Agent hereunder; second, in the case of a Defaulting Lender that is a Revolving Lender, to the payment on a pro rata basis of any amounts owing by such Defaulting Lender to the Issuing Banks or the Swingline Lender hereunder; third, in the case of a Defaulting Lender that is a Revolving Lender, to Cash Collateralize the Issuing Banks’ Fronting Exposure with respect to such Defaulting Lender in accordance with subsection (e) below; fourth, as the Borrower may request (so long as no Default or Event of Default exists), to the funding of any Loan in respect of which such Defaulting Lender has failed to fund its portion thereof as required by this Agreement, as determined by the Administrative Agent; fifth, if so determined by the Administrative Agent and the Borrower, to be held in a deposit account and released pro rata in order to (x) satisfy such Defaulting Lender’s potential future funding obligations with respect to Revolving Loans under this Agreement and (y) in the case of a Defaulting Lender that is a Revolving Lender, Cash Collateralize the Issuing Banks’ future Fronting Exposure with respect to such Defaulting Lender with respect to future Letters of Credit issued under this Agreement, in accordance with subsection (e) below; sixth, to the payment of any amounts owing to the Lenders, the Issuing Banks or the Swingline Lender as a result of any judgment of a court of competent jurisdiction obtained by any Lender, any Issuing Bank or the Swingline Lender against such Defaulting Lender as a result of such Defaulting Lender’s breach of its obligations under this Agreement; seventh, so long as no Default or Event of Default exists, to the payment of any amounts owing to the Borrower as a result of any judgment of a court of competent jurisdiction obtained by the Borrower against such Defaulting Lender as a result of such Defaulting Lender’s breach of its obligations under this Agreement; and eighth, to such Defaulting Lender or as otherwise directed by a court of competent jurisdiction; provided that if (x) such payment is a payment of the principal amount of any Loans of any Class or amounts owing by such Defaulting Lender under Section 2.3.(j) in respect of Letters of Credit (such amounts “L/C Disbursements”), in respect of which such Defaulting Lender has not fully funded its appropriate share, and (y) such Loans were made or the related Letters of Credit were issued at a time when the conditions set forth in Article VI. were satisfied or waived, such payment shall be applied solely to pay the Loans of such Class of, and L/C Disbursements owed to, all Non-Defaulting Lenders on a pro rata basis prior to being applied to the payment of any Loans of, or L/C Disbursements owed to, such Defaulting Lender until such time as all Loans of such Class and, as applicable, funded and unfunded participations in Letter of Credit Liabilities and Swingline Loans are held by the Revolving Lenders pro rata in accordance with their respective Revolving Commitment Percentages (determined without giving effect to the immediately following subsection (d)) and all Term Loans are held by the Term Loan Lenders pro rata as if there had been no Defaulting Lenders that are Term Loan Lenders. Any payments, prepayments or other amounts paid or payable to a Defaulting Lender that are applied (or held) to pay amounts owed by a Defaulting Lender or to post Cash Collateral pursuant to this subsection shall be deemed paid to and redirected by such Defaulting Lender, and each Lender irrevocably consents hereto. (c) Certain Fees. (i) No Defaulting Lender shall be entitled to receive any Fee payable under Section 3.5.(b) for any period during which that Lender is a Defaulting Lender (and the Borrower shall not be required to pay any such fee that otherwise would have been required to have been paid to that Defaulting Lender.


 
63 LEGAL02/44946491v5 (ii) Each Defaulting Lender that is a Revolving Lender shall be entitled to receive the Fee payable under Section 3.5.(c) for any period during which that Lender is a Defaulting Lender only to the extent allocable to its Revolving Commitment Percentage of the stated amount of Letters of Credit for which it has provided Cash Collateral pursuant to the immediately following subsection (e). (iii) With respect to any Fee not required to be paid to any Defaulting Lender that is a Revolving Lender pursuant to the immediately preceding clause (ii), the Borrower shall (x) pay to each Non-Defaulting Lender that is a Revolving Lender that portion of any such Fee otherwise payable to such Defaulting Lender with respect to such Defaulting Lender’s participation in Letter of Credit Liabilities or Swingline Loans that has been reallocated to such Non-Defaulting Lender pursuant to the immediately following subsection (d), (y) pay to each Issuing Bank and the Swingline Lender, as applicable, the amount of any such Fee otherwise payable to such Defaulting Lender to the extent allocable to such Issuing Banks’s or Swingline Lender’s Fronting Exposure to such Defaulting Lender, and (z) not be required to pay the remaining amount of any such Fee. (d) Reallocation of Participations to Reduce Fronting Exposure. In the case of a Defaulting Lender that is a Revolving Lender, all or any part of such Defaulting Lender’s participation in Letter of Credit Liabilities and Swingline Loans shall be reallocated among the Non-Defaulting Lenders in accordance with their respective Revolving Commitment Percentages (determined without regard to such Defaulting Lender’s Revolving Commitment) but only to the extent that such reallocation does not cause the aggregate Revolving Credit Exposure of any Non-Defaulting Lender that is a Revolving Lender to exceed such Non-Defaulting Lender’s Revolving Commitment. Subject to Section 13.22., no reallocation hereunder shall constitute a waiver or release of any claim of any party hereunder against a Defaulting Lender arising from that Revolving Lender having become a Defaulting Lender, including any claim of a Non-Defaulting Lender as a result of such Non-Defaulting Lender’s increased exposure following such reallocation. (e) Cash Collateral, Repayment of Swingline Loans. (i) If the reallocation described in the immediately preceding subsection (d) above cannot, or can only partially, be effected, the Borrower shall, without prejudice to any right or remedy available to it hereunder or under law, (x) first, prepay Swingline Loans in an amount equal to the Swingline Lender’s Fronting Exposure and (y) second, Cash Collateralize each Issuing Bank’s Fronting Exposure in accordance with the procedures set forth in this subsection. (ii) At any time that there shall exist a Defaulting Lender that is a Revolving Lender, within 1 Business Day following the written request of the Administrative Agent or the applicable Issuing Bank (with a copy to the Administrative Agent), the Borrower shall Cash Collateralize such Issuing Bank’s Fronting Exposure with respect to such Defaulting Lender (determined after giving effect to the immediately preceding subsection (d) and any Cash Collateral provided by such Defaulting Lender) in an amount not less than the aggregate Fronting Exposure of such Issuing Bank with respect to Letters of Credit issued by such Issuing Bank and outstanding at such time. (iii) The Borrower, and to the extent provided by any Defaulting Lender that is a Revolving Lender, such Defaulting Lender, hereby grant to the Administrative Agent, for the benefit of the applicable Issuing Bank, and agree to maintain, a first priority security interest in all such Cash Collateral as security for the obligation of Defaulting Lenders that are Revolving Lenders to fund participations in respect of Letter of Credit Liabilities, to be applied pursuant to the immediately following clause (iv). If at any time the Administrative Agent determines that


 
64 LEGAL02/44946491v5 Cash Collateral is subject to any right or claim of any Person other than the Administrative Agent and the applicable Issuing Bank as herein provided, or that the total amount of such Cash Collateral is less than the aggregate Fronting Exposure of the applicable Issuing Bank with respect to Letters of Credit issued by such Issuing Bank and outstanding at such time, the Borrower will, promptly upon demand by the Administrative Agent, pay or provide to the Administrative Agent additional Cash Collateral in an amount sufficient to eliminate such deficiency (after giving effect to any Cash Collateral provided by the Defaulting Lender that is a Revolving Lender). (iv) Notwithstanding anything to the contrary contained in this Agreement, Cash Collateral provided under this Section in respect of Letters of Credit shall be applied to the satisfaction of the Defaulting Lender’s obligation to fund participations in respect of Letter of Credit Liabilities (including, as to Cash Collateral provided by a Defaulting Lender, any interest accrued on such obligation) for which the Cash Collateral was so provided, prior to any other application of such property as may otherwise be provided for herein. (v) Cash Collateral (or the appropriate portion thereof) provided to reduce the Issuing Banks’ Fronting Exposure shall no longer be required to be held as Cash Collateral pursuant to this subsection following (x) the elimination of the applicable Fronting Exposure (including by the termination of Defaulting Lender status of the applicable Revolving Lender), or (y) the determination by the Administrative Agent and the applicable Issuing Bank that there exists excess Cash Collateral; provided that, subject to the immediately preceding subsection (b), the Person providing Cash Collateral and the applicable Issuing Bank may (but shall not be obligated to) agree that Cash Collateral shall be held to support future anticipated Fronting Exposure or other obligations and provided further that to the extent that such Cash Collateral was provided by the Borrower, such Cash Collateral shall remain subject to the security interest granted pursuant to the Loan Documents. (f) Defaulting Lender Cure. If the Borrower and the Administrative Agent, and solely in the case of a Defaulting Lender that is a Revolving Lender, the Swingline Lender and the Issuing Banks agree in writing that a Lender is no longer a Defaulting Lender, the Administrative Agent will so notify the parties hereto, whereupon as of the effective date specified in such notice and subject to any conditions set forth therein (which may include arrangements with respect to any Cash Collateral), that Lender will, to the extent applicable, purchase at par that portion of outstanding Loans of the other Lenders or take such other actions as the Administrative Agent may determine to be necessary to cause, as applicable, (i) the Revolving Loans and funded and unfunded participations in Letters of Credit to be held pro rata by the Revolving Lenders in accordance with their respective Revolving Commitment Percentages (determined without giving effect to the immediately preceding subsection (d)) and (ii) the Term Loans to be held by the Term Loan Lenders pro rata as if there had been no Defaulting Lenders of such Class, whereupon such Lender will cease to be a Defaulting Lender; provided that no adjustments will be made retroactively with respect to Fees accrued or payments made by or on behalf of the Borrower while that Lender was a Defaulting Lender; and provided, further, that except to the extent otherwise expressly agreed by the affected parties, no change hereunder from Defaulting Lender to Lender will constitute a waiver or release of any claim of any party hereunder arising from that Lender’s having been a Defaulting Lender. (g) New Swingline Loans/Letters of Credit. So long as any Revolving Lender is a Defaulting Lender, (i) the Swingline Lender shall not be required to fund any Swingline Loans and (ii) no Issuing Bank shall be required to issue, extend, renew or increase any Letter of Credit unless it is satisfied that it will have no Fronting Exposure after giving effect thereto.


 
65 LEGAL02/44946491v5 Section 3.10. Taxes. (a) Issuing Banks. For purposes of this Section, the term “Lender” includes the Issuing Banks and the term “Applicable Law” includes FATCA. (b) Payments Free of Taxes. Any and all payments by or on account of any obligation of the Borrower or any other Loan Party under any Loan Document shall be made without deduction or withholding for any Taxes, except as required by Applicable Law. If any Applicable Law (as determined in the good faith discretion of an applicable Withholding Agent) requires the deduction or withholding of any Tax from any such payment by a Withholding Agent, then the applicable Withholding Agent shall be entitled to make such deduction or withholding and shall timely pay the full amount deducted or withheld to the relevant Governmental Authority in accordance with Applicable Law and, if such Tax is an Indemnified Tax, then the sum payable by the Borrower or other applicable Loan Party shall be increased as necessary so that after such deduction or withholding has been made (including such deductions and withholdings applicable to additional sums payable under this Section) the applicable Recipient receives an amount equal to the sum it would have received had no such deduction or withholding been made. (c) Payment of Other Taxes by the Borrower. The Borrower and the other Loan Parties shall timely pay to the relevant Governmental Authority in accordance with Applicable Law, or at the option of the Administrative Agent timely reimburse it for the payment of, any Other Taxes. (d) Indemnification by the Borrower. The Borrower and the other Loan Parties shall jointly and severally indemnify each Recipient, within 10 days after demand therefor, for the full amount of any Indemnified Taxes (including Indemnified Taxes imposed or asserted on or attributable to amounts payable under this Section) payable or paid by such Recipient or required to be withheld or deducted from a payment to such Recipient and any reasonable expenses arising therefrom or with respect thereto, whether or not such Indemnified Taxes were correctly or legally imposed or asserted by the relevant Governmental Authority. A certificate as to the amount of such payment or liability delivered to the Borrower by a Lender (with a copy to the Administrative Agent), or by the Administrative Agent on its own behalf or on behalf of a Lender, shall be conclusive absent manifest error. (e) Indemnification by the Lenders. Each Lender shall severally indemnify the Administrative Agent, within 10 days after demand therefor, for (i) any Indemnified Taxes attributable to such Lender (but only to the extent that the Borrower or another Loan Party has not already indemnified the Administrative Agent for such Indemnified Taxes and without limiting the obligation of the Borrower and the other Loan Parties to do so), (ii) any Taxes attributable to such Lender’s failure to comply with the provisions of Section 13.5. relating to the maintenance of a Participant Register and (iii) any Excluded Taxes attributable to such Lender, in each case, that are payable or paid by the Administrative Agent in connection with any Loan Document, and any reasonable expenses arising therefrom or with respect thereto, whether or not such Taxes were correctly or legally imposed or asserted by the relevant Governmental Authority. A certificate as to the amount of such payment or liability delivered to any Lender by the Administrative Agent shall be conclusive absent manifest error. Each Lender hereby authorizes the Administrative Agent to set off and apply any and all amounts at any time owing to such Lender under any Loan Document or otherwise payable by the Administrative Agent to the Lender from any other source against any amount due to the Administrative Agent under this subsection. The provisions of this subsection shall continue to inure to the benefit of an Administrative Agent following its resignation or removal as Administrative Agent. (f) Evidence of Payments. As soon as practicable after any payment of Taxes by the Borrower or any other Loan Party to a Governmental Authority pursuant to this Section, the Borrower or such other Loan Party shall deliver to the Administrative Agent the original or a certified copy of a receipt issued by


 
66 LEGAL02/44946491v5 such Governmental Authority evidencing such payment, a copy of the return reporting such payment or other evidence of such payment reasonably satisfactory to the Administrative Agent. (g) Status of Lenders. (i) Any Lender that is entitled to an exemption from or reduction of withholding Tax with respect to payments made under any Loan Document shall deliver to the Borrower and the Administrative Agent, at the time or times reasonably requested by the Borrower or the Administrative Agent, such properly completed and executed documentation reasonably requested by the Borrower or the Administrative Agent as will permit such payments to be made without withholding or at a reduced rate of withholding. In addition, any Lender, if reasonably requested by the Borrower or the Administrative Agent, shall deliver such other documentation prescribed by Applicable Law or reasonably requested by the Borrower or the Administrative Agent as will enable the Borrower or the Administrative Agent to determine whether or not such Lender is subject to backup withholding or information reporting requirements. Notwithstanding anything to the contrary in the preceding two sentences, the completion, execution and submission of such documentation (other than such documentation set forth in the immediately following clauses (ii)(A), (ii)(B) and (ii)(D)) shall not be required if in the Lender’s reasonable judgment such completion, execution or submission would subject such Lender to any material unreimbursed cost or expense or would materially prejudice the legal or commercial position of such Lender. (ii) Without limiting the generality of the foregoing, in the event that the Borrower is a U.S. Person: (A) any Lender that is a U.S. Person shall deliver to the Borrower and the Administrative Agent on or prior to the date on which such Lender becomes a Lender under this Agreement (and from time to time thereafter upon the reasonable request of the Borrower or the Administrative Agent), an electronic copy (or an original if requested by the Borrower or the Administrative Agent) of an executed IRS Form W-9 (or any successor form) certifying that such Lender is exempt from U.S. federal backup withholding tax; (B) any Foreign Lender shall, to the extent it is legally entitled to do so, deliver to the Borrower and the Administrative Agent (in such number of copies as shall be requested by the recipient) on or prior to the date on which such Foreign Lender becomes a Lender under this Agreement (and from time to time thereafter upon the reasonable request of the Borrower or the Administrative Agent), whichever of the following is applicable: (I) in the case of a Foreign Lender claiming the benefits of an income tax treaty to which the United States is a party (x) with respect to payments of interest under any Loan Document, an electronic copy (or an original if requested by the Borrower or the Administrative Agent) of an executed IRS Form W-8BEN, or W-8BEN-E, as applicable, establishing an exemption from, or reduction of, U.S. federal withholding Tax pursuant to the “interest” article of such tax treaty and (y) with respect to any other applicable payments under any Loan Document, IRS Form W-8BEN or W-8BEN-E, as applicable, establishing an exemption from, or reduction of, U.S. federal withholding Tax pursuant to the “business profits” or “other income” article of such tax treaty; (II) an electronic copy (or an original if requested by the Borrower or the Administrative Agent) of an executed IRS Form W-8ECI;


 
67 LEGAL02/44946491v5 (III) in the case of a Foreign Lender claiming the benefits of the exemption for portfolio interest under Section 881(c) of the Internal Revenue Code, (x) a certificate substantially in the form of Exhibit J-1 to the effect that such Foreign Lender is not a “bank” within the meaning of Section 881(c)(3)(A) of the Internal Revenue Code, a “10 percent shareholder” of the Borrower within the meaning of Section 881(c)(3)(B) of the Internal Revenue Code, or a “controlled foreign corporation” described in Section 881(c)(3)(C) of the Internal Revenue Code (a “U.S. Tax Compliance Certificate”) and (y) an electronic copy (or an original if requested by the Borrower or the Administrative Agent) of IRS Form W-8BEN or W-8BEN-E, as applicable; or (IV) to the extent a Foreign Lender is not the beneficial owner, an electronic copy (or an original if requested by the Borrower or the Administrative Agent) of an executed IRS Form W-8IMY, accompanied by IRS Form W-8ECI, IRS Form W-8BEN or W-8BEN-E, as applicable, a U.S. Tax Compliance Certificate substantially in the form of Exhibit J-2 or Exhibit J-3, IRS Form W-9, and/or other certification documents from each beneficial owner, as applicable; provided that if the Foreign Lender is a partnership and one or more direct or indirect partners of such Foreign Lender are claiming the portfolio interest exemption, such Foreign Lender may provide a U.S. Tax Compliance Certificate substantially in the form of Exhibit J-4 on behalf of each such direct and indirect partner; (C) any Foreign Lender shall, to the extent it is legally entitled to do so, deliver to the Borrower and the Administrative Agent (in such number of copies as shall be requested by the recipient) on or prior to the date on which such Foreign Lender becomes a Lender under this Agreement (and from time to time thereafter upon the reasonable request of the Borrower or the Administrative Agent), an electronic copy (or an original if requested by the Borrower or the Administrative Agent) of any other form prescribed by Applicable Law as a basis for claiming exemption from or a reduction in U.S. federal withholding Tax, duly completed, together with such supplementary documentation as may be prescribed by Applicable Law to permit the Borrower or the Administrative Agent to determine the withholding or deduction required to be made; and (D) if a payment made to a Lender under any Loan Document would be subject to U.S. federal withholding Tax imposed by FATCA if such Lender were to fail to comply with the applicable reporting requirements of FATCA (including those contained in Section 1471(b) or 1472(b) of the Internal Revenue Code, as applicable), such Lender shall deliver to the Borrower and the Administrative Agent at the time or times prescribed by Applicable Law and at such time or times reasonably requested by the Borrower or the Administrative Agent such documentation prescribed by Applicable Law (including as prescribed by Section 1471(b)(3)(C)(i) of the Internal Revenue Code) and such additional documentation reasonably requested by the Borrower or the Administrative Agent as may be necessary for the Borrower and the Administrative Agent to comply with their obligations under FATCA and to determine that such Lender has complied with such Lender’s obligations under FATCA or to determine the amount to deduct and withhold from such payment. Solely for purposes of this clause (D), “FATCA” shall include any amendments made to FATCA after the date of this Agreement.


 
68 LEGAL02/44946491v5 Each Lender agrees that if any form or certification it previously delivered expires or becomes obsolete or inaccurate in any respect, it shall update such form or certification or promptly notify the Borrower and the Administrative Agent in writing of its legal inability to do so. (h) Treatment of Certain Refunds. If any party determines, in its sole discretion exercised in good faith, that it has received a refund of any Taxes as to which it has been indemnified pursuant to this Section (including by the payment of additional amounts pursuant to this Section), it shall pay to the indemnifying party an amount equal to such refund (but only to the extent of indemnity payments made under this Section with respect to the Taxes giving rise to such refund), net of all out-of-pocket expenses (including Taxes) of such indemnified party and without interest (other than any interest paid by the relevant Governmental Authority with respect to such refund). Such indemnifying party, upon the request of such indemnified party, shall repay to such indemnified party the amount paid over pursuant to this subsection (plus any penalties, interest or other charges imposed by the relevant Governmental Authority) in the event that such indemnified party is required to repay such refund to such Governmental Authority. Notwithstanding anything to the contrary in this subsection, in no event will the indemnified party be required to pay any amount to an indemnifying party pursuant to this subsection the payment of which would place the indemnified party in a less favorable net after-Tax position than the indemnified party would have been in if the Tax subject to indemnification and giving rise to such refund had not been deducted, withheld or otherwise imposed and the indemnification payments or additional amounts with respect to such Tax had never been paid. This subsection shall not be construed to require any indemnified party to make available its Tax returns (or any other information relating to its Taxes that it deems confidential) to the indemnifying party or any other Person. (i) Survival. Each party’s obligations under this Section shall survive the resignation or replacement of the Administrative Agent or any assignment of rights by, or the replacement of, a Lender, the termination of the Commitments and the repayment, satisfaction or discharge of all obligations under any Loan Document. ARTICLE IV. INTENTIONALLY OMITTED. ARTICLE V. YIELD PROTECTION, ETC. Section 5.1. Additional Costs; Capital Adequacy. (a) Capital Adequacy. If any Lender determines that any Regulatory Change affecting such Lender or any lending office of such Lender or such Lender’s holding company, if any, regarding capital or liquidity ratios or requirements, has or would have the effect of reducing the rate of return on such Lender’s capital or on the capital of such Lender’s holding company, if any, as a consequence of this Agreement, the Commitments of such Lender or the Loans made by, or participations in Letters of Credit or Swingline Loans held by, such Lender, to a level below that which such Lender or such Lender’s holding company could have achieved but for such Regulatory Change (taking into consideration such Lender’s policies and the policies of such Lender’s holding company with respect to capital adequacy), then from time to time the Borrower will pay to such Lender such additional amount or amounts as will compensate such Lender or such Lender’s holding company for any such reduction suffered. (b) Additional Costs. In addition to, and not in limitation of the immediately preceding subsection (a), the Borrower shall promptly pay to the Administrative Agent for the account of a Lender from time to time such amounts as such Lender may determine to be necessary to compensate such Lender for any costs incurred by such Lender that it reasonably determines are attributable to its making, maintaining, continuing or converting of any SOFR Loans or its obligation to make any SOFR Loans hereunder, any reduction in any amount receivable by such Lender under this Agreement or any of the other


 
69 LEGAL02/44946491v5 Loan Documents in respect of any of such SOFR Loans or such obligation or the maintenance by such Lender of capital in respect of its SOFR Loans or its Commitments (such increases in costs and reductions in amounts receivable being herein called “Additional Costs”), resulting from any Regulatory Change that: (i) changes the basis of taxation of any amounts payable to such Lender under this Agreement or any of the other Loan Documents in respect of any of such SOFR Loans or its Commitments (other than Indemnified Taxes, Taxes described in clauses (b) through (d) of the definition of Excluded Taxes and Connection Income Taxes); or (ii) imposes or modifies any reserve, special deposit, compulsory loan, insurance charge or similar requirements (other than Regulation D of the Board of Governors of the Federal Reserve System or other similar reserve requirement applicable to any other category of liabilities or category of extensions of credit or other assets by reference to which the interest rate on SOFR Loans is determined to the extent utilized when determining Adjusted Daily Simple SOFR or Adjusted Term SOFR, as applicable, for such Loans) relating to any extensions of credit or other assets of, or any deposits with or other liabilities of, or other credit extended by, or any other acquisition of funds by such Lender (or its parent corporation), or any commitment of such Lender (including, without limitation, the Commitments of such Lender hereunder) or (iii) imposes on any Lender or the London interbank market any other condition, cost or expense (other than Taxes) affecting this Agreement or the Loans made by such Lender. (c) Lender’s Suspension of SOFR Loans. Without limiting the effect of the provisions of the immediately preceding subsections (a) and (b), if by reason of any Regulatory Change, any Lender either (i) incurs Additional Costs based on or measured by the excess above a specified level of the amount of a category of deposits or other liabilities of such Lender that includes deposits by reference to which the interest rate on Daily Simple SOFR Loans or Term SOFR Loans is determined as provided in this Agreement or a category of extensions of credit or other assets of such Lender that includes Daily Simple SOFR Loans or Term SOFR Loans or (ii) becomes subject to restrictions on the amount of such a category of liabilities or assets that it may hold, then, if such Lender so elects by notice to the Borrower (with a copy to the Administrative Agent), the obligation of such Lender to make or Continue, or to Convert Base Rate Loans into, SOFR Loans shall be suspended until such Regulatory Change ceases to be in effect (in which case the provisions of Section 5.5. shall apply). (d) Additional Costs in Respect of Letters of Credit. Without limiting the obligations of the Borrower under the preceding subsections of this Section (but without duplication), if as a result of any Regulatory Change or any risk-based capital guideline or other requirement heretofore or hereafter issued by any Governmental Authority there shall be imposed, modified or deemed applicable any Tax (other than Indemnified Taxes, Taxes described in clauses (b) through (d) of the definition of Excluded Taxes and Connection Income Taxes), reserve, special deposit, capital adequacy or similar requirement against or with respect to or measured by reference to Letters of Credit and the result shall be to increase the cost to an Issuing Bank of issuing (or any Revolving Lender of purchasing participations in) or maintaining its obligation hereunder to issue (or purchase participations in) any Letter of Credit or reduce any amount receivable by any Issuing Bank or any Revolving Lender hereunder in respect of any Letter of Credit, then, upon demand by such Issuing Bank or such Lender, the Borrower shall pay promptly, and in any event within 3 Business Days of demand, to the applicable Issuing Bank or, in the case of such Lender, to the Administrative Agent for the account of such Lender, from time to time as specified by such Issuing Bank or such Lender, such additional amounts as shall be sufficient to compensate such Issuing Bank or such Lender for such increased costs or reductions in amount. (e) Notification and Determination of Additional Costs. Each of the Administrative Agent, each Issuing Bank, each Lender, and each Participant, as the case may be, agrees to notify the Borrower of any event occurring after the Agreement Date entitling the Administrative Agent, such Issuing Bank, such Lender or such Participant to compensation under any of the preceding subsections of this Section as promptly as practicable; provided, however, that the failure of the Administrative Agent, any Issuing Bank, any Lender or any Participant to give such notice shall not release the Borrower from any of its obligations


 
70 LEGAL02/44946491v5 hereunder (and in the case of a Lender, to the Administrative Agent); provided further that no Lender shall be entitled to claim any additional cost, reduction in amounts, loss, tax or other additional amount under this Article V if such Lender fails to provide such notice to the Borrower within 180 days of the date such Lender becomes aware of the occurrence of the event giving rise to the additional cost, reduction in amounts, loss, tax or other additional amount. The Administrative Agent, each Issuing Bank, each Lender and each Participant, as the case may be, agrees to furnish to the Borrower (and in the case of the Issuing Banks, a Lender or a Participant to the Administrative Agent as well) a certificate setting forth in reasonable detail the basis and amount of each request for compensation under this Section. Determinations by the Administrative Agent, such Issuing Bank, such Lender, or such Participant, as the case may be, of the effect of any Regulatory Change shall be conclusive and binding for all purposes, provided that such determination is made on a reasonable basis and in good faith. Section 5.2. Changed Circumstances. (a) Anything herein to the contrary notwithstanding and unless and until a Benchmark Replacement is implemented in accordance with Section 5.2.(b) below, if, on or prior to the determination of Daily Simple SOFR or of Term SOFR for any Interest Period: (i) the Administrative Agent shall determine (which determination shall be conclusive) that reasonable and adequate means do not exist for ascertaining Daily Simple SOFR or Term SOFR for such Interest Period; or (ii) the Requisite Lenders reasonably determine (which determination shall be conclusive) that the relevant rates of interest referred to in the definition of Daily Simple SOFR or Term SOFR upon the basis of which the rate of interest for Daily Simple SOFR or Term SOFR Loans, as appliable, for such Interest Period, as applicable, is to be determined do not adequately and fairly cover the cost to the Lenders of making or maintaining Daily Simple SOFR Loans or Term SOFR Loans for such Interest Period, as applicable; then the Administrative Agent shall give the Borrower and each Lender prompt notice thereof and, so long as such condition remains in effect, the Lenders shall be under no obligation to, and shall not, make additional Daily Simple SOFR Loans or Term SOFR Loans, as applicable, (without limiting the obligation to make Base Rate Loans), Continue Term SOFR Loans or Convert Loans into Daily Simple SOFR Loans or Term SOFR Loans and the Borrower shall, immediately with respect to Daily Simple SOFR Loans and on the last day of each current Interest Period for each outstanding Term SOFR Loan, either prepay such Loan or Convert such Loan into a Base Rate Loan. (b) Benchmark Replacement Setting. (i) Benchmark Replacement. Notwithstanding anything to the contrary herein or in any other Loan Document, upon the occurrence of a Benchmark Transition Event with respect to any Benchmark, the Administrative Agent and the Borrower may amend this Agreement to replace such Benchmark with a Benchmark Replacement. Any such amendment with respect to a Benchmark Transition Event will become effective at 5:00 p.m. on the fifth (5th) Business Day after the Administrative Agent has posted such proposed amendment to all affected Lenders and the Borrower so long as the Administrative Agent has not received, by such time, written notice of objection to such amendment from Lenders comprising the Requisite Lenders. No replacement of a Benchmark with a Benchmark Replacement pursuant to this Section 5.2(b)(i) will occur prior to the applicable Benchmark Transition Start Date. (ii) Benchmark Replacement Conforming Changes. In connection with the use, administration, adoption or implementation of a Benchmark Replacement, the Administrative Agent will


 
71 LEGAL02/44946491v5 have the right, in consultation with the Borrower, to make Conforming Changes from time to time and, notwithstanding anything to the contrary herein or in any other Loan Document, any amendments implementing such Conforming Changes will become effective without any further action or consent of any other party to this Agreement or any other Loan Document. (iii) Notices; Standards for Decisions and Determinations. The Administrative Agent will promptly notify the Borrower and the Lenders of (A) the implementation of any Benchmark Replacement and (B) the effectiveness of any Conforming Changes in connection with the use, administration, adoption or implementation of a Benchmark Replacement. The Administrative Agent will promptly notify the Borrower of the removal or reinstatement of any tenor of a Benchmark pursuant to Section 5.2(b)(iv). Any determination, decision or election that may be made by the Administrative Agent or, if applicable, the Borrower or any Lender (or group of Lenders) pursuant to this Section 5.2(b), including any determination with respect to a tenor, rate or adjustment or of the occurrence or non-occurrence of an event, circumstance or date and any decision to take or refrain from taking any action or any selection, will be conclusive and binding absent manifest error and may be made in its or their sole discretion and without consent from any other party to this Agreement or any other Loan Document, except, in each case, as expressly required pursuant to this Section 5.2(b). (iv) Unavailability of Tenor of Benchmark. Notwithstanding anything to the contrary herein or in any other Loan Document, at any time (including in connection with the implementation of a Benchmark Replacement), (A) if the then-current Benchmark is a term rate (including the Term SOFR Reference Rate) and either (1) any tenor for such Benchmark is not displayed on a screen or other information service that publishes such rate from time to time as selected by the Administrative Agent in its reasonable discretion or (2) the regulatory supervisor for the administrator of such Benchmark has provided a public statement or publication of information announcing that any tenor for such Benchmark is not or will not be representative, then the Administrative Agent may modify the definition of “Interest Period” (or any similar or analogous definition) for any Benchmark settings at or after such time to remove such unavailable or non-representative tenor and (B) if a tenor that was removed pursuant to clause (A) above either (1) is subsequently displayed on a screen or information service for a Benchmark (including a Benchmark Replacement) or (2) is not, or is no longer, subject to an announcement that it is not or will not be representative for a Benchmark (including a Benchmark Replacement), then the Administrative Agent may modify the definition of “Interest Period” (or any similar or analogous definition) for all Benchmark settings at or after such time to reinstate such previously removed tenor. (v) Benchmark Unavailability Period. Upon the Borrower’s receipt of notice of the commencement of a Benchmark Unavailability Period with respect to a given Benchmark, (A) the Borrower may revoke any pending request for a borrowing of, conversion to or continuation of any affected SOFR Loans to be made, converted or continued during any Benchmark Unavailability Period and, failing that, the Borrower will be deemed to have converted any such request into a request for a borrowing of or conversion to Base Rate Loans and (B) any outstanding affected SOFR Loans will be deemed to have been converted to Base Rate Loans (1) immediately, in the case of Daily Simple SOFR Loans and (2) at the end of the applicable Interest Period, in the case of Term SOFR Loans. During any Benchmark Unavailability Period with respect to any Benchmark or at any time that a tenor for any then-current Benchmark is not an Available Tenor, the component of the Base Rate based upon such Benchmark that is the subject of such Benchmark Unavailability Period or such tenor for such Benchmark, as applicable, will not be used in any determination of the Base Rate. Section 5.3. Illegality. Notwithstanding any other provision of this Agreement, if any Lender shall reasonably determine (which determination shall be conclusive and binding) that it has become unlawful for such Lender to honor


 
72 LEGAL02/44946491v5 its obligation to make or maintain Daily Simple SOFR Loans or Term SOFR Loans hereunder, then such Lender shall promptly notify the Borrower thereof (with a copy of such notice to the Administrative Agent) and such Lender’s obligation to make or Continue, or to Convert Loans of any other Type into, Daily Simple SOFR Loans or Term SOFR Loans, as applicable, shall be suspended, in each case, until such time as such Lender may again make and maintain such SOFR Loans (in which case the provisions of Section 5.5. shall be applicable (without limiting the obligation to make Base Rate Loans)). Section 5.4. Compensation. The Borrower shall pay to the Administrative Agent for the account of each Lender, upon the request of the Administrative Agent, such amount or amounts as the Administrative Agent shall determine in its reasonable discretion shall be sufficient to compensate such Lender for any loss, cost or expense (excluding lost profits) attributable to: (a) any payment or prepayment (whether mandatory or optional) of a Term SOFR Loan, or Conversion of a Term SOFR Loan, made by such Lender for any reason (including, without limitation, acceleration) on a date other than the last day of the Interest Period for such Loan; or (b) any failure by the Borrower for any reason (including, without limitation, the failure of any of the applicable conditions precedent specified in Article VI. to be satisfied) to borrow a Term SOFR Loan from such Lender on the date for such borrowing, or to Convert a Base Rate Loan into a Term SOFR Loan or Continue a Term SOFR Loan on the requested date of such Conversion or Continuation. Not in limitation of the foregoing, such compensation shall include, without limitation, in the case of a Term SOFR Loan, an amount equal to the then present value of (A) the amount of interest that would have accrued on such Term SOFR Loan for the remainder of the Interest Period at the rate applicable to such Term SOFR Loan, less (B) the amount of interest that would accrue on the same Term SOFR Loan for the same period if Adjusted Term SOFR were set on the date on which such Term SOFR Loan was repaid, prepaid or Converted or the date on which the Borrower failed to borrow, Convert or Continue such Term SOFR Loan calculating present value by using as a discount rate Adjusted Term SOFR quoted on such date. Upon the Borrower’s request, the Administrative Agent shall provide the Borrower with a statement setting forth in reasonable detail the basis for requesting such compensation and the method for determining the amount thereof. Any such statement shall be conclusive provided that such determination is made on a reasonable basis and in good faith. Section 5.5. Treatment of Affected Loans. If the obligation of any Lender to make SOFR Loans or to Continue, or to Convert Base Rate Loans into, SOFR Loans shall be suspended pursuant to Section 5.1.(c), Section 5.2. or Section 5.3. then such Lender’s SOFR Loans shall be automatically Converted into Base Rate Loans (1) immediately, with respect to any Daily Simple SOFR Loans and (2) on the last day(s) of the then current Interest Period(s) for Term SOFR Loans (or, in the case of a Conversion required by Section 5.1.(c), Section 5.2., or Section 5.3. on such earlier date as such Lender or the Administrative Agent, as applicable, may specify to the Borrower (with a copy to the Administrative Agent, as applicable) and, unless and until such Lender or the Administrative Agent, as applicable, gives notice as provided below that the circumstances specified in Section 5.1., Section 5.2. or Section 5.3. that gave rise to such Conversion no longer exist:


 
73 LEGAL02/44946491v5 (i) to the extent that such Lender’s SOFR Loans have been so Converted, all payments and prepayments of principal that would otherwise be applied to such Lender’s SOFR Loans shall be applied instead to its Base Rate Loans; and (ii) all Loans that would otherwise be made or Continued by such Lender as SOFR Loans shall be made or Continued instead as Base Rate Loans, and all Base Rate Loans of such Lender that would otherwise be Converted into SOFR Loans shall remain as Base Rate Loans. If such Lender or the Administrative Agent, as applicable, gives notice to the Borrower (with a copy to the Administrative Agent, as applicable) that the circumstances specified in Section 5.1.(c), 5.2 or 5.3. that gave rise to the Conversion of such Lender’s SOFR Loans pursuant to this Section no longer exist (which such Lender agrees to do promptly upon such circumstances ceasing to exist) at a time when SOFR Loans made by other Lenders are outstanding, then such Lender’s Base Rate Loans shall be automatically Converted, (1) immediately, with respect to any Daily Simple SOFR Loans and (2) on the first day(s) of the next succeeding Interest Period(s) for any such outstanding Term SOFR Loans, to the extent necessary so that, after giving effect thereto, all Loans held by the Lenders holding such SOFR Loans and by such Lender are held pro rata (as to principal amounts, Types and Interest Periods) in accordance with their respective Commitments. Section 5.6. Change of Lending Office. Each Lender agrees that it will use reasonable efforts (consistent with its internal policy and legal and regulatory restrictions) to designate an alternate Lending Office with respect to any of its Loans affected by the matters or circumstances described in Sections 3.10., 5.1. or 5.3. to reduce the liability of the Borrower or avoid the results provided thereunder, so long as such designation is not disadvantageous to such Lender as determined by such Lender in its sole discretion, except that such Lender shall have no obligation to designate a Lending Office located in the United States of America. Section 5.7. Assumptions Concerning Funding of Term SOFR Loans. Calculation of all amounts payable to a Lender under this Article shall be made as though such Lender had actually funded Term SOFR Loans through the purchase of deposits in the relevant market bearing interest at the rate applicable to such Term SOFR Loans in an amount equal to the amount of the SOFR Loans and, in the case of Term SOFR Loans, having a maturity comparable to the relevant Interest Period; provided, however, that each Lender may fund each of its Term SOFR Loans in any manner it sees fit and the foregoing assumption shall be used only for calculation of amounts payable under this Article. Section 5.8. Affected Lenders. If (a) a Lender requests compensation pursuant to Section 3.10. or 5.1., and the Requisite Lenders are not also doing the same, or (b) the obligation of any Lender to make SOFR Loans or to Continue, or to Convert Base Rate Loans into, SOFR Loans shall be suspended pursuant to Section 5.1.(b) or 5.3. but the obligation of the Requisite Lenders shall not have been suspended under such Sections, (c) a Lender does not vote in favor of any amendment, modification or waiver to this Agreement which, pursuant to Section 13.6.(b), requires the vote of such Lender, and the Requisite Lenders shall have voted in favor of such amendment, modification or waiver, or (d) a Lender is a Defaulting Lender, then, so long as there does not then exist any Default or Event of Default, the Borrower may demand that such Lender (the “Affected Lender”), and upon such demand the Affected Lender shall promptly, assign its Commitment to an Eligible Assignee subject to and in accordance with the provisions of Section 13.5.(b) for a purchase price equal to (x) the aggregate principal balance of all Loans then owing to the Affected Lender plus (y) the aggregate amount of payments previously made by the Affected Lender under Section 2.3.(j) that have not been


 
74 LEGAL02/44946491v5 repaid, plus (z) any accrued but unpaid interest thereon and accrued but unpaid fees owing to the Affected Lender, or any other amount as may be mutually agreed upon by such Affected Lender and Eligible Assignee. Each of the Administrative Agent and the Affected Lender shall reasonably cooperate in effectuating the replacement of such Affected Lender under this Section, but at no time shall the Administrative Agent, such Affected Lender, any other Lender nor any Titled Agent be obligated in any way whatsoever to initiate any such replacement or to assist in finding an Eligible Assignee. The exercise by the Borrower of its rights under this Section shall be at the Borrower’s sole cost and expense and at no cost or expense to the Administrative Agent, the Affected Lender or any of the other Lenders. The terms of this Section shall not in any way limit the Borrower’s obligation to pay to any Affected Lender compensation owing to such Affected Lender pursuant to this Agreement (including, without limitation, pursuant to Sections 3.10., 5.1. or 5.4.) with respect to the periods up to the date of replacement. ARTICLE VI. CONDITIONS PRECEDENT Section 6.1. Initial Conditions Precedent. The obligation of the Lenders to effect or permit the occurrence of the first Credit Event hereunder, whether as the making of a Loan or the issuance of a Letter of Credit, is subject to the satisfaction of the following conditions precedent: (a) The Administrative Agent shall have received each of the following, in form and substance satisfactory to the Administrative Agent: (i) counterparts of this Agreement executed by each of the parties hereto; (ii) Notes of each Class executed by the Borrower, payable to each Lender of such Class (other than any Lender that has requested that it not receive a Note) and complying with the terms of Section 2.11.(a) and a replacement Swingline Note executed by the Borrower; (iii) the Guaranty executed by each of the Parent and each Material Subsidiary existing as of the Effective Date; (iv) the certificate or articles of incorporation or formation, articles of organization, certificate of limited partnership, declaration of trust or other comparable organizational instrument (if any) of each Loan Party certified by the Secretary or Assistant Secretary (or other individual performing similar functions) of such Loan Party as being a true, correct and complete copy thereof as of the Agreement Date; (v) a certificate of good standing (or certificate of similar meaning) with respect to each Loan Party issued as of a recent date by the Secretary of State of the state of formation of each such Loan Party and certificates of qualification to transact business or other comparable certificates issued as of a recent date by each Secretary of State (and any state department of taxation, as applicable) of each state in which such Loan Party is required to be so qualified and where failure to be so qualified could reasonably be expected to have a Material Adverse Effect; (vi) a certificate of incumbency signed by the Secretary or Assistant Secretary (or other individual performing similar functions) of each Loan Party with respect to each of the officers of such Loan Party authorized to execute and deliver the Loan Documents to which such Loan Party is a party, and in the case of the Borrower, authorized to execute and deliver on behalf of the Borrower Notices of Borrowing, Notices of Conversion, Notices of Continuation, Notices of Swingline Borrowing, and to request issuance of Letters of Credit;


 
75 LEGAL02/44946491v5 (vii) copies certified by the Secretary or Assistant Secretary (or other individual performing similar functions) of each Loan Party of (A) the by-laws of such Loan Party, if a corporation, the operating agreement, if a limited liability company, the partnership agreement, if a limited or general partnership, or other comparable document in the case of any other form of legal entity and (B) all corporate, partnership, member or other necessary action taken by such Loan Party to authorize the execution, delivery and performance of the Loan Documents to which it is a party; (viii) an opinion of counsel to the Loan Parties (other than any Accommodation Subsidiary that is not a Material Subsidiary), addressed to the Administrative Agent and the Lenders and covering such customary matters as may be required by the Administrative Agent; (ix) evidence that the Fees then due and payable under Section 3.5., together with all other fees, expenses and reimbursement amounts due and payable to the Administrative Agent, the Lead Arrangers and any of the Lenders, including without limitation, the fees and expenses of counsel to the Administrative Agent, have been paid; (x) a Compliance Certificate calculated as of the Effective Date (giving pro forma effect to the financing evidenced by this Agreement and the use of the proceeds of the Loans to be funded on the Agreement Date); (xi) a certificate by a Responsible Officer of the Borrower certifying that, as of the Effective Date, (i) the Liens securing the Existing Term Loan have been released or shall be released substantially simultaneously with the effectiveness of this Agreement, (ii) the Covenant Relief Period under the Existing Credit Agreement and the Existing Term Loan Agreement has ended, and (iii) the Restriction Period under the Existing Credit Agreement and the Existing Term Loan Agreement has ended; (xii) a Disbursement Instruction Agreement effective as of the Agreement Date; (xiii) (x) evidence of repayment in full of the “Term Loan” under and as defined in the Existing Credit Agreement and (y) evidence of termination of the Existing Term Loan Agreement and the repayment in full of the Existing Term Loan and all other obligations in connection with the Existing Term Loan Agreement, and the release of all Liens securing the Existing Term Loan; and (xiv) such other documents, agreements and instruments as the Administrative Agent, or any Lender through the Administrative Agent, may reasonably request. The provisions of clauses (iv) through (viii) of the immediately preceding subsection (a) shall not apply to Accommodation Subsidiaries that are not also Material Subsidiaries. (b) There shall not have occurred or become known to the Administrative Agent or any of the Lenders any event, condition, situation or status since the date of the information contained in the financial and business projections, budgets, pro forma data and forecasts concerning the Parent, the Borrower and its Subsidiaries delivered to the Administrative Agent and the Lenders prior to the Agreement Date that has had or could reasonably be expected to result in a Material Adverse Effect; (c) No litigation, action, suit, investigation or other arbitral, administrative or judicial proceeding shall be pending or threatened in writing which could reasonably be expected to (i) result in a Material Adverse Effect or (ii) restrain or enjoin, impose materially burdensome conditions on, or otherwise


 
76 LEGAL02/44946491v5 materially and adversely affect, the ability of the Borrower or any other Loan Party to fulfill its obligations under the Loan Documents to which it is a party; (d) The Parent, the Borrower and its Subsidiaries shall have received all approvals, consents and waivers, and shall have made or given all necessary filings and notices as shall be required to consummate the transactions contemplated hereby without the occurrence of any default under, conflict with or violation of (i) any Applicable Law or (ii) any agreement, document or instrument to which any Loan Party is a party or by which any of them or their respective properties is bound, except for such approvals, consents, waivers, filings and notices the receipt, making or giving of which would not reasonably be likely to (A) have a Material Adverse Effect, or (B) restrain or enjoin or impose materially burdensome conditions on, or otherwise materially and adversely affect the ability of the Borrower or any other Loan Party to fulfill its obligations under the Loan Documents to which it is a party; and (e) The Borrower and each other Loan Party shall have provided to the Administrative Agent and the Lenders the documentation and other information requested by the Administrative Agent in order to comply with requirements of any Anti-Money Laundering Laws, including, without limitation, the PATRIOT Act and any applicable “know your customer” rules and regulations. (f) Each Loan Party or Subsidiary thereof that qualifies as a “legal entity customer” under the Beneficial Ownership Regulation shall have delivered to the Administrative Agent, and any Lender requesting the same, a Beneficial Ownership Certification in relation to such Loan Party or such Subsidiary, in each case at least five (5) Business Days prior to the Effective Date. Section 6.2. Conditions Precedent to All Loans and Letters of Credit. The obligations of (i) Lenders to make any Loans and (ii) the Issuing Banks to issue Letters of Credit are each subject to the further conditions precedent that: (a) no Default or Event of Default shall exist as of the date of the making of such Loan or date of issuance of such Letter of Credit or would exist immediately after giving effect thereto, and no violation of the limits described in Section 2.15. would occur after giving effect thereto; (b) the representations and warranties made or deemed made by the Parent, the Borrower and each other Loan Party in the Loan Documents to which any of them is a party, shall be true and correct in all material respects (or, to the extent qualified by materiality or Material Adverse Effect, in all respects) on and as of the date of the making of such Loan or date of issuance of such Letter of Credit with the same force and effect as if made on and as of such date (except to the extent that such representations and warranties expressly relate solely to an earlier date (in which case such representations and warranties shall have been true and correct in all material respects (or, to the extent qualified by materiality or Material Adverse Effect, in all respects) on and as of such earlier date) and except for changes in factual circumstances not prohibited under the Loan Documents; and (c) in the case of the borrowing of Revolving Loans, the Administrative Agent shall have received a timely Notice of Borrowing, and in the case of a Swingline Loan, the Swingline Lender shall have received a timely Notice of Swingline Borrowing, and in the case of the issuance of a Letter of Credit, the Issuing Banks and the Administrative Agent shall have received a timely request for the issuance of such Letter of Credit. Each Credit Event shall constitute a certification by the Borrower to the effect set forth in clauses (a) and (b) in the preceding sentence (both as of the date of the giving of notice relating to such Credit Event and, unless the Borrower otherwise notifies the Administrative Agent prior to the date of such Credit Event, as of the date of such occurrence of such Credit Event). In addition, the Borrower shall be deemed to have represented to the Administrative Agent and the Lenders at the time any Loan is made or any Letter of Credit is issued that all conditions to the making of such Loan or issuing of such Letter of Credit contained in this Section have been satisfied.


 
77 LEGAL02/44946491v5 ARTICLE VII. REPRESENTATIONS AND WARRANTIES Section 7.1. Representations and Warranties. In order to induce the Administrative Agent and each Lender to enter into this Agreement and to make Loans and, in the case of the Issuing Banks, to issue Letters of Credit, the Parent and the Borrower represent and warrant to the Administrative Agent, each Issuing Bank and each Lender as follows: (a) Organization; Power; Qualification. Each of the Parent, the Borrower, the other Loan Parties and the other Subsidiaries is a corporation, partnership, limited liability company or other legal entity, duly organized or formed, validly existing and in good standing under the jurisdiction of its incorporation or formation, has the power and authority to own or lease its respective properties and to carry on its respective business as now being and hereafter proposed to be conducted and is duly qualified and is in good standing as a foreign corporation, limited liability company, partnership or other legal entity, and authorized to do business, in each jurisdiction in which the character of its properties or the nature of its business requires such qualification or authorization and where the failure to be so qualified or authorized could reasonably be expected to have, in each instance, a Material Adverse Effect. (b) Ownership Structure. As of the Effective Date, Part I of Schedule 7.1.(b) is a complete and correct list of all Subsidiaries of the Parent setting forth for each such Subsidiary, (i) the jurisdiction of organization of such Subsidiary, (ii) each Person holding any Equity Interests in such Subsidiary, (iii) the nature of the Equity Interests held by each such Person, (iv) the percentage of ownership of such Subsidiary represented by such Equity Interests and (v) whether such Subsidiary is a Material Subsidiary, a Significant Subsidiary, an Excluded Subsidiary, an Accommodation Subsidiary on the Effective Date or none of the foregoing. Except as disclosed in such Schedule, as of the Effective Date (A) each of the Parent and its Subsidiaries owns, free and clear of all Liens (other than Permitted Liens), and has the unencumbered right to vote, all outstanding Equity Interests in each Person shown to be held by it on such Schedule 7.1.(b), (B) all of the issued and outstanding capital stock of each such Person organized as a corporation is validly issued, fully paid and nonassessable and (C) there are no outstanding subscriptions, options, warrants, commitments, preemptive rights or agreements of any kind (including, without limitation, any stockholders’ or voting trust agreements) for the issuance, sale, registration or voting of, or outstanding securities convertible into, any additional shares of capital stock of any class, or partnership or other ownership interests of any type in, any such Person. As of the Effective Date, Part II of Schedule 7.1.(b) correctly sets forth all Unconsolidated Affiliates of the Parent, including the correct legal name of such Person, the type of legal entity which each such Person is, and all Equity Interests in such Person held directly or indirectly by the Parent. (c) Authorization of Loan Documents and Borrowings. The Borrower has the right and power, and has taken all necessary action to authorize it, to borrow and obtain other extensions of credit hereunder. The Borrower and each other Loan Party has the right and power, and has taken all necessary action to authorize it, to execute, deliver and perform each of the Loan Documents and the Fee Letters to which it is a party in accordance with their respective terms and to consummate the transactions contemplated hereby and thereby. The Loan Documents and the Fee Letters to which any Loan Party is a party have been duly executed and delivered by the duly authorized officers, agents and/or signatories of such Person and each is a legal, valid and binding obligation of such Person enforceable against such Person in accordance with its respective terms, except as the same may be limited by bankruptcy, insolvency, and other similar laws affecting the rights of creditors generally and the availability of equitable remedies for the enforcement of certain obligations (other than the payment of principal) contained herein or therein and as may be limited by equitable principles generally.


 
78 LEGAL02/44946491v5 (d) Compliance of Loan Documents with Laws, Etc. The execution, delivery and performance of this Agreement, the Notes, the other Loan Documents to which any Loan Party is a party and of the Fee Letters in accordance with their respective terms and the borrowings and other extensions of credit hereunder do not and will not, by the passage of time, the giving of notice, or both: (i) require any Governmental Approval or violate any Applicable Law (including all Environmental Laws) relating to the Borrower or any other Loan Party; (ii) conflict with, result in a breach of or constitute a default under the organizational documents of any Loan Party, or any indenture, agreement or other instrument to which the Borrower or any other Loan Party is a party or by which it or any of its respective properties may be bound; or (iii) result in or require the creation or imposition of any Lien upon or with respect to any property now owned or hereafter acquired by any Loan Party other than in favor of the Administrative Agent for its benefit and the benefit of the other Lender Parties. (e) Compliance with Law; Governmental Approvals. Each of the Borrower, the other Loan Parties and the other Subsidiaries is in compliance with each Governmental Approval applicable to it and in compliance with all other Applicable Laws (including, without limitation, Environmental Laws) relating to it except for noncompliances which, and Governmental Approvals the failure to possess which, could not, in the aggregate, reasonably be expected to cause a Default or Event of Default or have a Material Adverse Effect. (f) Title to Properties; Liens. As of the Effective Date, Part I of Schedule 7.1.(f) is a complete and correct listing of all real estate assets of the Parent, the Borrower, each other Loan Party and each other Subsidiary, setting forth, for each such Property, the average occupancy status of such Property for the period of twelve consecutive calendar fiscal months ending July 31, 2022. Each of the Parent, the Borrower, each other Loan Party and each other Subsidiary has good, marketable and legal title to, or a valid leasehold interest in, its respective assets (other than Permitted Liens and Liens on assets of an Excluded Subsidiary securing the Indebtedness which causes such Subsidiary to be an Excluded Subsidiary). As of the Effective Date, there are no Liens against any assets of the Parent, the Borrower or any other Subsidiary except for Permitted Liens and Liens on assets of an Excluded Subsidiary securing the Indebtedness which causes such Subsidiary to be an Excluded Subsidiary. (g) Existing Indebtedness; Total Indebtedness. Schedule 7.1.(g) is, as of the Effective Date, a complete and correct listing of all Indebtedness (including all Guarantees) of each of the Parent, the Borrower, the other Loan Parties and the other Subsidiaries, and if such Indebtedness is secured by any Lien, a description of all of the property subject to such Lien. (h) Material Contracts. Excluding Material Contracts evidencing Indebtedness listed on Schedule 7.1.(g), if any, Schedule 7.1.(h) is, as of the Effective Date, a true, correct and complete listing of all Material Contracts. No event or condition which with the giving of notice, the lapse of time, or both, would permit any party to any such Material Contract to terminate such Material Contract exists. (i) Litigation. Except as set forth on Schedule 7.1.(i), there are no actions, suits, investigations or proceedings pending (nor, to the knowledge of any Responsible Officer of the Parent or the Borrower, are there any actions, suits or proceedings threatened) against or in any other way relating adversely to or affecting the Parent, the Borrower, any other Loan Party, any other Subsidiary or any of their respective property in any court or before any arbitrator of any kind or before or by any other Governmental Authority which, (i) could reasonably be expected to have a Material Adverse Effect or (ii) in any manner draws into question the validity or enforceability of any Loan Documents or the Fee Letters. (j) Taxes. Subject to applicable extensions, all federal, state and other material tax returns of the Parent, the Borrower, each other Loan Party and each other Subsidiary required by Applicable Law to be filed have been duly filed, and all federal, state and other material Taxes of the Parent, the Borrower,


 
79 LEGAL02/44946491v5 each other Loan Party, each other Subsidiary and their respective properties, income, profits and assets which are due and payable have been paid, except any such nonpayment which is at the time permitted under Section 8.6. As of the Agreement Date, none of the United States income tax returns of the Parent, the Borrower any other Loan Party or any other Subsidiary is under audit. All charges, accruals and reserves on the books of the Parent, the Borrower, the other Loan Parties and the other Subsidiaries in respect of any taxes or other governmental charges are in accordance with GAAP. (k) Financial Statements. The Borrower has furnished to each Lender copies of (i) the audited consolidated balance sheet of the Parent and its consolidated Subsidiaries for the fiscal year ended December 31, 2021, and the related audited consolidated statements of operations, shareholders’ equity and cash flow for the fiscal year ended on such date, with the opinion thereon of KPMG LLP, and (ii) the unaudited consolidated balance sheet of the Parent and its consolidated Subsidiaries for the fiscal quarter ended June 30, 2022, and the related unaudited consolidated statements of operations, and cash flow of the Parent and its consolidated Subsidiaries for the fiscal quarter period ended on such date. Such balance sheets and statements (including in each case related schedules and notes) are complete and correct in all material respects and present fairly, in accordance with GAAP consistently applied throughout the periods involved, the consolidated financial position of the Parent and its consolidated Subsidiaries as at their respective dates and the results of operations and the cash flow for such periods (subject, as to interim statements, to changes resulting from normal year-end audit adjustments). Neither the Parent nor any of its Subsidiaries has on the Agreement Date any material contingent liabilities, liabilities, liabilities for taxes, unusual or long-term commitments or unrealized or forward anticipated losses from any unfavorable commitments that would be required to be set forth in its financial statements or notes thereto, except as referred to or reflected or provided for in said financial statements. (l) No Material Adverse Change. Since December 31, 2021, there has been no material adverse change in the business, assets, liabilities, financial condition or results of operations of the Parent and its Subsidiaries or the Borrower and its Subsidiaries, in each case, taken as a whole. Each of the Borrower and the Parent are Solvent, and the other Loan Parties taken as a whole are Solvent. (m) ERISA. (i) Each Benefit Arrangement and Plan is in compliance with the applicable provisions of ERISA, the Internal Revenue Code and other Applicable Laws in all material respects. Except with respect to Multiemployer Plans, each Qualified Plan (A) has received a favorable determination from the Internal Revenue Service indicating that such Qualified Plan is so qualified, or (B) is maintained under a prototype or volume submitter plan and is entitled to rely upon a favorable opinion or advisory letter issued by the Internal Revenue Service with respect to such prototype or volume submitter plan. To the best knowledge of the Parent and the Borrower, nothing has occurred which could reasonably be expected to result in the loss of their reliance on the Qualified Plan’s or Plan’s favorable determination letter, opinion or advisory letter. (ii) With respect to any Benefit Arrangement that is a retiree welfare benefit arrangement, all amounts have been accrued on the applicable ERISA Group’s financial statements in accordance with FASB ASC 715. The “benefit obligation” of all Plans does not exceed the “fair market value of plan assets” for such Plans by more than $10,000,000 all as determined by and with such terms defined in accordance with FASB ASC 715. (iii) Except as could not reasonably be expected, individually or in the aggregate, to have a Material Adverse Effect: (i) no ERISA Event has occurred or is expected to occur; (ii) there are no pending, or to the best knowledge of the Parent and the Borrower, threatened, claims, actions or lawsuits or other action by any Governmental Authority, plan participant or beneficiary with


 
80 LEGAL02/44946491v5 respect to a Benefit Arrangement; (iii) there are no violations of the fiduciary responsibility rules with respect to any Benefit Arrangement or Plan; (iv) no member of the ERISA Group has engaged in a non-exempt “prohibited transaction,” as defined in Section 406 of ERISA and Section 4975 of the Internal Revenue Code, in connection with any Benefit Arrangement or Plan, that would subject the Parent or Borrower to a tax on prohibited transactions imposed by Section 502(i) of ERISA or Section 4975 of the Internal Revenue Code and (v) no assessment or tax has arisen under Section 4980H of the Internal Revenue Code. (n) Not Plan Assets; No Prohibited Transactions. None of the assets of the Parent, the Borrower, any other Loan Party or any other Subsidiary constitutes “plan assets” within the meaning of ERISA, the Internal Revenue Code and the respective regulations promulgated thereunder. Assuming that no Lender funds any amount payable by it hereunder with “plan assets,” as that term is defined in 29 C.F.R. 2510.3-101, the execution, delivery and performance of this Agreement and the other Loan Documents, and the borrowing and repayment of amounts hereunder, do not and will not constitute “prohibited transactions” under Section 406 of ERISA or Section 4975 of the Internal Revenue Code. (o) Absence of Defaults. None of the Loan Parties or any of the other Subsidiaries is in default under its certificate or articles of incorporation or formation, bylaws, partnership agreement or other similar organizational documents, and no event has occurred, which has not been remedied, cured or waived, which, in any such case: (i) constitutes a Default or an Event of Default; or (ii) constitutes, or which with the passage of time, the giving of notice, or both, would constitute, a default or event of default by the Parent, the Borrower, any other Loan Party or any other Subsidiary under any agreement (other than this Agreement) or judgment, decree or order to which any such Person is a party or by which any such Person or any of its respective properties may be bound where such default or event of default could, individually or in the aggregate, reasonably be expected to have a Material Adverse Effect. (p) Environmental Laws. In the ordinary course of business each of the Parent, the Borrower, each other Loan Party and each other Subsidiary reviews the compliance with Environmental Laws of its respective business, operations and properties. Each of the Parent, the Borrower, each other Loan Party and the other Subsidiary: (i) is in compliance with all Environmental Laws applicable to its business, operations and the Properties, (ii) has obtained all Governmental Approvals which are required under Environmental Laws, and each such Governmental Approval is in full force and effect, and (iii) is in compliance with all terms and conditions of such Governmental Approvals, where with respect to each of the immediately preceding clauses (i) through (iii) the failure to obtain or to comply with could reasonably be expected to have a Material Adverse Effect. Except for any of the following matters that could not reasonably be expected to have a Material Adverse Effect, no Loan Party has any knowledge of, or has received written notice of, any past, present, or pending releases, events, conditions, circumstances, activities, practices, incidents, facts, occurrences, actions, or plans that, with respect to any Loan Party or any other Subsidiary, their respective businesses, operations or with respect to the Properties, may: (i) cause or contribute to an actual or alleged violation of or noncompliance with Environmental Laws, (ii) cause or contribute to any other potential common-law or legal claim or other liability, or (iii) cause any of the Properties to become subject to any restrictions on ownership, occupancy, use or transferability under any Environmental Law or require the filing or recording of any notice, approval or disclosure document under any Environmental Law and, with respect to the immediately preceding clauses (i) through (iii) is based on or related to the on-site or off-site manufacture, generation, processing, distribution, use, treatment, storage, disposal, transport, removal, clean up or handling, or the emission, discharge, release or threatened release of any Hazardous Material, or any other requirement under Environmental Law. There is no civil, criminal, or administrative action, suit, demand, claim, hearing, written notice, or demand letter, mandate, order, lien, request, investigation, or proceeding pending or, to the Parent’s or Borrower’s knowledge, threatened in writing, against the Parent, the Borrower, any other Loan Party or any other Subsidiary relating in any way to Environmental Laws which reasonably could be expected to have a


 
81 LEGAL02/44946491v5 Material Adverse Effect. To the Parent’s or Borrower’s knowledge, none of the Properties of the Parent, the Borrower, any other Loan Party or any other Subsidiary is listed on or proposed for listing on the National Priority List promulgated pursuant to the Comprehensive Environmental Response, Compensation and Liability Act of 1980 and its implementing regulations, or any state or local priority list promulgated pursuant to any analogous state or local law. To Parent’s or Borrower’s knowledge, no Hazardous Materials generated at or transported from any such Properties is or has been transported to, or disposed of at, any location that is listed or proposed for listing on the National Priority List or any analogous state or local priority list, or any other location that is or has been the subject of a clean-up, removal or remedial action pursuant to any Environmental Law, except to the extent that such transportation or disposal could not reasonably be expected to result in a Material Adverse Effect. (q) Investment Company. None of the Parent, the Borrower, any other Loan Party or any other Subsidiary is (i) an “investment company” or a company “controlled” by an “investment company” within the meaning of the Investment Company Act of 1940, as amended, or (ii) subject to any other Applicable Law which purports to regulate or restrict its ability to borrow money or obtain other extensions of credit or to consummate the transactions contemplated by this Agreement or to perform its obligations under any Loan Document to which it is a party. (r) Margin Stock. None of the Parent, the Borrower, any other Loan Party or any other Subsidiary is engaged principally, or as one of its important activities, in the business of extending credit for the purpose, whether immediate, incidental or ultimate, of buying or carrying “margin stock” within the meaning of Regulation U of the Board of Governors of the Federal Reserve System. (s) Affiliate Transactions. Except as permitted by Section 10.11., none of the Parent, the Borrower, any other Loan Party or any other Subsidiary is a party to or bound by any agreement or arrangement with any Affiliate. (t) Intellectual Property. Each of the Loan Parties and each other Subsidiary owns or has the right to use, under valid license agreements or otherwise, all material registered patents, licenses, franchises, registered trademarks, trademark rights, service marks, service mark rights, trade names, trade name rights, trade secrets and copyrights (collectively, “Intellectual Property”) necessary to the conduct of its businesses as now conducted and as contemplated by the Loan Documents, without, to the knowledge of the Loan Parties, conflict in any material respect with any registered patent, license, franchise, registered trademark, trademark right, service mark, service mark right, trade secret, trade name, copyright, or other proprietary right of any other Person. The Parent, the Borrower and each other Subsidiary have taken all such steps as they deem reasonably necessary to protect their respective rights under and with respect to such Intellectual Property. (u) Business. As of the Agreement Date, the Parent, the Borrower, the other Loan Parties and the other Subsidiaries are engaged in the business of developing, construction, acquiring, owning and operating hotel properties, together with other business activities incidental thereto. (v) Broker’s Fees. No broker’s or finder’s fee, commission or similar compensation will be payable with respect to the transactions contemplated hereby. No other similar fees or commissions will be payable by any Loan Party for any other services rendered to the Parent, the Borrower, any other Loan Party or any other Subsidiary ancillary to the transactions contemplated hereby. (w) Accuracy and Completeness of Information. All written information, reports and data (other than financial projections and other forward looking statements) furnished to the Administrative Agent or any Lender by, on behalf of, or at the direction of, the Parent, the Borrower, any other Loan Party or any other Subsidiary were, at the time the same were so furnished, and when taken as a whole, complete


 
82 LEGAL02/44946491v5 and correct in all material respects, to the extent necessary to give the recipient a true and accurate knowledge of the subject matter, or, in the case of financial statements, present fairly in all material respects, in accordance with GAAP consistently applied throughout the periods involved in each case, the financial position of the Persons involved as at the date thereof and the results of operations for such periods (subject, as to interim statements, to changes resulting from normal year end audit adjustments and absence of full footnote disclosure). All financial projections and other forward looking statements prepared by or on behalf of the Parent, the Borrower, any other Loan Party or any other Subsidiary that have been or may hereafter be made available to the Administrative Agent or any Lender were or will be prepared in good faith based on assumptions believed by the Borrower to be reasonable at the time such projections or statements are made or delivered but with it being understood that such projections and statement are not a guarantee of future performance. As of the Effective Date, no fact is known to any Loan Party which has had, or may reasonably be expected in the future to have (so far as any Loan Party can reasonably foresee), a Material Adverse Effect which has not been set forth in the financial statements referred to in Section 7.1.(k) or in such information, reports or data or otherwise disclosed in writing to the Administrative Agent and the Lenders. As of the Effective Date, all of the information included in the Beneficial Ownership Certification, if applicable, is true and correct. (x) REIT Status. The Parent has elected to be treated as a REIT under the Internal Revenue Code, the Parent is qualified as a REIT and each of its Subsidiaries that is a corporation is a Qualified REIT Subsidiary or Taxable REIT Subsidiary, except where a Subsidiary’s failure to so qualify could not reasonably be expected to have an adverse effect on the Parent’s qualification as a REIT. (y) Unencumbered Properties. Each of the Properties included in calculations of the Unencumbered Property Value satisfies all of the requirements contained in the definition of “Eligible Property” (except to the extent such requirements were waived by Requisite Lenders). Each of the Eligible Properties as of the Effective Date are listed on Schedule 7.1.(y). (z) Anti-Corruption Laws and Sanctions; Anti-Terrorism Laws. (i) None of (A) the Parent, the Borrower, any Subsidiary, any of their respective directors, officers, or, to the knowledge of the Parent, the Borrower or such Subsidiary, any of their respective employees or Affiliates, or (B) to the knowledge of the Parent or the Borrower, any agent or representative of the Parent, the Borrower or any Subsidiary that will act in any capacity in connection with or benefit from any Loan or Letter of Credit, (I) is a Sanctioned Person or currently the subject or target of any Sanctions, (II) is controlled by or is acting on behalf of a Sanctioned Person, (III) has its assets located in a Sanctioned Country, (IV) is under administrative, civil or criminal investigation for an alleged violation of, or received notice from or made a voluntary disclosure to any governmental entity regarding a possible violation of, Anti-Corruption Laws, Anti-Money Laundering Laws or Sanctions by a governmental authority that enforces Sanctions or any Anti-Corruption Laws or Anti-Money Laundering Laws, or (V) directly or indirectly derives revenues from investments in, or transactions with, Sanctioned Persons. (ii) Each of the Parent, the Borrower and their respective Subsidiaries has implemented and maintains in effect policies and procedures reasonably designed to promote and achieve compliance by the Parent, the Borrower and their respective Subsidiaries and their respective directors, officers, employees, agents and Affiliates with applicable Anti-Corruption Laws, Anti-Money Laundering Laws and Sanctions. (iii) Each of the Parent, the Borrower and its Subsidiaries, each director, officer, and to the knowledge of the Parent and the Borrower, employee, agent and Affiliate of the Parent, the


 
83 LEGAL02/44946491v5 Borrower and each such Subsidiary, is in compliance with applicable Anti-Corruption Laws, Anti- Money Laundering Laws and Sanctions in all material respects. (iv) No proceeds of any Loan or Letter of Credit have been used, directly or (to the knowledge of the Borrower) indirectly, by the Borrower, any of its Subsidiaries or any of its or their respective directors, officers, employees and agents in violation of Section 8.8.(b). (aa) Affected Financial Institution. None of the Parent, Borrower or any of their respective Subsidiaries is an Affected Financial Institution. Section 7.2. Survival of Representations and Warranties, Etc. All statements contained in any certificate, financial statement or other instrument delivered by or on behalf of any Loan Party or any other Subsidiary to the Administrative Agent, the Sustainability Structuring Agents or any Lender pursuant to or in connection with this Agreement or any of the other Loan Documents (including, but not limited to, any such statement made in or in connection with any amendment thereto or any statement contained in any certificate, financial statement or other instrument delivered by or on behalf of any Loan Party prior to the Agreement Date and delivered to the Administrative Agent, the Sustainability Structuring Agents or any Lender in connection with the underwriting or closing the transactions contemplated hereby) shall constitute representations and warranties made by the Parent and the Borrower to the Administrative Agent, the Sustainability Structuring Agents and the Lenders under this Agreement. All representations and warranties made under this Agreement and the other Loan Documents shall be deemed to be made at and as of the Agreement Date, the Effective Date, the date on which any extension of the Termination Date is effectuated pursuant to Section 2.13. and at and as of the date of the occurrence of each Credit Event, except to the extent that such representations and warranties expressly relate solely to an earlier date (in which case such representations and warranties shall have been true and correct in all material respects on and as of such earlier date) and except for changes in factual circumstances not prohibited under the Loan Documents. All such representations and warranties shall survive the effectiveness of this Agreement, the execution and delivery of the Loan Documents and the making of the Loans and the issuance of the Letters of Credit. ARTICLE VIII. AFFIRMATIVE COVENANTS For so long as this Agreement is in effect, unless the appropriate Lenders shall otherwise consent in the manner provided for in Section 13.6., the Parent and the Borrower shall comply with the following covenants: Section 8.1. Preservation of Existence and Similar Matters. Except as otherwise permitted under Section 10.7., the Parent and the Borrower shall, and shall cause each other Loan Party and each other Subsidiary to, preserve and maintain its respective existence, rights, franchises, licenses and privileges in the jurisdiction of its incorporation or formation and qualify and remain qualified and authorized to do business in each jurisdiction in which the character of its properties or the nature of its business requires such qualification and authorization and where the failure to be so authorized and qualified could reasonably be expected to have a Material Adverse Effect; provided, however, that nothing in this Section 8.1. will prohibit the Parent or any other Loan Party or any of their Subsidiaries from engaging in any transactions permitted under this Agreement, including Section 10.7., and neither the Parent nor any other Loan Party or any of their Subsidiaries shall be required to preserve any such right, franchise or existence if the board of directors of the Parent or the Borrower shall determine that the preservation thereof is no longer desirable in the conduct of the business of the Parent, the Borrower


 
84 LEGAL02/44946491v5 and their Subsidiaries taken as a whole and that the loss thereof is not adverse in any material respect to the Lenders. Section 8.2. Compliance with Applicable Law and Material Contracts. The Parent and the Borrower shall, and shall cause each other Loan Party and each other Subsidiary to, comply with (a) all Applicable Laws, including the obtaining of all Governmental Approvals, the failure with which to comply could reasonably be expected to have a Material Adverse Effect, and (b) all terms and conditions of all Material Contracts to which it is a party, the failure with which to comply could give any other party thereto the right to terminate such Material Contract. Section 8.3. Maintenance of Property. In addition to the requirements of any of the other Loan Documents, the Parent and the Borrower shall, and shall cause each other Loan Party and each other Subsidiary to, (a) protect and preserve all of its respective material properties, including, but not limited to, all Intellectual Property (to the extent reasonably necessary in connection with operations), and maintain in good repair, working order and condition all tangible properties, ordinary wear and tear and insured casualty losses excepted, and (b) make or cause to be made all repairs, renewals, replacements and additions to such properties necessary or appropriate in the Borrower’s good faith and reasonable judgment, so that the business carried on in connection therewith may be properly and advantageously conducted at all times. Section 8.4. Conduct of Business. The Parent and the Borrower shall, and shall cause each other Loan Party and each other Subsidiary taken as a whole to, carry on the business as described in Section 7.1.(u) and not enter into any line of business not otherwise engaged in by such Person as of the Agreement Date. Section 8.5. Insurance. In addition to the requirements of any of the other Loan Documents, the Parent and the Borrower shall, and shall cause each other Loan Party and each other Subsidiary to, maintain insurance (on a replacement cost basis) with financially sound and reputable insurance companies against such risks (including, without limitation, acts of terrorism) and in such amounts as is customarily maintained by prudent Persons engaged in similar businesses and in similar locations or as may be required by Applicable Law. At the time financial statements are furnished pursuant to Section 9.2. and from time to time upon the request of the Administrative Agent, the Borrower shall deliver to the Administrative Agent a detailed list, together with copies of all policies of the insurance then in effect, stating the names of the insurance companies, the amounts and rates of the insurance, the dates of the expiration thereof and the properties and risks covered thereby. Section 8.6. Payment of Taxes and Claims. The Parent and the Borrower shall, and shall cause each other Loan Party and each other Subsidiary to, pay and discharge before delinquent (a) all federal and state income taxes and all other material taxes, assessments and governmental charges or levies imposed upon it or upon its income or profits or upon any properties belonging to it, and (b) all lawful claims of materialmen, mechanics, carriers, warehousemen and landlords for labor, materials, supplies and rentals which, if unpaid, might become a Lien on any properties of such Person (other than any such claim that constitutes a Permitted Lien under clause (a)(y) of the definition of “Permitted Liens”); provided, however, that this Section shall not require the payment or discharge of any such tax, assessment, charge, levy or claim (i) which is being contested in good faith by


 
85 LEGAL02/44946491v5 appropriate proceedings which operate to suspend the collection thereof and for which adequate reserves have been established on the books of such Person in accordance with GAAP or (ii) to the extent covered by title insurance. Section 8.7. Inspections. The Parent and the Borrower shall, and shall cause each other Loan Party and each other Subsidiary to, permit the representatives or agents of any Lender or the Administrative Agent, from time to time after reasonable prior notice and in a manner that does not unreasonably disrupt the normal business operations of the Parent, the Borrower or such Subsidiary, in each case so long as no Event of Default shall be in existence, as often as may be reasonably requested, but only during normal business hours, as the case may be, to: (a) visit and inspect all properties of the Parent, the Borrower or such Subsidiary to the extent any such right to visit or inspect is within the control of such Person; provided that such visit and inspection shall not include the extraction of soil or other sample testing related to Environmental Law or Hazardous Materials, unless a Default or Event of Default exists; (b) inspect and make extracts from their respective books and records, including but not limited to management letters prepared by independent accountants; and (c) discuss with its officers and employees, and its independent accountants, its business, properties, condition (financial or otherwise), results of operations and performance. If requested by the Administrative Agent, the Parent and the Borrower shall execute an authorization letter addressed to their accountants authorizing the Administrative Agent or any Lender to discuss the financial affairs of the Parent, the Borrower, any other Loan Party or any other Subsidiary with their accountants. The Parent may designate a representative to accompany any Lender or Administrative Agent in connection with such visits, inspections and discussion unless a Default or Event of Default exists. The Borrower shall be obligated to reimburse the Administrative Agent and the Lenders for their reasonable costs and expenses incurred in connection with the exercise of their rights under this Section only if such exercise occurs while an Event of Default exists. Section 8.8. Use of Proceeds; Letters of Credit. (a) The Borrower will use the proceeds of the Loans only (i) on the Effective Date, to (x) repay in full all outstanding obligations under the Existing Term Loan Agreement and (y) to pay fees and expenses relating to this Agreement and such repayment, (ii) after the Effective Date but on or prior to December 31, 2022, to repay the 2023 Mortgage Debt and (iii) thereafter for the general working capital and other general corporate purposes of the Borrower and its Subsidiaries, including without limitation, to finance acquisitions otherwise not prohibited under this Agreement, to finance capital expenditures and the repayment of Indebtedness of the Borrower and its Subsidiaries and for short-term bridge advances and the payment of fees and expenses related to this Agreement. The Borrower shall only use Letters of Credit for the same purposes for which it may use the proceeds of Loans. The Borrower shall not, and shall not permit any other Loan Party or any other Subsidiary to, use any part of such proceeds to purchase or carry, or to reduce or retire or refinance any credit incurred to purchase or carry, any margin stock (within the meaning of Regulation U or Regulation X of the Board of Governors of the Federal Reserve System) or to extend credit to others for the purpose of purchasing or carrying any such margin stock. (b) The Borrower will not request any Loan or Letter of Credit, and the Borrower shall not use, and shall ensure that its Subsidiaries and its or their respective directors, officers, employees and agents shall not use, the proceeds of any Loan or Letter of Credit, directly or to Borrower’s knowledge indirectly, (i) in furtherance of an offer, payment, promise to pay, or authorization of the payment or giving of money, or anything else of value, to any Person in violation of any Anti-Corruption Laws or Anti-Money Laundering Laws, (ii) for the purpose of funding, financing or facilitating any activities, business or transaction of or with any Sanctioned Person, or in any Sanctioned Country, or (iii) in any manner that would result in the violation of any Sanctions applicable to any party hereto.


 
86 LEGAL02/44946491v5 Section 8.9. Environmental Matters. The Parent and the Borrower shall, and shall cause each other Loan Party and each other Subsidiary to, comply with all Environmental Laws, the failure with which to comply could reasonably be expected to have a Material Adverse Effect. If the Parent, the Borrower, or any other Subsidiary shall (a) receive written notice that any violation of any Environmental Law may have been committed by such Person, (b) receive written notice that any administrative or judicial complaint or order has been filed or is about to be filed against the Parent, the Borrower or any other Subsidiary alleging violations of any Environmental Law or requiring any such Person to take any action in connection with the release of Hazardous Materials or (c) receive any written notice from a Governmental Authority or private party alleging that any such Person may be liable or responsible for costs associated with a response to or cleanup of a release of Hazardous Materials or any damages caused thereby, and the matters referred to in such notices, individually or in the aggregate, could reasonably be expected to have a Material Adverse Effect, the Borrower shall provide the Administrative Agent with a copy of such notice promptly, and in any event within 10 Business Days, after the receipt thereof. The Parent and the Borrower shall, and shall cause each other Loan Party and each other Subsidiary to, promptly take all actions necessary to prevent the imposition of any material Liens on any of their respective properties arising out of or related to any Environmental Laws (other than a Lien (i) which is being contested in good faith by appropriate proceedings which operate to suspend the enforcement thereof and for which adequate reserves have been established on the books of the Parent, the Borrower or such Subsidiary, as applicable, in accordance with GAAP, (ii) which has been bonded-off in a manner reasonably acceptable to the Administrative Agent, (iii) consisting of restrictions on the use of real property, which restrictions do not materially detract from the value of such property or impair the intended use thereof in the business of the Parent, the Borrower and its other Subsidiaries or (iv) which could not reasonably be expected to have a Material Adverse Effect). Nothing in this Section shall impose any obligation or liability whatsoever on the Administrative Agent or any Lender. Section 8.10. Books and Records. The Parent and the Borrower shall, and shall cause each Subsidiary to, maintain books and records pertaining to its respective business operations in such detail, form and scope as is consistent with good business practice and in accordance with GAAP. Section 8.11. Further Assurances. The Parent and the Borrower shall, at their cost and expense and upon request of the Administrative Agent, execute and deliver or cause to be executed and delivered, to the Administrative Agent such further instruments, documents and certificates consistent with the existing terms and conditions of the Loan Documents, and do and cause to be done such further acts that may be reasonably necessary or advisable in the reasonable opinion of the Administrative Agent to carry out more effectively the provisions and purposes of this Agreement and the other Loan Documents. Section 8.12. REIT Status. The Parent shall at all times maintain its status as a REIT and election to be treated as a REIT under the Internal Revenue Code. Section 8.13. Exchange Listing. The Parent shall maintain at least one class of common Equity Interest of the Parent having trading privileges on the New York Stock Exchange or the American Stock Exchange or which is subject to price


 
87 LEGAL02/44946491v5 quotations on the over-the-counter market as reported by the National Association of Securities Dealers Automated Quotation System. Section 8.14. Additional Guarantors. (a) Prior to the Investment Grade Rating Date and within 30 days of any Person becoming a Material Subsidiary or an Accommodation Subsidiary after the Effective Date, the Borrower shall deliver to the Administrative Agent each of the following items, each in form and substance satisfactory to the Administrative Agent: (i) an Accession Agreement executed by such Subsidiary and (ii) the items with respect to such Subsidiary that would have been delivered under Sections 6.1.(a)(iv) through (viii), 6.1.(e) and 6.1.(f) if such Subsidiary had been a Guarantor on the Effective Date; provided, however, promptly (and in any event within 30 days) upon any Excluded Subsidiary that is a Material Subsidiary ceasing to be subject to the restriction which prevented it from delivering an Accession Agreement pursuant to this Section, such Subsidiary shall comply with the provisions of this Section. (b) On and at all times after the Investment Grade Rating Date, the Borrower shall cause any Subsidiary that is not already a Guarantor and to which any of the following conditions applies to become a Guarantor by delivering to the Administrative Agent each of the following items, each in form and substance satisfactory to the Administrative Agent: (i) an Accession Agreement executed by such Subsidiary and (ii) the items with respect to such Subsidiary that would have been delivered under Sections 6.1.(a)(iv) through (viii), 6.1.(e) and 6.1.(f) if such Subsidiary had been a Guarantor on the Effective Date: (i) such Subsidiary Guarantees, or otherwise becomes obligated in respect of, any Indebtedness of the Parent, the Borrower or any other Subsidiary of the Parent or the Borrower; or (ii) (A) such Subsidiary owns an Unencumbered Property (including, for the avoidance of doubt, any Accommodation Subsidiary) and (B) such Subsidiary, or any other Subsidiary that directly or indirectly owns any Equity Interests in such Subsidiary, has incurred, acquired or suffered to exist any Indebtedness. (c) The Borrower may, at its option, cause any Subsidiary that is not already a Guarantor to become a Guarantor by delivering to the Administrative Agent (i) an Accession Agreement executed by such Subsidiary and (ii) the items with respect to such Subsidiary that would have been delivered under Sections 6.1.(a)(iv) through (viii), 6.1.(e) and 6.1.(f) if such Subsidiary had been a Guarantor on the Effective Date. Section 8.15. Release of Guarantors. The Borrower may request in writing that the Administrative Agent release, and upon receipt of such request the Administrative Agent shall release (subject to the terms of the Guaranty), a Guarantor (other than the Parent) from the Guaranty so long as: (i) either (A) the Investment Grade Rating Date has occurred or (B) prior to an Investment Grade Rating Date, such Guarantor has ceased to be, or simultaneously with its release from the Guaranty will cease to be, a Material Subsidiary; (ii) such Guarantor is not otherwise required to be a party to the Guaranty under: (A) prior to the Investment Grade Rating Date, Section 8.14.(a) or (B) on or after the Investment Grade Rating Date, Section 8.14.(b); (iii) no Default or Event of Default shall then be in existence or would occur as a result of such release, including without limitation, a Default or Event of Default resulting from a violation of any of the covenants contained in Section 10.1.; (iv) the representations and warranties made or deemed made by the Borrower and each other Loan Party in the Loan Documents to which any of them is a party, shall be true and correct on and


 
88 LEGAL02/44946491v5 as of the date of such release with the same force and effect as if made on and as of such date except to the extent that such representations and warranties expressly relate solely to an earlier date (in which case such representations and warranties shall have been true and accurate on and as of such earlier date) and except for changes in factual circumstances not prohibited under the Loan Documents; and (v) the Administrative Agent shall have received such written request at least 10 Business Days (or such shorter period as may be acceptable to the Administrative Agent) prior to the requested date of release. Delivery by the Borrower to the Administrative Agent of any such request shall constitute a representation by the Borrower that the matters set forth in the preceding sentence (both as of the date of the giving of such request and as of the date of the effectiveness of such request) are true and correct with respect to such request. The Administrative Agent agrees to furnish to the Borrower, at the Borrower’s request and at the Borrower’s sole cost and expense, any release, termination, or other agreement or document evidencing the foregoing release as may be reasonably requested by the Borrower. Section 8.16. Compliance with Anti-Corruption Laws; Beneficial Ownership Regulation, Anti-Money Laundering Laws and Sanctions. The Parent and the Borrower will (a) maintain in effect and enforce policies and procedures reasonably designed to promote and achieve compliance by the Parent, the Borrower, their respective Subsidiaries and their respective directors, officers, employees and agents with applicable Anti-Corruption Laws, Anti-Money Laundering Laws and Sanctions, (b) notify the Administrative Agent and each Lender that previously received a Beneficial Ownership Certification, if any, of any change in the information provided in the Beneficial Ownership Certification that would result in a change to the list of beneficial owners identified therein and (c) promptly upon the reasonable request of the Administrative Agent or any Lender, provide the Administrative Agent or such Lender, as the case may be, any information or documentation requested by it for purposes of complying with the Beneficial Ownership Regulation. ARTICLE IX. INFORMATION For so long as this Agreement is in effect, unless the appropriate Lenders shall otherwise consent in the manner set forth in Section 13.6., the Borrower shall furnish to the Administrative Agent for distribution to each of the Lenders: Section 9.1. Quarterly Financial Statements. As soon as available and in any event within 5 days after the same is required to be filed with the Securities and Exchange Commission (but in no event later than 45 days after the end of each of the first, second and third fiscal quarters of the Parent) commencing with the fiscal quarter ending September 30, 2022, the unaudited consolidated balance sheet of the Parent and its Subsidiaries as at the end of such period and the related unaudited consolidated statements of income and cash flows of the Parent and its Subsidiaries for such period, setting forth in each case in comparative form the figures as of the end of and for the corresponding periods of the previous fiscal year, all of which shall be certified by the chief financial officer or chief accounting officer of the Parent, in his or her opinion, to present fairly, in accordance with GAAP and in all material respects, the consolidated financial position of the Parent and its Subsidiaries as at the date thereof and the results of operations for such period (subject to normal year-end audit adjustments); provided, however, the Parent shall not be required to deliver an item required under this Section if such item is contained in a Form 10-Q filed by the Parent with the Securities and Exchange Commission (or any Governmental Authority substituted therefore) and is publicly available to the Administrative Agent and the Lenders.


 
89 LEGAL02/44946491v5 Section 9.2. Year-End Statements. As soon as available and in any event within 5 days after the same is required to be filed with the Securities and Exchange Commission (but in no event later than 120 days after the end of each fiscal year of the Parent), the audited consolidated balance sheet of the Parent and its Subsidiaries as at the end of such fiscal year and the related audited consolidated statements of income, shareholders’ equity and cash flows of the Parent and its Subsidiaries for such fiscal year, setting forth in comparative form the figures as at the end of and for the previous fiscal year, all of which shall be (a) certified by the chief financial officer or chief accounting officer of the Parent, in his or her opinion, to present fairly, in accordance with GAAP and in all material respects, the consolidated financial position of the Parent, the Borrower and its other Subsidiaries as at the date thereof and the results of operations for such period and (b) accompanied by the report thereon of an Approved Accounting Firm, whose certificate shall be unqualified and in scope and substance reasonably satisfactory to the Administrative Agent and who shall have authorized the Borrower to deliver such financial statements and certification thereof to the Administrative Agent and the Lenders pursuant to this Agreement; provided, however, the Parent shall not be required to deliver an item required under this Section if such item is contained in a Form 10-K filed by the Parent with the Securities and Exchange Commission (or any Governmental Authority substituted therefore) and is publicly available to the Administrative Agent and the Lenders. Section 9.3. Compliance Certificate. At the time financial statements are furnished pursuant to Sections 9.1. and 9.2., and if the Requisite Lenders reasonably believe that an Event of Default specified in any of Sections 11.1.(a), 11.1.(b), 11.1.(c)(1) resulting from noncompliance with Section 10.1., and 11.1.(f) or a Default specified in Section 11.1.(g) may occur, then within 10 days of the Administrative Agent’s request with respect to any other fiscal period, a certificate substantially in the form of Exhibit K (a “Compliance Certificate”) executed by the chief financial officer or chief accounting officer of the Parent, among other things, (a) setting forth in reasonable detail as of the end of such quarterly accounting period, fiscal year, or other fiscal period, as the case may be, the calculations required to establish whether the Borrower was in compliance with the covenants contained in Sections 10.1. and 10.2.; and (b) stating that, to the best of his or her knowledge, information and belief after due inquiry, no Default, Event of Default or breach of any covenant under this Agreement exists, or, if such is not the case, specifying such Default or Event of Default and its nature, when it occurred, whether it is continuing and the steps being taken by the Borrower with respect to such event, condition or failure. Together with the delivery of each Compliance Certificate, the Borrower shall deliver (A) a list of all Persons that have become a Material Subsidiary or a Significant Subsidiary since the date of the Compliance Certificate most recently delivered by the Borrower hereunder and (B) a report of newly acquired Properties, including each such property’s name, address, number of keys, Net Operating Income for the period of four consecutive fiscal quarters most recently ending, the purchase price, and the principal amount of the mortgage debt as of the date of such Compliance Certificate, if any, since the date of the Compliance Certificate most recently delivered by the Borrower hereunder. Section 9.4. Other Information. (a) Management Reports. Promptly upon receipt thereof, copies of all reports, if any, submitted to the Parent or its Board of Directors by its independent public accountants, including without limitation, any management report; (b) Securities Filings. Within 5 Business Days of the filing thereof, copies of all registration statements (excluding the exhibits thereto (unless reasonably requested by the Administrative Agent) and any registration statements on Form S-8 or its equivalent), reports on Forms 10-K, 10-Q and 8-K (or their


 
90 LEGAL02/44946491v5 equivalents) and all other periodic reports which the Parent, the Borrower, any other Loan Party or any other Subsidiary shall file with the Securities and Exchange Commission (or any Governmental Authority substituted therefor) or any national securities exchange. The materials described in this subsection shall be deemed to have been delivered to each Lender if same are contained in a filing by the Parent with the SEC and is publicly available to the Administrative Agent and the Lenders, or if same are otherwise available on Parent’s website without charge; (c) Shareholder Information. Promptly upon the mailing thereof to the shareholders of the Parent generally, copies of all financial statements, reports and proxy statements so mailed. The materials described in this subsection shall be deemed to have been delivered to each Lender if same are contained in a filing by the Parent with the Securities and Exchange Commission (or any Governmental Authority substituted therefor) and is publicly available to the Administrative Agent and the Lenders, or if same are otherwise available on Parent’s website; (d) Partnership Information. To the extent not delivered in connection with clause (c) above, promptly upon the mailing thereof to the partners of the Borrower generally, copies of all financial statements, reports and proxy statements so mailed; (e) [reserved]; (f) Litigation. To the extent the Parent, the Borrower, any other Loan Party or any other Subsidiary is aware of the same, prompt notice of the commencement of any proceeding or investigation by or before any Governmental Authority and any action or proceeding in any court or other tribunal or before any arbitrator against or in any other way relating adversely to, or adversely affecting, such Person or any of its respective properties, assets or businesses which could reasonably be expected to have a Material Adverse Effect, and prompt notice of the receipt of notice that any United States income tax returns of the Parent, the Borrower, any other Loan Party or any other Subsidiary are being audited; (g) Change of Management or Financial Condition. Prompt notice of any change in the senior management of the Parent or the Borrower and any change in the business, assets, liabilities, financial condition or results of operations of the Parent, the Borrower, any other Loan Party or any other Subsidiary which has had, or could reasonably be expected to have, a Material Adverse Effect; (h) Default. Notice of the occurrence of any of the following promptly upon a Responsible Officer of the Parent obtaining knowledge thereof: (i) any Default or Event of Default or (ii) any event which with the passage of time, the giving of notice, or otherwise, would permit any party to a Material Contract to terminate such Material Contract; (i) Judgments. Prompt notice of any order, judgment or decree in excess of $7,500,000 having been entered against the Parent, the Borrower, any other Loan Party or any other Subsidiary or any of their respective properties or assets; (j) Notice of Violation of Law. Prompt notice if the Parent, the Borrower or any other Subsidiary shall receive any notification from any Governmental Authority alleging a violation of any Applicable Law or any inquiry which, in either case, could reasonably be expected to have a Material Adverse Effect; (k) Material Contracts. Promptly upon entering into any Material Contract after the Agreement Date (other than a Material Contract evidencing Indebtedness), a copy to the Administrative Agent of such Material Contract unless such Material Contract is otherwise publicly available to the Administrative Agent in a Form 10-K, 10-Q and/or 8-K (or their equivalents) or any other periodic report


 
91 LEGAL02/44946491v5 which the Parent, the Borrower, or any other Subsidiary files with the Securities and Exchange Commission; provided, that the Borrower shall not be required to deliver to the Administrative Agent a copy of any Material Contract that contains a confidentiality provision prohibiting such disclosure; provided further that the Borrower shall use its commercially reasonable efforts to obtain the other party’s consent to disclose such Material Contract to the Administrative Agent and the Lenders; (l) ERISA. If any ERISA Event shall occur that individually, or together with any other ERISA Event that has occurred, could reasonably be expected to result in liability to any member of the ERISA Group aggregating in excess of $10,000,000, a certificate of the chief executive officer or chief financial officer of the Parent setting forth details as to such occurrence and the action, if any, which the Parent or applicable member of the ERISA Group is required or proposes to take; (m) Material/Significant Subsidiary. Prompt notice of any Person becoming a Material Subsidiary or a Significant Subsidiary; (n) Material Asset Sales. Prompt notice of the sale, transfer or other disposition of any assets having an undepreciated book value of at least $45,000,000 of the Parent, the Borrower, any Subsidiary or any other Loan Party to any Person other than the Parent, the Borrower, any Subsidiary or any other Loan Party; (o) Ownership Share of Subsidiaries and Unconsolidated Affiliates. Promptly upon the request of the Administrative Agent, evidence of the Parent’s calculation of the Ownership Share with respect to a Subsidiary or an Unconsolidated Affiliate, such evidence to be in form and detail satisfactory to the Administrative Agent; (p) Projections and Budgets. Within ninety (90) days after the end of each calendar year ending prior to the Termination Date, a schedule summarizing the gross operating revenues, gross operating expenses, Net Operating Income, FF&E Reserves and Adjusted NOI, along with the average daily rate, occupancy levels and revenue per available room on an individual basis for each Unencumbered Property; (q) PATRIOT Act Information. Promptly upon the request thereof, such other information and documentation required under applicable “know your customer” rules and regulations, the PATRIOT Act or any applicable Anti-Money Laundering Laws, in each case as from time to time reasonably requested by the Administrative Agent or any Lender; and (r) Other Information. From time to time and promptly upon each request, such data, certificates, reports, statements, opinions of counsel, documents or further information regarding any Property or the business, assets, liabilities, financial condition, results of operations or business prospects of the Parent, the Borrower, any other Loan Party or any other Subsidiary as the Administrative Agent or any Lender may reasonably request (subject to limitations imposed under confidentiality requirements and agreements to which the Parent, Borrower or a Subsidiary is subject). Section 9.5. Electronic Delivery of Certain Information. (a) Documents required to be delivered pursuant to the Loan Documents shall be delivered by electronic communication and delivery, including, the Internet, e-mail or intranet websites to which the Administrative Agent and each Lender have access (including a commercial, third-party website or a website sponsored or hosted by the Administrative Agent or the Borrower) provided that the foregoing shall not apply to (i) notices to any Lender (or any Issuing Bank) pursuant to Article II. and (ii) any Lender that has notified the Administrative Agent and the Borrower that it cannot or does not want to receive electronic communications. The Administrative Agent or the Borrower may, in its discretion, agree to accept notices


 
92 LEGAL02/44946491v5 and other communications to it hereunder by electronic delivery pursuant to procedures approved by it for all or particular notices or communications. Documents or notices delivered electronically shall be deemed to have been delivered twenty-four (24) hours after the date and time on which the Administrative Agent or the Borrower posts such documents or the documents become available on a commercial website and the Administrative Agent or Borrower notifies each Lender of said posting and provides a link thereto provided if such notice or other communication is not sent or posted during the normal business hours of the recipient, said posting date and time shall be deemed to have commenced as of 9:00 a.m. Pacific time on the opening of business on the next business day for the recipient. The Administrative Agent shall have no obligation to request the delivery of or to maintain paper copies of the documents delivered electronically, and in any event shall have no responsibility to monitor compliance by the Borrower with any such request for delivery. Each Lender shall be solely responsible for requesting delivery to it of paper copies and maintaining its paper or electronic documents. (b) Documents required to be delivered pursuant to Article II. may be delivered electronically to a website provided for such purpose by the Administrative Agent pursuant to the procedures provided to the Borrower by the Administrative Agent. Section 9.6. Public/Private Information. The Borrower shall cooperate with the Administrative Agent in connection with the publication of certain materials and/or information provided by or on behalf of the Borrower. Documents required to be delivered pursuant to the Loan Documents shall be delivered by or on behalf of the Borrower to the Administrative Agent and the Lenders (collectively, “Information Materials”) pursuant to this Article and the Borrower shall designate Information Materials (a) that are either available to the public or not material with respect to the Borrower and its Subsidiaries or any of their respective securities for purposes of United States federal and state securities laws, as “Public Information” and (b) that are not Public Information as “Private Information”. Section 9.7. USA Patriot Act Notice; Compliance. The Administrative Agent and each Lender hereby notifies the Borrower that pursuant to the requirements of the PATRIOT Act, the Beneficial Ownership Regulation or any other Anti-Money Laundering Laws, each of them is required to obtain, verify and record information that identifies each Loan Party, which information includes the name and address of each Loan Party and other information that will allow such Lender to identify each Loan Party in accordance with the PATRIOT Act, the Beneficial Ownership Regulation or such Anti-Money Laundering Laws. ARTICLE X. NEGATIVE COVENANTS For so long as this Agreement is in effect, unless the appropriate Lenders shall otherwise consent in the manner set forth in Section 13.6., the Parent and the Borrower shall comply with the following covenants in accordance with their respective terms: Section 10.1. Financial Covenants. (a) Maximum Leverage Ratio. The Parent and the Borrower shall not permit the Leverage Ratio to exceed 60.0% at any time; provided, however, that the Borrower shall have the option, exercisable two times, upon written notice from the Borrower to the Administrative Agent that the Borrower is exercising such option, to elect that the Leverage Ratio may exceed 60.0% for a period not to exceed two (2) full fiscal quarters, such period to commence on the date set forth in such notice (such period, the “Leverage Ratio Surge Period”), so long as (i) the Borrower has delivered a written notice to the


 
93 LEGAL02/44946491v5 Administrative Agent that the Borrower is exercising its option under this subsection (a), (ii) the Leverage Ratio does not exceed 65.0% at any time during the Leverage Ratio Surge Period and (iii) a Leverage Surge Period was not in effect for the fiscal quarter immediately preceding the Borrower’s election. The Borrower shall have the option to exercise both a Leverage Ratio Surge Period and an Unencumbered Leverage Surge Period in the same notice. (b) Minimum Fixed Charge Coverage Ratio. The Parent and the Borrower shall not at any time permit the ratio of (i) Adjusted EBITDA of the Parent and its Subsidiaries for the period of twelve consecutive fiscal months most recently ending to (ii) Fixed Charges for such period, to be less than 1.50 to 1.00. (c) Secured Indebtedness. The Parent and the Borrower shall not permit the aggregate amount of Secured Indebtedness of the Parent and its Subsidiaries determined on a consolidated basis to exceed 45% of Total Asset Value at any time. (d) Adjusted Total Asset Value. Prior to the Investment Grade Rating Date, the Parent and the Borrower shall not permit the amount of Adjusted Total Asset Value attributable to assets directly owned by the Borrower and the Guarantors to be less than 90.0% of Adjusted Total Asset Value at any time. (e) Unencumbered Leverage Ratio. The Parent and the Borrower shall not permit the Unencumbered Leverage Ratio to exceed 60.0% at any time; provided, however, that, the Borrower shall have the option, exercisable two times, upon written notice from the Borrower to the Administrative Agent that the Borrower is exercising such option, to elect that the Unencumbered Leverage Ratio may exceed 60.0% for a period not to exceed two (2) full fiscal quarters, such period to commence on the date set forth in such notice (such period, the “Unencumbered Leverage Ratio Surge Period”), so long as (i) the Borrower has delivered a written notice to the Administrative Agent that the Borrower is exercising its option under this subsection (a), (ii) the Unencumbered Leverage Ratio does not exceed 65.0% at any time during the Unencumbered Leverage Ratio Surge Period, (iii) the Borrower completed a Material Acquisition which resulted in such ratio (after giving effect to such Material Acquisition) exceeding 60% at any time during the fiscal quarter in which such Material Acquisition took place, and (iv) an Unencumbered Leverage Surge Period was not in effect for the fiscal quarter immediately preceding the Borrower’s election. The Borrower shall have the option to exercise both an Unencumbered Leverage Ratio Surge Period and a Leverage Ratio Surge Period in the same notice. (f) Unencumbered Implied Debt Service Coverage Ratio. The Parent and the Borrower shall not at any time permit the ratio of (i) Adjusted NOI for Unencumbered Properties for the period of twelve consecutive fiscal months most recently ending (provided that, to the extent the Adjusted NOI from Tranquility Bay would exceed 5.0% of the total Adjusted NOI from all Unencumbered Properties, such excess shall be excluded) to (ii) Implied Debt Service for the aggregate principal balance of all Indebtedness (excluding Nonrecourse Indebtedness and Indebtedness to the extent owing among the Parent and/or any of its Subsidiaries but including Secured Recourse Indebtedness, the aggregate principal amount of all Loans and the aggregate amount of all Letter of Credit Liabilities) of the Parent and the Ownership share of all such Indebtedness of its Subsidiaries for such period, to be less than 1.20 to 1.00. Section 10.2. Restricted Payments. Subject to the following sentence, if an Event of Default exists, the Parent shall not, and shall not permit any of its Subsidiaries to, declare or make any Restricted Payments except that, subject to the following sentence, (x) the Borrower may declare and make cash distributions to the Parent and other holders of partnership interests in the Borrower, and the Parent may declare and make cash distributions to its shareholders, each, in an aggregate amount not to exceed the minimum amount necessary for the Parent


 
94 LEGAL02/44946491v5 to remain in compliance with Section 8.12. and (y) Subsidiaries may pay Restricted Payments to the Parent, the Borrower or any other Subsidiary. If an Event of Default specified in Section 11.1.(a), Section 11.1.(f) or Section 11.1.(g) shall exist, or if as a result of the occurrence of any other Event of Default any of the Obligations have been accelerated pursuant to Section 11.2.(a), the Parent and the Borrower shall not, and shall not permit any Subsidiary to, make any Restricted Payments to any Person except that Subsidiaries may pay Restricted Payments to the Parent, the Borrower or any other Subsidiary. Section 10.3. Indebtedness. The Parent and the Borrower shall not, and shall not permit any Subsidiary to, incur, assume, or otherwise become obligated in respect of any Indebtedness after the Agreement Date if immediately prior to the assumption, incurring or becoming obligated in respect thereof, or immediately thereafter and after giving effect thereto, a Default or Event of Default is or would be in existence, including without limitation, an Event of Default resulting from a violation of any of the covenants contained in Section 10.1. Section 10.4. Intentionally Omitted. Section 10.5. Investments Generally. The Parent and the Borrower shall not, and shall not permit any other Loan Party or any other Subsidiary to, directly or indirectly, acquire, make or purchase any Investment, or permit any Investment of such Person to be outstanding on and after the Agreement Date, other than the following: (a) Investments in Subsidiaries; (b) Investments to acquire Equity Interests of a Subsidiary or any other Person who after giving effect to such acquisition would be a Subsidiary, so long as in each case immediately prior to such Investment, and after giving effect thereto, no Default or Event of Default is or would be in existence; (c) Investments in Unconsolidated Affiliates and other Persons that are not Subsidiaries, Development/Redevelopment Properties, Unimproved Land and Mortgage Receivables; (d) Investments in Cash Equivalents; (e) intercompany Indebtedness among (i) the Parent and the Borrower and (ii) the Borrower and its Wholly Owned Subsidiaries provided that such Indebtedness is permitted by the terms of Section 10.3.; (f) Guarantees incurred by the Borrower or any Guarantor in respect of Unsecured Indebtedness of the Borrower, the Parent or any other Guarantor that is otherwise permitted by Section 10.3.; (g) loans and advances to employees for moving, entertainment, travel and other similar expenses in the ordinary course of business consistent with past practices; and (h) any other Investment as long as immediately prior to making such Investment, and immediately thereafter and after giving effect thereto, no Default or Event of Default is or would be in existence.


 
95 LEGAL02/44946491v5 Section 10.6. Negative Pledge. (a) The Parent and the Borrower shall not, and shall not permit any other Loan Party or any other Subsidiary to, create, assume, or incur any Lien (other than Permitted Liens and Liens on assets of an Excluded Subsidiary securing the Indebtedness which causes such Subsidiary to be an Excluded Subsidiary) upon any of its properties, assets, income or profits of any character whether now owned or hereafter acquired if immediately prior to the creation, assumption or incurring of such Lien, or immediately thereafter, a Default or Event of Default is or would be in existence. (b) The Parent and the Borrower shall not, and shall not permit any other Loan Party or any other Subsidiary (other than an Excluded Subsidiary) to, enter into, assume or otherwise be bound by any Negative Pledge except for a Negative Pledge contained in any agreement (i)(x) evidencing Indebtedness which the Parent, the Borrower, such other Loan Party or such Subsidiary may create, incur, assume, or permit or suffer to exist under Section 10.3., (y) which Indebtedness is secured by a Lien permitted to exist, and (z) which prohibits the creation of any other Lien on only the property securing such Indebtedness as of the date such agreement was entered into; (ii) consisting of customary provisions in leases and other contracts restricting the assignment thereof; (iii) relating to the sale of a Subsidiary or assets pending such sale, provided that in any such case the Negative Pledge applies only to the Subsidiary or the assets that are the subject of such sale; or (iv) that evidences Unsecured Indebtedness which contains restrictions on encumbering assets that are substantially similar to, or less restrictive than, those restrictions contained in the Loan Documents. (c) The Parent and the Borrower shall not, and shall not permit any other Loan Party or any other Subsidiary (other than an Excluded Subsidiary) to, create or otherwise cause or suffer to exist or become effective any consensual encumbrance or restriction of any kind on the ability of any Subsidiary (other than an Excluded Subsidiary) to: (i) pay dividends or make any other distribution on any of such Subsidiary’s capital stock or other equity interests owned by the Borrower or any Subsidiary; (ii) pay any Indebtedness owed to the Parent, the Borrower or any other Subsidiary; (iii) make loans or advances to the Parent, the Borrower or any other Subsidiary; or (iv) transfer any of its property or assets to the Parent, the Borrower or any other Subsidiary, except for any such encumbrances or restrictions, (A) contained in agreements relating to the sale of a Subsidiary or assets pending such sale, or relating to Indebtedness secured by a Lien on assets that the Borrower or such Subsidiary may create, incur, assume, or permit or suffer to exist under Sections 10.3. and 10.6.(a), provided that in any such case the encumbrances and restrictions apply only to the Subsidiary or the assets that are the subject of such sale or Lien, as the case may be, (B) set forth in the organizational documents or other agreements binding on or applicable to any Excluded Subsidiary or any Subsidiary that is not a Wholly Owned Subsidiary (but only to the extent such encumbrance or restriction covers any Equity Interest in such Subsidiary or the property or assets of such Subsidiary), (C) contained in an agreement that governs an Investment in an Unconsolidated Affiliate (but only to the extent such encumbrance or restriction covers any Equity Interest in such Unconsolidated Affiliate) or (D) in any other agreement (1) evidencing Unsecured Indebtedness that the Borrower, any other Loan Party or any other Subsidiary may create, incur, assume or permit or suffer to exist under this Agreement and (2) containing encumbrances and restrictions imposed in connection with such Unsecured Indebtedness that are either substantially similar to, or less restrictive than, such encumbrances and restrictions set forth in the Loan Documents. Section 10.7. Merger, Consolidation, Sales of Assets and Other Arrangements. The Parent and the Borrower shall not, and shall not permit any other Loan Party or any other Subsidiary to: (i) enter into any transaction of merger or consolidation; (ii) liquidate, windup or dissolve itself (or suffer any liquidation or dissolution); or (iii) convey, sell, lease, sublease, transfer or otherwise dispose of, in one transaction or a series of transactions, all or any substantial part of its business or assets,


 
96 LEGAL02/44946491v5 or the capital stock of or other Equity Interests in any of its Subsidiaries, whether now owned or hereafter acquired; provided, however, that: (a) any of the actions described in the immediately preceding clauses (i) through (iii) may be taken with respect to any Subsidiary so long as (x) immediately prior to the taking of such action, and immediately thereafter and after giving effect thereto, no Default or Event of Default is or would be in existence, and (y) if such action includes the sale of all Equity Interests in a Subsidiary that is a Guarantor owned directly or indirectly by the Parent, such Subsidiary can and will be released from the Guaranty in accordance with Section 8.15; (b) the Parent, the Borrower, the other Loan Parties and the other Subsidiaries may lease and sublease their respective assets, as lessor or sublessor (as the case may be), in the ordinary course of their business; (c) a Person may merge with a Loan Party so long as (i) the survivor of such merger is such Loan Party or becomes a Loan Party at the time of such merger (provided, that the foregoing shall not be construed to allow the Parent or the Borrower to merge and not be the surviving party to such merger without the prior written consent of the Administrative Agent and each Lender in accordance with Section 13.5.(a)), (ii) immediately prior to such merger, and immediately thereafter and after giving effect thereto, (x) no Default or Event of Default is or would be in existence, including, without limitation, a Default or Event of Default resulting from a breach of Section 10.1. and (y) the representations and warranties made or deemed made by the Borrower and each other Loan Party in the Loan Documents to which any of them is a party are and shall be true and correct in all material respects, except to the extent that such representations and warranties expressly relate solely to an earlier date (in which case such representations and warranties shall have been true and correct in all material respects on and as of such earlier date) and except for changes in factual circumstances not prohibited under the Loan Documents, (iii) the Borrower shall have given the Administrative Agent at least 30-days’ prior written notice of such merger, such notice to include a certification as to the matters described in the immediately preceding clause (ii) (except that such prior notice shall not be required in the case of the merger of a Subsidiary that does not own an Unencumbered Property with and into a Loan Party but the Borrower shall give the Administrative Agent notice of any such merger promptly following the effectiveness of such merger) and (iv) at the time the Borrower gives notice pursuant to clause (i) of this subsection, the Borrower shall have delivered to the Administrative Agent for distribution to each of the Lenders a Compliance Certificate, calculated on a pro forma basis, evidencing the continued compliance by the Loan Parties, as applicable, with the terms and conditions of this Agreement and the other Loan Documents, including without limitation, the financial covenants contained in Section 10.1., after giving effect to such consolidation, merger, acquisition, Investment, sale, lease or other transfer and any prepayment of Loans to be made in connection therewith; and (d) the Parent, the Borrower and each other Subsidiary may sell, transfer or dispose of assets among themselves. Further, no Loan Party nor any Subsidiary, shall enter into any sale-leaseback transactions or other transaction by which such Person shall remain liable as lessee (or the economic equivalent thereof) of any real or personal property that it has sold or leased to another Person. Section 10.8. Fiscal Year. The Parent shall not change its fiscal year from that in effect as of the Agreement Date.


 
97 LEGAL02/44946491v5 Section 10.9. Modifications of Material Contracts. The Parent and the Borrower shall not enter into, and shall not permit any Subsidiary or other Loan Party to enter into, any amendment or modification to any Material Contract which could reasonably be expected to have a Material Adverse Effect. Section 10.10. Modifications of Organizational Documents. The Parent and the Borrower shall not, and shall not permit any other Loan Party or any other Subsidiary to, amend, supplement, restate or otherwise modify its certificate or articles of incorporation or formation, by-laws, operating agreement, declaration of trust, partnership agreement or other applicable organizational document if such amendment, supplement, restatement or other modification (a) is materially adverse to the interest of the Administrative Agent, the Issuing Banks or the Lenders or (b) could reasonably be expected to have a Material Adverse Effect. Section 10.11. Transactions with Affiliates. The Parent and the Borrower shall not permit to exist or enter into, and shall not permit any other Loan Party or any other Subsidiary to permit to exist or enter into, any transaction (including the purchase, sale, lease or exchange of any property or the rendering of any service) with any Affiliate (other than the Parent, the Borrower, any other Loan Party or any Wholly Owned Subsidiary), except transactions pursuant to the reasonable requirements of the business of the Parent, the Borrower, such other Loan Party or such other Subsidiary and upon fair and reasonable terms which are no less favorable to the Parent, the Borrower, such other Loan Party or such other Subsidiary, as applicable, than would be obtained in a comparable arm’s length transaction with a Person that is not an Affiliate. Section 10.12. ERISA Exemptions. The Parent and the Borrower shall not, and shall not permit any other Loan Party or any other Subsidiary to, permit any of its respective assets to become or be deemed to be “plan assets” within the meaning of ERISA, the Internal Revenue Code and the respective regulations promulgated thereunder. The Parent and the Borrower shall not cause or permit to occur, and shall not permit any other member of the ERISA Group to cause or permit to occur, any ERISA Event if such ERISA Event could reasonably be expected to have a Material Adverse Effect. Section 10.13. Environmental Matters. The Parent and the Borrower shall not, and shall not permit any other Loan Party, any other Subsidiary or any other Person to, use, generate, discharge, emit, manufacture, handle, process, store, release, transport, remove, dispose of or clean up any Hazardous Materials on, under or from the Properties in violation of any Environmental Law or in a manner that could reasonably be expected to lead to any Environmental Claim or pose a risk to human health or the environment which, in the case of any of the foregoing, could reasonably be expected to have a Material Adverse Effect. Nothing in this Section shall impose any obligation or liability whatsoever on the Administrative Agent or any Lender. Section 10.14. Derivatives Contracts. The Parent and the Borrower shall not, and shall not permit any other Loan Party or any other Subsidiary to, enter into or become obligated in respect of, Derivatives Contracts, other than Derivatives Contracts entered into by the Parent, the Borrower, any such Loan Party or any such Subsidiary in the ordinary course of business and which establish an effective hedge in respect of liabilities, commitments or


 
98 LEGAL02/44946491v5 assets held or reasonably anticipated by the Parent, the Borrower, such other Loan Party or such other Subsidiary. ARTICLE XI. DEFAULT Section 11.1. Events of Default. Each of the following shall constitute an Event of Default, whatever the reason for such event and whether it shall be voluntary or involuntary or be effected by operation of Applicable Law or pursuant to any judgment or order of any Governmental Authority: (a) Default in Payment of Principal. The Borrower shall fail to pay when due (whether upon demand, at maturity, by reason of acceleration or otherwise) the principal of any of the Loans, or any Reimbursement Obligation. (b) Default in Payment of Interest and Other Obligations. The Borrower shall fail to pay when due any interest on any of the Loans or any of the other payment Obligations owing by the Borrower under this Agreement, any other Loan Document or the Fee Letters or any other Loan Party shall fail to pay when due any payment Obligation owing by such other Loan Party under any Loan Document to which it is a party, and such failure shall continue for a period of 3 Business Days. (c) Default in Performance. (i) Any Loan Party shall fail to perform or observe any term, covenant, condition or agreement on its part to be performed or observed and contained in the last sentence of Section 8.8.(a), Section 8.8.(b), Section 9.4.(h), or Article X.; or (ii) Any Loan Party shall fail to perform or observe any term, covenant, condition or agreement contained in this Agreement or any other Loan Document to which it is a party and not otherwise mentioned in this Section, and in the case of this clause (ii) only, such failure shall continue for a period of 30 days after the earlier of (x) the date upon which a Responsible Officer of the Parent or the Borrower obtains knowledge of such failure or (y) the date upon which the Parent or any other Loan Party has received written notice of such failure from the Administrative Agent. (d) Misrepresentations. Any written statement, representation or warranty made or deemed made by or on behalf of any Loan Party under this Agreement or under any other Loan Document, or any amendment hereto or thereto, or in any other writing or statement at any time furnished or made or deemed made by, or on behalf of, any Loan Party to the Administrative Agent, any Issuing Bank or any Lender, shall at any time prove to have been incorrect or misleading, in light of the circumstances in which made or deemed made, in any material respect (or, to the extent qualified by materiality or Material Adverse Effect, in any respect) when furnished or made or deemed made. (e) Indebtedness Cross-Default; Derivatives Contracts. (i) The Borrower, any other Loan Party or any other Subsidiary shall fail to pay when due and payable, within any applicable grace or cure period, the principal of, or interest on, any Indebtedness (other than the Loans and Reimbursement Obligations) having an aggregate outstanding principal amount (or, in the case of any Derivatives Contract, having, without regard to the effect of any close-out netting provision, a Derivatives Termination Value), in each case,


 
99 LEGAL02/44946491v5 individually or in the aggregate with all other Indebtedness as to which such a failure exists, of $50,000,000 or more (all such Indebtedness being “Material Indebtedness”); or (ii) (x) The maturity of any Material Indebtedness shall have been accelerated in accordance with the provisions of any indenture, contract or instrument evidencing, providing for the creation of or otherwise concerning such Material Indebtedness or (y) any Material Indebtedness shall have been required to be prepaid, repurchased, redeemed or defeased prior to the stated maturity thereof; or (iii) Any other event shall have occurred and be continuing which would permit any holder or holders of any Material Indebtedness, any trustee or agent acting on behalf of such holder or holders or any other Person, to accelerate the maturity of any such Material Indebtedness or require any such Material Indebtedness to be prepaid, repurchased, redeemed or defeased prior to its stated maturity; or (iv) There occurs an “Event of Default” under and as defined in any Derivatives Contract as to which the Borrower, any Loan Party or any other Subsidiary is a “Defaulting Party” (as defined therein), or there occurs an “Early Termination Date” (as defined therein) in respect of any such Derivatives Contract as a result of a “Termination Event” (as defined therein) as to which the Borrower or any of its Subsidiaries is an “Affected Party” (as defined therein), in each case, if the Derivatives Termination Value payable by the Borrower, any other Loan Party or any other Subsidiary exceeds $15,000,000 in the aggregate. (f) Voluntary Bankruptcy Proceeding. The Borrower, any other Loan Party or any Significant Subsidiary shall: (i) commence a voluntary case under the Bankruptcy Code or other federal bankruptcy laws (as now or hereafter in effect); (ii) file a petition seeking to take advantage of any other Applicable Laws, domestic or foreign, relating to bankruptcy, insolvency, reorganization, winding-up, or composition or adjustment of debts; (iii) consent to, or fail to contest in a timely and appropriate manner, any petition filed against it in an involuntary case under such bankruptcy laws or other Applicable Laws or consent to any proceeding or action described in the immediately following subsection; (iv) apply for or consent to, or fail to contest in a timely and appropriate manner, the appointment of, or the taking of possession by, a receiver, custodian, trustee, or liquidator of itself or of a substantial part of its property, domestic or foreign; (v) admit in writing its inability to pay its debts as they become due; (vi) make a general assignment for the benefit of creditors; (vii) make a conveyance fraudulent as to creditors under any Applicable Law; or (viii) take any corporate or partnership action for the purpose of effecting any of the foregoing. (g) Involuntary Bankruptcy Proceeding. A case or other proceeding shall be commenced against any Loan Party or any other Significant Subsidiary in any court of competent jurisdiction seeking: (i) relief under the Bankruptcy Code or other federal bankruptcy laws (as now or hereafter in effect) or under any other Applicable Laws, domestic or foreign, relating to bankruptcy, insolvency, reorganization, winding-up, or composition or adjustment of debts; or (ii) the appointment of a trustee, receiver, custodian, liquidator or the like of such Person, or of all or any substantial part of the assets, domestic or foreign, of such Person, and such case or proceeding shall continue undismissed or unstayed for a period of 60 consecutive days, or an order granting the remedy or other relief requested in such case or proceeding against such Loan Party or such Significant Subsidiary (including, but not limited to, an order for relief under such Bankruptcy Code or such other federal bankruptcy laws) shall be entered. (h) Revocation of Loan Documents. Any Loan Party shall (or shall attempt to) disavow, revoke or terminate any Loan Document or the Fee Letters to which it is a party or shall otherwise challenge or contest in any action, suit or proceeding in any court or before any Governmental Authority the validity


 
100 LEGAL02/44946491v5 or enforceability of any Loan Document or the Fee Letters, or any Loan Document or the Fee Letters shall cease to be in full force and effect (except as a result of the express terms thereof). (i) Judgment. A judgment or order for the payment of money or for an injunction shall be entered against the Borrower, any other Loan Party, or any other Subsidiary by any court or other tribunal and (i) such judgment or order shall continue for a period of 30 days without being paid, stayed or dismissed through appropriate appellate proceedings and (ii) either (A) the amount of such judgment or order for which insurance has not been acknowledged in writing by the applicable insurance carrier (or the amount as to which the insurer has denied liability) exceeds, individually or together with all other such outstanding judgments or orders entered against any Loan Parties or any other Subsidiary, $50,000,000 or (B) in the case of an injunction or other non-monetary judgment, such injunction or judgment or order could reasonably be expected to have a Material Adverse Effect. (j) Attachment. A warrant, writ of attachment, execution or similar process shall be issued against any property of any Loan Party or any other Subsidiary, which exceeds, individually or together with all other such warrants, writs, executions and processes, $50,000,000 in amount and such warrant, writ, execution or process shall not be paid, discharged, vacated, stayed or bonded for a period of 30 days; provided, however, that if a bond has been issued in favor of the claimant or other Person obtaining such warrant, writ, execution or process, the issuer of such bond shall execute a waiver or subordination agreement in form and substance satisfactory to the Administrative Agent pursuant to which the issuer of such bond subordinates its right of reimbursement, contribution or subrogation to the Obligations and waives or subordinates any Lien it may have on the assets of any Loan Party. (k) ERISA. (i) Any ERISA Event shall have occurred that results or could reasonably be expected to result in liability to any member of the ERISA Group aggregating in excess of $50,000,000; or (ii) The “benefit obligation” of all Plans exceeds the “fair market value of plan assets” for such Plans by more than $50,000,000, all as determined, and with such terms defined, in accordance with FASB ASC 715. (l) Loan Documents. An Event of Default (as defined therein) shall occur under any of the other Loan Documents. (m) Change of Control/Change in Management. (i) Any “person” or “group” (as such terms are used in Sections 13(d) and 14(d) of the Securities Exchange Act of 1934, as amended (the “Exchange Act”)), is or becomes the “beneficial owner” (as defined in Rules 13d-3 and 13d-5 under the Exchange Act, except that a Person will be deemed to have “beneficial ownership” of all securities that such Person has the right to acquire, whether such right is exercisable immediately or only after the passage of time), directly or indirectly, of more than 35% of the total voting power of the then outstanding voting stock of the Parent; (ii) During any period of 12 consecutive months ending after the Agreement Date, individuals who at the beginning of any such 12-month period constituted the Board of Directors of the Parent (together with any new directors whose election by such Board or whose nomination for election by the shareholders of the Parent was approved by a vote of a majority of the directors then still in office who were either directors at the beginning of such period or whose election or


 
101 LEGAL02/44946491v5 nomination for election was previously so approved) cease for any reason to constitute a majority of the Board of Directors of the Parent then in office; or (iii) The Parent or a Wholly Owned Subsidiary of the Parent shall cease to be the sole general partner of the Borrower or shall cease to have the sole and exclusive power to exercise all management and control over the Borrower. Section 11.2. Remedies Upon Event of Default. Upon the occurrence of an Event of Default the following provisions shall apply: (a) Acceleration; Termination of Facilities. (i) Automatic. Upon the occurrence of an Event of Default specified in Sections 11.1.(f) or 11.1.(g), (A)(1) the principal of, and all accrued interest on, the Loans and the Notes at the time outstanding, (2) an amount equal to the Stated Amount of all Letters of Credit outstanding as of the date of the occurrence of such Event of Default for deposit into the Letter of Credit Collateral Account pursuant to Section 11.5. and (3) all of the other Obligations, including, but not limited to, the other amounts owed to the Lenders and the Administrative Agent under this Agreement, the Notes or any of the other Loan Documents shall become immediately and automatically due and payable without presentment, demand, protest, or other notice of any kind, all of which are expressly waived by the Borrower on behalf of itself and the other Loan Parties, and (B) the Commitments, the Swingline Commitment, and the obligation of the Issuing Banks to issue Letters of Credit hereunder, shall all immediately and automatically terminate. (ii) Optional. If any other Event of Default shall exist, the Administrative Agent may, and at the direction of the Requisite Lenders shall: (A) declare (1) the principal of, and accrued interest on, the Loans and the Notes at the time outstanding, (2) an amount equal to the Stated Amount of all Letters of Credit outstanding as of the date of the occurrence of such Event of Default for deposit into the Letter of Credit Collateral Account pursuant to Section 11.5. and (3) all of the other Obligations, including, but not limited to, the other amounts owed to the Lenders and the Administrative Agent under this Agreement, the Notes or any of the other Loan Documents to be forthwith due and payable, whereupon the same shall immediately become due and payable without presentment, demand, protest or other notice of any kind, all of which are expressly waived by the Borrower on behalf of itself and the other Loan Parties, and (B) terminate the Commitments and the Swingline Commitment and the obligation of the Issuing Banks to issue Letters of Credit hereunder. (b) Loan Documents. The Requisite Lenders may direct the Administrative Agent to, and the Administrative Agent if so directed shall, exercise any and all of its rights under any and all of the other Loan Documents. (c) Applicable Law. The Requisite Lenders may direct the Administrative Agent to, and the Administrative Agent if so directed shall, exercise all other rights and remedies it may have under any Applicable Law. (d) Appointment of Receiver. To the extent permitted by Applicable Law, the Administrative Agent and the Lenders shall be entitled to the appointment of a receiver for the assets and properties of the Borrower and its Subsidiaries (other than Excluded Subsidiaries), without notice of any kind whatsoever and without regard to the adequacy of any security for the Obligations or the solvency of any party bound for its payment, to take possession of all or any portion of the property or the business operations of the


 
102 LEGAL02/44946491v5 Borrower and its Subsidiaries (other than Excluded Subsidiaries) and to exercise such power as the court shall confer upon such receiver. (e) Specified Derivatives Contract Remedies. Notwithstanding any other provision of this Agreement or other Loan Document, each Specified Derivatives Provider shall have the right, with prompt notice to the Administrative Agent, but without the approval or consent of or other action by the Administrative Agent or the Lenders, and without limitation of other remedies available to such Specified Derivatives Provider under contract or Applicable Law, to undertake any of the following: (a) to declare an event of default, termination event or other similar event under any Specified Derivatives Contract and to create an “Early Termination Date” (as defined therein) in respect thereof, (b) to determine net termination amounts in respect of any and all Specified Derivatives Contracts in accordance with the terms thereof, and to set off amounts among such contracts, (c) to set off or proceed against deposit account balances, securities account balances and other property and amounts held by such Specified Derivatives Provider pursuant to any Derivatives Support Document, including any “Posted Collateral” (as defined in any credit support annex included in any such Derivatives Support Document to which such Specified Derivatives Provider may be a party), and (d) to prosecute any legal action against the Parent, the Borrower, any other Loan Party or any other Subsidiary to enforce or collect net amounts owing to such Specified Derivatives Provider pursuant to any Specified Derivatives Contract. Section 11.3. Remedies Upon Default. Upon the occurrence of a Default specified in Section 11.1.(g), the Commitments, the Swingline Commitment, and the obligation of the Issuing Banks to issue Letters of Credit shall immediately and automatically terminate. Section 11.4. Marshaling; Payments Set Aside. None of the Administrative Agent, any Issuing Bank or any Lender shall be under any obligation to marshal any assets in favor of any Loan Party or any other party or against or in payment of any or all of the Guaranteed Obligations. To the extent that any Loan Party makes a payment or payments to the Administrative Agent, any Issuing Bank, or any Lender, or the Administrative Agent, any Issuing Bank or any Lender enforce their security interests or exercise their rights of setoff, and such payment or payments or the proceeds of such enforcement or setoff or any part thereof are subsequently invalidated, declared to be fraudulent or preferential, set aside and/or required to be repaid to a trustee, receiver or any other party under any bankruptcy law, state or federal law, common law or equitable cause, then to the extent of such recovery, the Guaranteed Obligations, or part thereof originally intended to be satisfied, and all Liens, rights and remedies therefor, shall be revived and continued in full force and effect as if such payment had not been made or such enforcement or setoff had not occurred. Section 11.5. Allocation of Proceeds. If an Event of Default exists, all payments received by the Administrative Agent (or any Lender as a result of its exercise of remedies permitted under Section 13.3. under any of the Loan Documents, in respect of any principal of or interest on the Guaranteed Obligations or any other amounts payable by the Borrower hereunder or thereunder, shall be applied in the following order and priority: (a) to payment of that portion of the Guaranteed Obligations constituting fees, indemnities, expenses and other amounts, including attorney fees, payable to the Administrative Agent in its capacity as such, each applicable Issuing Bank in its capacity as such and the Swingline Lender in its capacity as such, ratably among the Administrative Agent, the applicable Issuing


 
103 LEGAL02/44946491v5 Banks and Swingline Lender in proportion to the respective amounts described in this clause (a) payable to them; (b) to payment of that portion of the Guaranteed Obligations constituting fees, indemnities and other amounts (other than principal and interest) payable to the Lenders under the Loan Documents, including attorney fees, ratably among the Lenders in proportion to the respective amounts described in this clause (b) payable to them; (c) to payment of that portion of the Guaranteed Obligations constituting accrued and unpaid interest on the Swingline Loans; (d) to payment of that portion of the Guaranteed Obligations constituting accrued and unpaid interest on the Loans and Reimbursement Obligations, ratably among the Lenders and the applicable Issuing Banks in proportion to the respective amounts described in this clause (d) payable to them; (e) to payment of that portion of the Guaranteed Obligations constituting unpaid principal of the Swingline Loans; (f) to payment of that portion of the Guaranteed Obligations constituting unpaid principal of the Loans, Reimbursement Obligations, other Letter of Credit Liabilities and payment obligations then owing under Specified Derivatives Contracts, ratably among the Lenders, the Issuing Banks, as applicable, and the Specified Derivatives Providers in proportion to the respective amounts described in this clause (f) payable to them; provided, however, to the extent that any amounts available for distribution pursuant to this clause are attributable to the issued but undrawn amount of an outstanding Letter of Credit, such amounts shall be paid to the Administrative Agent for deposit into the Letter of Credit Collateral Account; and (g) the balance, if any, after all of the Guaranteed Obligations have been indefeasibly paid in full, to the Borrower or as otherwise required by Applicable Law. Notwithstanding the foregoing, Guaranteed Obligations arising under Specified Derivatives Contracts shall be excluded from the application described above if the Administrative Agent has not received written notice thereof, together with such supporting documentation as the Administrative Agent may request, from the applicable Specified Derivatives Provider, as the case may be; provided, however, that during a Default or Event of Default trade-by-trade notices shall be sufficient to satisfy this requirement. Each Specified Derivatives Provider not a party to this Agreement that has given the notice contemplated by the preceding sentence shall, by such notice, be deemed to have acknowledged and accepted the appointment of the Administrative Agent pursuant to the terms of Article XII. for itself and its Affiliates as if a “Lender” party hereto. Upon the occurrence of an Event of Default including after any acceleration of the Obligations, each Specified Derivatives Provider shall provide the Administrative Agent periodic updates (including updates promptly upon the Administrative Agent’s request therefore) of the amounts due and owing with respect to any outstanding Specified Derivatives Contracts. Section 11.6. Letter of Credit Collateral Account. (a) As collateral security for the prompt payment in full when due of all Letter of Credit Liabilities and the other Obligations, the Borrower hereby pledges and grants to the Administrative Agent, for the ratable benefit of the Administrative Agent, the Issuing Banks and the Lenders as provided herein, a security interest in all of its right, title and interest in and to the Letter of Credit Collateral Account and the balances from time to time in the Letter of Credit Collateral Account (including the investments and


 
104 LEGAL02/44946491v5 reinvestments therein provided for below). The balances from time to time in the Letter of Credit Collateral Account shall not constitute payment of any Letter of Credit Liabilities until applied by the applicable Issuing Bank(s) as provided herein. Anything in this Agreement to the contrary notwithstanding, funds held in the Letter of Credit Collateral Account shall be subject to withdrawal only as provided in this Section. (b) Amounts on deposit in the Letter of Credit Collateral Account shall be invested and reinvested by the Administrative Agent in such Cash Equivalents as the Administrative Agent shall determine in its sole discretion. All such investments and reinvestments shall be held in the name of and be under the sole dominion and control of the Administrative Agent for the ratable benefit of the Administrative Agent, the Issuing Banks and the Revolving Lenders; provided, that all earnings on such investments will be credited to and retained in the Letter of Credit Collateral Account. The Administrative Agent shall exercise reasonable care in the custody and preservation of any funds held in the Letter of Credit Collateral Account and shall be deemed to have exercised such care if such funds are accorded treatment substantially equivalent to that which the Administrative Agent accords other funds deposited with the Administrative Agent, it being understood that the Administrative Agent shall not have any responsibility for taking any necessary steps to preserve rights against any parties with respect to any funds held in the Letter of Credit Collateral Account. (c) If a drawing pursuant to any Letter of Credit occurs on or prior to the expiration date of such Letter of Credit, the Borrower and the Lenders authorize the Administrative Agent to use the monies deposited in the Letter of Credit Collateral Account to reimburse the applicable Issuing Bank for the payment made by such Issuing Bank to the beneficiary with respect to such drawing or the payee with respect to such presentment. (d) If an Event of Default exists, the Administrative Agent may (and, if instructed by the Requisite Lenders, shall) in its (or their) discretion at any time and from time to time elect to liquidate any such investments and reinvestments and apply the proceeds thereof to the Obligations in accordance with Section 11.5. Notwithstanding the foregoing, the Administrative Agent shall not be required to liquidate and release any such amounts if such liquidation or release would result in the amount available in the Letter of Credit Collateral Account to be less than the Stated Amount of all Extended Letters of Credit that remain outstanding. (e) So long as no Default or Event of Default exists, and to the extent amounts on deposit in or credited to the Letter of Credit Collateral Account exceed the aggregate amount of the Letter of Credit Liabilities then due and owing, the Administrative Agent shall, from time to time, at the request of the Borrower, deliver to the Borrower within 10 Business Days after the Administrative Agent’s receipt of such request from the Borrower, against receipt but without any recourse, warranty or representation whatsoever, such amount of the credit balances in the Letter of Credit Collateral Account as exceeds the aggregate amount of Letter of Credit Liabilities at such time. Upon the expiration, termination or cancellation of an Extended Letter of Credit for which the Lenders reimbursed (or funded participations in) a drawing deemed to have occurred under the fourth sentence of Section 2.3.(b) for deposit into the Letter of Credit Collateral Account but in respect of which the Lenders have not otherwise received payment for the amount so reimbursed or funded, the Administrative Agent shall promptly remit to the Lenders the amount so reimbursed or funded for such Extended Letter of Credit that remains in the Letter of Credit Collateral Account, pro rata in accordance with the respective unpaid reimbursements or funded participations of the Lenders in respect of such Extended Letter of Credit, against receipt but without any recourse, warranty or representation whatsoever. When all of the Obligations shall have been indefeasibly paid in full and no Letters of Credit remain outstanding, the Administrative Agent shall deliver to the Borrower, against receipt but without any recourse, warranty or representation whatsoever, the balances remaining in the Letter of Credit Collateral Account.


 
105 LEGAL02/44946491v5 (f) The Borrower shall pay to the Administrative Agent from time to time such fees as the Administrative Agent normally charges for similar services in connection with the Administrative Agent’s administration of the Letter of Credit Collateral Account and investments and reinvestments of funds therein. Section 11.7. Performance by Administrative Agent. If the Borrower or any other Loan Party shall fail to perform any covenant, duty or agreement contained in any of the Loan Documents, the Administrative Agent may, after notice to the Borrower, perform or attempt to perform such covenant, duty or agreement on behalf of the Borrower or such other Loan Party after the expiration of any cure or grace periods set forth herein. In such event, the Borrower shall, at the request of the Administrative Agent, promptly pay any amount reasonably expended by the Administrative Agent in such performance or attempted performance to the Administrative Agent, together with interest thereon at the applicable Post-Default Rate from the date of such expenditure until paid. Notwithstanding the foregoing, neither the Administrative Agent nor any Lender shall have any liability or responsibility whatsoever for the performance of any obligation of the Borrower under this Agreement or any other Loan Document. Section 11.8. Rights Cumulative. (a) The rights and remedies of the Administrative Agent, the Issuing Banks, and the Lenders under this Agreement, each of the other Loan Documents and the Fee Letters shall be cumulative and not exclusive of any rights or remedies which any of them may otherwise have under Applicable Law. In exercising their respective rights and remedies the Administrative Agent, the Issuing Banks and the Lenders may be selective and no failure or delay by the Administrative Agent, any Issuing Bank or any of the Lenders in exercising any right shall operate as a waiver of it, nor shall any single or partial exercise of any power or right preclude its other or further exercise or the exercise of any other power or right. (b) Enforcement by Administrative Agent. Notwithstanding anything to the contrary contained herein or in any other Loan Document, the authority to enforce rights and remedies hereunder and under the other Loan Documents against the Loan Parties or any of them shall be vested exclusively in, and all actions and proceedings at law in connection with such enforcement shall be instituted and maintained exclusively by, the Administrative Agent in accordance with Article XI. for the benefit of all the Lenders and the Issuing Banks; provided that the foregoing shall not prohibit (i) the Administrative Agent from exercising on its own behalf the rights and remedies that inure to its benefit (solely in its capacity as Administrative Agent) hereunder and under the other Loan Documents, (ii) any Issuing Bank, the Swingline Lender or any Specified Derivatives Provider from exercising the rights and remedies that inure to its benefit (solely in its capacity as an Issuing Bank, Swingline Lender or Specified Derivatives Provider, as the case may be) hereunder, under the other Loan Documents or under any Specified Derivatives Contract, as applicable, (iii) any Lender from exercising setoff rights in accordance with Section 13.3. (subject to the terms of Section 3.3.), or (iv) any Lender from filing proofs of claim or appearing and filing pleadings on its own behalf during the pendency of a proceeding relative to any Loan Party under any Debtor Relief Law; and provided, further, that if at any time there is no Person acting as Administrative Agent hereunder and under the other Loan Documents, then (x) the Requisite Lenders shall have the rights otherwise ascribed to the Administrative Agent pursuant to Article XI. and (y) in addition to the matters set forth in clauses (ii), (iii) and (iv) of the preceding proviso and subject to Section 3.3., any Lender may, with the consent of the Requisite Lenders, enforce any rights and remedies available to it and as authorized by the Requisite Lenders.


 
106 LEGAL02/44946491v5 ARTICLE XII. THE ADMINISTRATIVE AGENT Section 12.1. Appointment and Authorization. Each Lender hereby irrevocably appoints and authorizes the Administrative Agent to take such action as contractual representative on such Lender’s behalf and to exercise such powers under this Agreement and the other Loan Documents as are specifically delegated to the Administrative Agent by the terms hereof and thereof, together with such powers as are reasonably incidental thereto. Not in limitation of the foregoing, each Lender authorizes and directs the Administrative Agent to enter into the Loan Documents for the benefit of the Lenders. Each Lender hereby agrees that, except as otherwise set forth herein, any action taken by the Requisite Lenders in accordance with the provisions of this Agreement or the Loan Documents, and the exercise by the Requisite Lenders of the powers set forth herein or therein, together with such other powers as are reasonably incidental thereto, shall be authorized and binding upon all of the Lenders. Nothing herein shall be construed to deem the Administrative Agent a trustee or fiduciary for any Lender or to impose on the Administrative Agent duties or obligations other than those expressly provided for herein. Without limiting the generality of the foregoing, the use of the terms “Agent”, “Administrative Agent”, “agent” and similar terms in the Loan Documents with reference to the Administrative Agent is not intended to connote any fiduciary or other implied (or express) obligations arising under agency doctrine of any Applicable Law. Instead, use of such terms is merely a matter of market custom, and is intended to create or reflect only an administrative relationship between independent contracting parties. The Administrative Agent shall deliver or otherwise make available to each Lender, promptly upon receipt thereof by the Administrative Agent, copies of each of the financial statements, certificates, notices and other documents delivered to the Administrative Agent pursuant to Article IX. that the Borrower is not otherwise required to deliver directly to the Lenders. The Administrative Agent will furnish to any Lender, upon the request of such Lender, a copy (or, where appropriate, an original) of any document, instrument, agreement, certificate or notice furnished to the Administrative Agent by the Borrower, any other Loan Party or any other Affiliate of the Borrower, pursuant to this Agreement or any other Loan Document not already delivered or otherwise made available to such Lender pursuant to the terms of this Agreement or any such other Loan Document. As to any matters not expressly provided for by the Loan Documents (including, without limitation, enforcement or collection of any of the Obligations), the Administrative Agent shall not be required to exercise any discretion or take any action, but shall be required to act or to refrain from acting (and shall be fully protected in so acting or refraining from acting) upon the instructions of the Requisite Lenders (or all of the Lenders if explicitly required under any other provision of this Agreement), and such instructions shall be binding upon all Lenders and all holders of any of the Obligations; provided, however, that, notwithstanding anything in this Agreement to the contrary, the Administrative Agent shall not be required to take any action which exposes the Administrative Agent to personal liability or which is contrary to this Agreement or any other Loan Document or Applicable Law. Not in limitation of the foregoing, the Administrative Agent may exercise any right or remedy it or the Lenders may have under any Loan Document upon the occurrence of a Default or an Event of Default unless the Requisite Lenders have directed the Administrative Agent otherwise. Without limiting the foregoing, no Lender shall have any right of action whatsoever against the Administrative Agent as a result of the Administrative Agent acting or refraining from acting under this Agreement or any of the other Loan Documents in accordance with the instructions of the Requisite Lenders, or where applicable, all the Lenders. Section 12.2. Administrative Agent’s Reliance. Notwithstanding any other provisions of this Agreement or any other Loan Documents, neither the Administrative Agent nor any of its Related Parties shall be liable for any action taken or not taken by it under or in connection with this Agreement or any other Loan Document, except for its or their own gross negligence or willful misconduct in connection with its duties expressly set forth herein or therein as


 
107 LEGAL02/44946491v5 determined by a court of competent jurisdiction in a final non-appealable judgment. Without limiting the generality of the foregoing, the Administrative Agent may consult with legal counsel (including its own counsel or counsel for the Parent, the Borrower or any other Loan Party), independent public accountants and other experts selected by it and shall not be liable for any action taken or omitted to be taken in good faith by it in accordance with the advice of such counsel, accountants or experts. Neither the Administrative Agent nor any of its Related Parties: (a) makes any warranty or representation to any Lender, any Issuing Bank or any other Person, or shall be responsible to any Lender, any Issuing Bank or any other Person for any statement, warranty or representation made or deemed made by the Borrower, any other Loan Party or any other Person in or in connection with this Agreement or any other Loan Document; (b) shall have any duty to ascertain or to inquire as to the performance or observance of any of the terms, covenants or conditions of this Agreement or any other Loan Document or the satisfaction of any conditions precedent under this Agreement or any Loan Document on the part of the Borrower or other Persons, or to inspect the property, books or records of the Borrower or any other Person; (c) shall be responsible to any Lender or any Issuing Bank for the due execution, legality, validity, enforceability, genuineness, sufficiency or value of this Agreement or any other Loan Document, any other instrument or document furnished pursuant thereto or any collateral covered thereby or the perfection or priority of any Lien in favor of the Administrative Agent on behalf of the Lenders and the Issuing Banks in any such collateral; (d) shall have any liability in respect of any recitals, statements, certifications, representations or warranties contained in any of the Loan Documents or any other document, instrument, agreement, certificate or statement delivered in connection therewith; and (e) shall incur any liability under or in respect of this Agreement or any other Loan Document by acting upon any notice, consent, certificate or other instrument or writing (which may be by telephone, telecopy or electronic mail) believed by it to be genuine and signed, sent or given by the proper party or parties. The Administrative Agent may execute any of its duties under the Loan Documents by or through agents, employees or attorneys-in-fact and shall not be responsible for the negligence or misconduct of any agent or attorney-in-fact that it selects in the absence of gross negligence or willful misconduct in the selection of such agent or attorney-in-fact as determined by a court of competent jurisdiction in a final non-appealable judgment. Unless set forth in writing to the contrary, the making of its initial Loan by a Lender shall constitute a certification by such Lender to the Administrative Agent and the other Lenders that the conditions precedent for initial Loans set forth in Sections 6.1. and 6.2. that have not previously been waived by the Requisite Lenders have been satisfied. Section 12.3. Notice of Events of Default. The Administrative Agent shall not be deemed to have knowledge or notice of the occurrence of a Default or Event of Default unless the Administrative Agent has received notice from a Lender or the Borrower referring to this Agreement, describing with reasonable specificity such Default or Event of Default and stating that such notice is a “notice of default.” If any Lender (excluding the Lender which is also serving as the Administrative Agent) becomes aware of any Default or Event of Default, it shall promptly send to the Administrative Agent such a “notice of default”; provided, a Lender’s failure to provide such a “notice of default” to the Administrative Agent shall not result in any liability of such Lender to any other party to any of the Loan Documents. Further, if the Administrative Agent receives such a “notice of default,” the Administrative Agent shall give prompt notice thereof to the Lenders. Section 12.4. Administrative Agent as Lender. The Lender acting as Administrative Agent shall have the same rights and powers as a Lender or a Specified Derivatives Provider, as the case may be, under this Agreement, any other Loan Document, any Specified Derivatives Contract, as the case may be, as any other Lender or Specified Derivatives Provider and may exercise the same as though it were not the Administrative Agent; and the term “Lender” or “Lenders” shall, unless otherwise expressly indicated, include the Lender acting as Administrative Agent in each case in its individual capacity. Such Lender and its Affiliates may each accept deposits from,


 
108 LEGAL02/44946491v5 maintain deposits or credit balances for, invest in, lend money to, act as trustee under indentures of, serve as financial advisor to, and generally engage in any kind of business with the Borrower, any other Loan Party or any other Affiliate thereof as if it were any other bank and without any duty to account therefor to the Issuing Banks, the other Lenders or any Specified Derivatives Providers. Further, the Administrative Agent and any Affiliate may accept fees and other consideration from the Borrower for services in connection with this Agreement or any Specified Derivatives Contract, or otherwise without having to account for the same to the Issuing Banks, the other Lenders or any Specified Derivatives Providers. The Issuing Banks and the Lenders acknowledge that, pursuant to such activities, the Lender acting as Administrative Agent or its Affiliates may receive information regarding the Borrower, other Loan Parties, other Subsidiaries and other Affiliates (including information that may be subject to confidentiality obligations in favor of such Person) and acknowledge that the Administrative Agent shall be under no obligation to provide such information to them. Section 12.5. Approvals of Lenders. All communications from the Administrative Agent to any Lender requesting such Lender’s determination, consent or approval (a) shall be given in the form of a written notice to such Lender, (b) shall be accompanied by a description of the matter or issue as to which such determination, consent or approval is requested, or shall advise such Lender where information, if any, regarding such matter or issue may be inspected, or shall otherwise describe the matter or issue to be resolved and (c) shall include, if reasonably requested by such Lender and to the extent not previously provided to such Lender, written materials provided to the Administrative Agent by the Borrower in respect of the matter or issue to be resolved. With respect to any action requiring the consent of the Requite Lenders or Requisite Class Lenders (and not all Lenders or all affected Lenders pursuant to Section 13.6), unless a Lender shall give written notice to the Administrative Agent that it specifically objects to the requested determination, consent or approval within 10 Business Days (or such lesser or greater period as may be specifically required under the express terms of the Loan Documents) of receipt of such communication, such Lender shall be deemed to have conclusively approved such requested determination, consent or approval. Section 12.6. Lender Credit Decision, Etc. Each of the Lenders and the Issuing Banks expressly acknowledges and agrees that neither the Administrative Agent nor any of its Related Parties has made any representations or warranties to such Issuing Bank or such Lender and that no act by the Administrative Agent hereafter taken, including any review of the affairs of the Parent, the Borrower, any other Loan Party or any other Subsidiary or Affiliate, shall be deemed to constitute any such representation or warranty by the Administrative Agent to any Issuing Bank or any Lender. Each of the Lenders and the Issuing Banks acknowledges that it has made its own credit and legal analysis and decision to enter into this Agreement and the transactions contemplated hereby, independently and without reliance upon the Administrative Agent, the Sustainability Structuring Agents, any other Lender or counsel to the Administrative Agent, or any of their respective Related Parties, and based on the financial statements of the Parent, the Borrower, the other Loan Parties, the other Subsidiaries and other Affiliate thereof, and inquiries of such Persons, its independent due diligence of the business and affairs of the Parent, the Borrower, the other Loan Parties, the other Subsidiaries and other Persons, its review of the Loan Documents, the legal opinions required to be delivered to it hereunder, the advice of its own counsel and such other documents and information as it has deemed appropriate. Each of the Lenders and the Issuing Banks also acknowledges that it will, independently and without reliance upon the Administrative Agent, the Sustainability Structuring Agents, any other Lender or counsel to the Administrative Agent or any of their respective Related Parties, and based on such review, advice, documents and information as it shall deem appropriate at the time, continue to make its own decisions in taking or not taking action under the Loan Documents. The Administrative Agent shall not be required to keep itself informed as to the performance or observance by the Parent, the Borrower or any other Loan


 
109 LEGAL02/44946491v5 Party of the Loan Documents or any other document referred to or provided for therein or to inspect the properties or books of, or make any other investigation of, the Parent, the Borrower, any other Loan Party or any other Subsidiary. Except for notices, reports and other documents and information expressly required to be furnished to the Lenders and the Issuing Banks by the Administrative Agent under this Agreement or any of the other Loan Documents, the Administrative Agent shall have no duty or responsibility to provide any Lender or the any Issuing Bank with any credit or other information concerning the business, operations, property, financial and other condition or creditworthiness of the Parent, the Borrower, any other Loan Party or any other Affiliate thereof which may come into possession of the Administrative Agent or any of its Related Parties. Each of the Lenders and the Issuing Banks acknowledges that the Administrative Agent’s legal counsel in connection with the transactions contemplated by this Agreement is only acting as counsel to the Administrative Agent and is not acting as counsel to any Lender or any Issuing Bank. Section 12.7. Indemnification of Administrative Agent. Each Lender agrees to indemnify the Administrative Agent (to the extent not reimbursed by the Borrower and without limiting the obligation of the Borrower to do so) pro rata in accordance with such Lender’s respective Pro Rata Share (determined as of the time that the applicable unreimbursed expense or indemnity payment is sought), from and against any and all liabilities, obligations, losses, damages, penalties, actions, judgments, suits, reasonable out-of-pocket costs and expenses of any kind or nature whatsoever which may at any time be imposed on, incurred by, or asserted against the Administrative Agent (in its capacity as Administrative Agent but not as a Lender) in any way relating to or arising out of the Loan Documents, any transaction contemplated hereby or thereby or any action taken or omitted by the Administrative Agent under the Loan Documents (collectively, “Indemnifiable Amounts”); provided, however, that no Lender shall be liable for any portion of such Indemnifiable Amounts to the extent resulting from the Administrative Agent’s gross negligence or willful misconduct as determined by a court of competent jurisdiction in a final, non-appealable judgment; provided, however, that no action taken in accordance with the directions of the Requisite Lenders (or all of the Lenders, if expressly required hereunder) shall be deemed to constitute gross negligence or willful misconduct for purposes of this Section. Without limiting the generality of the foregoing, each Lender agrees to reimburse the Administrative Agent (to the extent not reimbursed by the Borrower and without limiting the obligation of the Borrower to do so) promptly upon demand for its Pro Rata Share (determined as of the time that the applicable reimbursement is sought) of any out-of-pocket expenses (including the reasonable fees and expenses of the counsel to the Administrative Agent) incurred by the Administrative Agent in connection with the preparation, negotiation, execution, administration, or enforcement (whether through negotiations, legal proceedings, or otherwise) of, or legal advice with respect to the rights or responsibilities of the parties under, the Loan Documents, any suit or action brought by the Administrative Agent to enforce the terms of the Loan Documents and/or collect any Obligations, any “lender liability” suit or claim brought against the Administrative Agent and/or the Lenders, and any claim or suit brought against the Administrative Agent and/or the Lenders arising under any Environmental Laws. Such out-of-pocket expenses (including counsel fees) shall be advanced by the Lenders on the request of the Administrative Agent notwithstanding any claim or assertion that the Administrative Agent is not entitled to indemnification hereunder upon receipt of an undertaking by the Administrative Agent that the Administrative Agent will reimburse the Lenders if it is actually and finally determined by a court of competent jurisdiction that the Administrative Agent is not so entitled to indemnification. The agreements in this Section shall survive the payment of the Loans and all other amounts payable hereunder or under the other Loan Documents and the termination of this Agreement. If the Borrower shall reimburse the Administrative Agent for any Indemnifiable Amount following payment by any Lender to the Administrative Agent in respect of such Indemnifiable Amount pursuant to this Section, the Administrative Agent shall share such reimbursement on a ratable basis with each Lender making any such payment.


 
110 LEGAL02/44946491v5 Section 12.8. Successor Administrative Agent. (a) The Administrative Agent may (i) resign at any time as Administrative Agent under the Loan Documents by giving written notice thereof to the Lenders and the Borrower or (ii) be removed as Administrative Agent under the Loan Documents for gross negligence or willful misconduct, as determined by a court of competent jurisdiction in a final, non-appealable judgment, upon 30 days’ prior written notice by all Lenders (other than the Lender then acting as Administrative Agent). Upon any such resignation or removal, the Requisite Lenders shall have the right to appoint a successor Administrative Agent which appointment shall, provided no Default or Event of Default exists, be subject to the Borrower’s approval, which approval shall not be unreasonably withheld or delayed (except that the Borrower shall, in all events, be deemed to have approved each Lender and any of its Affiliates as a successor Administrative Agent). If no successor Administrative Agent shall have been so appointed in accordance with the immediately preceding sentence, and shall have accepted such appointment, within 30 days after the resigning Administrative Agent’s giving of notice of resignation or the giving of notice of removal of the Administrative Agent, then the current Administrative Agent may, on behalf of the Lenders and the Issuing Banks, appoint a successor Administrative Agent, which shall be a Lender, if any Lender shall be willing to serve, or otherwise shall be a financial institution having total combined assets of at least $50,000,000,000 and an Eligible Assignee or another Person acceptable to the Requisite Lenders. (b) The Administrative Agent may be removed as Administrative Agent under the Loan Documents, with or without cause, upon 15 days’ prior written notice from the Borrower to the Administrative Agent and all the Lenders; provided that upon such removal Bank of America, N.A. is appointed as successor Administrative Agent (in such capacity, “Successor Agent”) and accepts such appointment thereof. Wells Fargo, as the retiring Administrative Agent, shall, at the sole cost and expense of the Borrower, take such actions and furnish such information, documents, instruments and agreements as are customary in its business practices and may be reasonably requested from time to time by Successor Agent in order to facilitate and complete the transfer of the administrative agency function to the Successor Agent. (c) If the Administrative Agent shall notify the Borrower and the Lenders that no Lender has accepted such appointment, then such resignation shall nonetheless become effective in accordance with such notice and (1) the Administrative Agent shall be discharged from its duties and obligations hereunder and under the other Loan Documents and (2) all payments, communications and determinations provided to be made by, to or through the Administrative Agent shall instead be made to each Lender and each applicable Issuing Bank directly, until such time as a successor Administrative Agent has been appointed as provided for above in this Section; provided, further that such Lenders and such Issuing Bank so acting directly shall be and be deemed to be protected by all indemnities and other provisions herein for the benefit and protection of the Administrative Agent as if each such Lender or such Issuing Bank were itself the Administrative Agent. Upon the acceptance of any appointment as Administrative Agent hereunder by a successor Administrative Agent pursuant to the terms of clause (a) or (b) above, such successor Administrative Agent shall thereupon succeed to and become vested with all the rights, powers, privileges and duties of the current Administrative Agent, and the current Administrative Agent shall be discharged from its duties and obligations under the Loan Documents. Any resignation by an Administrative Agent shall also constitute the resignation as an Issuing Bank and as the Swingline Lender by the Lender then acting as Administrative Agent (the “Resigning Lender”). Upon the acceptance of a successor’s appointment as Administrative Agent hereunder (i) the Resigning Lender shall be discharged from all duties and obligations of an Issuing Bank and the Swingline Lender hereunder and under the other Loan Documents and (ii) any successor Issuing Bank shall issue letters of credit in substitution for all Letters of Credit issued by the Resigning Lender as an Issuing Bank outstanding at the time of such succession (which letters of credit issued in substitutions shall be deemed to be Letters of Credit issued hereunder) or make other arrangements satisfactory to the Resigning Lender to effectively assume the obligations of the


 
111 LEGAL02/44946491v5 Resigning Lender with respect to such Letters of Credit. After any Administrative Agent’s resignation or removal hereunder as Administrative Agent pursuant to the terms of clause (a) or (b) above, the provisions of this Article XII. shall continue to inure to its benefit as to any actions taken or omitted to be taken by it while it was Administrative Agent under the Loan Documents. Notwithstanding anything contained herein to the contrary, the Administrative Agent may assign its rights and duties under the Loan Documents to any of its Affiliates by giving the Borrower and each Lender prior written notice. Section 12.9. Titled Agents. Each of the Lead Arrangers, the Syndication Agents, the Documentation Agent and the Sustainability Structuring Agents (each a “Titled Agent”) in each such respective capacity, assumes no responsibility or obligation hereunder, including, without limitation, for servicing, enforcement or collection of any of the Loans, nor any duties as an agent hereunder for the Lenders. The titles given to the Titled Agents are solely honorific and imply no fiduciary responsibility on the part of the Titled Agents to the Administrative Agent, any Issuing Bank, any Lender, the Parent, the Borrower or any other Loan Party and the use of such titles does not impose on the Titled Agents any duties or obligations greater than those of any other Lender or entitle the Titled Agents to any rights other than those to which any other Lender is entitled. Section 12.10. Sustainability Structuring Agents. In connection with any proposed ESG Amendment, the Sustainability Structuring Agents may (i) assist the Borrower in selecting the KPIs and/or ESG Ratings and setting the associated SPTs, (ii) determine the ESG Pricing Provisions in connection with the ESG Amendment, and (iii) assist the Borrower in preparing informational materials focused on ESG to be used in connection with the ESG Amendment, in each case based upon the information provided by the Borrower with respect to the applicable KPIs and/or ESG Ratings selected in accordance with Section 13.6.(d); provided that the Sustainability Structuring Agents (x) shall not be deemed to make any representations or assurances as to whether this Agreement or any other Loan Document meets any criteria or expectations of the Borrower or any Lender in relation to ESG or other sustainability performance, or whether any sustainability metric (or computation thereof) meets any industry standards for sustainability-linked credit facilities (including, without limitation, Sustainability Linked Loan Principles), (y) shall have no duty to ascertain, audit, inquire into or otherwise independently verify any such information or any computations thereof and (z) shall have no responsibility for (and shall not be liable for) the completeness or accuracy of any such information or calculations. Section 12.11. Administrative Agent May File Bankruptcy Disclosure and Proofs of Claim. In the case of the pendency of any proceeding under any Debtor Relief Laws relative to any Loan Party, Administrative Agent (irrespective of whether the principal of any Loan shall then be due and payable as herein expressed or by declaration or otherwise and irrespective of whether Administrative Agent shall have made any demand on the Borrower) shall be entitled and empowered (but not obligated) by intervention in such proceeding or otherwise: (i) to file a verified statement pursuant to rule 2019 of the Federal Rules of Bankruptcy Procedure that, in its sole opinion, complies with such rule’s disclosure requirements for entities representing more than one creditor; (ii) to file and prove a claim for the whole amount of the principal and interest owing and unpaid in respect of the Loans and all other Obligations that are owing and unpaid and to file such other documents as may be necessary or advisable in order to have the claims of the Lenders and Administrative Agent (including any claim for the reasonable compensation, expenses, disbursements and advances of


 
112 LEGAL02/44946491v5 Administrative Agent and its respective agents and counsel and all other amounts due Administrative Agent under this Agreement allowed in such judicial proceeding; and (iii) to collect and receive any monies or other property payable or deliverable on any such claims and to distribute the same; and any custodian, receiver, assignee, trustee, liquidator, sequestrator or other similar official in any such judicial proceeding is hereby authorized by each Lender to make such payments to Administrative Agent and, in the event that Administrative Agent shall consent to the making of such payments directly to the Lenders, to pay to Administrative Agent any amount due for the reasonable compensation, expenses, disbursements and advances of Administrative Agent and its agents and counsel, and any other amounts due Administrative Agent under this Agreement. To the extent that the payment of any such compensation, expenses, disbursements and advances of Administrative Agent, its agent and counsel, and any other amounts due Administrative Agent under this Agreement out of the estate in any such proceeding, shall be denied for any reason, payment of the same shall be secured by a Lien on, and shall be paid out of, any and all distributions, dividends, money securities and other properties that the Lenders may be entitled to receive in such proceeding whether in liquidation or under any plan of reorganization or arrangement or otherwise. Nothing contained herein shall be deemed to authorize Administrative Agent to authorize or consent to or accept or adopt on behalf of any Lender any plan of reorganization, arrangement, adjustment or composition affecting the Obligations or the rights of any Lender or to authorize Administrative Agent to vote in respect of the claim of any Lender in any such proceeding. Section 12.12. Erroneous Payments. (a) Each Lender, each Specified Derivatives Provider and any other party hereto hereby severally agrees that if (i) the Administrative Agent notifies (which such notice shall be conclusive absent manifest error) such Lender or Specified Derivatives Provider or any other Person that has received funds from the Administrative Agent or any of its Affiliates, either for its own account or on behalf of a Lender or Specified Derivatives Provider (each such recipient, a “Payment Recipient”) that the Administrative Agent has determined in its sole discretion that any funds received by such Payment Recipient were erroneously transmitted to, or otherwise erroneously or mistakenly received by, such Payment Recipient (whether or not known to such Payment Recipient) or (ii) any Payment Recipient receives any payment from the Administrative Agent (or any of its Affiliates) (x) that is in a different amount than, or on a different date from, that specified in a notice of payment, prepayment or repayment sent by the Administrative Agent (or any of its Affiliates) with respect to such payment, prepayment or repayment, as applicable, (y) that was not preceded or accompanied by a notice of payment, prepayment or repayment sent by the Administrative Agent (or any of its Affiliates) with respect to such payment, prepayment or repayment, as applicable, or (z) that such Payment Recipient otherwise becomes aware was transmitted or received in error or by mistake (in whole or in part) then, in each case, an error in payment shall be presumed to have been made (any such amounts specified in clauses (i) or (ii) of this Section 12.12(a), whether received as a payment, prepayment or repayment of principal, interest, fees, distribution or otherwise; individually and collectively, an “Erroneous Payment”), then, in each case, such Payment Recipient is deemed to have knowledge of such error at the time of its receipt of such Erroneous Payment; provided that nothing in this Section shall require the Administrative Agent to provide any of the notices specified in clauses (i) or (ii) above. Each Payment Recipient agrees that it shall not assert any right or claim to any Erroneous Payment, and hereby waives any claim, counterclaim, defense or right of set-off or recoupment with respect to any demand, claim or counterclaim by the Administrative Agent for the return of any Erroneous Payments, including without limitation waiver of any defense based on “discharge for value” or any similar doctrine.


 
113 LEGAL02/44946491v5 (b) Without limiting the immediately preceding clause (a), each Payment Recipient agrees that, in the case of clause (a)(ii) above, it shall promptly notify the Administrative Agent in writing of such occurrence. (c) In the case of either clause (a)(i) or (a)(ii) above, such Erroneous Payment shall at all times remain the property of the Administrative Agent and shall be segregated by the Payment Recipient and held in trust for the benefit of the Administrative Agent, and upon demand from the Administrative Agent such Payment Recipient shall (or, shall cause any Person who received any portion of an Erroneous Payment on its behalf to), promptly, but in all events no later than two Business Days thereafter, return to the Administrative Agent the amount of any such Erroneous Payment (or portion thereof) as to which such a demand was made in same day funds and in the currency so received, together with interest thereon in respect of each day from and including the date such Erroneous Payment (or portion thereof) was received by such Payment Recipient to the date such amount is repaid to the Administrative Agent at the greater of the Federal Funds Rate and a rate determined by the Administrative Agent in accordance with banking industry rules on interbank compensation from time to time in effect. (d) In the event that an Erroneous Payment (or portion thereof) is not recovered by the Administrative Agent for any reason, after demand therefor by the Administrative Agent in accordance with immediately preceding clause (c), from any Lender that is a Payment Recipient or an Affiliate of a Payment Recipient (such unrecovered amount as to such Lender, an “Erroneous Payment Return Deficiency”), then at the sole discretion of the Administrative Agent and upon the Administrative Agent’s written notice to such Lender (i) such Lender shall be deemed to have made a cashless assignment of the full face amount of the portion of its Loans of the relevant Class with respect to which such Erroneous Payment was made (the “Erroneous Payment Impacted Class”) to the Administrative Agent or, at the option of the Administrative Agent, the Administrative Agent’s applicable lending affiliate in an amount that is equal to the Erroneous Payment Return Deficiency (or such lesser amount as the Administrative Agent may specify) (such assignment of the Loans of the Erroneous Payment Impacted Class, the “Erroneous Payment Deficiency Assignment”) plus any accrued and unpaid interest on such assigned amount, without further consent or approval of any party hereto and without any payment by the Administrative Agent or its applicable lending affiliate as the assignee of such Erroneous Payment Deficiency Assignment. The parties hereto acknowledge and agree that (1) any assignment contemplated in this clause (d) shall be made without any requirement for any payment or other consideration paid by the applicable assignee or received by the assignor, (2) the provisions of this clause (d) shall govern in the event of any conflict with the terms and conditions of Section 13.5 and (3) the Administrative Agent may reflect such assignments in the Register without further consent or action by any other Person. (e) Each party hereto hereby agrees that (x) in the event an Erroneous Payment (or portion thereof) is not recovered from any Payment Recipient that has received such Erroneous Payment (or portion thereof) for any reason, the Administrative Agent (1) shall be subrogated to all the rights of such Payment Recipient with respect to such amount and (2) is authorized to set off, net and apply any and all amounts at any time owing to such Payment Recipient under any Loan Document, or otherwise payable or distributable by the Administrative Agent to such Payment Recipient from any source, against any amount due to the Administrative Agent under this Section 12.12 or under the indemnification provisions of this Agreement, (y) the receipt of an Erroneous Payment by a Payment Recipient shall not for the purpose of this Agreement be treated as a payment, prepayment, repayment, discharge or other satisfaction of any Obligations owed by the Borrower or any other Loan Party, except, in each case, to the extent such Erroneous Payment is, and solely with respect to the amount of such Erroneous Payment that is, comprised of funds received by the Administrative Agent from the Borrower or any other Loan Party for the purpose of making a payment on the Obligations and (z) to the extent that an Erroneous Payment was in any way or at any time credited as payment or satisfaction of any of the Obligations, the Obligations or any part thereof that were so credited, and all rights of the Payment Recipient, as the case may be, shall be reinstated and continue in full


 
114 LEGAL02/44946491v5 force and effect as if such payment or satisfaction had never been received; provided that this Section 12.12 shall not be interpreted to increase (or accelerate the due date for), or have the effect of increasing (or accelerating the due date for), the Obligations of the Borrower relative to the amount (and/or timing for payment) of the Obligations that would have been payable had such Erroneous Payment not been made by the Administrative Agent. (f) Each party’s obligations under this Section 12.12 shall survive the resignation or replacement of the Administrative Agent or any transfer of right or obligations by, or the replacement of, a Lender, or the repayment, satisfaction or discharge of all Obligations (or any portion thereof) under any Loan Document. (g) Nothing in this Section 12.12 will constitute a waiver or release of any claim of the Administrative Agent hereunder arising from any Payment Recipient’s receipt of an Erroneous Payment. ARTICLE XIII. MISCELLANEOUS Section 13.1. Notices. Unless otherwise provided herein (including without limitation as provided in Section 9.5.), communications provided for hereunder shall be in writing and shall be mailed, telecopied, or delivered as follows: If to the Borrower and/or the Parent: DiamondRock Hospitality Limited Partnership 2 Bethesda Metro Center, Suite 1400 Bethesda, Maryland 20814 Attn: Chief Financial Officer and General Counsel Telephone: 240-744-1190 Telecopy: 240-744-1199 with a copy to: Willkie Farr & Gallagher LLP 787 Seventh Ave. New York, New York 10019 Attn: David Drewes Telephone: 212-728-8653 Telecopy: 212-728-9653 If to the Administrative Agent under Article II: Wells Fargo Bank, National Association Minneapolis Loan Center 600 South 4th Street, 10th Floor Minneapolis, Minnesota 55415 Attn: Marsha Rouch Telecopier: 866-968-5589 Telephone: 612-667-1098


 
115 LEGAL02/44946491v5 If to the Administrative Agent: Wells Fargo Bank, National Association 550 South Tryon Street, 14th Floor Charlotte, NC 28202-4200 Attention: Daniel S. Dyer Telecopier: 704-715-1468 Telephone: 704-715-8147 with a copy to: Wells Fargo Bank, National Association 301 S. College Street, 4th Floor Charlotte, NC 28202 MAC D1053-04N Attention: Lisa Rossin Telecopier: 704-715-1468 Telephone: 704-715-4858 If to an Issuing Bank: To the address(es) of such Issuing Bank set forth on Schedule 13.1. hereto. If to any other Lender: To such Lender’s address or telecopy number as set forth in the applicable Administrative Questionnaire. or, as to each party at such other address as shall be designated by such party in a written notice to the other parties delivered in compliance with this Section; provided, a Lender or an Issuing Bank shall only be required to give notice of any such other address to the Administrative Agent and the Borrower. All such notices and other communications shall be effective (i) if mailed or sent by overnight courier, upon the first to occur of receipt or the expiration of 3 days after the deposit in the United States Postal Service mail, postage prepaid and addressed to the address of the Parent or the Borrower or the Administrative Agent, the Issuing Banks and Lenders at the addresses specified; (ii) if telecopied, when transmitted; (iii) if hand delivered, when delivered; or (iv) if delivered in accordance with Section 9.5. to the extent applicable; provided, however, that, in the case of the immediately preceding clauses (i), (ii) and (iii), non-receipt of any communication as of the result of any change of address of which the sending party was not notified or as the result of a refusal to accept delivery shall be deemed receipt of such communication. Notwithstanding the immediately preceding sentence, all notices or communications to the Administrative Agent, any Issuing Bank or any Lender under Article II. shall be effective only when actually received. None of the Administrative Agent, any Issuing Bank or any Lender shall incur any liability to any Loan Party (nor shall the Administrative Agent incur any liability to the Issuing Banks or the Lenders) for acting upon any telephonic notice referred to in this Agreement which the Administrative Agent, such Issuing Bank or such Lender, as the case may be, believes in good faith to have been given by a Person authorized to deliver such notice or for otherwise acting in good faith hereunder. Failure of a Person designated to get a copy of a notice to receive such copy shall not affect the validity of notice properly given to another Person.


 
116 LEGAL02/44946491v5 Section 13.2. Expenses. The Borrower agrees (a) to pay or reimburse the Administrative Agent and the Sustainability Structuring Agents for all of its reasonable out-of-pocket costs and expenses incurred in connection with the preparation, negotiation and execution of, and any amendment, supplement or modification to, any of the Loan Documents (including due diligence expenses and reasonable travel expenses related to closing), and the consummation of the transactions contemplated hereby and thereby, including the reasonable and documented fees and disbursements of counsel to the Administrative Agent and all costs and expenses of the Administrative Agent in connection with the use of IntraLinks, SyndTrak or other similar information transmission systems in connection with the Loan Documents, (b) to pay or reimburse the Administrative Agent, the Sustainability Structuring Agents, the Issuing Banks and the Lenders for all their reasonable costs and expenses incurred in connection with the enforcement or preservation of any rights under the Loan Documents and the Fee Letters, including the reasonable and documented fees and disbursements of their respective counsel (including the allocated fees and expenses of in-house counsel) and any payments in indemnification or otherwise payable by the Lenders to the Administrative Agent or the Sustainability Structuring Agents pursuant to the Loan Documents, (c) to pay, and indemnify and hold harmless the Administrative Agent, the Sustainability Structuring Agents, the Issuing Banks and the Lenders from, any and all recording and filing fees and any and all liabilities with respect to, or resulting from any failure to pay or delay in paying, documentary, stamp, excise and other similar taxes, if any, which may be payable or determined to be payable in connection with the execution and delivery of any of the Loan Documents, or consummation of any amendment, supplement or modification of, or any waiver or consent under or in respect of, any Loan Document and (d) to the extent not already covered by any of the preceding subsections, to pay or reimburse the documented fees and disbursements of counsel to the Administrative Agent, the Sustainability Structuring Agents, any Issuing Bank and any Lender incurred in connection with the representation of the Administrative Agent, the Sustainability Structuring Agents, such Issuing Bank or such Lender in any matter relating to or arising out of any bankruptcy or other proceeding of the type described in Sections 11.1.(f) or 11.1.(g), including, without limitation (i) any motion for relief from any stay or similar order, (ii) the negotiation, preparation, execution and delivery of any document relating to the Obligations and (iii) the negotiation and preparation of any debtor-in-possession financing or any plan of reorganization of the Borrower or any other Loan Party, whether proposed by the Borrower, such Loan Party, the Lenders or any other Person, and whether such fees and expenses are incurred prior to, during or after the commencement of such proceeding or the confirmation or conclusion of any such proceeding. If the Borrower shall fail to pay any amounts required to be paid by it pursuant to this Section, the Administrative Agent, the Sustainability Structuring Agents and/or the Lenders may pay such amounts on behalf of the Borrower and such amounts shall be deemed to be Obligations owing hereunder. Section 13.3. Setoff. Subject to Section 3.3. and in addition to any rights now or hereafter granted under Applicable Law and not by way of limitation of any such rights, the Borrower hereby authorizes the Administrative Agent, each Issuing Bank, each Lender, each Affiliate of the Administrative Agent, any Issuing Bank or any Lender, and each Participant (but not Affiliates of a Participant), at any time or from time to time, to the fullest extent permitted by Applicable Law, while an Event of Default exists, without notice to the Borrower or to any other Person, any such notice being hereby expressly waived, but in the case of an Issuing Bank, a Lender, an Affiliate of an Issuing Bank or a Lender, or a Participant, subject to receipt of the prior written consent of the Requisite Lenders exercised in their sole discretion, to set off and to appropriate and to apply any and all deposits (general or special, including, but not limited to, indebtedness evidenced by certificates of deposit, whether matured or unmatured) and any other indebtedness at any time held or owing by the Administrative Agent, such Issuing Bank, such Lender, any Affiliate of the Administrative Agent, such Issuing Bank or such Lender, or such Participant, to or for the credit or the account of the Borrower against and on account of any of the Obligations, irrespective of whether or not any or all of the Loans and all other


 
117 LEGAL02/44946491v5 Obligations have been declared to be, or have otherwise become, due and payable as permitted by Section 11.2., and although such Obligations shall be contingent or unmatured. Notwithstanding anything to the contrary in this Section, if any Defaulting Lender shall exercise any such right of setoff, (x) all amounts so set off shall be paid over immediately to the Administrative Agent for further application in accordance with the provisions of Section 3.9. and, pending such payment, shall be segregated by such Defaulting Lender from its other funds and deemed held in trust for the benefit of the Administrative Agent, the Issuing Banks and the Lenders and (y) the Defaulting Lender shall provide promptly to the Administrative Agent a statement describing in reasonable detail the Obligations owing to such Defaulting Lender as to which it exercised such right of setoff. Each Lender and the Issuing Banks agree to make reasonable efforts to notify the Borrower promptly after any such setoff and application, provided that the failure to give such notice shall not affect the validity of such setoff and application. Section 13.4. Litigation; Jurisdiction; Other Matters; Waivers. (a) EACH PARTY HERETO ACKNOWLEDGES THAT ANY DISPUTE OR CONTROVERSY BETWEEN OR AMONG THE PARENT, THE BORROWER, THE ADMINISTRATIVE AGENT, ANY ISSUING BANK OR ANY OF THE LENDERS WOULD BE BASED ON DIFFICULT AND COMPLEX ISSUES OF LAW AND FACT AND WOULD RESULT IN DELAY AND EXPENSE TO THE PARTIES. ACCORDINGLY, TO THE EXTENT PERMITTED BY APPLICABLE LAW, EACH OF THE LENDERS, THE ADMINISTRATIVE AGENT, THE ISSUING BANKS, THE PARENT AND THE BORROWER HEREBY WAIVES ITS RIGHT TO A TRIAL BY JURY IN ANY ACTION OR PROCEEDING OF ANY KIND OR NATURE IN ANY COURT OR TRIBUNAL IN WHICH AN ACTION MAY BE COMMENCED BY OR AGAINST ANY PARTY HERETO ARISING OUT OF THIS AGREEMENT, THE NOTES, ANY OTHER LOAN DOCUMENT OR THE FEE LETTERS OR BY REASON OF ANY OTHER SUIT, CAUSE OF ACTION OR DISPUTE WHATSOEVER BETWEEN OR AMONG THE PARENT, THE BORROWER, THE ADMINISTRATIVE AGENT, ANY ISSUING BANK OR ANY OF THE LENDERS OF ANY KIND OR NATURE RELATING TO ANY OF THE LOAN DOCUMENTS. (b) EACH OF THE PARENT, THE BORROWER, THE ADMINISTRATIVE AGENT, EACH ISSUING BANK AND EACH LENDER HEREBY AGREES THAT THE FEDERAL DISTRICT COURT OF THE SOUTHERN DISTRICT OF NEW YORK AND ANY STATE COURT LOCATED IN THE BOROUGH OF MANHATTAN OF NEW YORK, NEW YORK SHALL HAVE EXCLUSIVE JURISDICTION TO HEAR AND DETERMINE ANY CLAIMS OR DISPUTES BETWEEN OR AMONG THE PARENT, THE BORROWER, THE ADMINISTRATIVE AGENT, ANY ISSUING BANK OR ANY OF THE LENDERS, ARISING OUT OF THIS AGREEMENT, ANY OTHER LOAN DOCUMENT OR THE FEE LETTERS OR IN CONNECTION WITH OR BY REASON OF ANY OTHER SUIT, CAUSE OF ACTION OR DISPUTE WHATSOEVER BETWEEN OR AMONG THE PARENT, THE BORROWER, THE ADMINISTRATIVE AGENT, ANY ISSUING BANK OR ANY OF THE LENDERS OF ANY KIND OR NATURE RELATING TO ANY OF THE LOAN DOCUMENTS. THE PARENT, THE BORROWER, EACH ISSUING BANK AND EACH OF THE LENDERS EXPRESSLY SUBMIT AND CONSENT IN ADVANCE TO SUCH JURISDICTION IN ANY ACTION OR PROCEEDING COMMENCED IN SUCH COURTS. EACH PARTY FURTHER WAIVES ANY OBJECTION THAT IT MAY NOW OR HEREAFTER HAVE TO THE VENUE OF ANY SUCH ACTION OR PROCEEDING IN ANY SUCH COURT OR THAT SUCH ACTION OR PROCEEDING WAS BROUGHT IN AN INCONVENIENT FORUM AND EACH AGREES NOT TO PLEAD OR CLAIM THE SAME. THE CHOICE OF FORUM SET FORTH IN THIS SECTION SHALL NOT BE DEEMED TO PRECLUDE THE BRINGING OF ANY ACTION BY THE ADMINISTRATIVE AGENT, ANY ISSUING BANK OR ANY LENDER REGARDING THE ENFORCEMENT BY THE ADMINISTRATIVE AGENT, ANY ISSUING BANK OR ANY LENDER OF ANY JUDGMENT OBTAINED IN SUCH FORUM IN ANY OTHER APPROPRIATE JURISDICTION.


 
118 LEGAL02/44946491v5 (c) THE PROVISIONS OF THIS SECTION HAVE BEEN CONSIDERED BY EACH PARTY WITH THE ADVICE OF COUNSEL AND WITH A FULL UNDERSTANDING OF THE LEGAL CONSEQUENCES THEREOF, AND SHALL SURVIVE THE PAYMENT OF THE LOANS AND ALL OTHER AMOUNTS PAYABLE HEREUNDER OR UNDER THE OTHER LOAN DOCUMENTS, THE TERMINATION OR EXPIRATION OF ALL LETTERS OF CREDIT AND THE TERMINATION OF THIS AGREEMENT. Section 13.5. Successors and Assigns. (a) Successors and Assigns Generally. The provisions of this Agreement shall be binding upon and inure to the benefit of the parties hereto and their respective successors and assigns permitted hereby, except that neither the Parent or the Borrower may assign or otherwise transfer any of its rights or obligations hereunder without the prior written consent of the Administrative Agent and each Lender and no Lender may assign or otherwise transfer any of its rights or obligations hereunder except (i) to an Eligible Assignee in accordance with the provisions of the immediately following subsection (b), (ii) by way of participation in accordance with the provisions of the immediately following subsection (d) or (iii) by way of pledge or assignment of a security interest subject to the restrictions of the immediately following subsection (e) (and, subject to the last sentence of the immediately following subsection (b), any other attempted assignment or transfer by any party hereto shall be null and void). Nothing in this Agreement, expressed or implied, shall be construed to confer upon any Person (other than the parties hereto, their respective successors and assigns permitted hereby, Participants to the extent provided in the immediately following subsection (d) and, to the extent expressly contemplated hereby, the Related Parties of the Administrative Agent and the Lenders) any legal or equitable right, remedy or claim under or by reason of this Agreement. (b) Assignments by Lenders. Any Lender may at any time assign to one or more Eligible Assignees all or a portion of its rights and obligations under this Agreement (including all or a portion of its Commitments and the Loans at the time owing to it); provided that any such assignment shall be subject to the following conditions: (i) Minimum Amounts. (A) in the case of an assignment of the entire remaining amount of an assigning Revolving Lender’s Revolving Commitment and the Revolving Loans at the time owing to it, or, if applicable, in the case of an assignment of the entire remaining amount of an assigning Term Loan Lender’s Term 1 Loans or Term 2 Loans, or in the case of an assignment to a Lender, an Affiliate of a Lender or an Approved Fund, no minimum amount need be assigned; and (B) in any case not described in the immediately preceding subsection (A), the aggregate amount of a specific Class of Commitments (which for this purpose includes Loans outstanding thereunder) or, if the applicable Class of Commitment is not then in effect, the principal outstanding balance of the applicable Class of Loans of the assigning Lender subject to each such assignment (in each case, determined as of the date the Assignment and Assumption with respect to such assignment is delivered to the Administrative Agent or, if “Trade Date” is specified in the Assignment and Assumption, as of the Trade Date) shall not be less than $5,000,000 in the case of any assignment of a Commitment or Loans, unless each of the Administrative Agent and, so long as no Default or Event of Default shall exist, the Borrower otherwise consents (each such consent not to be unreasonably withheld or delayed); provided, however, that if, after giving effect to such


 
119 LEGAL02/44946491v5 assignment, the amount of the Commitments of a specific Class held by such assigning Lender or, if the applicable Commitment is not then in effect, the outstanding principal balance of the Loans of such Class of such assigning Lender, as applicable, would be less than $5,000,000, then such assigning Lender shall assign the entire amount of its Commitment and the Loans of such Class at the time owing to it. (ii) Proportionate Amounts. Each partial assignment shall be made as an assignment of a proportionate part of all the assigning Lender’s rights and obligations under this Agreement with respect to the Loan or the Commitment assigned, except that this clause (ii) shall not prohibit any Lender from assigning all or a portion of its rights and obligations among separate Classes of Commitments or Loans on a non-pro rata basis. (iii) Required Consents. No consent shall be required for any assignment except to the extent required by clause (i)(B) of this subsection (b) and, in addition: (A) the consent of the Borrower (such consent not to be unreasonably withheld or delayed) shall be required unless (x) a Default or Event of Default shall exist at the time of such assignment or (y) such assignment is to a Lender of the same Class of Commitments or Loans, to an Affiliate of such Lender or an Approved Fund in respect of such Lender; provided that the Borrower shall be deemed to have consented to any such assignment unless it shall object thereto by written notice to the Administrative Agent within 10 Business Days after having received notice thereof; (B) the consent of the Administrative Agent (such consent not to be unreasonably withheld or delayed) shall be required for assignments in respect of (x) a Commitment if such assignment is to a Person that is not already a Lender of the same Class of Commitments, an Affiliate of such a Lender or an Approved Fund in respect of such a Lender with respect to such Lender or (y) any Term Loan or, if the Revolving Commitments have been terminated, any Revolving Loan to a Person who is not a Lender, an Affiliate of a Lender or an Approved Fund; and (C) the consent of the Issuing Banks and the Swingline Lender (such consent not to be unreasonably withheld or delayed), as applicable, shall be required for any assignment in respect of a Revolving Commitment; provided, however, that no such consent is required if such assignment is to a Person that is already a Revolving Lender with a Revolving Commitment, an Affiliate of such Revolving Lender or an Approved Fund with respect to such Revolving Lender. (iv) Assignment and Assumption; Notes. The parties to each assignment shall execute and deliver to the Administrative Agent an Assignment and Assumption, together with a processing and recordation fee of $4,500 for each assignment (which fee the Administrative Agent may, in its sole discretion, elect to waive), and the assignee, if it is not a Lender, shall deliver to the Administrative Agent an Administrative Questionnaire. If requested by the transferor Lender or the assignee, upon the consummation of any assignment, the transferor Lender, the Administrative Agent and the Borrower shall make appropriate arrangements so that new Notes are issued to the assignee and such transferor Lender, as appropriate. (v) No Assignment to Certain Person. No such assignment shall be made to (A) the Borrower or any of the Borrower’s Affiliates or Subsidiaries or (B) to any Defaulting Lender or any of its Subsidiaries, or to any Person who, upon becoming a Lender hereunder, would constitute any of the foregoing Persons described in this clause (B).


 
120 LEGAL02/44946491v5 (vi) No Assignment to Natural Persons. No such assignment shall be made to a natural person (or holding company, investment vehicle or trust for, or owned and operated for the primary benefit of a natural person). (vii) Certain Additional Payments. In connection with any assignment of rights and obligations of any Defaulting Lender hereunder, no such assignment shall be effective unless and until, in addition to the other conditions thereto set forth herein, the parties to the assignment shall make such additional payments to the Administrative Agent in an aggregate amount sufficient, upon distribution thereof as appropriate (which may be outright payment, purchases by the assignee of participations or subparticipations, or other compensating actions, including funding, with the consent of the Borrower and the Administrative Agent, the applicable pro rata share of Loans previously requested but not funded by the Defaulting Lender, to each of which the applicable assignee and assignor hereby irrevocably consent), to (x) pay and satisfy in full all payment liabilities then owed by such Defaulting Lender to the Administrative Agent, the Issuing Banks, the Swingline Lender and each other Lender hereunder (and interest accrued thereon), and (y) acquire (and fund as appropriate) its full pro rata share of all Loans and participations in Letters of Credit and Swingline Loans in accordance with its Revolving Commitment Percentage and such that all Term Loans are held by the Term Loan Lenders pro rata as if there had been no Defaulting Lenders that are Term Loan Lenders. Notwithstanding the foregoing, in the event that any assignment of rights and obligations of any Defaulting Lender hereunder shall become effective under Applicable Law without compliance with the provisions of this paragraph, then the assignee of such interest shall be deemed to be a Defaulting Lender for all purposes of this Agreement until such compliance occurs. Subject to acceptance and recording thereof by the Administrative Agent pursuant to the immediately following subsection (c), from and after the effective date specified in each Assignment and Assumption, the assignee thereunder shall be a party to this Agreement and, to the extent of the interest assigned by such Assignment and Assumption, have the rights and obligations of a Lender under this Agreement, and the assigning Lender thereunder shall, to the extent of the interest assigned by such Assignment and Assumption, be released from its obligations under this Agreement (and, in the case of an Assignment and Assumption covering all of the assigning Lender’s rights and obligations under this Agreement, such Lender shall cease to be a party hereto) but shall continue to be entitled to the benefits of Sections 5.4., 13.2. and 13.9. and the other provisions of this Agreement and the other Loan Documents as provided in Section 13.10. with respect to facts and circumstances occurring prior to the effective date of such assignment; provided, that except to the extent otherwise expressly agreed by the affected parties, no assignment by a Defaulting Lender will constitute a waiver or release of any claim of any party hereunder arising from that Lender having been a Defaulting Lender. Any assignment or transfer by a Lender of rights or obligations under this Agreement that does not comply with this paragraph shall be treated for purposes of this Agreement as a sale by such Lender of a participation in such rights and obligations in accordance with the immediately following subsection (d). (c) Register. The Administrative Agent, acting solely for this purpose as a non-fiduciary agent of the Borrower, shall maintain at the Principal Office a copy of each Assignment and Assumption delivered to it and a register for the recordation of the names and addresses of the Lenders, and the Commitments of, and principal amounts (and stated interest) of the Loans owing to, each Lender pursuant to the terms hereof from time to time (the “Register”). The entries in the Register shall be conclusive absent manifest error, and the Borrower, the Administrative Agent and the Lenders shall treat each Person whose name is recorded in the Register pursuant to the terms hereof as a Lender hereunder for all purposes of this Agreement. The Register shall be available for inspection by the Borrower and any Lender, at any reasonable time and from time to time upon reasonable prior notice.


 
121 LEGAL02/44946491v5 (d) Participations. Any Lender may at any time, without the consent of, or notice to, the Parent, the Borrower or the Administrative Agent, sell participations to any Person (other than a natural person or holding company, investment vehicle or trust for, or owned and operated for the primary benefit of a natural person, the Borrower, a Defaulting Lender or any of their respective Affiliates or Subsidiaries) (each, a “Participant”) in all or a portion of such Lender’s rights and/or obligations under this Agreement (including all or a portion of its Commitment and/or the Loans owing to it); provided that (i) such Lender’s obligations under this Agreement shall remain unchanged, (ii) such Lender shall remain solely responsible to the other parties hereto for the performance of such obligations and (iii) the Parent, the Borrower, the Administrative Agent, the Issuing Banks and the Lenders shall continue to deal solely and directly with such Lender in connection with such Lender’s rights and obligations under this Agreement. Any agreement or instrument pursuant to which a Lender sells such a participation shall provide that such Lender shall retain the sole right to enforce this Agreement and to approve any amendment, modification or waiver of any provision of this Agreement; provided that such agreement or instrument may provide that such Lender will not, without the consent of the Participant, agree to (w) increase such Lender’s Commitment, (x) extend the date fixed for the payment of principal on the Loans or portions thereof owing to such Lender, (y) reduce the rate at which interest is payable thereon or (z) release any Guarantor from its Obligations under the Guaranty except as contemplated by Section 8.13.(b), in each case, as applicable to that portion of such Lender’s rights and/or obligations that are subject to the participation. The Borrower agrees that each Participant shall be entitled to the benefits of Sections 3.10., 5.1., 5.4. (subject to the requirements and limitations therein, including the requirements under Section 3.10.(g) (it being understood that the documentation required under Section 3.10.(g) shall be delivered to the participating Lender)) to the same extent as if it were a Lender and had acquired its interest by assignment pursuant to subsection (b) of this Section; provided that such Participant (A) agrees to be subject to the provisions of Section 5.8. as if it were an assignee under subsection (b) of this Section; and (B) shall not be entitled to receive any greater payment under Sections 5.1. or 3.10., with respect to any participation, than its participating Lender would have been entitled to receive, except to the extent such entitlement to receive a greater payment results from a Regulatory Change that occurs after the Participant acquired the applicable participation. Each Lender that sells a participation agrees, at the Borrower’s request and expense, to use reasonable efforts to cooperate with the Borrower to effectuate the provisions of Section 5.8. with respect to any Participant. To the extent permitted by Applicable Law, each Participant also shall be entitled to the benefits of Section 13.3. as though it were a Lender, provided such Participant agrees to be subject to Section 3.3. as though it were a Lender. Each Lender that sells a participation shall, acting solely for this purpose as a non-fiduciary agent of the Borrower, maintain a register on which it enters the name and address of each Participant and the principal amounts (and stated interest) of each Participant’s interest in the Loans or other obligations under the Loan Documents (the “Participant Register”); provided that no Lender shall have any obligation to disclose all or any portion of the Participant Register (including the identity of any Participant or any information relating to a Participant’s interest in any commitments, loans, letters of credit or its other obligations under any Loan Document) to any Person except to the extent that such disclosure is necessary to establish that such commitment, loan, letter of credit or other obligation is in registered form under Section 5f.103-1(c) of the United States Treasury Regulations. The entries in the Participant Register shall be conclusive absent manifest error, and such Lender shall treat each Person whose name is recorded in the Participant Register as the owner of such participation for all purposes of this Agreement notwithstanding any notice to the contrary. For the avoidance of doubt, the Administrative Agent (in its capacity as Administrative Agent) shall have no responsibility for maintaining a Participant Register. (e) Certain Pledges. Any Lender may at any time pledge or assign a security interest in all or any portion of its rights under this Agreement to secure obligations of such Lender, including any pledge or assignment to secure obligations to a Federal Reserve Bank; provided that no such pledge or assignment shall release such Lender from any of its obligations hereunder or substitute any such pledgee or assignee for such Lender as a party hereto.


 
122 LEGAL02/44946491v5 (f) No Registration. Each Lender agrees that, without the prior written consent of the Borrower and the Administrative Agent, it will not make any assignment hereunder in any manner or under any circumstances that would require registration or qualification of, or filings in respect of, any Loan or Note under the Securities Act or any other securities laws of the United States of America or of any other jurisdiction. Section 13.6. Amendments and Waivers. (a) Generally. Except as otherwise expressly provided in this Agreement, (i) any consent or approval required or permitted by this Agreement or in any other Loan Document to be given by the Lenders may be given, (ii) any term of this Agreement or of any other Loan Document may be amended, (iii) the performance or observance by the Parent, the Borrower, any other Loan Party or any other Subsidiary of any terms of this Agreement or such other Loan Document may be waived, and (iv) the continuance of any Default or Event of Default may be waived (either generally or in a particular instance and either retroactively or prospectively) with, but only with, the written consent of the Requisite Lenders (or the Administrative Agent at the written direction of the Requisite Lenders), and, in the case of an amendment to any Loan Document, the written consent of each Loan Party which is party thereto. Any term of this Agreement or of any other Loan Document relating solely to the rights or obligations of the Lenders of a particular Class, and not Lenders of any other Class, may be amended, and the performance or observance by the Borrower or any other Loan Party or any Subsidiary of any such terms may be waived (either generally or in a particular instance and either retroactively or prospectively) with, and only with, the written consent of the Requisite Class Lenders for such Class of Lenders (and, in the case of an amendment to any Loan Document, the written consent of each Loan Party which is a party thereto). Notwithstanding anything to the contrary contained in this Section, each Fee Letter may only be amended, and the performance or observance by any Loan Party thereunder may only be waived, in a writing executed by the parties thereto. Notwithstanding anything to the contrary contained in this Section, the Administrative Agent and the Borrower may, without the consent of any Lender, enter into amendments or modifications to this Agreement or any of the other Loan Documents or enter into additional Loan Documents as the Administrative Agent reasonably deems appropriate in order to implement any Benchmark Replacement, Benchmark Replacement Adjustment or Benchmark Conforming Changes or otherwise effectuate the terms of Section 5.2. in accordance with the terms of Section 5.2. (b) Additional Lender Consents. In addition to the foregoing requirements, no amendment, waiver or consent shall: (i) increase (or reinstate) the Commitment of a Lender or subject a Lender to any additional obligations without the written consent of such Lender; (ii) reduce the principal of, or interest that has accrued or the rates of interest that will be charged on the outstanding principal amount of, any Loans or other Obligations without the written consent of each Lender directly affected thereby; provided, however, only the written consent of the Requisite Lenders shall be required for the waiver of interest payable at the Post- Default Rate, retraction of the imposition of interest at the Post-Default Rate and amendment of the definition of “Post-Default Rate”; (iii) reduce the amount of any Fees payable to a Lender hereunder or postpone any date fixed for payment thereof without the written consent of such Lender; (iv) modify the definitions of “Revolving Commitment Percentage” without the written consent of each Revolving Lender;


 
123 LEGAL02/44946491v5 (v) modify the definition of “Revolving Termination Date” or clause (a) of the definition of “Termination Date” (in each case, except in accordance with Section 2.13.(a).) or otherwise postpone any date fixed for any payment of principal of, or interest on, any Revolving Loans or for the payment of Fees or any other Obligations (including the waiver of any Default or Event of Default as a result of the nonpayment of any such Obligations as and when due) owing to the Revolving Lenders, or extend the expiration date of any Letter of Credit beyond the Revolving Termination Date (except in accordance with Section 2.3.(b)), in each case, without the written consent of each Revolving Lender; (vi) modify the definitions of “Term 1 Loan Maturity Date”, “Term 2 Loan Maturity Date” (except in accordance with Section 2.13.(b).) or clause (b) of the definition of “Termination Date” or otherwise postpone any date fixed for, or forgive any payment of principal of, or interest on, any Term Loans or for the payment of Fees or any other Obligations owing to the Term Loan Lenders, in each case, without the written consent of each Term Loan Lender directly affected thereby; (vii) while any Term Loans are outstanding, amend, modify or waive (A) Section 6.2. or any other provision of this Agreement if the effect of such amendment, modification or waiver is to require the Revolving Lenders to make Revolving Loans when such Lenders would not otherwise be required to do so, (B) the amount of the Swingline Commitment or (C) the L/C Commitment Amount, in each case, without the prior written consent of the Requisite Class Lenders of the Revolving Lenders; (viii) modify the definition of “Pro Rata Share” or amend or otherwise modify the provisions of Section 3.2 or Section 11.5, in each case, without the written consent of each affected Lender; (ix) amend this Section or amend the definitions of the terms used in this Agreement or the other Loan Documents insofar as such definitions affect the substance of this Section, in each case, without the written consent of each Lender; (x) modify the definition of the term “Requisite Lenders” or, except as otherwise provided in the immediately following clause (xi), modify in any other manner the number or percentage of the Lenders required to make any determinations or waive any rights hereunder or to modify any provision hereof, in each case, without the written consent of each Lender; (xi) modify the definition of the term “Requisite Class Lenders” as it relates to a particular Class of Lenders or modify in any other manner the number or percentage of a Class of Lenders required to make any determination or waive any rights hereunder or to modify any provision hereof, in each case, solely with respect to such Class of Lenders, without the written consent of each Lender in such Class; (xii) release the Parent as a Guarantor or any other Guarantor from its obligations under the Guaranty except as contemplated by Section 8.15., without the written consent of each Lender; (xiii) waive a Default or Event of Default under Section 11.1.(a) or Section 11.1.(b), in each case, without the written consent of each Lender directly affected thereby; (xiv) amend, or waive the Borrower’s compliance with, Section 2.15., in each case, without the written consent of each Revolving Lender; or


 
124 LEGAL02/44946491v5 (xv) affect the rights or duties of the Sustainability Structuring Agents under this Agreement or any other Loan Document without the written consent of the Sustainability Structuring Agents. (c) Amendment of Administrative Agent’s Duties, Etc. No amendment, waiver or consent unless in writing and signed by the Administrative Agent, in addition to the Lenders required hereinabove to take such action, shall affect the rights or duties of the Administrative Agent under this Agreement or any of the other Loan Documents. Any amendment, waiver or consent relating to Section 2.3. or the obligations of the Issuing Banks under this Agreement or any other Loan Document shall, in addition to the Lenders required hereinabove to take such action, require the written consent of the Issuing Banks. Any amendment, waiver or consent relating to Section 2.4. or the obligations of the Swingline Lender under this Agreement or any other Loan Document shall, in addition to the Lenders required hereinabove to take such action, require the written consent of the Swingline Lender. No waiver shall extend to or affect any obligation not expressly waived or impair any right consequent thereon and any amendment, waiver or consent shall be effective only in the specific instance and for the specific purpose set forth therein. Notwithstanding anything to the contrary herein, no Defaulting Lender shall have any right to approve or disapprove any amendment, waiver or consent hereunder (and any amendment, waiver or consent which by its terms requires the consent of all Lenders or each affected Lender may be effected with the consent of the applicable Lenders other than Defaulting Lenders), except that (x) the Commitments of any Defaulting Lender may not be increased, reinstated or extended without the written consent of such Defaulting Lender and (y) any waiver, amendment or modification requiring the consent of all Lenders or each affected Lender that by its terms affects any Defaulting Lender more adversely than other affected Lenders shall require the written consent of such Defaulting Lender. Except as otherwise provided in Section 12.5., no course of dealing or delay or omission on the part of the Administrative Agent or any Lender in exercising any right shall operate as a waiver thereof or otherwise be prejudicial thereto. Any Event of Default occurring hereunder shall continue to exist until such time as such Event of Default is waived in writing in accordance with the terms of this Section, notwithstanding any attempted cure or other action by the Borrower, any other Loan Party or any other Person subsequent to the occurrence of such Event of Default. Except as otherwise explicitly provided for herein or in any other Loan Document, no notice to or demand upon any Loan Party shall entitle such Loan Party to other or further notice or demand in similar or other circumstances. (d) ESG Amendment. Notwithstanding anything to the contrary in this Section 13.6., after the Effective Date, the Borrower, in consultation with the Sustainability Structuring Agents, shall be entitled to (a) identify specified Environmental, Social and Governance (“ESG”) related Key Performance Indicators (“KPIs”) and establish associated annual Sustainability Performance Targets (“SPTs”) with respect to the ESG strategy and disclosure of the Borrower and its Subsidiaries and/or (b) identify external ESG ratings (“ESG Ratings”) and establish associated annual SPTs. Any such KPIs and/or ESG Ratings and associated SPTs are to be mutually agreed between the Borrower and the Sustainability Structuring Agents. The Sustainability Structuring Agents, the Borrower and the Requisite Lenders may amend this Agreement (such amendment, the “ESG Amendment”) solely for the purpose of incorporating KPIs and/or ESG Ratings, associated SPTs and other related provisions (the “ESG Pricing Provisions”) into this Agreement. In the event that any such ESG Amendment does not obtain requisite consent of the Requisite Lenders, an alternative ESG Amendment may be effectuated with the consent of the Requisite Lenders, the Borrower, the Sustainability Structuring Agents, and the Administrative Agent. Upon the effectiveness of any such ESG Amendment, based on the Borrower’s performance against the KPIs and/or ESG Ratings and associated SPTs, certain adjustments (an increase, a decrease, or no adjustment) to the Applicable Margin will be made; provided that the amount of any such adjustments made pursuant to an ESG Amendment shall not exceed an increase and/or decrease of 4.00 basis points; provided, further, that in no event shall the Applicable Margin be less than 0%. If KPIs are utilized, the pricing adjustments will require,


 
125 LEGAL02/44946491v5 among other things, annual reporting in a manner that is aligned with the Sustainability Linked Loan Principles in effect at the time of the ESG Amendment and is to be mutually agreed between the Borrower, the Sustainability Structuring Agents, and the Administrative Agent (each acting reasonably). If KPIs are utilized, any proposed ESG Amendment shall also identify the Sustainability Assurance Provider, provided that any such Sustainability Assurance Provider shall be a qualified external reviewer, independent of the Borrower and its Subsidiaries, with relevant expertise, such as an auditor, environmental consultant and/or independent ratings agency of recognized national standing. Following the effectiveness of the ESG Amendment, (A) any modification to the ESG Pricing Provisions which has the effect of reducing the Applicable Margin to a level not otherwise permitted by this Section 13.6.(d) shall be subject to the consent of all Lenders and (B) any other modification to the ESG Pricing Provisions (other than, for the avoidance of doubt, as provided for in the immediately preceding clause (A)) shall be subject only to the consent of the Requisite Lenders. (e) Technical Amendments. Notwithstanding anything to the contrary in this Section 13.6., if the Administrative Agent and the Borrower have jointly identified an ambiguity, omission, mistake or defect in any provision of this Agreement or an inconsistency between provisions of this Agreement, the Administrative Agent and the Borrower shall be permitted to amend such provision or provisions to cure such ambiguity, omission, mistake, defect or inconsistency so long as to do so would not adversely affect the interests of the Lenders and the Issuing Banks. Any such amendment shall become effective without any further action or consent of any other party to this Agreement. Section 13.7. Nonliability of Administrative Agent and Lenders. The relationship between the Borrower, on the one hand, and the Lenders, the Issuing Banks and the Administrative Agent, on the other hand, shall be solely that of borrower and lender. None of the Administrative Agent, any Issuing Bank or any Lender shall have any fiduciary responsibilities to the Borrower or the Parent and no provision in this Agreement or in any of the other Loan Documents, and no course of dealing between or among any of the parties hereto, shall be deemed to create any fiduciary duty owing by the Administrative Agent, any Issuing Bank or any Lender to any Lender, the Borrower, any Subsidiary or any other Loan Party. None of the Administrative Agent, any Issuing Bank or any Lender undertakes any responsibility to the Borrower or the Parent to review or inform the Borrower or the Parent of any matter in connection with any phase of the business or operations of the Borrower or the Parent. Section 13.8. Confidentiality. The Administrative Agent, each Issuing Bank and each Lender shall maintain the confidentiality of all Information (as defined below) but in any event may make disclosure: (a) to its Affiliates and to its and its Affiliates’ other respective Related Parties (it being understood that the Persons to whom such disclosure is made will be informed of the confidential nature of such Information and instructed to keep such Information confidential); (b) subject to an agreement containing provisions substantially the same as those of this Section, to (i) any actual or proposed assignee, Participant or other transferee in connection with a potential transfer of any Commitment or participation therein as permitted hereunder, or (ii) any actual or prospective counterparty (or its advisors) to any swap or derivative transaction relating to the Borrower and its obligations; (c) as required or requested by any Governmental Authority or representative thereof or pursuant to legal process or in connection with any legal proceedings, or as otherwise required by Applicable Law; (d) to the Administrative Agent’s, such Issuing Bank’s or such Lender’s independent auditors and other professional advisors (provided they shall be notified of the confidential nature of the information); (e) in connection with the exercise of any remedies under any Loan Document (or any Specified Derivatives Contract) or any action or proceeding relating to any Loan Document (or any Specified Derivatives Contract) or the enforcement of rights hereunder or thereunder; (f) to the extent such Information (i) becomes publicly available other than as a result of a breach of this Section actually known


 
126 LEGAL02/44946491v5 by the Administrative Agent, such Issuing Bank or such Lender to be a breach of this Section or (ii) becomes available to the Administrative Agent, any Issuing Bank, any Lender or any Affiliate of the Administrative Agent, any Issuing Bank or any Lender on a nonconfidential basis from a source other than the Borrower or any Affiliate of the Borrower; (g) to the extent requested by, or required to be disclosed to, any nationally recognized rating agency or regulatory or similar authority (including any self-regulatory authority, such as the National Association of Insurance Commissioners) having or purporting to have jurisdiction over it; (h) to bank trade publications, such information to consist of deal terms and other information customarily found in such publications; (i) to any other party hereto; (j) on a confidential basis to the CUSIP Service Bureau or any similar agency in connection with the issuance and monitoring of CUSIP numbers with respect to the Loan Documents; and (k) with the consent of the Borrower. Notwithstanding the foregoing, the Administrative Agent, each Issuing Bank and each Lender may disclose any such confidential information, without notice to the Borrower or any other Loan Party, to Governmental Authorities in connection with any regulatory examination of the Administrative Agent, such Issuing Bank or such Lender or in accordance with the regulatory compliance policy of the Administrative Agent, such Issuing Bank or such Lender. As used in this Section, the term “Information” means all information received from the Borrower, any other Loan Party, any other Subsidiary or Affiliate relating to any Loan Party or any of their respective businesses, other than any such information that is available to the Administrative Agent, any Lender or any Issuing Bank on a nonconfidential basis prior to disclosure by the Borrower, any other Loan Party, any other Subsidiary or any Affiliate, provided that, in the case of any such information received from the Borrower, any other Loan Party, any other Subsidiary or any Affiliate after the date hereof, such information is clearly identified at the time of delivery as confidential. Any Person required to maintain the confidentiality of Information as provided in this Section shall be considered to have complied with its obligation to do so if such Person has exercised the same degree of care to maintain the confidentiality of such Information as such Person would accord to its own confidential information. Section 13.9. Indemnification. (a) The Borrower shall indemnify the Administrative Agent (and any sub-agent thereof), the Sustainability Structuring Agents, the Issuing Banks, each Lender and each Related Party of any of the foregoing Persons (each such Person being called an “Indemnified Party”) against, and hold each Indemnified Party harmless from, and shall pay or reimburse any such Indemnified Party for, any and all losses, claims (including without limitation, Environmental Claims), damages, liabilities and related expenses (including without limitation, the fees, charges and disbursements of any counsel for any Indemnified Party (which counsel may be employees of any Indemnified Party)), incurred by any Indemnified Party or asserted against any Indemnified Party by any Person (including the Borrower, any other Loan Party or any other Subsidiary) other than such Indemnified Party and its Related Parties, arising out of, in connection with, or as a result of (i) the execution or delivery of this Agreement, any other Loan Document or any agreement or instrument contemplated hereby or thereby, the performance by the parties hereto or thereto of their respective obligations hereunder or thereunder or the consummation of the transactions contemplated hereby or thereby, (ii) any Loan or Letter of Credit or the use or proposed use of the proceeds therefrom (including any refusal by an Issuing Bank to honor a demand for payment under a Letter of Credit issued by it if the documents presented in connection with such demand do not strictly comply with the terms of such Letter of Credit), (iii) any actual or alleged presence or release of Hazardous Materials on or from any property owned or operated by the Borrower, any other Loan Party or any other Subsidiary, or any Environmental Claim related in any way to the Borrower, any other Loan Party or any other Subsidiary, (iv) any actual or prospective claim, litigation, investigation or proceeding (an “Indemnity Proceeding”) relating to any of the foregoing, whether based on contract, tort or any other theory, whether brought by a third party or by the Borrower, any other Loan Party or any other Subsidiary, and regardless of whether any Indemnified Party is a party thereto, or (v) any claim (including without limitation, any Environmental Claims), investigation, litigation or other proceeding (whether or not the Administrative Agent, the Sustainability Structuring Agents, any Issuing Bank or any Lender is a party thereto) and the


 
127 LEGAL02/44946491v5 prosecution and defense thereof, arising out of or in any way connected with the Loans, this Agreement, any other Loan Document, or any documents contemplated by or referred to herein or therein or the transactions contemplated hereby or thereby, including without limitation, reasonable attorneys and consultant’s fees; provided, however, that such indemnity shall not, as to any Indemnified Party, be available to the extent that such losses, claims, damages, liabilities or related expenses (i) are determined by a court of competent jurisdiction by final and nonappealable judgment to have resulted from the gross negligence, bad faith or willful misconduct of such Indemnified Party or (ii) resulted from any dispute solely between and among Indemnified Parties that does not arise from an act or omission by any Loan Party or any of its Affiliates (other than with respect to a claim against an Indemnified Party acting in its capacity as Administrative Agent or arranger or similar role under the Loan Documents); provided, that this Section 13.9.(a) shall not apply with respect to Taxes other than any Taxes that represent losses or damages arising under any non-Tax claim. (b) If and to the extent that the obligations of the Borrower under this Section are unenforceable for any reason, the Borrower hereby agrees to make the maximum contribution to the payment and satisfaction of such obligations which is permissible under Applicable Law. (c) The Borrower’s obligations under this Section shall survive any termination of this Agreement and the other Loan Documents and the payment in full in cash of the Obligations, and are in addition to, and not in substitution of, any of the other obligations set forth in this Agreement or any other Loan Document to which it is a party. References in this Section 13.9. to “Lender” or “Lenders” shall be deemed to include such Persons (and their Affiliates) in their capacity as Specified Derivatives Providers. Section 13.10. Termination; Survival. This Agreement shall terminate at such time as (a) all of the Commitments have been terminated, (b) all Letters of Credit have terminated or expired or been canceled (other than Extended Letters of Credit in respect of which the Borrower has satisfied the requirements to provide Cash Collateral as required by Section 2.3.(b)), (c) none of the Lenders is obligated any longer under this Agreement to make any Loans and no Issuing Bank is obligated any longer under this Agreement to issue Letters of Credit and (d) all Obligations (other than obligations which survive as provided in the following sentence) have been paid and satisfied in full. The indemnities to which the Administrative Agent, the Issuing Banks and the Lenders are entitled under the provisions of Sections 3.10., 5.1., 5.4., 12.7., 13.2. and 13.9. and any other provision of this Agreement and the other Loan Documents, and the provisions of Section 13.4., shall continue in full force and effect and shall protect the Administrative Agent, the Issuing Banks and the Lenders (i) notwithstanding any termination of this Agreement, or of the other Loan Documents, against events arising after such termination as well as before and (ii) at all times after any such party ceases to be a party to this Agreement with respect to all matters and events existing on or prior to the date such party ceased to be a party to this Agreement. The Administrative Agent agrees to furnish to the Borrower, upon the Borrower’s request and at the Borrower’s sole cost and expense, any release, termination, or other agreement or document evidencing the foregoing termination. The provisions of Section 13.9 shall survive termination of this Agreement for a period of one year. Section 13.11. Severability of Provisions. If any provision under this Agreement or the other Loan Documents shall be determined by a court of competent jurisdiction to be invalid or unenforceable, that provision shall be deemed severed from the Loan Documents, and the validity, legality and enforceability of the remaining provisions shall remain in


 
128 LEGAL02/44946491v5 full force as though the invalid, illegal, or unenforceable provision had never been part of the Loan Documents. Section 13.12. GOVERNING LAW. THIS AGREEMENT SHALL BE GOVERNED BY, AND CONSTRUED IN ACCORDANCE WITH, THE LAWS OF THE STATE OF NEW YORK APPLICABLE TO CONTRACTS EXECUTED, AND TO BE FULLY PERFORMED, IN SUCH STATE. Section 13.13. Counterparts. To facilitate execution, this Agreement and any amendments, waivers, consents or supplements may be executed in any number of counterparts as may be convenient or required (which may be effectively delivered by facsimile, in portable document format (“PDF”) or other similar electronic means). It shall not be necessary that the signature of, or on behalf of, each party, or that the signature of all persons required to bind any party, appear on each counterpart. All counterparts shall collectively constitute a single document. It shall not be necessary in making proof of this document to produce or account for more than a single counterpart containing the respective signatures of, or on behalf of, each of the parties hereto. Section 13.14. Obligations with Respect to Loan Parties. The obligations of the Parent or the Borrower to direct or prohibit the taking of certain actions by the other Loan Parties as specified herein shall be absolute and not subject to any defense the Parent or the Borrower may have that the Parent or the Borrower does not control such Loan Parties. Section 13.15. Independence of Covenants. All covenants hereunder shall be given in any jurisdiction independent effect so that if a particular action or condition is not permitted by any of such covenants, the fact that it would be permitted by an exception to, or be otherwise within the limitations of, another covenant shall not avoid the occurrence of a Default or an Event of Default if such action is taken or condition exists. Section 13.16. Limitation of Liability. None of the Administrative Agent, any Issuing Bank or any Lender, or any Related Party shall have any liability with respect to, and each of the Parent and the Borrower hereby waives, releases, and agrees not to sue any of them upon, any claim for any special, indirect, incidental, or consequential damages suffered or incurred by the Borrower in connection with, arising out of, or in any way related to, this Agreement, any of the other Loan Documents or the Fee Letters, or any of the transactions contemplated by this Agreement or any of the other Loan Documents. Each of the Parent and the Borrower hereby waives, releases, and agrees not to sue the Administrative Agent, any Issuing Bank or any Lender or any of the Administrative Agent’s, any Issuing Bank’s or any Lender’s affiliates, officers, directors, employees, attorneys, or agents for punitive damages in respect of any claim in connection with, arising out of, or in any way related to, this Agreement, any of the other Loan Documents, the Fee Letters, or any of the transactions contemplated by this Agreement or financed hereby. No Indemnified Party referred to in Section 13.9. shall be liable for damages arising from the use by unintended recipients of any information or other materials distributed by it through telecommunications, electronic or other information transmission systems in connection with this Agreement or the other Loan Documents or the transactions contemplated hereby or thereby, except to the extent resulting from such Indemnified Party’s gross negligence or willful misconduct (as determined by a court of competent jurisdiction in a final, non- appealable judgment).


 
129 LEGAL02/44946491v5 Section 13.17. Entire Agreement. This Agreement, the Notes, the other Loan Documents and the Fee Letters embody the final, entire agreement among the parties hereto and supersede any and all prior commitments, agreements, representations, and understandings, whether written or oral, relating to the subject matter hereof and thereof and may not be contradicted or varied by evidence of prior, contemporaneous, or subsequent oral agreements or discussions of the parties hereto. There are no oral agreements among the parties hereto. To the extent any term of this Agreement is inconsistent with a term of any other Loan Document to which the parties of this Agreement are party, the term of this Agreement shall control to the extent of such inconsistency. Section 13.18. Construction. The Administrative Agent, each Issuing Bank, the Parent, the Borrower and each Lender acknowledge that each of them has had the benefit of legal counsel of its own choice and has been afforded an opportunity to review this Agreement and the other Loan Documents with its legal counsel and that this Agreement and the other Loan Documents shall be construed as if jointly drafted by the Administrative Agent, each Issuing Bank, the Parent, the Borrower and each Lender. Section 13.19. Headings. The paragraph and section headings in this Agreement are provided for convenience of reference only and shall not affect its construction or interpretation. Section 13.20. No Novation. THE PARTIES HERETO HAVE ENTERED INTO THIS AGREEMENT SOLELY TO AMEND AND RESTATE THE TERMS OF THE EXISTING CREDIT AGREEMENT. THE PARTIES DO NOT INTEND THIS AGREEMENT OR THE TRANSACTIONS CONTEMPLATED HEREBY TO BE, AND THIS AGREEMENT AND THE TRANSACTIONS CONTEMPLATED HEREBY SHALL NOT BE CONSTRUED TO BE, A NOVATION OF ANY OF THE OBLIGATIONS OWING BY THE BORROWER UNDER OR IN CONNECTION WITH THE EXISTING CREDIT AGREEMENT OR ANY OF THE OTHER LOAN DOCUMENTS (AS DEFINED IN THE EXISTING CREDIT AGREEMENT). Section 13.21. New York Mortgages. (a) Generally. The parties hereto acknowledge and agree that as an accommodation to the Parent and the Borrower, the Administrative Agent, the Issuing Banks and the Lenders may, from time to time, in their sole discretion, accept the benefits of Mortgages encumbering real property located in the State of New York assigned from time to time pursuant to the terms of this Section to the Administrative Agent, for its benefit and the benefit of the Issuing Banks and the Lenders (any such Mortgage a “New York Mortgage”). Any Lender’s agreement to accept the benefit of a New York Mortgage in its sole discretion will be subject to, among other things, such Lender’s determination that the real property subject to such Mortgage is not in a special flood hazard area. (b) Assignment of New York Mortgages. In connection with the acceptance of the benefits of a New York Mortgage by the Administrative Agent, the Issuing Banks and the Lenders, the Borrower shall


 
130 LEGAL02/44946491v5 cause to be delivered to the Administrative Agent each of the following, in form and substance satisfactory to the Administrative Agent: (i) the originals (or if not available, copies) of each outstanding promissory note evidencing the Indebtedness secured by such New York Mortgage, duly endorsed (by allonge or otherwise) to the order of the Administrative Agent (collectively, “Existing New York Notes”); (ii) an amended and restated promissory note (each a “Restated New York Note”) which amends, restates and, if applicable, consolidates the applicable Existing New York Notes, which (x) shall be payable to the order of the Administrative Agent for the benefit of itself, the Issuing Banks and the Lenders, (y) shall be in an initial aggregate principal amount equal to the principal amount of Loans advanced hereunder in connection with the transfer of such Existing New York Notes to the Administrative Agent for the benefit of itself, the Issuing Banks and the Lenders and (z) shall incorporate by reference all of the applicable terms and conditions of this Agreement and the other Loan Documents; (iii) a copy of such New York Mortgage, including all amendments thereto, showing all recording information thereon certified to the knowledge of an authorized officer of the Borrower as being true, correct and complete; (iv) an assignment of such New York Mortgage, in recordable form, executed by each holder of the Indebtedness secured by such New York Mortgage (or an authorized agent acting on behalf of each such holder); (v) a modification to such New York Mortgage executed by the applicable Loan Parties, such modification, among other things, to modify such New York Mortgage (x) to provide that it secures the applicable Restated New York Note, (y) to provide that the maximum principal sum of Obligations secured by such New York Mortgage at execution or in the future shall not exceed the initial principal amount of the applicable Restated New York Note and (z) to include language reasonably satisfactory to the Administrative Agent to the effect that payments in respect of the Obligations shall not be deemed to reduce the amount of the Obligations secured by such New York Mortgage until such time as the outstanding principal amount of the Obligations shall have been reduced to the initial principal amount of the applicable Restated New York Note; (vi) terminations of, or assignments and modifications to, any assignment of leases and rents, financing statements and any other document, instrument or agreement securing the Indebtedness secured by such New York Mortgage, as the Administrative Agent may reasonably request; (vii) a copy of any Phase I or II Environmental Site Assessment report on the Property subject to such New York Mortgage available to the Borrower, and if reasonably requested by the Administrative Agent, reliance letters from the environmental engineering firms performing such assessments addressed to the Administrative Agent, the Issuing Banks and the Lenders; provided, however, if such a reliance letter is not provided, the Administrative Agent, the Issuing Banks and the Lenders shall have no obligation to accept an assignment of such New York Mortgage; (viii) an environmental indemnity agreement executed by the Borrower, the Parent and any other Loan Party that owns or leases the Property encumbered by such New York Mortgage in favor of the Administrative Agent for its benefit and the benefit of the Issuing Banks and the Lenders and in a form reasonably acceptable to the Administrative Agent; and


 
131 LEGAL02/44946491v5 (ix) such other documents, agreements and instruments as the Administrative Agent on behalf of the Issuing Banks and the Lenders may reasonably request. (c) Release of New York Mortgages. Notwithstanding any other provision of this Agreement or any other Loan Document to the contrary, including without limitation, Section 13.7., (i) upon the Borrower’s written request and at the Borrower’s sole cost and expense, the Administrative Agent shall release any or all of the New York Mortgages or assign any or all of the New York Mortgages to any Person requested by the Borrower (any such assignment to be without recourse or warranty whatsoever) and (ii) the Administrative Agent may in its discretion, and shall at the direction of the Requisite Lenders, release any or all of the New York Mortgages if the Administrative Agent has, or the Requisite Lenders have, reasonably determined that holding any of such New York Mortgages could be detrimental to the Administrative Agent or the Lenders, and so long as the Administrative Agent shall have given the Borrower written notice at least 5 days prior to any such release; provided, however, the Administrative Agent shall not be required to give any such prior notice to the Borrower if the Administrative Agent, in its sole discretion, has determined that delay of such release would be detrimental to the Administrative Agent or the Lenders. (d) Indemnity. Not in limitation of any of the Borrower’s obligations under Section 13.2. or 13.10., the Borrower shall and hereby agrees to indemnify, defend and hold harmless the Administrative Agent, each Issuing Bank, each Lender and each other Indemnified Party from and against any and all losses, costs, claims, damages, liabilities, deficiencies, judgments or expenses of every kind and nature (including, without limitation, amounts paid in settlement, court costs and the fees and disbursements of counsel incurred in connection with any litigation, investigation, claim or proceeding or any advice rendered in connection therewith) incurred by an Indemnified Party in connection with, arising out of, or by reason of, any Indemnity Proceeding which is in any way related directly or indirectly to (i) the failure of any Person to pay any recording tax payable pursuant to N.Y. Tax Law, Ch. 60, Art. 11, Sec. 253 et seq. or other Applicable Laws of the State of New York or any political subdivision of such State or (ii) any New York Mortgage. (e) The Borrower represents and warrants that no Property encumbered by a New York Mortgage is located in an area determined by the Federal Emergency Management Agency to have special flood hazards. If at any time in the future the Borrower becomes aware that any portion of a Property encumbered by a New York Mortgage is located in an area determined by the Federal Emergency Management Agency as special flood hazard area, then the Borrower will promptly notify the Administrative Agent. Unless (i) the Borrower promptly obtains flood insurance coverage required pursuant to the Flood Insurance Laws and takes such other measures relating to such special flood hazard area reasonably requested by the Administrative Agent and each Lender and (ii) the Borrower, the Administrative Agent and each affected Lender otherwise agree that the New York Mortgage can continue to be provided under this Section 13.21, the New York Mortgage relating to such Property which is in a special flood hazard area will be released pursuant to clause (c) above. Section 13.22. Acknowledgement and Consent to Bail-In of Affected Financial Institutions. Notwithstanding anything to the contrary in any Loan Document or in any other agreement, arrangement or understanding among any such parties, each party hereto acknowledges that any liability of any Affected Financial Institution arising under any Loan Document may be subject to the Write-Down and Conversion Powers of the applicable Resolution Authority and agrees and consents to, and acknowledges and agrees to be bound by:


 
132 LEGAL02/44946491v5 (a) the application of any Write-Down and Conversion Powers by the applicable Resolution Authority to any such liabilities arising hereunder which may be payable to it by any party hereto that is an Affected Financial Institution; and (b) the effects of any Bail-In Action on any such liability, including, if applicable: (i) a reduction in full or in part or cancellation of any such liability; (ii) a conversion of all, or a portion of, such liability into shares or other instruments of ownership in such Affected Financial Institution, its parent entity, or a bridge institution that may be issued to it or otherwise conferred on it, and that such shares or other instruments of ownership will be accepted by it in lieu of any rights with respect to any such liability under this Agreement or any other Loan Document; or (iii) the variation of the terms of such liability in connection with the exercise of the Write-Down and Conversion Powers of the applicable Resolution Authority. Section 13.23. Acknowledgement Regarding Any Supported QFCs. To the extent that the Loan Documents provide support, through a guarantee or otherwise, for a Derivatives Contract or any other agreement or instrument that is a QFC (such support, “QFC Credit Support” and each such QFC a “Supported QFC”), the parties acknowledge and agree as follows with respect to the resolution power of the Federal Deposit Insurance Corporation under the Federal Deposit Insurance Act and Title II of the Dodd-Frank Wall Street Reform and Consumer Protection Act (together with the regulations promulgated thereunder, the “U.S. Special Resolution Regimes”) in respect of such Supported QFC and QFC Credit Support (with the provisions below applicable notwithstanding that the Loan Documents and any Supported QFC may in fact be stated to be governed by the laws of the State of New York and/or of the United States or any other state of the United States): In the event a Covered Entity that is party to a Supported QFC (each, a “Covered Party”) becomes subject to a proceeding under a U.S. Special Resolution Regime, the transfer of such Supported QFC and the benefit of such QFC Credit Support (and any interest and obligation in or under such Supported QFC and such QFC Credit Support, and any rights in property securing such Supported QFC or such QFC Credit Support) from such Covered Party will be effective to the same extent as the transfer would be effective under the U.S. Special Resolution Regime if the Supported QFC and such QFC Credit Support (and any such interest, obligation and rights in property) were governed by the laws of the United States or a state of the United States. In the event a Covered Party or a BHC Act Affiliate of a Covered Party becomes subject to a proceeding under a U.S. Special Resolution Regime, Default Rights under the Loan Documents that might otherwise apply to such Supported QFC or any QFC Credit Support that may be exercised against such Covered Party are permitted to be exercised to no greater extent than such Default Rights could be exercised under the U.S. Special Resolution Regime if the Supported QFC and the Loan Documents were governed by the laws of the United States or a state of the United States. Without limitation of the foregoing, it is understood and agreed that rights and remedies of the parties with respect to a Defaulting Lender shall in no event affect the rights of any Covered Party with respect to a Supported QFC or any QFC Credit Support. Section 13.24. New Lenders; Exiting Lenders. The Administrative Agent, the Borrower and each Lender agree that upon the Effective Date, the outstanding Revolving Loans and the participation interests of the Revolving Lenders in any outstanding Letters of Credit and Swingline Loans under the Existing Credit Agreement shall be allocated among the


 
133 LEGAL02/44946491v5 Revolving Lenders in accordance with their respective Revolving Commitment Percentages calculated based on the Revolving Commitments of the Revolving Lenders set forth on Schedule I attached hereto (the “Post-Amendment Revolving Commitment Percentage”). To effect such allocations, each Revolving Lender whose Post-Amendment Revolving Commitment Percentage exceeds the amount of such Revolving Lender’s Revolving Commitment Percentage immediately prior to the effectiveness of this Amendment and any New Lender (as defined below) providing a new Revolving Commitment shall make a Revolving Loan in such amount as is necessary so that the aggregate principal amount of Revolving Loans held by such Lender shall equal such Revolving Lender’s Post-Amendment Revolving Commitment Percentage of the aggregate outstanding principal amount of the Revolving Loans as of the Effective Date. The Administrative Agent shall make such amounts of the proceeds of such Revolving Loans available (a) to each Revolving Lender whose Post-Amendment Revolving Commitment Percentage is less than the amount of such Revolving Lender’s Revolving Commitment Percentage immediately prior to the effectiveness of this Amendment as is necessary so that the aggregate principal amount of Revolving Loans held by such Revolving Lender shall equal such Lender’s Post-Amendment Revolving Commitment Percentage of the aggregate outstanding principal amount of the Revolving Loans as of the Effective Date and (b) to the Exiting Lenders (as defined below) as is necessary to repay in full the Revolving Loans owing to such Exiting Lenders. Each new Lender identified in its signature page hereto as a “New Lender” under the Credit Agreement on the Effective Date (each, a “New Lender”) hereby agrees to provide a new Revolving Commitment, and/or Term 1 Loan Commitment and/or Term 2 Loan Commitment, as the case may be, in the amount set forth opposite such New Lender’s name on Schedule I attached hereto. On the Effective Date, each New Lender agrees to become and shall be deemed a Lender for all purposes of the Credit Agreement, and each reference to the Lenders in the Credit Agreement shall be deemed to include each New Lender. Each New Lender hereby appoints Wells Fargo Bank, National Association as the Administrative Agent and authorizes the Administrative Agent to take such action on its behalf and to exercise such powers under the Credit Agreement and other Loan Documents as are delegated to the Administrative Agent by the terms thereof. On the Effective Date, the Commitments of each Revolving Lender and each Term Loan Lender identified in its signature page hereto as an “Exiting Lender” under the Credit Agreement on the Effective Date (each, an “Exiting Lender”) shall be terminated, all outstanding amounts due under the Credit Agreement and the other Loan Documents to the Exiting Lenders on the Effective Date shall be paid in full, and each Exiting Lender shall cease to be a Lender under the Credit Agreement; provided that obligations of the Loan Parties under the Loan Documents that are intended to survive any Lender ceasing to be a Lender or a party to any Loan Document shall survive in accordance with their respective terms for the benefit of such Lender. The Administrative Agent, the Borrower and each Lender confirms as of the date hereof the amount of each such Lender’s Commitment as set forth opposite such Lender’s name on Schedule I attached hereto. Section 13.25. Release of Collateral. The Administrative Agent, the Borrower and each Lender agree that upon the Effective Date (i) the Administrative Agent’s Liens in the Collateral (as defined in the Existing Credit Agreement) securing the Obligations (as defined in the Existing Credit Agreement) shall be released and (ii) each of the Pledge Agreement and the Intercreditor Agreement (each as defined in the Existing Credit Agreement) shall terminate and be of no further force and effect, in each case, regardless of whether the Security Release Date (as defined in the Existing Credit Agreement) shall have occurred as of the Effective Date. The Borrower and each Lender hereby authorize the Administrative Agent to file UCC-3 termination statements


 
134 LEGAL02/44946491v5 and to take such further actions as may be reasonably necessary to effectuate, evidence or reflect the termination of the Liens referenced in this Section 13.25. [Signatures on Following Pages]


 
Document
EXHIBIT 10.14
DiamondRock Hospitality Company

Restricted Stock Award Agreement

    

Name of Grantee:
No. of Base Shares:
Purchase Price per Share: $    0.00
Grant Date: May --- , 2024
Vesting Schedule:
Vesting DatePercentage of Shares Becoming VestedCumulative Percentage Vested
February 27, 2025
33.3%
33.3%
February 27, 2026
33.3%
66.6%
February 27, 2027
33.4%
100%
Pursuant to the DiamondRock Hospitality Company 2024 Equity Incentive Plan (the “Plan”), DiamondRock Hospitality Company (the “Company”) hereby grants a Restricted Stock Award equal to the number of Base Shares set forth above (the “Award”) to the Grantee named above. Upon acceptance of the Award, the Grantee shall receive the Award, subject to the restrictions and conditions set forth herein and in the Plan.
1.Acceptance of Award; Rights as Shareholder.
(a) The Grantee shall have no rights with respect to the Award unless he or she shall have accepted the Award by signing and delivering to the Company a copy of this Restricted Stock Award Agreement (the “Agreement”).
(b)Upon acceptance of the Award by the Grantee and subject to the restrictions and conditions set forth in Section 2 hereof, the shares of Restricted Stock shall be issued and delivered to, or otherwise registered in book entry in the name of, the Grantee, and the Grantee’s name shall be entered as the stockholder of record on the books of the Company and shall have all the rights of a shareholder with respect to such shares of Stock, including voting rights and the dividend rights set forth in Section 3 below.
2.Restrictions and Conditions.
(a)Shares of Restricted Stock granted herein may not be sold, assigned, transferred, pledged or otherwise encumbered or disposed of by the Grantee prior to vesting.
(b)Subject to Section 4(c) below, unless the Administrator provides Grantee (or Grantee’s legal representative) contrary written notice within 60 days of the termination of
ACTIVE/107558062.1



Grantee’s employment (which notice may be given in Administrator’s sole and complete discretion), if the Grantee’s employment with the Company, the Operating Partnership or any of their Subsidiaries (together, the “Relevant Companies”) is voluntarily or involuntarily terminated for any reason, the Company shall automatically repurchase from the Grantee or the Grantee’s legal representative any shares of Stock that are not then vested at a price equal to the purchase price per share set forth above. If the purchase price per share set forth above is zero, the unvested shares of Stock shall be automatically forfeited. If the Administrator provides Grantee (or Grantee’s legal representative) with written notice that the Company will permit the continued vesting of the unvested portion of the Award following the termination of Grantee’s employment, then the unvested portion of the Award will continue to vest on the terms set forth in such notice.
(c)Unless the Administrator otherwise consents in writing at the time of the grant of the Award or within 30 days thereafter, Grantee agrees not to file an election pursuant to Section 83(b) of the Internal Revenue Code of 1986, as amended, (an “83(b) Election”) with the Internal Revenue Service with respect to any shares of Stock issued pursuant to the Award. If Grantee files an 83(b) Election with respect to any shares of Stock issued pursuant to the Award, the issuance of such shares of Stock shall be void and the Grantee shall have no rights with respect to such shares.
3.Dividends.
(a)Notwithstanding anything contained herein or in the Plan, on each Applicable Dividend Payment Date, the Administrator shall cause any cash dividends payable on such Applicable Dividend Payment Date with respect to the Award to be credited to an account maintained by Administrator for the benefit of Grantee.
(b)The “Applicable Dividend Payment Date” is any dividend payment date occurring between the Grant Date and the Vesting Date.
(c)On each Vesting Date, the Administrator shall deliver to the Grantee that portion of the cumulative cash dividends credited on each Applicable Dividend Payment Date which are attributable to the then-vesting portion of the Award.
(d)Unless and until such Award, or a portion of an Award, vests as set forth in Section 4 hereof, the Grantee shall not be entitled to any shares of Stock in lieu of a cash dividend or any stock dividend.
(e)Notwithstanding anything contained herein or in the Plan, the Grantee shall in no event be entitled to any cash or stock dividends on any unvested Award. After the Award vests, the shares of Stock shall have the rights and privileges similar to any other share of Stock.
4.Vesting of Restricted Stock.
(a)The restrictions and conditions in Paragraph 2 of this Agreement, shall lapse as to the Award or a portion of the Award as of the close of business on the Vesting Date or Dates specified in the schedule set forth above. In the event that a Vesting Date is not a day that the New York Stock Exchange is open for business in New York, New York, then the Vesting
    
ACTIVE/107558062.1



Date shall be the next subsequent day that the New York Stock Exchange is open for business in New York, New York.
(b)The Administrator may, in its sole discretion, at any time accelerate the vesting of unvested Stock.
(c)Notwithstanding anything contained herein or in the Plan, the terms of any severance or employment agreement between the Company and the Grantee shall determine whether, and to what extent, any unvested shares of Stock held by the Grantee shall accelerate in connection with the occurrence of certain termination of employment events including, without limitation, in the event of a termination of employment in connection with a Change in Control (as such term is defined in any such severance or employment agreement). In addition, upon a Change in Control, if the Award is not assumed, converted or replaced by the continuing entity, all shares of Stock which are not vested shall immediately vest.
5.Incorporation of Plan. Notwithstanding anything herein to the contrary, this Agreement shall be subject to, and governed by, all the terms and conditions of the Plan, including the powers of the Administrator set forth in Section 2(b) of the Plan. Capitalized terms in this Agreement shall have the meaning specified in the Plan, unless a different meaning is specified herein.
6.Transferability. This Agreement is personal to the Grantee, is non-assignable and is not transferable in any manner, by operation of law or otherwise, other than by will or the laws of descent and distribution. None of the shares of Stock now owned or hereafter acquired shall be sold, assigned, transferred, pledged, hypothecated, given away or in any other manner disposed of or encumbered, whether voluntarily or by operation of law, unless such transfer is in compliance with all applicable securities laws, and such disposition is in accordance with the terms, conditions and limitations of the Company’s Amended and Restated Charter. Any attempted disposition of Stock not in accordance with the terms and conditions of this Section 6 shall be null and void, and the Company shall not reflect on its records any change in record ownership of any shares of Stock as a result of any such disposition, shall otherwise refuse to recognize any such disposition and shall not in any way give effect to any such disposition of any shares of Stock.
7.Tax Withholding. When the Award becomes a taxable event for Federal income tax purposes, the Company shall withhold from shares of Stock to be released a number of shares of Stock with an aggregate Fair Market Value that would satisfy the withholding amount due.
8.Deferred Stock Awards. Notwithstanding anything contained herein to the contrary, to the extent that the Grantee has validly elected to defer the Stock issuable under this Agreement, then, in lieu of receiving shares of Stock as provided herein, the Grantee shall receive Deferred Stock Units (as defined in the Plan or any successor Plan) pursuant to a Deferred Stock Unit Award Agreement to be entered into at such time between the Grantee and the Company.
9.Data Privacy Consent. In order to administer the Plan and this Agreement and to implement or structure future equity grants, the Relevant Companies may process any and all personal or professional data, including but not limited to Social Security or other identification number, home address and telephone number, date of birth and other information that is necessary or desirable for the administration of the Plan and/or this Agreement (the “Relevant Information”). By entering into this Agreement, the Grantee (i) authorizes the Company to collect, process, register and transfer to the Relevant Companies all Relevant Information; (ii) waives any privacy rights the Grantee may have with respect to the Relevant Information; (iii) authorizes the Relevant Companies to store and transmit such information in electronic form; and
    
ACTIVE/107558062.1



(iv) authorizes the transfer of the Relevant Information to any jurisdiction in which the Relevant Companies consider appropriate. The Grantee shall have access to, and the right to change, the Relevant Information. Relevant Information will only be used in accordance with applicable law.
10.Miscellaneous.
(a)Notice hereunder shall be given to the Company at its principal place of business, and shall be given to the Grantee at Grantee’s place of employment, or in either case at such other address as one party may subsequently furnish to the other party in writing.
(b)This Agreement does not confer upon the Grantee any rights with respect to continuation of employment by the Relevant Companies, and neither the Plan nor this Agreement shall interfere in any way with the right of the Relevant Companies to terminate the employment of the Grantee at any time.
[Signature Page Follows]

    
ACTIVE/107558062.1



IN WITNESS WHEREOF, the parties have executed this Agreement as of the day and year first above written.
DiamondRock Hospitality Company



By:        
Name:
    Title:


The foregoing Agreement is hereby accepted and the terms and conditions thereof hereby agreed to by the undersigned.
Dated:                
Grantee’s Signature



    
ACTIVE/107558062.1

Document
EXHIBIT 10.15
DiamondRock Hospitality Company

Performance Stock Unit Agreement


Name of Grantee: [Name]
Target No. of Relative TSR Performance Stock Units Granted: _____ (the “TSR Target Award”)
Target No. of Hotel Market Share Stock Units Granted: _______ (the “HMS Target Award”)
Grant Date of Award: May __, 2024
Performance Measure: Relative Total Shareholder Return (as described in Exhibit A) and Hotel Market Share (as described in Exhibit B).
Pursuant to the DiamondRock Hospitality Company 2024 Equity Incentive Plan as amended through the date hereof (the “Plan”), DiamondRock Hospitality Company (the “Company”) hereby grants a performance stock unit award (“Award”) consisting of the sum of:
(i)the number of Relative TSR Performance Stock Units listed above (“TSR Stock Units”); and
(ii)the number of Hotel Market Share Stock Units listed above (“HMS Stock Units”) (collectively with the TSR Stock Units, the “Performance Stock Units”)
to the Grantee named above.
Each TSR Stock Unit shall relate to one share of Common Stock, par value $0.01 per share (the “Stock”) of the Company, subject to the restrictions and conditions set forth herein and in the Plan, and subject to the performance of the Company’s stock relative to the Peer Set (as defined in Exhibit A) as calculated in accordance with Exhibit A.
Each HMS Stock Unit shall relate to one share of Stock of the Company, subject to the restrictions set forth herein and in the Plan, and subject to the market share of Company hotels relative to such hotel’s Competitive Set (as defined in Exhibit B) as calculated in accordance with Exhibit B.
The performance goals are set forth in Exhibits A and B (the “Performance Goals”).
ACTIVE/107557721.3



1.Definitions
(a)The following terms shall have the meanings ascribed to them in the Severance Agreement between the Grantee and the Company: (i) “Cause,” (ii) “Change in Control,” (iii) “Good Reason,” (iv) “Disability,” and (v) “Retirement.”
2.Acceptance of Award; Rights as Shareholder.
(a) The Grantee hereby acknowledges and understands that the Award represents a commitment of the Company to issue shares of Stock in the future, subject to the attainment of the Performance Goals and the receipt by the Company of a fully executed copy of this Agreement.
(b)The Award shall be settled by transferring to the Grantee a number of shares of Stock based on the TSR Target Award and HMS Target Award (as adjusted pursuant to Section 3) if, and only to the extent that, the Performance Goals are achieved during the TSR Performance Cycle and HMS Performance Cycle, respectively. The Administrator shall certify after the completion of the TSR Performance Cycle and HMS Performance Cycle, respectively, whether and to what extent the Performance Goals have been met. The actual number of shares of Stock to be issued to the Grantee will vary depending upon the attainment of the Performance Goals, and could be more or less than the TSR Target Award and/or HMS Target Award specified above.
(c)Upon such certification, the relevant number of shares of Stock (less withholding for tax purposes), in the form of fully vested shares of Stock, shall be issued and delivered to, or otherwise registered in book entry in the name of, the Grantee, and the Grantee’s name shall be entered as the stockholder of record on the books of the Company and shall have all the rights of a shareholder with respect to such shares of Stock. Such vested shares of Stock shall be so issued and delivered to the Grantee no later than 30 days after the end of the later of the TSR Performance Cycle and the HMS Performance Cycle.
3.Dividends.
Accrued Dividends on the shares of Stock underlying the Performance Stock Units shall not be paid to the Grantee unless and until the Grantee vests in, and is issued, the relevant shares of Stock underlying the Performance Stock Units. The Grantee shall not be entitled to receive Accrued Dividends with respect to Performance Stock Units that do not vest.
4.Vesting of Performance Shares.
(a)Subject to Sections 4(b), 4(c), 4(d) and 4(e), on February 27, 2027, the Grantee shall vest in the Award to the extent determined in accordance with Exhibits A and B.
(b)Subject to Sections 4(c), 4(d) and 4(e), if the Grantee ceases to have any employment or other service relationship with the Company as an employee for any reason prior to the end of the TSR Performance Cycle or HMS Performance Cycle, the unvested Award shall be cancelled and no Stock shall be issued to the Grantee. The Grantee’s eligibility to receive any shares of Stock in connection with the Award is conditioned on (i) the Grantee’s continuous employment with the Company through the last day of the later of the TSR Performance Cycle and the HMS Performance Cycle and (ii) the attainment of the Performance Goals.
(c)Notwithstanding anything contained herein to the contrary, the Award shall vest immediately and shall not be cancelled as described in Section 4(b) above if the

ACTIVE/107557721.3

2


Grantee’s employment is terminated due to the Grantee’s death or Disability. In case of the occurrence of either such event, the actual numbers of shares of Stock to be issued to the Grantee will be determined in accordance with Exhibits A and B except that the TSR Multiplier and HMS Multiplier shall be deemed to be 100% and such shares of Stock shall be issued as soon as reasonably practicable after such death or Disability.
(d)Notwithstanding anything contained herein to the contrary, the Award shall be subject to continued vesting and shall not be cancelled as described in Section 4(b) above if the Grantee’s employment is terminated (i) without Cause, (ii) by the Grantee for Good Reason or (iii) upon Retirement, and, in all such cases, the Grantee adheres to all restrictions, covenants and promises in the Severance Agreement, including execution and delivery of a general release in accordance with the Severance Agreement. In case of the occurrence of any such event, at the end of the later of the TSR Performance Cycle and the HMS Performance Cycle, the actual number of shares of Stock to be issued to the Grantee will be determined in accordance with Exhibits A and B except that the TSR Multiplier and HMS Multiplier shall be deemed to be 100%. For the avoidance of doubt, any such continued vesting shall mean that the Grantee does not need to be continuously employed through the end of the TSR Performance Cycle or HMS Performance Cycle, but the Award will still be paid at the end of the later of the TSR Performance Cycle and the HMS Performance Cycle in accordance with the provisions of Section 2(c) hereof.
(e)Notwithstanding anything contained herein to the contrary or in Section 3(c) of the Plan, in the event of a Change in Control, the TSR Performance Cycle and HMS Performance Cycle shall be deemed to have ended on the day immediately preceding the Change in Control and the attainment of the Performance Goals shall be calculated by reference to the Stock Price and Other Consideration, if any, on the date immediately preceding the Change in Control. However, the actual number of shares of stock determined to be issued to such Grantee shall vest as follows:
(f) (i) Such shares of Stock shall vest as of the date immediately preceding the Change of Control if the surviving or successor entity in the Change in Control does not continue, assume or replace such shares of Stock with a substitute grant with the same intrinsic value; or
(g)(ii) If the surviving or successor entity in the Change in Control continues, assumes or replaces such shares of stock with a substitute grant with the same intrinsic value (“Substitute Stock”), then such shares of Substitute Stock shall vest on the earlier of (x) the last day of the later of the TSR Performance Cycle and the HMS Performance Cycle if the Grantee provides continuous service to the Company or an affiliate or the surviving or successor entity or one of its affiliates until the last day of the TSR Performance Cycle and HMS Performance Cycle or (y) the date that Grantee’s service to the Company or an affiliate or the surviving or successor entity or one of its affiliates is terminated (A) without Cause, (B) by the Grantee for Good Reason, (C) due to the Grantee’s death or Disability or (D) upon Retirement, and, in the case of vesting described in this clause (y), the TSR Multiplier and the HMS Multiplier shall be deemed to be 100%; provided such shares of Substitute Stock shall not vest and the Grantee will have no right to receive such shares if the Grantee is terminated with Cause or the Grantee’s employment is terminated by the Grantee without Good Reason prior to the end of the later of the TSR Performance Cycle and HMS Performance

ACTIVE/107557721.3

3


Cycle. For avoidance of doubt, Substitute Stock can only have the same intrinsic value if it is in the form of publicly registered stock that is readily traded on a major stock exchange.
5.Delivery of Stock.
The Company shall not be obligated to deliver any shares of Stock in accordance with the terms of the Award until (i) all federal and state laws and regulations as the Company may deem applicable have been complied with; (ii) the shares have been listed or authorized for listing upon official notice to the national stock exchange on which the Common Stock is traded or have otherwise been accorded trading privileges; and (iii) all other legal matters in connection with the issuance and delivery of the shares have been approved by the Company’s General Counsel, or, in the absence of a Company General Counsel, the Company’s outside legal counsel.
6.Incorporation of Plan.
Notwithstanding anything herein to the contrary, this Agreement shall be subject to, and governed by, all the terms and conditions of the Plan, including the powers of the Administrator set forth in Section 2(b) of the Plan. Capitalized terms in this Agreement shall have the meaning specified in the Plan, unless a different meaning is specified herein.
7.Transferability.
This Agreement is personal to the Grantee, is non-assignable and is not transferable in any manner, by operation of law or otherwise, other than by will or the laws of descent and distribution. The Award, and any shares of Stock issuable with respect to the Award may not be sold, assigned, transferred, pledged, hypothecated, given away or in any other manner disposed of or encumbered, whether voluntarily or by operation of law until (i) the Award has vested as provided in Section 4 of this Agreement and (ii) shares of Stock have been issued to the Grantee. Any attempted disposition of Stock not in accordance with the terms and conditions of this Section 7 shall be null and void, and the Company shall not reflect on its records any change in record ownership of any shares of Stock as a result of any such disposition, shall otherwise refuse to recognize any such disposition and shall not in any way give effect to any such disposition of any shares of Stock.
8. Withholding.
Upon the settlement of the Award, the Company shall withhold from the shares of Stock to be issued to the Grantee, a number of shares of Stock with an aggregate Fair Market Value that would satisfy the minimum Federal, state and local tax required to be withheld by the Company as a result of such taxable event.
9.Deferred Stock Unit Awards.
Notwithstanding anything contained herein to the contrary, to the extent that the Grantee has validly elected to defer the Stock issuable under this Agreement, then, in lieu of receiving shares of Stock as provided herein, the Grantee shall receive Deferred Stock Units (as defined in the Plan or any successor Plan) pursuant to a Deferred Stock Unit Award Agreement to be entered into at such time between the Grantee and the Company.

ACTIVE/107557721.3

4


10.Section 409A of the Code.
    This Agreement shall be interpreted in such a manner that all provisions relating to the settlement of the Award are exempt from the requirements of Section 409A of the Code as “short-term deferrals” as described in Section 409A of the Code.
11.Data Privacy Consent.
    In order to administer the Plan and this Agreement and to implement or structure future equity grants, the Company, the Operating Partnership, their Subsidiaries and affiliates and certain agents thereof (together, the “Relevant Companies”) may process any and all personal or professional data, including but not limited to Social Security or other identification number, home address and telephone number, date of birth and other information that is necessary or desirable for the administration of the Plan and/or this Agreement (the “Relevant Information”). By entering into this Agreement, the Grantee (i) authorizes the Company to collect, process, register and transfer to the Relevant Companies all Relevant Information; (ii) waives any privacy rights the Grantee may have with respect to the Relevant Information; (iii) authorizes the Relevant Companies to store and transmit such information in electronic form; and (iv) authorizes the transfer of the Relevant Information to any jurisdiction in which the Relevant Companies consider appropriate. The Grantee shall have access to, and the right to change, the Relevant Information. Relevant Information will only be used in accordance with applicable law.
12.Miscellaneous.
(a)Notice hereunder shall be given to the Company at its principal place of business, and shall be given to the Grantee at the Grantee’s place of employment, or in either case at such other address as one party may subsequently furnish to the other party in writing.
(b)This Agreement does not confer upon the Grantee any rights with respect to continuation of employment by the Relevant Companies, and neither the Plan nor this Agreement shall interfere in any way with the right of the Relevant Companies to terminate the employment of the Grantee at any time.

ACTIVE/107557721.3

5


IN WITNESS WHEREOF, the parties have executed this Agreement as of the day and year first above written.
DiamondRock Hospitality Company



By:        
Name:
    Title:


The foregoing Agreement is hereby accepted and the terms and conditions thereof hereby agreed to by the undersigned.
Dated:                
Grantee’s Signature




ACTIVE/107557721.3

6


Exhibit A

Determination of Relative Total Shareholder Return
The actual number of shares of Stock, if any, to be issued to the Grantee is equal to the TSR Target Award plus Accrued Dividends (such amount, the “Adjusted TSR Target Amount”) multiplied by the TSR Multiplier (as determined below), subject to a maximum payout of 150% of the Target Award.
For purposes of determining the TSR Multiplier, the following terms shall have the meanings ascribed to them below:
“Accrued Dividends” means an additional number of shares of Stock equal to the dividends paid with respect to such vested TSR Stock Units based on the following assumptions: (i) that the Grantee had received the number of shares of Stock on the Grant Date corresponding to the number of TSR Stock Units in which the Grantee actually vests, and (ii) all of the dividends that would have been paid on such shares of Stock had they been issued on the Grant Date during the period from the Grant Date to the date of vesting were reinvested in Stock on the dividend payment date, utilizing the closing price on the New York Stock Exchange on each date that dividends were paid.

Company Percentile Ranking” means the rank expressed as a percentile of the Company TSR among the Peer TSR of each of the companies in the Peer Set, determined as follows: If the company TSR equals the Peer TSR of any company in the Peer Set, then the Company’s percentile ranking shall equal the percentile of such company in the Peer Set. If the Company’s TSR does not equal the Peer TSR of any company in the Peer Set, the Company’s percentile ranking shall be determined by linear interpolation between the company in the Peer Set with a Peer TSR immediately below the Company TSR and the company in the Peer Set with a Peer TSR immediately above the Company TSR.

“Company TSR” means the total percentage return per share achieved by the Company’s Stock over the TSR Performance Cycle or such other measurement period, assuming contemporaneous reinvestment in the Stock of all dividends and other distributions at the closing price of one share of Stock on the date such dividend or other distribution was paid, based on the Initial Stock Price and the Final Stock Price.
Final Stock Price” means the Stock Price on the last day of the TSR Performance Cycle.
Initial Stock Price” means the Stock Price on the TSR Commencement Date.
“Other Consideration” means such other consideration (including cash) to be received by holders of Stock upon a Change in Control that is not reflected in the Stock Price on the date immediately preceding such Change in Control.
Peer Final Stock Price” means the Stock Price on the last day of the TSR Performance Cycle of each company in the Peer Set.

ACTIVE/107557721.3

7


Peer Initial Stock Price” means the Stock Price on the TSR Commencement Date, of each company in the Peer Set.
“Peer Set” means, each of the following companies:
Apple Hospitality REIT        Chatham Lodging Trust    RLJ Lodging Trust    
Host Hotels & Resorts        Sunstone Hotel Investors    Xenia Hotels & Resorts, Inc.
Park Hotel & Resorts            Pebblebrook Hotel Trust    
Ryman Hospitality Properties     Summit Hotel Properties        
                
If any of such companies ceases to exist at any time during the TSR Performance Cycle, then the Administrator shall make a determination whether to retain the then-remaining Peer Set with such adjustment as the Administrator shall determine or whether to add another company with appropriate adjustment to the calculation of the TSR Multiplier set forth herein.
Peer Set Rank” means the percentile rank of each company in the Peer Set determined as follows: Each company in the Peer Set will be ranked in order of the Peer TSR determined for such company. The company with the highest rank shall be deemed to have a percentile rank of 100% and the company with the lowest rank shall be deemed to have a percentile rank of 0%. Each of the remaining companies will be assigned a percentile rank equal to (i) (A) 100% divided by (B) the number of companies in the Peer Set less 1, multiplied by (ii) the number of companies below such company in the Peer TSR ranking. For example, if there are ten companies in the Peer Set, then the company with the highest Peer TSR will have a percentile rank equal to 100%, the next highest will have a percentile rank equal to 88.88%, the next highest, 77.77% and so on so that the company with the second to lowest Peer TSR will have a percentile ranking of 11.11% and the lowest, 0%.

“Peer TSR” means the total percentage return per share achieved by the stock of each company in the Peer Set over the TSR Performance Cycle, assuming contemporaneous reinvestment in such stock of all dividends and other distributions at the closing price of one share of such stock on the date such dividend or other distribution was paid, based on the Peer Initial Stock Price and the Peer Final Stock Price for each company in the Peer Set.
Stock Price” means, as of a particular date, the closing price of one share of Company Stock or one share of the stock of each company in the Peer Set, as the case may be (or, if such date is not a trading day, the most recent trading day immediately preceding such date).
TSR Commencement Date” means May 7, 2024.
TSR Performance Cycle” means the period commencing on the TSR Commencement Date through February 26, 2027.


ACTIVE/107557721.3

8


The TSR Multiplier will be determined in accordance with the chart below.
Company Percentile RankingTSR Multiplier
Less than 30%0%
Equal to 30%50%
Equal to 50%
100%
Equal to 75%150%
Greater than 75%150%

If the Company Percentile Ranking is greater than 30% but less than 75%, then the TSR Multiplier will be determined by linear interpolation based on the nearest lower and nearest higher Company Percentile Ranking and TSR Multiplier in the table above.
In the event that the Company TSR is negative and the TSR Multiplier is greater than 100%, then the TSR Multiplier will be reduced by an amount equal to 25% of the TSR Multiplier but not below 100%. In the event that the Company TSR is negative and the TSR Multiplier is equal to or less than 100%, then there will be no adjustment to the TSR Multiplier.


ACTIVE/107557721.3

9


Exhibit B

Determination of Hotel Market Share
The actual number of shares of Stock, if any, to be issued to the Grantee is equal to the HMS Target Award plus Accrued Dividends (such amount, the “Adjusted HMS Target Amount”) multiplied by the HMS Multiplier (as determined below), subject to a maximum payout of 150% of the HMS Target Award.
For purposes of determining the HMS Multiplier, the following terms shall have the meanings ascribed to them below:
“Accrued Dividends” means an additional number of shares of Stock equal to the dividends paid with respect to such vested HMS Stock Units based on the following assumptions: (i) that the Grantee had received the number of shares of Stock on the HMS Grant Date corresponding to the number of HMS Stock Units in which the Grantee actually vests, and (ii) all of the dividends that would have been paid on such shares of Stock had they been issued on the HMS Grant Date during the period from the HMS Grant Date to the date of vesting were reinvested in Stock on the dividend payment date, utilizing the closing price on the New York Stock Exchange on each date that dividends were paid.
Company Hotel” means each hotel held by the Company as of the end of the full calendar year prior to the Commencement Date, which is set forth in this Exhibit B, and any hotel acquired by the Company during the HMS Performance Cycle.

Competitive Set” means the competitor hotels for each Company Hotel, which is set forth in this Exhibit B. If a hotel in one of the Competitive Sets ceases to operate or is no longer considered a competitor of a Company Hotel, then the Administrator shall make a determination whether to retain the then-remaining Competitive Set or add another competitor hotel with such adjustment to the Initial RevPAR Index as the Administrator shall then determine. If an Eligible Hotel is added during the HMS Performance Cycle, then the Competitive Set for such Eligible Hotel shall be the set determined under such Eligible Hotel’s management agreement or such other set determined by the Company.

Eligible Hotel” means a Company Hotel that was held by the Company for more than 24 months as determined at the end of the HMS Performance Cycle.

“Final RevPAR Index” means the RevPAR Index for each Eligible Hotel as of the end of the full calendar year ended on the last day of the HMS Performance Cycle; provided, however, if an Eligible Hotel is sold by the Company prior to the end of the HMS Performance Cycle, then the Final RevPAR Index for such hotel shall be the RevPAR Index for the twelve (12) month period ended on the last day of the month immediately prior to the month in which the Company sold such hotel.
HMS Commencement Date” means January 1, 2024.

ACTIVE/107557721.3

10


HMS Performance Cycle” means the period commencing on the HMS Commencement Date through December 31, 2026.
“Hotel Market Share Percentage” means the ratio of Total Positive RevPAR Hotels to Total Eligible Hotels expressed as a percentage. As an example, if there are 30 Eligible Hotels, and all 30 are Positive RevPAR Hotels, then the ratio would be 30:30 and the Hotel Market Share Percentage would be 100%. As another example, if there are 30 Eligible Hotels, and 16 are Positive RevPAR Hotels, then the ratio would be 16:30 and the Hotel Market Share Percentage would be 53.3%.
Initial RevPAR Index” means the RevPAR Index for each Eligible Hotel as of January 1, 2024, including any period during which any Company Hotel was not owned by the Company; provided, however, if an Eligible hotel that is purchased by the Company after the HMS Commencement Date, then the Initial RevPAR Index for such hotel shall be the RevPAR Index for the twelve (12) month period ended on the last day of the month immediately prior to the date that the Company purchased such hotel.

“Positive RevPAR Hotel” means each Eligible Hotel that has a Final RevPAR Index that is greater than its Initial RevPAR Index.

“RevPAR” means revenue per available room as defined by Smith’s STAR Report distributed by Smith Travel Research, Inc. or if the STAR Report is no longer being used, the aggregate gross room revenue of such hotel for a given period of time divided by the total guest rooms available for such period.

“RevPAR Index” means the fraction that is equal to (a) the RevPAR for the hotel divided by (b) the average RevPAR for the hotels in the Competitive Set. Appropriate adjustment to the Initial RevPAR Index or the Final RevPAR Index shall be made by the Administrator in the event of a major renovation or force majeure event affecting an Eligible Hotel or a competitor hotel in the Competitive Set.

“Total Eligible Hotels” means the sum of all Eligible Hotels.
“Total Positive RevPAR Hotels” means the sum of all Eligible Hotels that are Positive RevPAR Hotels.


ACTIVE/107557721.3

11


The HMS Multiplier will be determined in accordance with the chart below.
Hotel Market Share PercentageHMS Multiplier
Equal to 0%0%
Equal to 30%50%
Equal to 50%100%
Equal to 75%150%
Greater than 75%150%

If the Hotel Market Share Percentage is greater than 0% but less than 75%, then the HMS Multiplier will be determined by linear interpolation based on the nearest lower and nearest higher Hotel Market Share Percentage and HMS Multiplier in the table above.
Company Hotel and Initial RevPAR Index (shaded) followed by Competitive Set:

[To be attached.]

ACTIVE/107557721.3

12
Document
EXHIBIT 10.19
AMENDED AND RESTATED SEVERANCE AGREEMENT
THIS AMENDED AND RESTATED SEVERANCE AGREEMENT (the “Agreement”) is made on [_____], 2025, by DiamondRock Hospitality Company, a Maryland corporation (the “REIT”), and [NAME] (the “Executive”). This Agreement is effective as of [_____], 2025 and amends and restates the Severance Agreement, dated [______], between the REIT and the Executive (the “Prior Agreement”).
1.Purpose
The REIT considers it essential to the best interests of its stockholders to promote and preserve the continuous employment of key management personnel. The Board of Directors of the REIT (the “Board of Directors”) recognizes that, as in the case with many corporations, the possibility of a termination of employment exists and that such possibility, and the uncertainty and questions that it may raise among management, may result in the distraction of key management personnel to the detriment of the REIT and its stockholders. Therefore, the Board of Directors has determined that appropriate steps should be taken to reinforce and encourage the continued attention and dedication of members of the REIT’s key management. Nothing in this Agreement shall be construed as creating an express or implied contract of employment or shall otherwise modify the Executive’s at-will employment relationship with the REIT and, except as otherwise agreed in writing between the Executive and the REIT, the Executive shall not have any right to be retained in the employ of the REIT.
2.Definitions
(a)Accrued Obligations. “Accrued Obligations” shall mean (i) accrued and unpaid base salary through the Date of Termination, and (ii) unreimbursed business expenses under DiamondRock Group policies then in effect, and (iii) earned and accrued vacation pay and/or paid time off, if applicable, to the extent not theretofore paid. In addition, in the event the Executive’s annual bonus for the REIT’s most recently completed fiscal year has not yet been paid to the Executive, then Accrued Obligations also shall include such prior fiscal year’s earned, accrued and unpaid bonus, which shall be paid to the Executive when annual bonuses are paid to similarly-situated employees for such completed fiscal year (and in all events within two and one-half (2 ½) months following the end of the fiscal year to which such annual bonus relates).
(b)Cause. “Cause” for termination shall mean a determination by the Board of Directors in good faith that any of the following events has occurred: (i) indictment of the Executive of, or the conviction or entry of a plea of guilty or nolo contendere by the Executive to, any felony, or any misdemeanor involving moral turpitude; (ii) the Executive engaging in conduct which constitutes a material breach of a fiduciary duty or duty of loyalty, including without limitation, misappropriation of funds or property of the REIT, DiamondRock Hospitality Limited Partnership (the “Operating Partnership”) and their subsidiaries (the REIT, the Operating Partnership and their subsidiaries are hereinafter referred to as the “DiamondRock Group”) other than an occasional and de minimis use of DiamondRock Group property for personal purposes; (iii) the Executive’s willful failure or gross negligence in the performance of the Executive’s assigned duties for the DiamondRock Group, which failure or gross negligence

|US-DOCS\155440181.4||


continues for more than 5 days following the Executive’s receipt of written or electronic notice of such willful failure or gross negligence from the Board of Directors or the Chief Executive Officer; (iv) any act or omission of the Executive that has a demonstrated and material adverse impact on the DiamondRock Group’s reputation for honesty and fair dealing or any other conduct of the Executive that would reasonably be expected to result in injury to the reputation of the DiamondRock Group; or (v) the Executive’s willful failure to cooperate with a bona fide internal investigation or an investigation by regulatory or law enforcement authorities, after being instructed by the REIT to cooperate, or the willful destruction or failure to preserve documents or other materials known to be relevant to such investigation or the willful inducement of others to fail to cooperate, destroy or fail to produce documents or other materials.
For purposes of this Section 2(b), any act, or failure to act, based upon authority given pursuant to a resolution duly adopted by the Board of Directors or based upon the written advice of counsel for the DiamondRock Group shall be conclusively presumed to be done, or omitted to be done, by the Executive in good faith and in the best interests of the DiamondRock Group. The cessation of employment of the Executive shall not be deemed to be for Cause unless and until there shall have been delivered to the Executive a copy of a resolution duly adopted by the affirmative vote of the Board of Directors, finding that, in the good faith opinion of the Board of Directors, the Executive has engaged in the conduct described in this Section 2(b); provided, that if the Executive is a member of the Board of Directors, the Executive shall not vote on such resolution.
(c)Change in Control. “Change in Control” shall mean any of the following events:
(i)The conclusion of the acquisition (whether by a merger or otherwise) by any Person (other than a Qualified Affiliate), in a single transaction or a series of related transactions, of Beneficial Ownership of more than 50% of (1) the REIT’s outstanding common stock (the “Common Stock”) or (2) the combined voting power of the REIT’s outstanding securities entitled to vote generally in the election of directors (the “Outstanding Voting Securities”);
(ii)The merger or consolidation of the REIT with or into any other Person other than a Qualified Affiliate, if the directors immediately prior to the merger or consolidation cease to be the majority of the Board of Directors at any time within 12 months of the completion of the merger or consolidation;
(iii)Any one or a series of related sales or conveyances to any Person or Persons (including a liquidation or dissolution) other than any one or more Qualified Affiliates of all or substantially all of the assets of the REIT or the Operating Partnership; or

-2-

|US-DOCS\155440181.4||


(iv)Incumbent Directors cease, for any reason, to be a majority of the members of the Board of Directors, where an “Incumbent Director” is (1) an individual who is a member of the Board of Directors on the effective date of this Agreement or (2) any new director whose appointment by the Board of Directors or whose nomination for election by the stockholders was approved by a majority of the persons who were already Incumbent Directors at the time of such appointment, election or approval, other than any individual who assumes office initially as a result of an actual or threatened election contest with respect to the election or removal of directors or other actual or threatened solicitation of proxies or consents by or on behalf of a Person other than the Board of Directors or as a result of an agreement to avoid or settle such a contest or solicitation.
A Change in Control shall also be deemed to have occurred upon the completion of a tender offer for the REIT’s securities representing more than 50% of the Outstanding Voting Securities, other than a tender offer by a Qualified Affiliate.
For purposes of this definition of Change in Control, the following definitions shall apply: (A) “Beneficial Ownership,” “Beneficially Owned” and “Beneficially Owns” shall have the meanings provided in Exchange Act Rule 13d-3; (B) “Exchange Act” shall mean the Securities Exchange Act of 1934, as amended; (C) “Person” shall mean any individual, entity, or group (within the meaning of Section 13(d)(3) or 14(d)(2) of the Exchange Act), including any natural person, corporation, trust, association, company, partnership, joint venture, limited liability company, legal entity of any kind, government, or political subdivision, agency or instrumentality of a government, as well as two or more Persons acting as a partnership, limited partnership, syndicate or other group for the purpose of acquiring, holding or disposing of the REIT’s securities; and (D) “Qualified Affiliate” shall mean (I) any directly or indirectly wholly owned subsidiary of the REIT or the Operating Partnership; (II) any employee benefit plan (or related trust) sponsored or maintained by the REIT or the Operating Partnership or by any entity controlled by the REIT or the Operating Partnership; or (III) any Person consisting in whole or in part of the Executive or one or more individuals who are then the REIT’s Chief Executive Officer or any other named executive officer (as defined in Item 402 of Regulation S-K under the Securities Act of 1933, as amended) of the REIT as indicated in its most recent securities filing made before the date of the transaction.
If a Change in Control would give rise to a payment or settlement event with respect to any payment or benefit that constitutes “nonqualified deferred compensation,” the transaction or event constituting the Change in Control must also constitute a “change in control event” (as defined in Treasury Regulation §1.409A-3(i)(5)) in order to give rise to the payment or settlement event for such payment or benefit, to the extent required by Section 409A.
(d)Date of Termination. “Date of Termination” shall mean the actual date of the Executive’s termination of employment with the REIT.

-3-

|US-DOCS\155440181.4||


(e)Disability. “Disability” shall mean if the Executive is unable to perform the essential functions of the Executive’s position with the REIT, with or without reasonable accommodation, by reason of any medically determinable physical or mental impairment which can be expected to result in death or can be expected to result in the Executive’s inability to perform the essential functions of the Executive’s position with the Company, with or without reasonable accommodation, for a continuous period of not less than 12 months. If the Executive’s Disability would give rise to a payment or settlement event with respect to any payment or benefit that constitutes “nonqualified deferred compensation,” the Executive’s Disability must also constitute a “disability” (as defined in Section 409A of the Internal Revenue Code of 1986, as amended (the “Code”)).
(f)Good Reason. “Good Reason” for the Executive’s voluntary termination shall mean the occurrence of one of the following events, without the Executive’s prior written consent: (i) a material diminution in the Executive’s duties or responsibilities or any material demotion from the Executive’s current position at the REIT, including, without limitation: (A) if the Executive is the CEO, either discontinuing the Executive’s direct reporting to the Board of Directors or a committee thereof or discontinuing the direct reporting to the CEO by each of the senior executives responsible for finance, legal, acquisitions and operations, including, without limitation, following a Change in Control, the Executive’s ceasing to report to the board of directors of the ultimate parent entity of the REIT (or its successor), and/or the Executive’s ceasing to serve as the chief executive officer of such ultimate parent entity; or (B) if the Executive is not the CEO, discontinuing the Executive’s reporting directly to the CEO, including, without limitation, following a Change in Control, the Executive’s ceasing to report to the chief executive officer of the ultimate parent entity of the REIT (or its successor), and/or the Executive’s ceasing to serve as an executive officer of such ultimate parent entity; or (C) if the Executive is the Chief Accounting Officer, discontinuing the Executive’s reporting directly to the Chief Financial Officer or to the Chief Executive Officer; (ii) if the Executive is a member of the Board of Directors, the failure of the REIT or its affiliates to renominate the Executive for election as a Director of the REIT; (iii) a requirement that the Executive work principally from a location outside the 50 mile radius from the REIT’s address, except for required travel on the REIT’s business to the extent substantially consistent with the Executive’s business travel obligations on the date hereof; (iv) a material breach by the REIT of its obligations to the Executive under this Agreement or any other written agreement with Executive; (v) failure to pay the Executive any compensation, benefits or to honor any indemnification agreement to which the Executive is entitled within 30 days of the date due, other than administrative errors that are corrected by the REIT within 15 days after the Executive provides the REIT with written notice of such failure; or (vi) the occurrence of any of the following events or conditions in the year immediately following a Change in Control: (A) a reduction in the Executive’s annual base salary, annual bonus opportunity or target annual long-term incentive opportunity as in effect immediately prior to the Change in Control; and (B) the failure of the REIT to obtain an agreement, reasonably satisfactory to the Executive, from any successor or assign of the REIT to assume and agree to adopt this Agreement for a period of at least two years from the Change in Control. In order to resign for Good Reason, the Executive must provide written notice of the event giving rise to Good Reason to the REIT within 90 days after the condition arises, allow the REIT 30 days to cure such condition, and if the REIT fails to cure the condition within such

-4-

|US-DOCS\155440181.4||


period, then the Executive’s resignation from all positions Executive then holds with the DiamondRock Group must be effective not later than 90 days after the end of the foregoing cure period.
(g)Restricted Period. The “Restricted Period” shall mean the period of the Executive’s employment with the REIT, which Restricted Period shall be extended for an additional period of 12 months following the Date of Termination if the Executive is entitled to, and receives, the cash severance specified under Section 3(b)(ii) or 3(e)(ii) hereof.
(h)Retirement. “Retirement” shall mean a retirement by the Executive if the Executive has been designated as an eligible retiree by the Board of Directors and such retirement is approved by the Board of Directors, as determined in the Board of Director’s sole discretion.
3.Effect of Termination
(a)Any Termination. To the extent applicable, the Executive shall be deemed to have resigned from all officer and board member positions that the Executive holds with the REIT, the Operating Partnership or any of their respective subsidiaries or affiliates upon the termination of the Executive’s employment for any reason. If the Executive’s employment with the REIT terminates for any reason, the Executive shall be entitled to any Accrued Obligations, and, except as required by applicable law, the Executive shall have no other rights or claims against the DiamondRock Group except to receive the payments and benefits described in this Section 3. Upon the Executive’s termination of employment, the REIT shall have no further obligations to the Executive except as otherwise expressly provided under this Agreement, provided any such termination shall not adversely affect or alter the Executive’s rights under any employee benefit plan of the REIT in which the Executive, at the Date of Termination, has a vested interest, unless otherwise provided in such employee benefit plan or any agreement or other instrument attendant thereto.
None of the benefits described in this Section 3 (other than the Accrued Obligations) will be payable unless (i) the Executive has signed a separation agreement, in substantially the form attached hereto as Exhibit A (the “Separation Agreement”), which shall include, without limitation, a general release releasing the DiamondRock Group, its affiliates including the REIT and the Operating Partnership, and their officers, directors and employees, from any and all claims or potential claims arising from or related to the Executive’s employment or termination of employment and (ii) the Executive has resigned from any all officer and board member positions that the Executive holds with the REIT, the Operating Partnership or any of their respective subsidiaries or affiliates upon the termination of the Executive’s employment for any reason. In addition, the benefits described in this Section 3 (other than Accrued Obligations) are conditioned upon the Executive’s ongoing compliance with the Executive’s restrictions, covenants and promises under Sections 4, 5, 6, 7, 9 and 11(e) below (as applicable). If Executive fails to execute the Separation Agreement on or prior to the Separation Agreement Expiration Date (as defined below) or timely revokes the Executive’s acceptance of the Separation Agreement thereafter, or the Separation Agreement does not become effective and irrevocable within 60 days following the Date of Termination (the “Separation Agreement Deadline”), the

-5-

|US-DOCS\155440181.4||


Executive shall not be entitled to any payments or benefits otherwise conditioned on the Separation Agreement. For purposes hereof, “Separation Agreement Expiration Date” shall mean (i) if the Executive is under 40 years old as of the Date of Termination, the date that is 7 days following the date upon which the REIT timely delivers the Separation Agreement to the Executive, or such shorter time prescribed by the REIT, and (ii) if the Executive is 40 years or older as of the Date of Termination, the date that is 21 days following the date upon which the REIT timely delivers the Separation Agreement to the Executive, or, if the Executive’s termination of employment is “in connection with an exit incentive or other employment termination program” (as such phrase is defined in the Age Discrimination in Employment Act of 1967), the date that is 45 days following such delivery date.
Notwithstanding anything herein to the contrary, in order to effectuate the accelerated vesting contemplated by this Section 3, the forfeiture of any unvested portion of the Executive’s unvested time-based restricted stock awards and LTIP Units (as defined in the Amended and Restated Agreement of Limited Partnership of DiamondRock Hospitality Limited Partnership, as further amended from time to time) that would otherwise be forfeited on the Date of Termination will be delayed until the earlier of (A) the effective date of the Separation Agreement (at which time acceleration will occur as provided in this Section 3) (the “Accelerated Vesting Date”), or (B) the date that the Separation Agreement can no longer become fully effective prior to the Separation Agreement Deadline (at which time the unvested portion of the Executive’s time-based restricted stock awards and LTIP Units will be forfeited). Notwithstanding the foregoing, unless otherwise determined by the Board of Directors, no additional time-based vesting of the Executive’s time-based restricted stock awards and LTIP Units shall occur during the period between the Date of Termination and the Accelerated Vesting Date. Notwithstanding the foregoing, in the event an equity compensation award agreement or the plan pursuant to which an equity compensation award was granted provides for more favorable treatment of equity compensation awards upon a Change in Control or the Executive’s termination of employment, nothing in this Agreement is intended to limit the Executive’s right to such more favorable treatment as provided in such equity compensation award agreement or plan.
(b)Termination by the REIT without Cause or by Executive for Good Reason. Except as set forth in Section 3(e), if the REIT terminates the Executive’s employment without Cause, or the Executive terminates the Executive’s employment for Good Reason, then in addition to the benefits under Section 3(a) above, the Executive shall be entitled to receive the following:
(i)a pro-rata bonus for the fiscal year in which the Date of Termination occurs determined through the Date of Termination and calculated based on the target bonus for such fiscal year to be paid within 90 days after the Date of Termination;
(ii)an amount equal to (A) [three] OR [one and a half] times (B) the sum of (I) the Executive’s base salary in effect immediately prior to the Date of Termination, and (II) the Executive’s target annual bonus, to be paid within 90 days after the Date of Termination;

-6-

|US-DOCS\155440181.4||


(iii)a lump sum payment in an amount equal to the sum of (A) (I) 18, multiplied by (II) the monthly premium that the Executive is required to pay for continuation coverage pursuant to COBRA for the Executive and the Executive’s eligible dependents who were covered under the DiamondRock Group’s health plans as of the Date of Termination (calculated by reference to the premium as of the Date of Termination) (the “COBRA Severance Payment”), plus (B) a tax gross-up (the “COBRA Gross-Up”) for any federal and state income and employment taxes the Executive is required to pay resulting from the COBRA Severance Payment and from the COBRA Gross-Up, which COBRA Gross-Up shall be paid in accordance with Treasury Regulation Section 1.409A-3(i)(1)(v), payable in cash within 90 days following the Date of Termination;
(iv)vesting as of the Date of Termination of 100% of all unvested time-based restricted stock awards and LTIP Units that were granted to the Executive at least 12 months prior to the Date of Termination and that were granted in connection with the Company’s annual long-term incentive program, to the extent permitted by law; and
(v)vesting as of the Date of Termination of unvested time-based restricted stock awards and LTIP Units that were granted to the Executive less than 12 months prior to the Date of Termination and that were granted in connection with the Company’s annual long-term incentive program, to the extent permitted by law, multiplied by a fraction, the numerator of which is the number of days the Executive is employed from the date of grant of such awards through the Date of Termination, and the denominator of which is 365 (or 366, as applicable).
(vi)The treatment of equity compensation awards upon the Executive’s termination of employment that are either not solely subject to time-based vesting (such as restricted stock which vests based on one or more performance metrics) or not granted in connection with the Company’s annual long-term incentive plan will be governed by the individual grant agreements and/or the applicable plans covering such awards.
(c)Termination In the Event of Death or Disability. If the Executive’s employment terminates because of the Executive’s death or Disability, then in addition to the benefits under Section 3(a) above, the Executive (or the Executive’s estate or other legal representatives, as the case may be) shall be entitled to receive:
(i)a pro-rata bonus for the fiscal year in which the Date of Termination occurs determined through the Date of Termination

-7-

|US-DOCS\155440181.4||


and calculated based on the target bonus for such fiscal year to be paid within 90 days after the Date of Termination;
(ii)a lump sum payment in an amount equal to the sum of (A) the COBRA Severance Payment, plus (B) the COBRA Gross-Up, which COBRA Gross-Up shall be paid in accordance with Treasury Regulation Section 1.409A-3(i)(1)(v), payable in cash within 90 days following the Date of Termination; and
(iii)vesting as of the Date of Termination of 100% of all unvested time-based restricted stock awards and LTIP Units, to the extent permitted by law. The treatment of equity compensation awards upon the Executive’s death or Disability that are not solely time-based vesting (such as restricted stock which vests based on one or more performance metrics) will be specified in the individual grant agreements and/or the applicable plans covering such awards.
(d)Termination In the Event of Retirement. If the Executive’s employment terminates because of the Executive’s Retirement, then in addition to the benefits under Section 3(a) above, the Executive shall be entitled to receive the following:
(i)a pro-rata bonus for the fiscal year in which the Date of Termination occurs determined through the Date of Termination and calculated based on the target bonus for such fiscal year to be paid within 90 days after the Date of Termination; and
(ii)notwithstanding the Retirement by the Executive, all unvested time-based restricted stock awards and LTIP Units shall continue to vest at the times and on the terms as set forth in the relevant restricted stock award agreements as if the Executive remained continuously employed by the REIT from the Date of Termination through each such vesting date. The treatment of equity compensation awards upon the Executive’s Retirement that are not solely time-based vesting (such as restricted stock which vests based on one or more performance metrics) will be specified in individual grant agreements and/or the applicable plans covering such awards.
(e)Termination In the Event of a Change in Control. If the Executive’s employment terminates without Cause or for Good Reason, in either case during the 12 months immediately following a Change in Control, then in addition to the benefits under Section 3(a) above and in lieu of the benefits provided in Section 3(b), the Executive shall be entitled to the following:
(i)a pro-rata bonus for the fiscal year in which the Date of Termination occurs determined through the Date of Termination

-8-

|US-DOCS\155440181.4||


and calculated based on the target bonus for such fiscal year to be paid within 90 days after the Date of Termination (for the avoidance of doubt, the pro-rated bonus amount shall be calculated prior to giving effect to any reduction in the Executive’s target annual bonus opportunity giving rise to the Executive’s resignation for Good Reason);
(ii)an amount equal to (A) [three] or [one and a half] times (B) the sum of (I) the Executive’s base salary in effect immediately prior to the Date of Termination, and (II) the Executive’s target annual bonus, to be paid within 90 days after the Date of Termination (for the avoidance of doubt, the base salary and pro-rated bonus amount shall be calculated prior to giving effect to any reduction in the Executive’s base salary or target annual bonus opportunity giving rise to the Executive’s resignation for Good Reason);
(iii)a lump sum payment in an amount equal to the sum of (A) the COBRA Severance Payment, plus (B) the COBRA Gross-Up, which COBRA Gross-Up shall be paid in accordance with Treasury Regulation Section 1.409A-3(i)(1)(v), payable in cash within 75 days following the Date of Termination; and
(iv)vesting as of the Date of Termination of 100% of all unvested time-based restricted stock awards and LTIP Units, to the extent permitted by law. The treatment of equity compensation awards upon the Executive’s termination of employment that are not solely time-based vesting (such as restricted stock which vests based on one or more performance metrics) will be specified in the individual grant agreements and/or the applicable plans covering such awards.
(f)Excise Tax In the Event of a Change in Control. In the event that any payment or benefit received or to be received by the Executive pursuant to the terms of this Agreement or any other plan, arrangement or agreement (including any payment or benefit received in connection with a change in ownership or control or termination of the Executive’s employment) including any payments, insurance benefits, accelerated vesting, pro-rated bonus or other benefit payable to the Executive (the “Payments”), are subject to the excise tax (the “Excise Tax”) imposed by Section 4999 (as it may be amended or replaced) of the Code; then
(i)If the reduction of the Payments to the maximum amount that could be paid to the Executive without giving rise to the Excise Tax (the “Safe Harbor Cap”) would provide the Executive with a greater after-tax benefit than if such amounts were not reduced, then the Payments shall be reduced (but not below zero) to the Safe Harbor Cap. The reduction of the Payments, if applicable, shall be made by reducing first the cash Payments, and then by reducing

-9-

|US-DOCS\155440181.4||


other Payments to the extent permitted by any applicable plan and/or agreement. The foregoing reductions shall be made in a manner that results in the maximum economic benefit to the Executive on an after tax basis and in a manner that complies with and does not result in the imposition of additional taxes on the Executive under Section 409A of the Code, and, to the extent economically equivalent payments or benefits are subject to reduction, in a pro rata manner.
(ii)If the reduction for the Payments to the Safe Harbor Cap would not result in a greater after-tax result to the Executive, no Payments shall be reduced pursuant to this provision.
(iii)The determination of whether the Excise Tax is payable and the amount thereof shall be made in writing in good faith by an independent certified public accounting firm or consulting group with nationally recognized standing and substantial expertise and experience in performing calculations regarding the applicability of Section 280G of the Code and the Excise Tax selected by the REIT and approved by the Executive, such approval not to be unreasonably withheld (the “280G Firm”). For purposes of making the calculations required by this Section 3(f), to the extent not otherwise specified herein, reasonable assumptions and approximations may be made with respect to applicable taxes and reasonable, good faith interpretations of the Code may be relied upon. The REIT and the Executive shall furnish such information and documents as may be reasonably requested in connection with the performance of the calculations under this Section 3(f). The REIT shall bear all costs incurred in connection with the performance of the calculations contemplated by this Section 3(f).
4.Non-Disparagement
Except as provided in Section 10 below, the Executive agrees that the Executive will not, whether during or after the Executive’s employment with the REIT, make any statement, orally or in writing, regardless of whether such statement is truthful, nor take any action, that (a) in any way could disparage the DiamondRock Group or any officers, executives, directors, partners, managers, members, principals, employees, representatives, or agents of the DiamondRock Group, or which foreseeably could or reasonably could be expected to harm the reputation or goodwill of any of those persons or entities, or (b) in any way, directly or indirectly, could knowingly cause, encourage or condone the making of such statements or the taking of such actions by anyone else. The Executive further acknowledges and agrees that any statement by any member of the Executive’s immediate family that would be prohibited by the foregoing if made by the Executive shall be considered to be statement made by the Executive.
5.Confidential Information and Return of Property

-10-

|US-DOCS\155440181.4||


(a)Confidential Information. Except as provided in Section 10 below, during and after the Executive’s employment with the REIT, except as reasonably necessary in furtherance of the Executive’s legitimate job duties on behalf of the DiamondRock Group, the Executive shall use best efforts and utmost diligence to preserve, protect, and prevent the disclosure of Confidential Information, and shall not, either directly or indirectly, use, misappropriate, disclose or aid any other person in disclosing such Confidential Information. “Confidential Information” means confidential or proprietary information concerning the DiamondRock Group’s business, business relationships or financial affairs that the DiamondRock Group has not released to the general public. Confidential Information includes, but is not limited to, all methods, processes, techniques, practices, trade secrets, personnel matters, financial data, operating results, plans, contractual relationships, projections for new business opportunities for new or developing business for the DiamondRock Group, to the extent that such information has been treated as confidential by the DiamondRock Group. Confidential Information also includes, but is not limited to, all notes, records, software, drawings, handbooks, manuals, policies, contracts, memoranda, sales files, or any other documents generated or compiled by any employee of the DiamondRock Group, to the extent that such information has been treated as confidential by the DiamondRock Group. Such information is, and shall remain, the exclusive property of the DiamondRock Group. Notwithstanding the foregoing, Confidential Information shall not include any of the categories of information listed above which (i) is or becomes generally available to the public other than as a result of a disclosure by the Executive, or (ii) becomes known to the Executive on a non-confidential basis from a source other than the DiamondRock Group. For the avoidance of doubt, pursuant to the federal Defend Trade Secrets Act of 2016, (1) the Executive shall not be held criminally or civilly liable under any federal or state trade secret law for the disclosure of a trade secret that (a) is made (i) in confidence to a federal, state, or local government official, either directly or indirectly, or to an attorney; and (ii) solely for the purpose of reporting or investigating a suspected violation of law; or (b) is made in a complaint or other document filed in a lawsuit or other proceeding, if such filing is made under seal; and (2) an individual who files a lawsuit for retaliation by an employer for reporting a suspected violation of law may disclose a trade secret to the attorney of the individual and use the trade secret information in the court proceeding, if the individual (A) files any document containing the trade secret under seal, and (B) does not disclose a trade secret, except pursuant to court order.
(b)Return of Property. Upon the termination of the Executive’s employment with the REIT or at any earlier time as may be specified by the REIT, the Executive shall return to the DiamondRock Group all DiamondRock Group property, including but not limited to security cards, identification badges, credit cards, laptops, printers, fax machines, external media devices, and all documents, files or other written instruments (including copies), whether such material is in paper form or electronic or recorded format.
6.Non-Competition
(a)Non-Competition. Subject to Section 6(b) hereof, the Executive agrees that, during the Restricted Period, the Executive shall not, without the prior express written consent of the REIT, directly or indirectly, anywhere in the United States, own an interest in,

-11-

|US-DOCS\155440181.4||


join, operate, control or participate in, or be connected as an owner, officer, executive, employee, partner, member, manager, shareholder, or principal of or with, any lodging-oriented real estate investment company. Notwithstanding the foregoing, the Executive may own up to one percent (1%) of the outstanding stock of a real estate investment company. The restrictions of this Section 6(a) shall not apply if the Executive’s employment with the REIT is terminated without Cause by the Company or with Good Reason by the Executive effective during the 12-month period immediately following a Change in Control.
(b)Board’s Discretion. Notwithstanding anything contained herein, the Board of Directors retains the right, in its sole discretion, to shorten or eliminate any post­employment Restricted Period for Executive.
7.Non-Solicitation of Employees. The Executive agrees that while he or she is employed as an employee of the REIT and for a period of 12 months after the termination of the Employee’s employment with the REIT for whatever reason, the Executive shall not, without the express written consent of the REIT, hire, solicit, recruit, induce or procure (or assist or encourage any other person or entity to hire, solicit, recruit, induce or procure), directly or indirectly or on behalf of the Executive or any other person or entity, any officer, executive, director, partner, principal, member, or non-clerical employee of the DiamondRock Group or any person who was an officer, executive, director, partner, principal, member, or non-clerical employee of the DiamondRock Group at any time during the final year of the Executive’s employment with the REIT, to work for the Executive or any person or entity with which the Executive is or intends to be affiliated or otherwise directly or indirectly encourage any such person to terminate the Executive’s employment or other relationship with the DiamondRock Group without the prior express written consent of the REIT. Notwithstanding anything contained herein, the foregoing shall not restrain the Executive from hiring, soliciting, recruiting, inducing or procuring any person to work for the Executive or any person or entity with which the Executive is or intends to be affiliated if such person was either terminated by the REIT or such person resigned for Good Reason. In addition, the Board of Directors retains the right, in its sole discretion, to release Executive from Executive’s obligations under this Section 7.
8.Injunctive Relief. The Executive understands that the restrictions contained in Sections 4, 5, 6 and 7 of this Agreement are intended to protect the REIT’s interests in its proprietary information, goodwill, and its employee and investor relationships, and agrees that such restrictions (and the scope and duration thereof) are necessary, reasonable and appropriate for this purpose. The Executive acknowledges and agrees that it would be difficult to measure any damages caused to the REIT which might result from any breach by the Executive of the Executive’s promises and obligations under Sections 4, 5, 6 and/or 7, that the REIT would be irreparably harmed by such breach, and that, in any event, money damages would be an inadequate remedy for any such breach. Therefore, the Executive agrees and consents that the REIT shall be entitled to an injunction or other appropriate equitable relief (in addition to all other remedies it may have for damages or otherwise) to restrain any such breach or threatened breach without showing or proving any actual damage to the REIT. The REIT shall be entitled to an award of its attorneys’ fees and costs incurred in enforcing the Executive’s obligations under Sections 4, 5, 6, 7, 9 and 11(e).

-12-

|US-DOCS\155440181.4||


9.Compensation Recovery Acknowledgement. The Executive acknowledges that the Executive is a “Covered Person” for purposes of the Company’s Compensation Recovery Policy, adopted as of August 1, 2023 and as may be amended from time to time (the “Compensation Recovery Policy”). The Executive agrees that in the event of “Material Financial Restatement,” as defined in the Compensation Recovery Policy, and a demand by the Company for return of any “Erroneously Awarded Compensation,” as defined in the Compensation Recovery Policy, the Executive shall promptly return any such Erroneously Awarded Compensation, regardless of whether such demand is made during or after the Executive’s employment.
10.Protected Disclosures and Other Protected Actions. Nothing contained in this Agreement limits the Executive's ability to file a charge or complaint with any federal, state or local governmental agency or commission (a “Government Agency”). In addition, nothing contained in this Agreement limits the Executive's ability or that of any other person to communicate with any Government Agency or otherwise participate in any investigation or proceeding that may be conducted by any Government Agency, including the Executive's ability or that of any other person to provide documents or other information to a Government Agency, without notice to or cooperation with the Company, nor does anything contained in this Agreement restrict the Executive or any other person from providing truthful testimony or statements in litigation, pursuant to a court order, subpoena, or written request from an administrative agency or legislature, or as otherwise required by law or legal process; provided that the Executive may not share any communication or other information that is subject to the Company’s attorney-client privilege. Further, nothing in this Agreement limits the Executive’s ability to exercise any right the Executive may have under Section 7 of the National Labor Relations Act, if applicable, or discuss or disclose information about unlawful acts in the workplace, such as discrimination, harassment retaliation, or any other conduct the Executive believes to be unlawful. If the Executive files any charge or complaint with any Government Agency and if the Government Agency pursues any claim on the Executive's behalf, or if any other third party pursues any claim on the Executive's behalf, the Executive waives any right to monetary or other individualized relief (either individually, or as part of any collective or class action); provided that nothing in this Agreement limits any right the Executive may have to receive a whistleblower award or bounty for information provided to the Securities and Exchange Commission.
11.Miscellaneous
(a)409A. To the extent applicable, this Agreement shall be interpreted in accordance with Section 409A of the Code and Department of Treasury regulations and other interpretive guidance issued thereunder. The intent of the parties is that payments and benefits under this Agreement comply with, or be exempt from Section 409A of the Code and, accordingly, to the maximum extent permitted, this Agreement shall be interpreted to be in compliance with such intention. To the extent that any provision in this Agreement is ambiguous as to its compliance with or exemption from Section 409A of the Code, the provision shall be read in such a manner that no payments payable under this Agreement shall be subject to an “additional tax” as defined in Section 409A(a)(1)(B) of the Code. Each installment in a series of

-13-

|US-DOCS\155440181.4||


payments shall be deemed a separate payment for purposes of Section 409A of the Code. For purposes of this Agreement, all references to the Executive’s “termination of employment” shall mean the Executive’s “separation from service” as defined in Treasury Regulation Section 1.409A-1(h) (“Separation from Service”). If any payments hereunder are subject to the requirements of Section 409A of the Code (determined after taking into account the “short-term deferral” rule in Treasury Regulation Section 1.409A-1(b)(4), the “two-year, two-time” rule described in Treasury Regulation Section 1.409A-1(b)(9), and any other available exception from such requirements), then (i) such payments will be paid on the 60th day following Executive’s Separation from Service to the extent required to avoid any adverse treatment under Section 409A, and (ii) if the Executive is a “specified employee” (as determined by the REIT in accordance with Treasury Regulation Section 1.409A-1(i)) as of his or her Date of Termination, then such payments shall be subject to the six-month delay rule of Section 409A(a)(2)(B)(i) of the Code. Each payment that is subject to such six-month delay rule shall be made, without interest, on the later of (i) the first payroll date that is at least six months after the Executive’s Separation from Service (or, if earlier, as soon as practicable after the Executive’s death) or (ii) the date when such payment would otherwise be due under the terms of this Agreement. To the extent required by Section 409A of the Code, any reimbursement or in-kind benefit provided under this Agreement shall be provided in accordance with the following: (i) the amount of expenses eligible for reimbursement, or in-kind benefits provided during each calendar year cannot affect the expenses eligible for reimbursement, or in-kind benefits to be provided, in any other calendar year; (ii) any payments in lieu of the benefits shall be paid no later than the end of the Executive’s taxable year next following the Executive’s taxable year in which the benefit or expense was due to be paid; and (iii) any right to reimbursements or in-kind benefits under this Agreement shall not be subject to liquidation or exchange for another benefit. Notwithstanding anything to the contrary contained in this Agreements, in the event that any of the Executive’s compensation or equity awards have been deferred by the Executive, such deferred cash compensation or equity awards shall be distributed to the Executive in accordance with the deferral elections made by the Executive or the applicable awards agreements pursuant to which the equity awards were granted, and in all events in accordance with Section 409A of the Code.
(b)Tax Withholding. All payments made by the REIT under this Agreement shall be net of any tax or other amounts required to be withheld by the REIT under applicable law.
(c)No Mitigation. The REIT agrees that, if the Executive’s employment with the REIT is terminated during the term of this Agreement, the Executive is not required to seek other employment or to attempt in any way to reduce any amounts payable to the Executive by the REIT pursuant to Section 3 hereof. Further, the amount of any payment provided for in this Agreement shall not be reduced by any compensation earned by the Executive as the result of employment by another employer, by retirement benefits, by offset against any amount claimed to be owed by the Executive to the REIT or otherwise.
(d)No Offset. Except as provided in Section 9, the REIT’s obligation to make the payments provided for in this Agreement and otherwise perform its obligations hereunder shall not be affected by any circumstances, including, without limitation, any set-off,

-14-

|US-DOCS\155440181.4||


counterclaim, recoupment, defense or other right which the REIT, the Operating Partnership or any of their subsidiaries may have against the Executive or others unless such set-off, counterclaim, recoupment, defense, or other right arises from the Executive engaging in conduct which constitutes a material breach of a fiduciary duty or duty of loyalty, including without limitation, misappropriation of funds or property of the REIT, the Operating Partnership and their subsidiaries.
(e)Litigation and Regulatory Cooperation. Except as provided in Section 10, during and after the Executive’s employment, the Executive shall reasonably cooperate with the REIT in the defense or prosecution of any claims or actions now in existence or which may be brought in the future against or on behalf of the REIT which relate to events or occurrences that transpired while the Executive was employed by the REIT; provided, however, that such cooperation shall not materially and adversely affect the Executive or expose the Executive to an increased probability of civil or criminal litigation. The Executive’s cooperation in connection with such claims or actions shall include, but not be limited to, being available to meet with counsel to prepare for discovery or trial and to act as a witness on behalf of the REIT at mutually convenient times. During and after the Executive’s employment, the Executive also shall cooperate fully with the REIT in connection with any investigation or review of any federal, state or local regulatory authority as any such investigation or review relates to events or occurrences that transpired while the Executive was employed by the REIT. The REIT shall also provide the Executive with compensation on an hourly basis (to be derived from the sum of the Executive’s Base Salary and average annual incentive compensation as of the Date of Termination) for requested litigation and regulatory cooperation that occurs after the Executive’s Date of Termination (other than for time spent testifying and related travel and waiting time), and reimburse the Executive for all costs and expenses incurred in connection with the Executive’s performance under this Section 11(e), including, but not limited to, reasonable attorneys’ fees and costs.
(f)Notices. All notices required or permitted under this Agreement shall be in writing and shall be deemed effective (i) upon personal delivery, (ii) upon deposit with the United States Postal Service, by registered or certified mail, postage prepaid, or (iii) in the case of facsimile transmission or delivery by nationally recognized overnight delivery service, when received, addressed as follows:
If to the REIT, to:
DiamondRock Hospitality Company
2 Bethesda Metro, Suite 1400
Bethesda, MD 20814
Facsimile: (240) 744-1199
Attn: 1) Chief Executive Officer; 2) Lead Director; and 3) Chairman of the Board
If to the Executive, to the most recent address set forth on the REIT's personnel records

-15-

|US-DOCS\155440181.4||


or to such other address or addresses as either party shall designate to the other in writing from time to time by like notice. Notices also may be given electronically via email and shall be effective on the date transmitted if confirmed within 48 hours thereafter by a written copy of such notice sent in any permissible manner provided in the preceding sentence.
(g)Pronouns. Whenever the context may require, any pronouns used in this Agreement shall include the corresponding masculine, feminine or neuter forms, and the singular forms of nouns and pronouns shall include the plural, and vice versa.
(h)Entire Agreement. This Agreement, together with any indemnification agreement between the Executive and the REIT entered into in connection with the Executive’s employment, constitutes the entire agreement between the parties and supersedes all prior agreements and understandings, whether written or oral, relating to the subject matter of this Agreement, including, without limitation, the Prior Agreement, except that if and to the extent that any agreement that grants equity to the Executive states expressly that any provision of such agreement supersedes or otherwise applies notwithstanding the terms of any severance or employment agreement between the Executive and the REIT or any other member of the DiamondRock Group, such provision shall supersede or otherwise apply in place of any conflicting provision of this Agreement.
(i)Amendment. This Agreement may be amended or modified only by a written instrument executed by both the REIT and the Executive.
(j)Governing Law and Forum. This Agreement shall be construed, interpreted and enforced in accordance with the laws of the State of Maryland, without regard to its conflicts of laws principles, by a court of competent jurisdiction located within the State of Maryland.
(k)Successors and Assigns. This Agreement shall be binding upon and inure to the benefit of both parties and their respective successors and assigns, including any entity with which or into which the REIT may be merged or which may succeed to its assets or business or any entity to which the REIT may assign its rights and obligations under this Agreement; provided, however, that the obligations of the Executive are personal and shall not be assigned or delegated by the Executive.
(l)Waiver. No delays or omission by the REIT or the Executive in exercising any right under this Agreement shall operate as a waiver of that or any other right. A waiver or consent given by the REIT or the Executive on any one occasion shall be effective only in that instance (and only if in writing and signed by an authorized agent of the REIT) and shall not be construed as a bar or waiver of any right on any other occasion.
(m)Captions. The captions appearing in this Agreement are for convenience of reference only and in no way define, limit or affect the scope or substance of any section of this Agreement.

-16-

|US-DOCS\155440181.4||


(n)Severability; Judicial Modification. In case any provision of this Agreement shall be held by a court or arbitrator with jurisdiction over the parties to this Agreement to be invalid, illegal or otherwise unenforceable, such provision shall be restated to reflect as nearly as possible the original intentions of the parties in accordance with applicable law, and the validity, legality and enforceability of the remaining provisions shall in no way be affected or impaired thereby. In the event that any portion or provision of this Agreement (including, without limitation, any portion or provision of Sections 4, 5, 6 or 7) is determined by a court or arbitrator of competent jurisdiction to be invalid, illegal or otherwise unenforceable by reason of excessive scope as to geographic, temporal or functional coverage, such provision will be reformed and deemed to extend only over the maximum geographic, temporal and functional scope as to which it may be enforceable and shall be enforced by said court or arbitrator accordingly.
(o)Counterparts. This Agreement may be executed in two or more counterparts, each of which shall be deemed an original but all of which together shall constitute one and the same instrument.


-17-

|US-DOCS\155440181.4||


IN WITNESS WHEREOF, the parties have executed this Agreement as of the day and year first above written.
DIAMONDROCK HOSPITALITY COMPANY
By:
    
    
    



EXECUTIVE
    
    
    



-18-

|US-DOCS\155440181.4||


Exhibit A

Form of Separation Agreement

(Attached)


-19-

|US-DOCS\155440181.4||


FORM OF SEPARATION AGREEMENT
[The language in this Separation Agreement may change based on legal developments and evolving best practices; this form is provided as an example of what will be included in the final Separation Agreement document.]
This Separation Agreement (the “Agreement”) is made by and between [_____] (“Executive”) and DiamondRock Hospitality Company, a Maryland corporation (the “REIT”), effective as of the Effective Date (as defined below). This Agreement constitutes the “Separation Agreement” referenced in Section 3(a) of the Amended and Restated Severance Agreement dated [_____], 2025, between the Executive and the REIT (the “Severance Agreement”).
In consideration of the mutual covenants contained herein and other good and valuable consideration the receipt and sufficiency of which is hereby acknowledged, the parties agree as follows:
AGREEMENT
(p)1.    Last Day of Employment. The Executive’s employment with the REIT, DiamondRock Hospitality Limited Partnership (the “Operating Partnership”) and their subsidiaries (the REIT, the Operating Partnership and their subsidiaries are hereinafter referred to as the “DiamondRock Group”) ended on [_____] (the “Date of Termination” as defined in Section 2(d) of the Severance Agreement). Effective as of the Date of Termination, the Executive hereby confirms his or her resignation from all offices, directorships, trusteeships, committee memberships and fiduciary capacities held with, or on behalf of, the DiamondRock Group and their affiliates or any benefit plans of the DiamondRock Group and their affiliates and shall take all actions reasonably requested by the REIT to effectuate the foregoing.
2.Compensation Through Separation Date.
(q)Accrued Obligations; Expense Reimbursements. The Executive acknowledges that the DiamondRock Group has paid the Executive all of the “Accrued Obligations” (as defined in the Severance Agreement) through the Date of Termination; provided, that to the extent that the Executive incurred business expenses during the Executive’s employment that are reimbursable under the DiamondRock Group’s business expense reimbursement policies, such expenses shall be reimbursed subject to the Executive’s compliance with the documentation, submission timing and any other requirements of such policies and related practices. The Executive acknowledges that all previously submitted business expense claims have been properly reimbursed to the extent authorized under the DiamondRock Group’s business expense reimbursement policies and practices.
(r)Benefits. Subject to Section 3 below, the Executive’s entitlement to benefits from the DiamondRock Group, and eligibility to participate in the DiamondRock Group’s benefit plans, shall cease on the Date of Termination, except to the extent the Executive elects to and is eligible to receive continued healthcare coverage pursuant to the provisions of the Consolidated Omnibus Budget Reconciliation Act of 1985, as amended (“COBRA”), for the Executive and any covered dependents, in accordance with the provisions of COBRA.

-20-

|US-DOCS\155440181.4||


3.Consideration. In exchange for the Executive’s promises contained herein, including, but not limited to, the release of claims in Section 4, and subject to the occurrence of the Effective Date as required under Section 20 of this Agreement, the Executive shall be entitled to receive the separation payments and benefits set forth in Section 3[Insert Applicable Subsection] of the Severance Agreement, which shall be the exclusive benefits to which the Executive is entitled in connection with the Executive’s termination of employment, unless the Executive fails to comply with the provisions of this Agreement, in which case the second sentence of Section 6 of this Agreement shall apply.
4.General Release of Claims. For the Executive and the Executive’s heirs, legal representatives, and assigns, the Executive hereby releases and forever discharges the DiamondRock Group and their parent corporations and all of their affiliates, subsidiaries, divisions, successors, predecessors, successors-in-interest and assigns, and all of its and their past and present officers, directors, agents, shareholders, employees, insurers, successors, assigns, representatives, and attorneys (hereinafter, the “Released Parties”) from any and all claims charges, debts, demands, damages, liabilities or actions of any kind, whether known or unknown, anticipated or unanticipated, past or present, contingent or fixed, that the Executive has or may have against any of the Released Parties that are based upon any acts or events that occurred on or before the date on which this Agreement is executed by the Executive (together, “Claims”), including, but not limited to, Claims arising under federal, state, or local statutory or common law, such as Title VII of the Civil Rights Act of 1964, 42 U.S.C. § 2000e et seq., 42 U.S.C. §1981, the Americans with Disabilities Act, 42 U.S.C. §12101 et seq., the Age Discrimination in Employment Act (the “ADEA”), the Family and Medical Leave Act, Article 49B of the Maryland Code, the Maryland Equal Pay Act, Title 20 of the State Government Article of the Maryland Annotated Code, [Additional State Specific Provisions to be Included As Applicable], and the law of contract and tort. The Claims released by the Executive include without limitation all wage Claims which have been or could have been asserted, or which are based upon or arise from the acts, practices, transactions, events, and/or facts underlying any wage Claim that was or could have been asserted. The Executive agrees not to accept damages of any nature, other equitable or legal remedies for the Executive’s own benefit or attorney’s fees or costs from any of the Released Parties with respect to any Claim released by this Agreement. As a material inducement to the REIT to enter into this Agreement, the Executive represents that the Executive has not assigned any Claim to any third party and that the Executive has not filed or otherwise initiated any lawsuit with any court relating to any Claims being released by the Executive under this Agreement.
Notwithstanding the generality of the foregoing, the Executive does not release any Claims that cannot be released as a matter of law including, without limitation, (i) the Executive’s right to file for unemployment insurance benefits or any state disability insurance benefits pursuant to the terms of applicable state law; (ii) the Executive’s right to file claims for workers’ compensation insurance benefits under the terms of any worker’s compensation insurance policy or fund of the DiamondRock Group; (iii) the Executive’s right to file a charge of discrimination, harassment, interference with leave rights, failure to accommodate, or retaliation with the Equal Employment Opportunity Commission or any other federal, state or local government agency, or to cooperate with or participate in any investigation conducted by such agency; provided, however, that the Executive hereby releases the Executive’s right to receive damages in any such proceeding brought by Employee or on the Executive’s behalf; (iv) the Executive’s right to communicate directly with the U.S. Securities and Exchange

-21-

|US-DOCS\155440181.4||


Commission, the U.S. Commodity Futures Trading Commission, the U.S. Department of Justice or similar agency, or to cooperate with or participate in any investigation by such agency; or (v) the Executive’s right to make any disclosure that are protected under the whistleblower provisions of applicable law. For the avoidance of doubt, the Executive does not need to notify or obtain the prior authorization of the REIT to exercise any of the foregoing rights. Furthermore, the Executive does not release hereby any rights that the Executive may have relating to (i) indemnification by the DiamondRock Group under any indemnification agreement with the DiamondRock Group, the REIT’s Bylaws or any applicable law or under any applicable insurance policy with respect to the Executive’s liability as an employee of the DiamondRock Group; (ii) the Executive’s vested accrued benefits under the DiamondRock Group’s benefits and compensation plans; and (iii) the DiamondRock Group’s executory obligations to the Executive under the Severance Agreement or this Agreement.
5.No Consideration Absent Execution of this Agreement. The Executive understands and agrees that the Executive would not be entitled to the separation benefits under Section 3 of this Agreement, except for the Executive’s execution of this Agreement and the fulfillment of the promises contained herein.
6.Continuing Obligations; Protected Disclosures and Other Protected Actions.
(a)The Executive acknowledges and expressly reaffirms that the Executive’s obligations under the Severance Agreement shall continue in effect, including without limitation, those obligations under Sections 4 (Non-Disparagement), 5 (Confidential Information), 6 (Non-Competition), 7 (Non-Solicitation of Employees), and 11(e) (Litigation and Regulatory Cooperation), the terms of which are hereby incorporated by reference as material terms of this Agreement. The REIT shall be entitled to cease all separation payments and benefits to the Executive in the event of the Executive’s noncompliance with this Section 6. For its part, the REIT agrees to direct each of its executive officers and the members of its Board of Directors not to make any statement, orally or in writing, regardless of whether such statement is truthful, nor take any action, that (i) in any way could disparage the Executive, or which foreseeably could or reasonably could be expected to harm the Executive’s reputation or goodwill, or (ii) in any way, directly or indirectly, could knowingly cause, encourage or condone the making of such statements or the taking of such actions by anyone else.
(b)The Executive acknowledges that the REIT has provided Employee with the notice of immunity rights in compliance with the requirements of the Defend Trade Secrets Act set forth in Section 5(a) of the Severance Agreement, which is incorporated herein by reference. Nothing contained in this Agreement or the Severance Agreement limits the Executive's ability to file a charge or complaint with any federal, state or local governmental agency or commission (a “Government Agency”). In addition, nothing contained in this Agreement or the Severance Agreement limits the Executive’s ability or that of any other person to communicate with any Government Agency or otherwise participate in any investigation or proceeding that may be conducted by any Government Agency, including the Executive's ability or that of any other person to provide documents or other information to a Government Agency, without notice to or cooperation with the DiamondRock Group, nor does anything contained in this Agreement or the Severance Agreement restrict the Executive or any other person from providing truthful testimony or statements in litigation, pursuant to a court order, subpoena, or written request from an administrative agency or legislature, or as otherwise required by law or legal process; provided that the Executive may not share any communication or other information that is subject to the DiamondRock Group’s attorney-client privilege. Further, nothing in this Agreement or the Severance Agreement limits the Executive’s ability to exercise

-22-

|US-DOCS\155440181.4||


any right the Executive may have under Section 7 of the National Labor Relations Act, if applicable, or discuss or disclose information about unlawful acts in the workplace, such as discrimination, harassment retaliation, or any other conduct the Executive believes to be unlawful. If the Executive files any charge or complaint with any Government Agency and if the Government Agency pursues any claim on the Executive's behalf, or if any other third party pursues any claim on the Executive's behalf, the Executive waives any right to monetary or other individualized relief (either individually, or as part of any collective or class action); provided that nothing in this Agreement or the Severance Agreement limits any right the Executive may have to receive a whistleblower award or bounty for information provided to the Securities and Exchange Commission.
7.Compensation Recovery Policy Acknowledgment. The Executive acknowledges that he or she is a “Covered Person” for purposes of the REIT’s Compensation Recovery Policy, adopted as of August 1, 2023 (the “Compensation Recovery Policy”). The Executive agrees that in the event of “Material Financial Restatement,” as defined in the Compensation Recovery Policy, and a demand by the REIT for return of any “Erroneously Awarded Compensation,” as defined in the Compensation Recovery Policy, the Executive shall promptly return any such Erroneously Awarded Compensation.
8.Executive Representations. The Executive represents and warrants that:
(a)The Executive acknowledges and agrees that he or she have returned to the DiamondRock Group all DiamondRock Group property, including but not limited to security cards, identification badges, credit cards, laptops, printers, fax machines, external media devices, and all documents, files or other written instruments (including copies), whether such material is in paper form or electronic or recorded format. If the Executive discovers that he or she has not returned certain of such property, the Executive shall promptly return or destroy it.
(b)During the course of the Executive’s employment, the Executive did not sustain any injuries for which the Executive might be entitled to compensation pursuant to worker’s compensation law or the Executive has disclosed any injuries of which the Executive is currently, reasonably aware for which Employee might be entitled to compensation pursuant to worker’s compensation law.
(c)The Executive has not initiated any adversarial proceedings of any kind against the DiamondRock Group or, in their capacities as such, against any other person released herein, nor will the Executive do so in the future, except as specifically allowed by this Agreement.
9.Nonadmission of Wrongdoing. The parties stipulate that this Agreement does not constitute an admission of liability, does not constitute any factual or legal precedent whatsoever; and may not be used as evidence in any subsequent proceeding of any kind, except in an action alleging a breach of this Agreement or the Severance Agreement.
10.Remedies. Nothing in this Agreement shall be construed to limit any damages or remedies, including injunctive relief, to which such party may be entitled under applicable law based upon a breach of this Agreement or the Severance Agreement.
11.Pronouns. Whenever the context may require, any pronouns used in this Agreement shall include the corresponding masculine, feminine or neuter forms, and the singular forms of nouns and pronouns shall include the plural, and vice versa.
12.Entire Agreement. This Agreement and the Severance Agreement, together with any indemnification agreement between the Executive and the REIT entered into in connection

-23-

|US-DOCS\155440181.4||


with the Executive’s employment, constitutes the entire agreement between the parties and supersedes all prior agreements and understandings, whether written or oral, relating to the subject matter hereof and thereof. There have been no representations or warranties made by any party other than the representations and warranties contained herein and therein.
13.Amendment. This Agreement may be amended or modified only by a written instrument executed by both the REIT and the Executive. No waiver of any provision of this Agreement will be valid unless in writing and signed by the party against whom such waiver is charged.
14.Governing Law and Forum. This Agreement shall be construed, interpreted and enforced in accordance with the laws of the State of [____], without regard to its conflicts of laws principles, by a court of competent jurisdiction located within the State of [____].
15.Successors and Assigns. This Agreement shall be binding upon and inure to the benefit of both parties and their respective successors and assigns, including any entity with which or into which the REIT may be merged or which may succeed to its assets or business or any entity to which the REIT may assign its rights and obligations under this Agreement; provided, however, that the obligations of the Executive are personal and shall not be assigned or delegated by the Executive.
16.Waiver. No delays or omission by the REIT or the Executive in exercising any right under this Agreement shall operate as a waiver of that or any other right. A waiver or consent given by the REIT or the Executive on any one occasion shall be effective only in that instance (and only if in writing and signed by an authorized agent of the REIT) and shall not be construed as a bar or waiver of any right on any other occasion.
17.Captions. The captions appearing in this Agreement are for convenience of reference only and in no way define, limit or affect the scope or substance of any section of this Agreement.
18.Severability; Judicial Modification. In case any provision of this Agreement shall be held by a court or arbitrator with jurisdiction over the parties to this Agreement to be invalid, illegal or otherwise unenforceable, such provision shall be restated to reflect as nearly as possible the original intentions of the parties in accordance with applicable law, and the validity, legality and enforceability of the remaining provisions shall in no way be affected or impaired thereby. In the event that any portion or provision of this Agreement is determined by a court or arbitrator of competent jurisdiction to be invalid, illegal or otherwise unenforceable by reason of excessive scope as to geographic, temporal or functional coverage, such provision will be reformed and deemed to extend only over the maximum geographic, temporal and functional scope as to which it may be enforceable and shall be enforced by said court or arbitrator accordingly.
19.Counterparts. This Agreement may be executed in two or more counterparts, each of which shall be deemed an original but all of which together shall constitute one and the same instrument.
20.Acknowledgement of Understanding and Revocation Rights.1
(a)The Executive acknowledges that the REIT is being induced to provide the Executive with the payments, benefits, and other consideration under this Agreement by the
1 Provisions to be updated depending on the Executive’s age at termination and whether the termination is a “group termination.”

-24-

|US-DOCS\155440181.4||


Executive’s promises, including the general release in Section 4 above. The Executive further acknowledges that the Executive was provided with this Agreement on [Date] and the Executive was given at least [twenty-one (21)][forty-five (45)] days’ time in which to consider it (the “Review Period”). If the Executive chooses to accept the terms and conditions of this Agreement, the Executive must sign and return the Agreement to [Name] in hard copy or by PDF to [Email] on or before the expiration of the Review Period.
(b)The Executive further acknowledges that the REIT has advised the Executive that the Executive is waiving his or her rights under the ADEA, and that the Executive has a right to and should consult with an attorney of his or her choice before signing this Agreement, and the Executive has had sufficient time to consider the terms of this Agreement. The Executive represents and acknowledges that if the Executive executes this Agreement before the Review Period has elapsed, the Executive does so knowingly, voluntarily, and upon the advice and with the approval of his or her legal counsel (if any), and that the Executive voluntarily waives any remaining consideration period.
(c)The Executive understands that he or she will have the right to revoke this Agreement after signing it by sending written notice of revocation to [Name] at the address above, no later than seven (7) calendar days after the Executive signs this Agreement. The Executive acknowledges that this Agreement shall not be effective or enforceable until the 7-day revocation period expires. This Agreement shall become effective on the first business day after the expiration of such 7-day revocation period (the “Effective Date”). The offer of severance pay, benefits, and other consideration set forth in this Agreement will expire upon the expiration of the Review Period, if this Agreement is not accepted and returned by the Executive on or before that date or if the Executive revokes this Agreement prior to the Effective Date. In the event the Effective Date does not occur on or before the date that is [thirty (30)][sixty (60)] days following the Date of Termination, this Agreement shall be null and void. The parties agree that any material or immaterial changes to this Agreement shall not extend the Review Period.
(d)The Executive understands that he or she may not sign this Agreement before the Date of Termination.
21.Knowing and Voluntary Release. The Executive agrees that he or she is signing this Agreement voluntarily and of his or her own free will and not because of any threats or duress. The Executive fully understands the meaning and intent of this Agreement, and has had an opportunity to discuss fully and review the terms of this Agreement with an attorney of his or her choice. The Executive agrees that he or she has carefully read this Agreement and understands its contents, freely and voluntarily assent to all terms and conditions contained in this Agreement, sign his or her name of the Executive’s own free will, and intends to be legally bound by this Agreement’s terms.
[Signature Page Follows]

-25-

|US-DOCS\155440181.4||


IN WITNESS WHEREOF, the parties have executed this Agreement on the dates stated below.
THE EXECUTIVE UNDERSTANDS THAT HE OR SHE MAY NOT SIGN THIS AGREEMENT BEFORE THE DATE OF TERMINATION.
Agreed to by Employee:
            
[Name]         Date
Agreed to by DiamondRock:
By:             
[Name]         Date
[Title]




-26-

|US-DOCS\155440181.4||


Schedule of Material Differences

Below are the material differences in the Form of Severance Agreement, dated as of February 28, 2025 by and between DiamondRock Hospitality Company and each of Jeffrey J. Donnelly, Justin L. Leonard, Briony R. Quinn and Anika C. Fischer:

Executive OfficerTitleCash Severance Benefits
Jeffrey J. Donnelly

Justin L. Leonard


Briony R. Quinn
Chief Executive Officer

President and Chief Operating Officer

EVP, Chief Financial Officer and Treasurer
On a termination due to a change in control, lump sum payment equal to three times the sum of (x) his/her then current base salary and (y) his/her target bonus under our annual cash incentive compensation program.

On a termination without cause or for Good Reason, lump sum payment equal to two times the sum of (x) his/her then current base salary and (y) his/her target bonus under our annual cash incentive compensation program.
Anika C. FischerSVP, General Counsel and SecretaryOn a termination due to a change in control or termination without cause or for Good Reason, lump sum payment equal to one and a half times the sum of (x) her then current base salary and (y) her target bonus under our annual cash incentive compensation program.



-27-

|US-DOCS\155440181.4||
Document
EXHIBIT 19
DIAMONDROCK HOSPITALITY COMPANY

CP-4
Subject
Insider Trading Policy
ResponsibilityGeneral Counsel
Original Issuance Date:August 1, 2024
Last Revised:August 1, 2024


DiamondRock Hospitality Company (the “Company”) has adopted the following policy and procedures for securities trading by Company directors and employees (our “Insider Trading Policy”). Our Insider Trading Policy is intended to prevent the misuse of material nonpublic information, insider trading in securities, and the severe consequences associated with violations of insider trading laws. It is your obligation to review, understand and comply with this Insider Trading Policy and applicable laws.
Our Board of Directors has approved this Insider Trading Policy, and we have appointed our General Counsel as the Compliance Officer (with their designees, the “Compliance Officer”) to administer this Insider Trading Policy and oversee insider trading matters in general. See Part I, Section E below for further information and procedures for contacting the Compliance Officer.
PART I. OVERVIEW
A.    Who Must Comply?
This Insider Trading Policy applies to all of our employees and members of our Board of Directors, including anyone employed by or acting as a director of any of the Company’s subsidiaries, as well as any other individuals whom the Compliance Officer may designate as Insiders (defined below) because they may have access to material nonpublic information about the Company.
In addition, all of our directors and executive officers (as defined by Section 16 of the Securities Exchange Act of 1934, as amended (the “Exchange Act”)), and employees who may be designated from time to time, must comply with the Trading Procedures included in Part II of this Insider Trading Policy (the “Trading Procedures”). We will refer to these individuals who must comply with the Trading Procedures in Part II of this Insider Trading Policy as “Insiders.” The Trading Procedures provide rules for when Insiders can trade in our securities and explain the process for mandatory pre-clearance of proposed trades. You will be notified by the Compliance Officer or another executive officer if you are considered to be an Insider who is required to comply with the Trading Procedures. A list of Insiders will be maintained by the Compliance Officer.



This Insider Trading Policy and, for Insiders, the Trading Procedures also apply to the following persons (“Affiliated Persons”):
your “Family Members” (“Family Members” are (a) your spouse or domestic partner, your children, stepchildren, grandchildren, parents, stepparents, grandparents, siblings and in-laws who reside in the same household as you, (b) your children or your spouse’s children who do not reside in the same household as you but are financially dependent on you, (c) any of your other family members who do not reside in your household but whose transactions are directed by you, and (d) any other individual over whose account you have control and to whose financial support you materially contribute (e.g., materially contributing to financial support would include paying an individual’s rent but not just a phone bill);
all trusts, family partnerships and other types of entities formed for your benefit or for the benefit of a member of your family and over which you have the ability to influence or direct investment decisions concerning securities;
all persons who execute trades on your behalf; and
all investment funds, trusts, retirement plans, partnerships, corporations and other types of entities over which you have the ability to influence or direct investment decisions concerning securities; provided, however, that the Trading Procedures do not apply to any such entity that engages in the investment of securities in the ordinary course of its business (e.g., an investment fund or partnership) if the entity has established its own insider trading controls and procedures in compliance with applicable securities laws and it (or an affiliated entity) has represented to the Company that its affiliated entities: (a) engage in the investment of securities in the ordinary course of their respective businesses; (b) have established insider trading controls and procedures in compliance with securities laws; and (c) are aware the securities laws prohibit any person or entity who has material nonpublic information concerning the Company from purchasing or selling securities of the Company or from communicating such information to any other person under circumstances in which it is reasonably foreseeable that such person is likely to purchase or sell securities.
You are responsible for ensuring compliance with this Insider Trading Policy, including the Trading Procedures contained herein, by all of your Affiliated Persons.
B.    What is Prohibited by this Insider Trading Policy?
You and your Affiliated Persons are prohibited from engaging in insider trading and from trading in securities in violation of this Insider Trading Policy. “Insider trading” is (1) trading (buying or selling) the securities of a company whether for your account or for the account of another, while in the possession of material nonpublic information (see definition and discussion below) about that company or (2) disclosing material nonpublic information about a company to
    2



others who may trade on the basis of that information. Insider trading can result in criminal prosecution, jail time, significant fines and public embarrassment for you and the Company.
Prohibition on Trading in Company Securities
When you are in possession of material nonpublic information about the Company, whether positive or negative, you are prohibited from trading (whether for your account or for the account of another) in the Company’s securities, which includes common stock, options to purchase common stock, any other type of securities that the Company may issue (such as preferred stock, convertible debentures, warrants and exchange-traded options), and any derivative securities that provide the economic equivalent of ownership of any the Company’s securities or an opportunity, direct or indirect, to profit from any change in the value of the Company’s securities, except for trades made pursuant to plans approved by the Compliance Officer in accordance with the Company’s Rule 10b5-1 Trading Plan Policy that are intended to comply with Rule 10b5-1 under the Exchange Act.
The trading prohibitions in this Insider Trading Policy also apply to operating partnership units of DiamondRock Hospitality Limited Partnership.
The trading prohibitions in this Insider Trading Policy do not apply to: (1) an exercise of an employee stock option when payment of the exercise price is made in cash or (2) the withholding by the Company of shares of stock upon vesting of restricted stock or upon settlement of restricted stock units to satisfy applicable tax withholding requirements if (a) such withholding is required by the applicable plan or award agreement or (b) the election to exercise such tax withholding right was made by the Insider in compliance with the Trading Procedures.
The trading prohibitions in this Insider Trading Policy do apply, however, to the use of outstanding Company securities to pay part or all of the exercise price of a stock option, any sale of stock as part of a broker-assisted cashless exercise of an option and any other market sale for the purpose of generating the cash needed to pay the exercise price of an option.
Prohibition on Tipping
Providing material nonpublic information about the Company to another person who may trade or advise others to trade on the basis of that information is known as “tipping” and is illegal. You are prohibited from providing material nonpublic information about the Company to a friend, relative or anyone else who might buy or sell a security or other financial instrument on the basis of that information, whether or not you intend to or actually do realize a profit (or any other benefit) from such tipping. Additionally, you are prohibited from recommending to any person that such person engage in or refrain from engaging in any transaction involving the Company’s securities, or otherwise give trading advice concerning the Company’s securities, if you are in possession of material nonpublic information about the Company.
Prohibition on Trading in Securities of Other Companies
Whenever, during the course of your service to or employment by the Company, you become aware of material nonpublic information about another company (1) with which the Company has an existing business relationship, including but not limited to, the Company’s distributors, vendors,
    3



customers or suppliers or (2) with which the Company is in active discussions concerning a potential transaction or business relationship, neither you nor your Affiliated Persons may trade in any securities of that company, give trading advice about that company, tip or disclose that information, pass it on to others or engage in any other action to take advantage of that information. If your work regularly involves handling or discussing confidential information of companies in either of the foregoing categories, you should consult with the Compliance Officer before trading in any of those company’s securities.
Duration of Trading Prohibitions
These trading prohibitions continue whenever and for as long as you know or are in possession of material nonpublic information. Remember, anyone scrutinizing your transactions will be doing so after the fact, with the benefit of hindsight. As a practical matter, before engaging in any transaction, you should carefully consider even the appearance of improper insider trading and how enforcement authorities and others might view the transaction in hindsight.
This Insider Trading Policy applies to you and your Affiliated Persons so long as you are associated with the Company. If you leave the Company for any reason, this Insider Trading Policy, including, if applicable, the Trading Procedures described in Part II, will continue to apply to you and your Affiliated Persons until the later of: (1) the second business day following the public release of earnings for the fiscal quarter in which you leave the Company or (2) the second business day after any material nonpublic information known to you has become public or is no longer material.
C.    What is Material Nonpublic Information?
This Insider Trading Policy prohibits you from trading in a company’s securities if you are in possession of information about the company that is both “material” and “nonpublic.” If you have a question whether certain information you are aware of is material or has been made public, you should consult with the Compliance Officer.
“Material” Information
Information about our Company or any other company is “material” if it could reasonably be expected to affect the investment decisions of a stockholder or potential investor or if disclosure of the information could reasonably be expected to significantly alter the total mix of information in the marketplace about us or any other company. We speak mostly in this Insider Trading Policy about determining whether information about us is material and nonpublic, but the same analysis applies to information about other companies that would preclude you from trading in their securities.
In simple terms, material information is any type of information that could reasonably be expected to affect the market price of our securities. Both positive and negative information may be material. While it is not possible to identify all information that would be deemed “material,” the following items are examples of the types of information that could be material:
projections of future earnings or losses, or other earnings guidance;
    4



quarterly financial results that are known but have not been publicly disclosed;
potential restatements of the Company’s financial statements, changes in auditors or auditor notification that the Company may no longer rely on an auditor’s audit report;
pending or proposed corporate mergers, acquisitions, tender offers or joint ventures;
pending or proposed acquisitions or dispositions of significant assets;
significant property casualty or injury at one of the Company’s properties due to a fire or other natural disaster;
changes in senior management or to the members of our Board of Directors;
significant actual or threatened litigation or governmental investigations or major developments in such matters;
cybersecurity risks and incidents, including the discovery of significant vulnerabilities or breaches;
significant developments regarding products, customers, suppliers, orders or contracts (e.g., the acquisition or loss of a contract);
changes in dividend policy or declarations of stock splits;
proposed public or private securities offerings or other financings;
potential defaults under the Company’s or its subsidiaries credit agreements or indentures or potential material liquidity issues; and
bankruptcies or receiverships.
The above items will not always be material. No “bright-line” standard or list of items can adequately address the range of situations that may arise; information and events should be carefully considered in terms of their materiality to the Company.
“Nonpublic” Information
Material information is “nonpublic” if it has not been disseminated in a manner making it available to investors generally.
To demonstrate that information is public, one must be able to point to some fact that establishes that the information has become publicly available, such as the filing of a report with the U.S. Securities and Exchange Commission (the “SEC”), the distribution of a press release or publishing the information on our website if those are regular ways we communicate with investors, or by other means that are reasonably designed to provide broad public access. Before a person with material nonpublic information can trade, the market must have adequate time to absorb the information that has been disclosed. For the purposes of this Insider Trading Policy, information will be considered public at the start of regular trading hours on the New York Stock Exchange (the “NYSE”) on the second business day following our public release of the information, or such other time as the Compliance Officer deems appropriate.
For example, if the Company publicly discloses material nonpublic information on Monday evening, then under this Insider Trading Policy, the information will generally be deemed public on Wednesday morning, the second business day after the release of the information.
    5



D.    What are the Penalties for Insider Trading and Noncompliance with this Insider Trading Policy?
Both the SEC and the national securities exchanges, through the Financial Industry Regulatory Authority (“FINRA”), investigate and are very effective at detecting insider trading. The U.S. government pursues insider trading violations vigorously, successfully prosecuting, for example, trading by employees in foreign accounts, trading by family members and friends of insiders and trading involving only a small number of shares.
The penalties for violating rules against insider trading can be severe and include:
forfeiting any profit gained or loss avoided by the trading;
payment of the loss suffered by the persons who, contemporaneously with the purchase or sale of securities that are subject of a violation, have purchased or sold securities of the same class;
payment of criminal penalties of up to $5,000,000;
payment of civil penalties of up to three times the profit made or loss avoided; and
imprisonment for up to 20 years.
The Company and/or the supervisors of the person engaged in insider trading may also be required to pay civil penalties or fines of $2 million or more, up to three times the profit made or loss avoided, as well as criminal penalties of up to $25,000,000, and could under some circumstances be subject to private lawsuits.
Violation of this Insider Trading Policy or any federal or state insider trading laws may subject you to disciplinary action by the Company, including termination of your employment or other relationship with the Company. The Company reserves the right to determine, in its own discretion and on the basis of the information available to it, whether this Insider Trading Policy has been violated. The Company may determine that specific conduct violates this Insider Trading Policy whether or not it also violates the law. It is not necessary for the Company to await the filing or conclusion of a civil or criminal action against an alleged violator before taking disciplinary action.
E.    How Do You Report a Violation of this Insider Trading Policy?
If you have a question about this Insider Trading Policy, including whether certain information you are aware of is material or has been made public, you should consult with the Compliance Officer. In addition, if you violate this Insider Trading Policy or any federal or state laws governing insider trading or know of any such violation by any director, officer or employee of the Company, you should report the violation immediately to Anika Fischer, as the Compliance Officer, at 240-744-1186 or anika.fischer@dhrc.com.
However, if the conduct in question involves Ms. Fischer, as the Compliance Officer, or if you have reported such conduct to Ms. Fischer and do not believe that she has dealt with it properly, or if you do not feel that you can discuss the matter with Ms. Fischer, you may raise the matter with
    6



Briony Quinn, the Company’s Executive Vice President and Chief Financial Officer at 240-744-1196 or briony.quinn@drhc.com.
    7



PART II. TRADING PROCEDURES
A.    Special Trading Restrictions Applicable to Insiders
In addition to needing to comply with the restrictions on trading in our securities set forth in Part I of this Insider Trading Policy, Insiders and their Affiliated Persons are subject to the following special trading restrictions:
1.    No Trading During Quarterly Trading Bans.

The announcement of the Company’s quarterly financial results almost always has the potential to have a material effect on the market for the Company’s securities. Although an Insider may not know the financial results prior to public announcement, if an Insider engages in a trade before the financial results are disclosed to the public, such trades may give an appearance of impropriety that could subject the Insider and the Company to a charge of insider trading. Therefore, subject to limited exceptions described herein, Insiders may not trade in Company securities during these four quarterly trading bans. Unless otherwise advised, the four quarterly trading bans consist of the periods that begin on the last day of a fiscal quarter and end at the start of regular trading hours on the NYSE on the second business day following the Company’s issuance of a press release (or other method of broad public dissemination) announcing its quarterly or annual earnings for that fiscal quarter or year.
For example, if the Company issues its quarterly earnings release on Tuesday, the first time an Insider can buy or sell Company securities is after the market opens on Thursday, the second business day after the release of the information. Under this Insider Trading Policy, the end of the quarterly trading ban is the same regardless of whether the earnings release is issued prior to or during regular trading hours on Tuesday.
Insiders may be allowed to trade during a quarterly trading ban only (a) pursuant to a pre-approved Rule 10b5-1 Plan as described in Section C-1 below or (b) if granted a waiver in accordance with the procedure for granting waivers as described in Section D below. Periods between quarterly trading bans are referred to herein as “permitted trading windows” or “open trading windows” and Insiders are still required to obtain pre-clearance from the Compliance Officer in accordance with the procedures set forth below in order to trade during such a window.

2.    Special Closed Trading Periods.

The Compliance Officer may designate, from time to time, a “Special Closed Window” during what would otherwise be a permitted trading window. During a Special Closed Window, designated Insiders (which could be all Insiders or a subset of Insiders) may not trade in the Company’s securities. The Compliance Officer may also impose a Special Closed Window on Insiders or a subset of Insiders to prohibit trading in the securities of other companies, including specified peers or competitors of the Company. The imposition of a Special Closed Window will not be announced to the Company generally, should not be communicated to any other person, and may



itself be considered under this Insider Trading Policy to be material nonpublic information about the Company.

3.    Gifts and Other Distributions in Kind.
No Insider may donate or make any other transfer of Company securities without consideration (e.g., a gift) when the Insider is not permitted to trade unless the Compliance Officer approves such gift, which approval generally will not be granted unless the donee agrees not to sell the securities until the Insider is permitted to sell. In addition to charitable donations or gifts to family members, friends, trusts or others, this prohibition applies to distributions to limited partners by limited partnerships that are subject to this Insider Trading Policy.
4.    No Trading During Retirement Plan Blackout Periods.
No Insider may trade in any Company securities that were acquired in connection with the Insider’s service or employment with the Company during a retirement plan “blackout period” except as specifically permitted below. A blackout period includes any period of more than three (3) consecutive business days during which at least fifty percent (50%) of all participants and beneficiaries under all of the individual account plans maintained by the Company and members of the Company’s controlled group are prohibited from trading in Company securities through their plan accounts. Insiders will receive advance notice of any such blackout period from the Compliance Officer or his or her designee.

    5.     Other Prohibited Transactions.
    Insiders are also prohibited from engaging in the following:
No Short Sales. Insiders may not at any time sell any securities of the Company that are not owned by the Insider at the time of the sale (a “short sale”).
No Purchases or Sales of Derivative Securities or Hedging Transactions. Insiders may not buy or sell puts, calls, other derivative securities of the Company or any derivative securities that provide the economic equivalent of ownership of any of the Company’s securities or an opportunity, direct or indirect, to profit from any change in the value of our securities or engage in any other hedging transaction with respect to our securities.
No Company Securities Subject to Margin Calls. Insiders may not use the Company’s securities as collateral in a margin account.
No Pledges. Insiders may not pledge Company securities as collateral for a loan (or modify an existing pledge), unless the pledge has been approved by the Compensation Committee of the Board of Directors. Any request for approval of such a pledge by an Insider must be submitted to the Compensation Committee in writing at least two (2) weeks prior to the proposed execution of documents
    9



evidencing the proposed pledge. Any such pledge request submitted by an Insider will be considered by the Compensation Committee on a case-by-case basis.
B.     Pre-Clearance Procedures
No Insider may trade in our securities, even during an open trading window, unless the trade has been approved by the Compliance Officer in accordance with the procedures described below. In reviewing trading requests, the Compliance Officer may consult with our other officers and/or outside legal counsel and will seek approval of their own trades from the Chief Financial Officer.
1.Procedures. No Insider may trade in our securities unless:
The Insider has notified the Compliance Officer of the amount and nature of the proposed trade(s) using the Stock Transaction Request form attached to this Insider Trading Policy. To provide adequate time for the preparation of any required reports under Section 16 of the Exchange Act, a Stock Transaction Request form should, if practicable, be received by the Compliance Officer at least two (2) business days before the intended trade date;
The Insider has certified to the Compliance Officer in writing before the proposed trade(s) that the Insider does not possess material nonpublic information concerning the Company;
If the Insider is an executive officer or director, the Insider has informed the Compliance Officer, using the Stock Transaction Request form, whether, to the Insider’s best knowledge:
(i)the Insider has (or is deemed to have) engaged in any opposite way transactions within the previous six months that were not exempt from Section 16(b) of the Exchange Act; and
(ii)if the transaction involves a sale by an “affiliate” of the Company or of “restricted securities” (as such terms are defined under Rule 144 under
    10



the Securities Act of 1933, as amended (“Rule 144”)), whether the transaction meets all of the applicable conditions of Rule 144; and
The Compliance Officer has approved the trade(s) and has certified their approval in writing (which may be by email).
The Compliance Officer does not assume responsibility for, and approval by the Compliance Officer does not protect the Insider from, the consequences of prohibited insider trading.
2.Additional Information.
Insiders shall provide to the Compliance Officer any documentation the Compliance Officer reasonably requires in furtherance of the foregoing procedures. Any failure to provide such information will be grounds for the Compliance Officer to deny approval of the trade request.
3.Notification of Brokers of Insider Status.
    Insiders who are required to file reports under Section 16 of the Exchange Act shall inform their broker-dealers that (a) the Insider is subject to Section 16; (b) the broker shall confirm that any trade by the Insider or any of their affiliates has been precleared by the Company; and (c) the broker is to provide transaction information to the Insider and/or Compliance Officer on the day of a trade.
4.No Obligation to Approve Trades.
The foregoing approval procedures do not in any way obligate the Compliance Officer to approve any trade. The Compliance Officer has sole discretion to reject any trading request.
From time to time, an event may occur that is material to the Company and is known by only a limited number of directors and employees. The Compliance Officer may decline an Insider’s request to preclear a proposed trade based on the existence of a material nonpublic development – even if the Insider is not aware of that material nonpublic development. If any Insider engages in a trade before a material nonpublic development is disclosed to the public or resolved, the Insider and the Company might be exposed to a charge of insider trading that could be costly and difficult to refute even if the Insider was unaware of the development. So long as the event remains material and nonpublic, the Compliance Officer may decide not to approve any transactions in the Company’s securities. The Compliance Officer will subsequently notify the Insider once the material nonpublic development is disclosed to the public or resolved. If an Insider requests preclearance of a trade during the pendency of such an event, the Compliance Officer may reject the trading request without disclosing the reason.
5.Completion of Trades.
After receiving written clearance to engage in a trade signed by the Compliance Officer, an Insider must complete the proposed trade within two (2) business days or make a new trading request. Even if an Insider has received clearance, the Insider may not engage in a trade if (i) such clearance has been rescinded by the Compliance Officer, (ii) the Insider has otherwise received
    11



notice that the trading window has closed or (iii) the Insider has or acquires material nonpublic information.
6.Post-Trade Reporting.
The details of any transactions in our securities (including transactions effected pursuant to a Rule 10b5-1 Plan) by an Insider (or an Affiliated Person) who is required to file reports under Section 16 of the Exchange Act must be reported to the Compliance Officer by the Insider or their brokerage firm on the same day on which a trade order is placed or such a transaction otherwise is entered into. The report shall include the date of the transaction, quantity of shares, the price and the name of the broker-dealer that effected the transaction. This reporting requirement may be satisfied by providing (or having the Insider’s broker provide) a trade order confirmation to the Compliance Officer if the Compliance Officer receives such information by the required date. Compliance by directors and executive officers with this provision is imperative given the requirement of Section 16 of the Exchange Act that these persons generally report changes in ownership of Company securities within two (2) business days. The sanctions for noncompliance with this reporting deadline include mandatory disclosure in the Company’s proxy statement for the next annual meeting of stockholders, as well as possible civil or criminal sanctions for chronic or egregious violators.
C.    Exemptions
1.Pre-Approved Rule 10b5-1 Plan.
Transactions made pursuant to an approved Rule 10b5-1 Plan (as defined below) will not be subject to our quarterly trading bans, retirement plan blackout periods or pre-clearance procedures and Insiders are not required to complete a Stock Transaction Request form for such transactions. Rule 10b5-1 of the Exchange Act provides an affirmative defense from insider trading liability under the federal securities laws for trading plans, arrangements or instructions that meet specified requirements. A trading plan, arrangement or instruction that meets the requirements of the SEC’s Rule 10b5-1 (a “Rule 10b5-1 Plan”) enables Insiders to trade in Company securities inside of our quarterly trading bans or other blackout periods, even when in possession of material nonpublic information.
The Company has adopted a separate Rule 10b5-1 Trading Plan Policy that sets forth the requirements for putting in place a Rule 10b5-1 Plan with respect to Company securities.
2.Employee Equity and Retirement Plans.
Tax Withholding on Restricted Stock/Units. The trading prohibitions and restrictions set forth in the Trading Procedures do not apply to the withholding by the Company of shares of stock upon vesting of restricted stock or upon settlement of restricted stock units to satisfy tax withholding requirements if (a) withholding is required by the applicable plan or award agreement or (b) the
    12



election to exercise the tax withholding right was made by the Insider in compliance with the Trading Procedures.
Retirement Plan. The trading prohibitions and restrictions set forth in the Trading Procedures do not apply to purchases of Company securities in the DiamondRock Hospitality Limited Partnership 401(k) Plan (the “Retirement Plan”) resulting from periodic contributions by Insiders to the Retirement Plan pursuant to payroll deduction elections. Such prohibitions and restrictions do apply, however, to some elections Insiders may make under the Retirement Plan, including an election (a) to increase or decrease the percentage of periodic contributions to be allocated to the Company stock fund; (b) to make an intra-plan transfer of an existing account balance into or out of the Company stock fund; (c) to borrow money against or receive a distribution from their Retirement Plan account if the loan or distribution will result in a liquidation of some or all of their Company stock fund balance; and (d) to pre-pay a plan loan if the pre-payment will result in an allocation of loan proceeds to the Company stock fund.
D.    Waivers
A waiver of any provision of this Insider Trading Policy, including the Trading Procedures, may be authorized in writing by the Compliance Officer or his or her designee. All waivers shall be reported to the Board of Directors.

    13



PART III.     AMENDMENT
    This Insider Trading Policy, including the Trading Procedures, may be amended from time to time with the approval of the Board of Directors or a designated committee thereof.
PART IV.    ACKNOWLEDGEMENT
We will deliver a copy of this Insider Trading Policy to all current employees and directors and to future employees and directors at the start of their employment or relationship with the Company. Each of these individuals must acknowledge that they have received a copy and agree to comply with the terms of this Insider Trading Policy, and, if applicable, the Trading Procedures contained herein. The attached acknowledgment must be completed and submitted to the Company within ten (10) days of receipt. From time to time, directors and employees may be required to re-acknowledge and agree to comply with the Insider Trading Policy (including any amendments or modifications thereto).
*    *    *
Questions regarding this Insider Trading Policy are encouraged and may be directed to the Compliance Officer.



    14



STOCK TRANSACTION REQUEST
I hereby notify DiamondRock Hospitality Company (the “Company”), pursuant to the Company’s Insider Trading Policy, of my intent to trade the securities of the Company as indicated below:
REQUESTER INFORMATION
Insider’s Name:     _________________________________________
INTENT TO PURCHASE
Number of shares:        __________________________
Intended trade date:        __________________________
Means of acquiring shares:
Acquisition through employee benefit plan (please specify):

___________________________________________________________

Purchase through a broker on the open market

Other (please specify): ________________________________________
INTENT TO SELL
Number of shares:        __________________________
Intended trade date:        __________________________
Means of selling shares:
Sale through employee benefit plan (please specify):

___________________________________________________________

Sale through a broker on the open market    

Other (please specify): ________________________________________
SECTION 16
RULE 144 (Not applicable if transaction requested involves a purchase)





I am not subject to Section 16.

To the best of my knowledge, I have not (and am not deemed to have) engaged in an opposite way transaction within the previous 6 months that was not exempt from Section 16(b) of the Exchange Act.

None of the above.

I am not an “affiliate” of the Company and the transaction requested above does not involve the sale of “restricted securities” (as those terms are defined in Rule 144 under the Securities Act of 1933, as amended).
I am not an “affiliate” of the Company and the transaction requested above does not involve the sale of “restricted securities” (as those terms are defined in Rule 144 under the Securities Act of 1933, as amended).
To the best of my knowledge, the transaction requested above will meet all of the applicable conditions of Rule 144.
The transaction requested will be made pursuant to an effective registration statement covering such transaction.

    15



CERTIFICATION
I hereby certify that I am not (1) in possession of any material nonpublic information concerning the Company, as defined in the Company’s Insider Trading Policy and (2) purchasing any securities of the Company on margin in contravention of the Company’s Trading Procedures. I understand that, if I trade while possessing such information or in violation of such trading restrictions, I may be subject to severe civil and/or criminal penalties and may be subject to discipline by the Company including termination of my employment.

Insider’s Signature

Date

APPROVAL

Signature of Compliance Officer (or designee)

Date


*NOTE: Multiple lots must be listed on separate forms or broken out.




    16



ACKNOWLEDGEMENT
I hereby acknowledge that I have read, that I understand, and that I agree to comply with the Insider Trading Policy of DiamondRock Hospitality Company (the “Company”). I further acknowledge and agree that I am responsible for ensuring compliance with the Insider Trading Policy by all of my “Affiliated Persons.” I also understand and agree that I will be subject to sanctions, including termination of employment, that may be imposed by the Company, in its sole discretion, for violation of the Insider Trading Policy, and that the Company may give stop-transfer and other instructions to the Company’s transfer agent or any brokerage firm managing the Company’s equity incentive plan(s) against the transfer of any Company securities that the Company considers to be in contravention of the Insider Trading Policy.
    Further, I acknowledge and agree that, to the extent I am an “Insider” for purposes of the Insider Trading Policy, all references in this Acknowledgment to the Insider Trading Policy include the Trading Procedures included therein.

This acknowledgement constitutes consent for the Company to impose sanctions for violation of the Insider Trading Policy, including the Trading Procedures, and to issue any stop-transfer orders to the Company’s transfer agent that the Company, in its sole discretion, deems appropriate to ensure compliance.


Date:


Signature:





Name:





Title:



    17

Document

EXHIBIT 21.1
DiamondRock Hospitality Company
Subsidiaries
SubsidiaryJurisdiction of Organization
Bloodstone TRS, Inc.Delaware
CityScape Block 22 Hotel Parcel Condominium AssociationArizona
CPFB Holdings, LLCDelaware
CPFB Owner, LLCDelaware
CPFB Tenant, LLCDelaware
DiamondRock Acquisition, LLCDelaware
DiamondRock Alpharetta Owner, LLCDelaware
DiamondRock Alpharetta Tenant, LLCDelaware
DiamondRock AZ LA Owner, LLCDelaware
DiamondRock AZ LA Tenant, LLCDelaware
DiamondRock AZ OR Owner, LLCDelaware
DiamondRock AZ OR Tenant, LLCDelaware
DiamondRock Bethesda General, LLCDelaware
DiamondRock Bethesda Limited, LLCDelaware
DiamondRock Bethesda Owner Limited PartnershipMaryland
DiamondRock Bethesda Tenant, LLCDelaware
DiamondRock Boston Broad Street Owner, LLCDelaware
DiamondRock Boston Broad Street Tenant, LLCDelaware
DiamondRock Boston Owner, LLCDelaware
DiamondRock Boston Retail Owner, LLCDelaware
DiamondRock Boston Tenant, LLCDelaware
DRH Bourbon Owner, LLCDelaware
DRH Bourbon Tenant, LLCDelaware
DiamondRock Burlington Owner, LLCDelaware
DiamondRock Burlington Tenant, LLCDelaware
DiamondRock Charleston Owner, LLCDelaware
DiamondRock Charleston Tenant, LLCDelaware
DiamondRock Cherry Creek Owner, LLCDelaware
DiamondRock Cherry Creek Tenant, LLCDelaware
DiamondRock Chicago Conrad Owner, LLCDelaware
DiamondRock Chicago Conrad Tenant, LLCDelaware
DiamondRock Chicago Owner, LLCDelaware
DiamondRock Chicago Tenant, LLCDelaware
DRH Chico Owner, LLCDelaware
DRH Chico Tenant, LLCDelaware
DiamondRock DC Holdings, LLCDelaware
DiamondRock DC M Street Owner, LLCDelaware
DiamondRock DC M Street Tenant, LLCDelaware
DiamondRock Denver Downtown Owner, LLCDelaware
DiamondRock Denver Downtown Tenant, LLCDelaware
DiamondRock East 40th Street NYC Owner Holdings, LLCDelaware
DiamondRock East 40th Street NYC Owner, LLCDelaware
DiamondRock East 40th Street NYC Tenant, LLCDelaware



DiamondRock FL Owner, LLCDelaware
DiamondRock FL Tenant, LLCDelaware
DiamondRock Frenchman's Holdings, LLCDelaware
DiamondRock HB Owner, LLCDelaware
DiamondRock HB Tenant, LLCDelaware
DRH HBR Owner, LLCDelaware
DRH HBR Tenant, LLCDelaware
DiamondRock Hospitality Limited PartnershipDelaware
DRH HPI Owner, LLCDelaware
DRH HPI Tenant, LLCDelaware
DiamondRock Key West North Owner, LLCDelaware
DiamondRock Key West North Tenant, LLCDelaware
DiamondRock KW South Owner, LLCDelaware
DiamondRock KW South Tenant, LLCDelaware
DRH Lake Austin Owner, LLCDelaware
DRH Lake Austin Tenant, LLCDelaware
DiamondRock Manhattan/Midtown East Owner, LLCDelaware
DiamondRock Manhattan/Midtown East Tenant, LLCDelaware
DiamondRock Minnesota Owner, LLCDelaware
DiamondRock Minnesota Tenant, LLCDelaware
DiamondRock PHX Owner, LLCDelaware
DiamondRock PHX Tenant, LLCDelaware
DRH Riomar Owner, LLCDelaware
DRH Riomar Tenant, LLCDelaware
DiamondRock Salt Lake Owner, LLCDelaware
DiamondRock Salt Lake Tenant, LLCDelaware
DiamondRock San Diego Owner, LLCDelaware
DiamondRock San Diego Tenant, LLCDelaware
DiamondRock SF Sutter Street Owner, LLCDelaware
DiamondRock SF Sutter Street Tenant, LLCDelaware
DiamondRock Sonoma Owner, LLCDelaware
DiamondRock Sonoma Tenant, LLCDelaware
DiamondRock Tahoe Owner, LLCDelaware
DiamondRock Tahoe Tenant, LLCDelaware
DiamondRock Times Square Owner, LLCDelaware
DiamondRock Times Square Tenant, LLCDelaware
DRH Tranquility, LLCDelaware
DiamondRock Vail Owner, LLCDelaware
DiamondRock Vail Tenant, LLCDelaware
DRH Worthington Owner General, LLCDelaware
DRH Worthington Owner Limited, LLCDelaware
DRH Worthington Owner Limited PartnershipDelaware
DRH Worthington Tenant General, LLCDelaware
DRH Worthington Tenant Limited, LLCDelaware
DRH Worthington Tenant Limited PartnershipDelaware
Pirates Cove Commercial Condominium Association, Inc.Florida


Document

EXHIBIT 23.1

 
Consent of Independent Registered Public Accounting Firm


    We consent to the incorporation by reference in the registration statements (No. 333-281236) on Form S-3 and (Nos. 333-166713, 333-197987, 333-211191, and 333-279030) on Form S-8 of our reports dated February 28, 2025, with respect to the consolidated financial statements of DiamondRock Hospitality Company and the effectiveness of internal control over financial reporting.




/s/ KPMG LLP

McLean, Virginia
February 28, 2025


Document

Exhibit 31.1
Certification of Chief Executive Officer
Pursuant to Rule 13a-14(a) and Rule 15d-14(a)

I, Jeffrey J. Donnelly, certify that:

1.I have reviewed this Annual Report on Form 10-K of DiamondRock Hospitality Company;

2.Based on my knowledge, this report does not contain any untrue statement of a material fact or omit to state a material fact necessary to make the statements made, in light of the circumstances under which such statements were made, not misleading with respect to the period covered by this report;

3.Based on my knowledge, the financial statements, and other financial information included in this report, fairly present in all material respects the financial condition, results of operations and cash flows of the registrant as of, and for, the periods presented in this report;

4.The registrant’s other certifying officer(s) and I are responsible for establishing and maintaining disclosure controls and procedures (as defined in Exchange Act Rules 13a-15(e) and 15d-15(e)) and internal control over financial reporting (as defined in Exchange Act Rules 13a-15(f) and 15d-15(f)) for the registrant and have:

(a)Designed such disclosure controls and procedures, or caused such disclosure controls and procedures to be designed under our supervision, to ensure that material information relating to the registrant, including its consolidated subsidiaries, is made known to us by others within those entities, particularly during the period in which this report is being prepared;

(b)Designed such internal control over financial reporting, or caused such internal control over financial reporting to be designed under our supervision, to provide reasonable assurance regarding the reliability of financial reporting and the preparation of financial statements for external purposes in accordance with generally accepted accounting principles;

(c)Evaluated the effectiveness of the registrant’s disclosure controls and procedures and presented in this report our conclusions about the effectiveness of the disclosure controls and procedures, as of the end of the period covered by this report based on such evaluation; and

(d)Disclosed in this report any change in the registrant’s internal control over financial reporting that occurred during the registrant’s most recent fiscal quarter (the registrant’s fourth fiscal quarter in the case of an annual report) that has materially affected, or is reasonably likely to materially affect, the registrant’s internal control over financial reporting; and

5.The registrant’s other certifying officer(s) and I have disclosed, based on our most recent evaluation of internal control over financial reporting, to the registrant’s auditors and the audit committee of the registrant’s board of directors (or persons performing the equivalent functions):

(a)All significant deficiencies and material weaknesses in the design or operation of internal control over financial reporting which are reasonably likely to adversely affect the registrant’s ability to record, process, summarize and report financial information; and

(b)Any fraud, whether or not material, that involves management or other employees who have a significant role in the registrant’s internal control over financial reporting.

Date: February 28, 2025
 /s/ JEFFREY J. DONNELLY
 Jeffrey J. Donnelly
 Chief Executive Officer and Director
(Principal Executive Officer) 

Document

Exhibit 31.2
Certification of Chief Financial Officer
Pursuant to Rule 13a-14(a) and Rule 15d-14(a)

I, Briony R. Quinn, certify that:

1.I have reviewed this Annual Report on Form 10-K of DiamondRock Hospitality Company;

2.Based on my knowledge, this report does not contain any untrue statement of a material fact or omit to state a material fact necessary to make the statements made, in light of the circumstances under which such statements were made, not misleading with respect to the period covered by this report;

3.Based on my knowledge, the financial statements, and other financial information included in this report, fairly present in all material respects the financial condition, results of operations and cash flows of the registrant as of, and for, the periods presented in this report;

4.The registrant’s other certifying officer(s) and I are responsible for establishing and maintaining disclosure controls and procedures (as defined in Exchange Act Rules 13a-15(e) and 15d-15(e)) and internal control over financial reporting (as defined in Exchange Act Rules 13a-15(f) and 15d-15(f)) for the registrant and have:

(a)Designed such disclosure controls and procedures, or caused such disclosure controls and procedures to be designed under our supervision, to ensure that material information relating to the registrant, including its consolidated subsidiaries, is made known to us by others within those entities, particularly during the period in which this report is being prepared;

(b)Designed such internal control over financial reporting, or caused such internal control over financial reporting to be designed under our supervision, to provide reasonable assurance regarding the reliability of financial reporting and the preparation of financial statements for external purposes in accordance with generally accepted accounting principles;

(c)Evaluated the effectiveness of the registrant’s disclosure controls and procedures and presented in this report our conclusions about the effectiveness of the disclosure controls and procedures, as of the end of the period covered by this report based on such evaluation; and

(d)Disclosed in this report any change in the registrant’s internal control over financial reporting that occurred during the registrant’s most recent fiscal quarter (the registrant’s fourth fiscal quarter in the case of an annual report) that has materially affected, or is reasonably likely to materially affect, the registrant’s internal control over financial reporting; and

5.The registrant’s other certifying officer(s) and I have disclosed, based on our most recent evaluation of internal control over financial reporting, to the registrant’s auditors and the audit committee of the registrant’s board of directors (or persons performing the equivalent functions):

(a)All significant deficiencies and material weaknesses in the design or operation of internal control over financial reporting which are reasonably likely to adversely affect the registrant’s ability to record, process, summarize and report financial information; and

(b)Any fraud, whether or not material, that involves management or other employees who have a significant role in the registrant’s internal control over financial reporting.

Date: February 28, 2025
 /s/ BRIONY R. QUINN
 Briony R. Quinn
 Executive Vice President,
Chief Financial Officer and Treasurer
(Principal Financial Officer) 

Document

Exhibit 32.1
Certification
Pursuant to 18 U.S.C. Section 1350

The undersigned officers, who are the Chief Executive Officer and Chief Financial Officer of DiamondRock Hospitality Company (the “Company”), each hereby certifies to the best of his knowledge, that the Company’s Annual Report on Form 10-K (the “Report”) to which this certification is attached, as filed with the Securities and Exchange Commission on the date hereof, fully complies with the requirements of Section 13(a) or 15(d), as applicable, of the Securities Exchange Act of 1934, as amended, and that the information contained in the Report fairly presents, in all material respects, the financial condition and results of operations of the Company.
   
/s/ JEFFREY J. DONNELLY /s/ BRIONY R. QUINN
Jeffrey J. Donnelly
 Briony R. Quinn
Chief Executive Officer and Director Executive Vice President, Chief Financial Officer and Treasurer
   
February 28, 2025 February 28, 2025